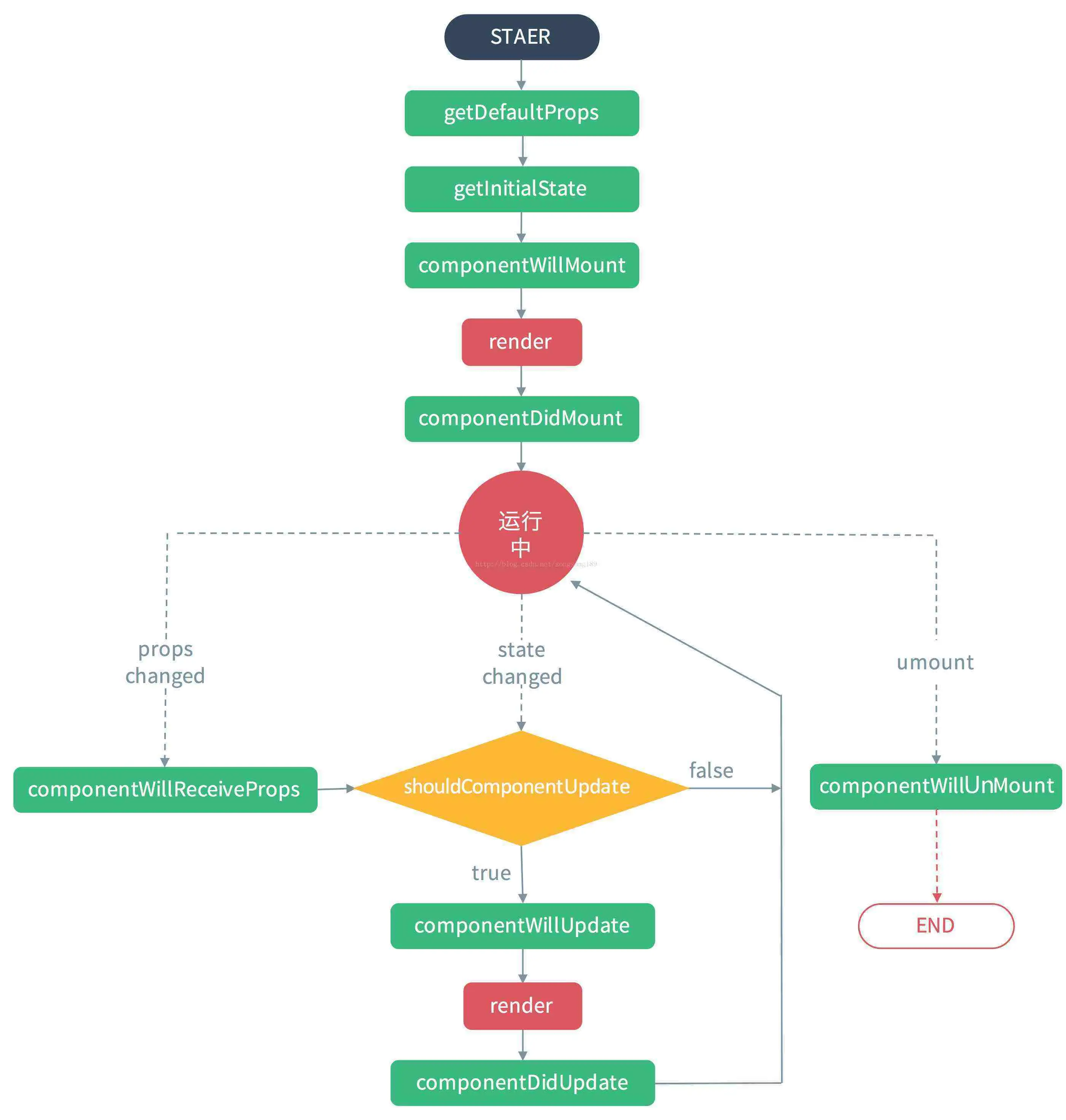
什么是react生命周期?
React的生命周期划分为:出生(初始化阶段 mount),更新(运行阶段 update),死亡(销毁阶段 unmount),那么我们怎么知道组件进入到了哪个阶段,只能通过react暴露给我们的钩子函数来知晓,比如当执行componentWillMount(),就知道组件在出生阶段。当执行componentDidUpdate(),就知道组件在更新阶段等等。
生命周期中的钩子函数:
初始化阶段:
1、设置组件的默认属性
static defaultProps = {
name: 'sls',
age:23
};
//or
Counter.defaltProps={name:'sls'}
2、设置组件的初始化状态
constructor() {
super();
this.state = {number: 0}
}
3、componentWillMount()
组件即将被渲染到页面之前触发,此时可以进行开启定时器、向服务器发送请求等操作
4、render() 组件渲染
5、componentDidMount() 组件已经被渲染到页面中后触发:此时页面中有了真正的DOM的元素,可以进行DOM相关的操作
二、运行阶段:
1、componentWillReceiveProps()
组件接收到属性时触发
2、shouldComponentUpdate()
当组件接收到新属性,或者组件的状态发生改变时触发。组件首次渲染时并不会触发。
该钩子函数可以接收到两个参数,新的属性和状态,返回true/false来控制组件是否需要更新。
shouldComponentUpdate(newProps, newState) {
if (newProps.number < 5) return true;
return false
}
一般我们通过该函数来优化性能:
一个React项目需要更新一个小组件时,很可能需要父组件更新自己的状态。而一个父组件的重新更新会造成它旗下所有的子组件重新执行render()方法,形成新的虚拟DOM,再用diff算法对新旧虚拟DOM进行结构和属性的比较,决定组件是否需要重新渲染
无疑这样的操作会造成很多的性能浪费,所以我们开发者可以根据项目的业务逻辑,在shouldComponentUpdate()中加入条件判断,从而优化性能.
3、componentWillUpdate()
组件即将被更新时触发
4、componentDidUpdate()
组件被更新完成后触发。页面中产生了新的DOM的元素,可以进行DOM操作。
三、销毁阶段
1、componentWillUnmount()
组件被销毁时触发。这里我们可以进行一些清理操作,例如清理定时器,取消Redux的订阅事件等等。
生命周期流程图

下面是一个实例,结合流程图和钩子函数应该会有一个较为清楚的认识:
import React from 'react'
import ReactDOM from 'react-dom';
class SubCounter extends React.Component {
componentWillReceiveProps() {
console.log('9、子组件将要接收到新属性');
}
shouldComponentUpdate(newProps, newState) {
console.log('10、子组件是否需要更新');
if (newProps.number < 5) return true;
return false
}
componentWillUpdate() {
console.log('11、子组件将要更新');
}
componentDidUpdate() {
console.log('13、子组件更新完成');
}
componentWillUnmount() {
console.log('14、子组件将卸载');
}
componentDidMount() {
console.log('子组件挂在完成');
}
render() {
console.log('12、子组件挂载中');
return (
<p>{this.props.number}</p>
)
}
}
class Counter extends React.Component {
static defaultProps = {
//1、加载默认属性
name: 'sls',
age:23
};
constructor() {
super();
//2、加载默认状态
this.state = {number: 0}
}
componentWillMount() {
console.log('3、父组件挂载之前');
}
componentDidMount() {
console.log('5、父组件挂载完成');
}
shouldComponentUpdate(newProps, newState) {
console.log('6、父组件是否需要更新');
if (newState.number<15) return true;
return false
}
componentWillUpdate() {
console.log('7、父组件将要更新');
}
componentDidUpdate() {
console.log('8、父组件更新完成');
}
handleClick = () => {
this.setState({
number: this.state.number + 1
})
};
render() {
console.log('4、render(父组件挂载)');
return (
<div>
<p>{this.props.name}</p>
<p>{this.state.number}</p>
<button onClick={this.handleClick}>+</button>
{this.state.number<10?<SubCounter number={this.state.number}/>:null}
</div>
)
}
}
ReactDOM.render(<Counter/>, document.getElementById('root'));