深入理解原型对象和原型链

4,099 阅读7分钟

frontend/javascript/prototype_object_chain

原型对象和原型链在前端的工作中虽然不怎么显式的使用到,但是也会隐式的使用了,比如使用的jquery,vue等啦。在进入正题的时候,我们还是需要明白什么是__proto__prototype等知识点,主要讲解构造函数,这篇博文大多是问答形式进行...

原文请戳这里

问答环节

Javascript创建对象的方式?

也许你会说出工厂模式、构造函数模式、原型模式、组合使用构造函数和原型模式、动态原型模式、寄生构造函数模式和稳妥构造函数这些,但是我们可以对他们进行以下归类--属于函数创建对象。

我们可以简单的将创建对象的方式分为三种:函数创建对象、字面量创建、Object创建。当然,也可以只是分成两类:函数创建对象和字面量创建对象,因为new Object()中的Object是本身就是一个函数。

Object // f Object(){ [native code] }

什么是prototype?

function(注意是function哦)定义的对象有一个prototype属性,prototype属性又指向了一个prototype对象,注意prototype属性与prototype对象是两个不同的东西,要注意区别。用伪代码表示如下:

var function{
	prototype: prototype{} // function的prototype属性指向prototype对象
}

注意上面说的是function里面才会有prototype属性,而我们new出来的对象里面是没有的哦。

# function
function Fun(name){
	this.name = name;
}

Fun.prototype // {constructor:f}

var fun = new Fun('嘉明');
fun.prototype // undefined

# Object
Object.prototype // {constructor:f,__defineGetter__:f,...}

var object = new Object();
object.prototype // undefined

# 字面量,字面量可以理解没有prototype啦
var jack = {};
jack.prototype // undefined

__proto__是什么?

在官方的es5种,定义了一个名叫做[[prototype]]的属性,每个对象(除了null)都拥有这样一个属性,这个属性是一个指针,它指向一个名叫做原型对象的内存堆。而原型对象也是一个对象,因此又含有自己的[[prototype]]属性,又指向下一个原型对象,终点指向我们的Object.prototype对象。

注意⚠️ 这里使用的是[[prototype]],而并非__proto__。可是他们是同一个东西哈:[[prototype]]是官方所定义的属性,而__proto__是浏览器(就是任性)自己对[[prototype]]所做的实现。

分三种情况来说对象内部的__proto__

  1. 使用字面量定义一个普通对象: var foo = {}
  2. 创建一个函数: function Foo(){};包含Object()啦
  3. 创建对象实例: var foo = new Foo();

情况一:{}

var foo = {};
foo.__proto__; // {}
foo.__proto__ === Object.prototype; // true
foo.hasOwnProperty('prototype'); // false 函数才有prototype属性
foo.hasOwnProperty('__proto__'); // false
Object.prototype.hasOwnProperty('__proto__'); // true

代码的最后一行,一个是返回了false,另一个是true。⚠️因为它并不存在于foo对象(foo.__proto__)或者Foo.prototype(Foo.prototype.__proto__)或者Foo(Foo.__proto__)中【下面情况二和三会有代码验证】,实际上,它是来自于Object.prototype,与其说是一个属性,不如说是一个getter/setter。

情况二:function Foo(){}

1. function Foo(){};
2. Foo.__proto__; // [Function]
3. Foo.__proto__ === Object.prototype; // false
4. Foo.__proto__.__proto__ === Object.prototype; // true
5. Foo.prototype.__proto__ === Object.prototype; // true 函数的原型对象指向
6. Foo.__proto__ == Foo.prototype; //false
7. Foo.hasOwnProperty('__proto__'); // false
8. Foo.hasOwnProperty('prototype'); // true

在函数中,通过上面代码2,3,4,5可以知道Foo.__proto__可以理解为指向了Foo.prototype(广义上理解),而实际上两个又有差别(狭义上,第6点可以说明,欢迎补充)。然后就是每个函数都有一个默认的prototype属性,其指向函数的原型对象。

情况三:对象实例 new Foo()

function Foo(){};
var foo = new Foo();
foo.__proto__; // Foo {}
foo.__proto__ === Foo.prototype ; true
foo.hasOwnProperty('prototype'); false
foo.hasOwnProperty('__proto__'); false

上面可知,实例中是没有prototype这个属性的,对比上面的三种情况,也说明了只有在函数中才默认创建了prototype属性,而且指向了相应的函数原型对象。

constructor是什么?

在javascript语言中,constructor属性是专门为function而设计的,它存在于每一个function的prototype属性中,这个constructor保存了指向function的一个引用。

function F(){
	// some code
}

# javascript内部会执行如下的动作
# 1.为该函数添加一个原型(即prototype)属性
# 2.为prototype对象额外添加一个constructor属性,并且该属性保存指向函数F的一个引用

对象的实例中也有一个constructor属性(从prototype那里获取的),每一个对象实例都可以通过constructor对象访问它的构造函数,如下:

var f = new F();
f.constructor === F; // true
f.constructor === F.prototype.constructor; // true

既然可以访问实例的类型f.constructor,那么我们就可以对实例进行特殊的处理啦:

if(f.constructor == F){
	// some code
}

不过别这样操作,因为constructor是不稳定的(见下文对象中的constructor的作用是什么呢?),一般不会采取上面的这种操作,而是通过instanceof

if(f instanceof F){
	// some code
}

对象中的constructor的作用是什么呢?

这里推荐贺师俊前辈的回答,原文复制如下:

constructor属性不影响任何javascript的内部属性。instanceof检测对象的原型链,通常你是无法修改的(不过某些引擎通过私有的__proto__属性暴露出来)。

constructor其实没有什么用,只是javascript语言设计的历史遗留物。由于constructor属性是可以变更的,所以未必真的指向对象的构造函数,只是一个提示。不过,从编程习惯上,我们应该尽量让对象的constructor指向其构造函数,以维持这种习惯。

例子解析:

delete Object.prototype.constructor; // true
({}).constructor; // undefined
({}) instanceof Object; // true

原型链的最高指向?

《javascript高级程序设计》中有说到所有函数的默认原型都是Object的实例,因此默认原型都会包含一个内部指针,指向Object.prototype。那么原型的最高指向就是Object了嘛?你可以理解是Object,可是我认为是null。

Object.prototype.__proto__; // null
Object.prototype.__proto__===null ; // true

最高指向是Object/null,无伤大雅。

实例和原型的关系?

当读取实例的属性时,如果找不到实例的属性,就会查找与对象关联的原型的属性,如果还是查找不到,就查找原型的原型,一直到顶级为止。

function Person(){
}
Person.prototype.name = "嘉明";

var person = new Person();

person.name = "jiaming";
console.log(person.name); // "jiaming"

// 删除实例的属性后
delete person.name;
console.log(person.name); // "嘉明"

// 追加一个疑问  在__proto__中加属性会覆盖原来的嘛
person.__proto__.name = "嘉";
console.log(person.name); // "嘉"   证明成功,不建议这样修改,毕竟__proto__是浏览器厂商实现的,非标准的

// 再追加一个疑问 __proto__添加的属性或者方法是放在对象的原型上的嘛
var another_person = new Person();
console.log(another_person.name); // "嘉"  证明是放在对象的原型上的

原型的原型呢?

属性或者方法在自己的原型上没有找到的话,那就要跑到原型上去找啦。之前有提到过所有函数的默认原型都是Object的实例,因此默认原型都会包含一个内部指针,指向Object.prototype。

那么一个构造函数function Person(){}就存在这样的一个关系,实例出来的var person = new Person()person通过__proto__指向构造函数的原型Person.prototype,然后构造函数的原型指向Object的原型,即是Person.prototype.__proto__指向Object.prototype

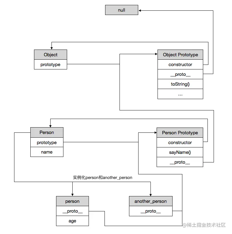
总结下呗

嗯,还是针对构造函数来说哈,将上面提到的知识点汇总一下啦。上面都是纯文字说明,下面就配上图片好好理解下。

先上相关代码:

function Person(name){
	this.name = name;
}
Person.prototype.sayName = function(){
	console.log(this.name);
}

var person = new Person("嘉明");
person.age = 12;
person.sayName(); // "嘉明"
console.log(person.name.toString()); // "嘉明"

var another_person = new Person("jiaming");
another_person.sayName();

上面代码中,相关的关系如下图

frontend/javascript/prototype_chain_summerize_img01

实验环节

小demo是使用canvas画出小星光,代码如下:

<html lang="en">
<head>
    <meta charset="UTF-8">
    <meta name="viewport" content="width=device-width, initial-scale=1.0">
    <meta http-equiv="X-UA-Compatible" content="ie=edge">
    <title>canvas</title>
    <style>
        body{
            margin: 0;
            padding: 0;
            position: relative;
        }
        #myCanvas{
            position: absolute;
            left: 50%;
            top: 50%;
            background: #000;
            margin-left: -300px;
            margin-top: -150px;
        }
    </style>
</head>
<body>
    <canvas id="myCanvas" width="600" height="300" style="border: 1px solid #000;">

    </canvas>
    <script src="path/to/canvas.js"></script>
</body>
</html>
window.onload = function(){
    var c = document.getElementById('myCanvas');

    var grd = ""; // 渐变的颜色

    // 上下文
    var context = c.getContext("2d");
    
    if(context){
        // x,y,r 坐标和半径
        function Star(x,y,r){
            this.x = x;
            this.y = y;
            this.r = r;
            this.init(this.x,this.y,this.r);
        }
        
        // 绘制星星
        Star.prototype.init = function(x,y,r){
        
        
            context.beginPath();
        
            // 渐变颜色
            grd = context.createRadialGradient(x,y,r-2,x,y,r+2)
            grd.addColorStop(0, 'white');
            grd.addColorStop(1, 'yellow');
            context.fillStyle=grd;
        
            //  画圆
            context.arc(x,y,r,0,2*Math.PI);
        
            // 填充颜色
            context.fill();
        
            context.closePath();
        
        
        }
        
        // 创建星星
        for(var i = 0; i < 300; i++){
            var x = Math.floor(Math.random()*600);
            var y = Math.floor(Math.random()*300);
            var r = Math.floor(Math.random()*3)+2;
            new Star(x,y,r)
        }
    }else{
        var div = document.createElement("div");
        div.innerHTML = "您的浏览器不支持canvas,请升级浏览器!";
        document.getElementsByTagName("body")[0].appendChild(div);
    }
}

实现的简单效果如下图哈(ps,您可自行验证哈,改善啥的):

frontend/javascript/prototype_chain_demo

原文请戳这里