qca wlan wifi modules 解析四

2,106 阅读2分钟

WiFi驱动架构的一般层次为:

  • 应用层
  • BSD socket层
  • TCP/IP协议层
  • IP层
  • 网络设备层net/core
  • mac8011层/ieee80211
  • 设备驱动层

具体实例如下图:

上层应用程序简历socket,对网络接口进行ioctl操作,正是通过触发,网络设备和80211层,调用底层驱动函数来实现的。

qca wlan modules中,通过创建虚拟AP来实现WiFi功能,即VAP: 创建VAP的命令如下:

wlanconfig ath0 create wlandev wifi0 wlanmode ap

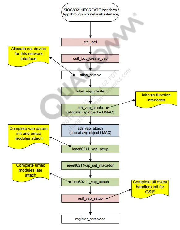
VAP网络接口是通过wifi radio网络接口的ioctl SIOC80211IFCREATE来创建的,VAP接口是wifi设备接口的子接口。

VAP创建调用了net_device中ioctl,在qca wlan modules中,__ath_attach 中attach了ioctl的操作:

dev->do_ioctl = ath_ioctl;

ath_ioctl中,转入cmd:SIOC80211IFCREATE中执行创建:

case SIOC80211IFCREATE:
	{
       	    struct ieee80211_clone_params cp;
            if (scn->sc_in_delete) {
                printk("%s: Can't create VAP, in detach\n", __func__);
                return -ENODEV;
            }
            if (__xcopy_from_user(&cp, ifr->ifr_data, sizeof(cp))) {
       	        return -EFAULT;
            }	
            error = osif_ioctl_create_vap(dev, ifr, cp, scn->sc_osdev);
	}
        break;

osif_ioctl_create_vap()调用alloc_netdev(),

dev = alloc_netdev(sizeof(osif_dev), name, ether_setup);
    if(dev == NULL) {
        adf_net_delete_wlanunit(unit);
        return EIO;
    }

alloc_netdev()函数生成一个net_device结构体,对其成员赋值并返回该结构体的指针。第一个参数是设备私有成员的大小,第二个参数为设备名,第三个参数为net_devicesetup()函数指针。setup()函数接收的参数为struct net_device指针,用于预置net_device成员的值。

然后wlan_vap_create()函数根据创建wifi的模式来创建接口:

vap = wlan_vap_create(devhandle, cp.icp_opmode, scan_priority_mapping_base, cp.icp_flags, cp.icp_bssid, cp.icp_mataddr);

wlan_vap_create()函数中实际调用的是attach关联的函数ath_vap_create(), 既ath_attach中的:

ic->ic_vap_create = ath_vap_create;  

ath_vap_create()中设置一些列wifi参数

  • ieee80211_vap_setup
  • ieee80211vap_set_macaddr
  • ieee80211_vap_attach

底层的VAP创建,调用了osif_vap_setup()

osif_ioctl_create_vap()最后在实现网络接口的注册:

register_netdevice(dev)

调用关系如下图:

VAR的删除操作,也通过wifi网络接口的ioctl来实现的,SIOC80211IFDESTROY

调用关系如下图: