画说 Ruby 与 Python 垃圾回收

1,191 阅读11分钟
原文链接: mp.weixin.qq.com

注:本文转载自 ruby China 社区:《画说 Ruby 与 Python 垃圾回收》 作者:wadexing原文链接:https://ruby-china.org/topics/28127英文原文链接:Visualizing Garbage Collection in Ruby and Python October 24th 2013 http://patshaughnessy.net/2013/10/24/visualizing-garbage-collection-in-ruby-and-python

本文基于我在刚刚过去的在布达佩斯举行的RuPy上的演讲。我觉得趁热打铁写成帖子应该会比只留在幻灯片上更有意义。你也可以看看演讲录像。再跟你说件事,我在Ruby大会也会做一个相似的演讲,但是我不会去说Python的事儿,相反我会对比一下MRI,JRuby和Rubinius的垃圾回收机制。

想了解Ruby垃圾回收机制和Ruby内部实现更详尽的阐述,请关注即将问世的拙作《Ruby Under a Microscope》。

如果算法和业务逻辑是一个人的大脑,那么垃圾回收机制是人体的哪个器官呢?

既然是"Ruby Python"大会,我觉得对比一下Ruby和Python的垃圾回收机制应该会很有趣。在此之前,到底为什么要计较垃圾回收呢?毕竟,这不是什么光鲜亮丽激动人心的主题,对吧。你们大家有多少人对垃圾回收感冒?(竟然有不少RuPyde与会者举手了!)

最近Ruby社区发表了一篇博文,是关于如何通过更改Ruby GC设置来为单元测试提速的。我认为这篇文章是极好的。对于想让单元测试跑得更快和让程序GC暂停更少的人来说很有裨益,但是GC并没能引起我的兴趣。第一瞥GC就像是一个让人昏昏欲睡的、干巴巴的技术主题。

但是实际上垃圾回收是一个迷人的主题:GC算法不仅是计算机科学史的重要组成部分,也是一个前沿课题。例如,MRI(Matz’s Ruby Interpreter ) Ruby解释器使用的Mark Sweep算法已经超过了50年的历史,与此同时,在Rubinius解释器中使用的一种垃圾回收算法,是在Ruby中的另一种实现方式,这种算法仅仅是在2008才被研究出来。

然而,垃圾回收的这个名称非常不恰当。

应用程序那颗跃动的心

GC系统所承担的工作远比"垃圾回收"多得多。实际上,它们负责三个重要任务。它们

  • 为新生成的对象分配内存

  • 识别那些垃圾对象,并且

  • 从垃圾对象那回收内存。

如果将应用程序比作人的身体:所有你所写的那些优雅的代码,业务逻辑,算法,应该就是大脑。以此类推,垃圾回收机制应该是那个身体器官呢?(我从RuPy听众那听到了不少有趣的答案:腰子、白血球 :)

我认为垃圾回收就是应用程序那颗跃动的心。像心脏为身体其他器官提供血液和营养物那样,垃圾回收器为你的应该程序提供内存和对象。如果心脏停跳,过不了几秒钟人就完了。如果垃圾回收器停止工作或运行迟缓,像动脉阻塞,你的应用程序效率也会下降,直至最终死掉。

一个简单的例子

运用实例一贯有助于理论的理解。下面是一个简单类,分别用Python和Ruby写成,我们今天就以此为例:

于此同时,两种代码如此相似,让我感到非常吃惊:Python和Ruby在表达相同的语义时几乎没有差别。但是,两种语言的内部实现方式是否相同呢?

可用列表

当我们执行上面的*Node.new(1)*时,Ruby到底做了什么?Ruby是如何为我们创建新的对象的呢?

出乎意料的是它做的非常少。实际上,早在代码开始执行前,Ruby就提前创建了成百上千个对象,并把它们串在链表上,名曰:可用列表。下图所示为可用列表的概念图:

想象一下每个白色方格上都标着一个"未使用预创建对象"。当我们调用 Node.new,Ruby只需取一个预创建对象给我们使用即可:

上图中左侧灰格表示我们代码中使用的当前对象,同时其他白格是未使用对象。(请注意:无疑我的示意图是对实际的简化。实际上,Ruby会用另一个对象来装载字符串"ABC",另一个对象装载Node类定义,还有一个对象装载了代码中分析出的抽象语法树,等等)

如果我们再次调用Node.new,Ruby仅仅返回另外一个对象的引用。

这个简单的用链表来预分配对象的算法已经发明了超过50年,而发明人这是赫赫有名的计算机科学家John McCarthy,一开始是用Lisp实现的。Lisp不仅是最早的函数式编程语言,在计算机科学领域也有许多创举。其一就是利用垃圾回收机制自动化进行程序内存管理的概念。

标准版的Ruby,也就是众所周知的Matz's Ruby Interpreter(MRI),所使用的GC算法与McCarthy在1960年的实现方式很类似。无论好坏,Ruby的垃圾回收机制已经53岁高龄了。像Lisp一样,Ruby预先创建一些对象,然后在你分配新对象或者变量的时候供你使用。

Python 的对象分配

我们已经了解了Ruby预先创建对象并将它们存放在可用列表中。那Python又怎么样呢?

尽管由于许多原因Python也使用可用列表(用来回收一些特定对象比如 list),但在为新对象和变量分配内存的方面Python和Ruby是不同的。

例如我们用Pyhon来创建一个Node对象:

与Ruby不同,当创建对象时Python立即向操作系统请求内存。(Python实际上实现了一套自己的内存分配系统,在操作系统堆之上提供了一个抽象层。但是我今天不展开说了。)

当我们创建第二个对象的时候,再次像OS请求内存:

看起来够简单吧,在我们创建对象的时候,Python会花些时间为我们找到并分配内存。

Ruby开发者住在凌乱的房间里

回过来看Ruby。随着我们创建越来越多的对象,Ruby会持续寻可用列表里取预创建对象给我们。因此,可用列表会逐渐变短:

或者更短:

请注意我一直在为变量n1赋新值,Ruby把旧值留在原处。"ABC","JKL"和"MNO"三个Node实例还滞留在内存中。Ruby不会立即清除代码中不再使用的旧对象!Ruby开发者们就像是住在一间凌乱的房间,地板上摞着衣服,要么洗碗池里都是脏盘子。作为一个Ruby程序员,无用的垃圾对象会一直环绕着你。

Python开发者生活在一所整洁的房子

Python与Ruby的垃圾回收机制颇为不同。让我们回到前面提到的三个Python Node对象:

在内部,创建一个对象时,Python总是在对象的C结构体里保存一个整数,称为 引用数。期初,Python将这个值设置为1:

值为1说明分别有个一个指针指向或是引用这三个对象。假如我们现在创建一个新的Node实例,JKL:

与之前一样,Python设置JKL的引用数为1。然而,请注意由于我们改变了n1指向了JKL,不再指向ABC,Python就把ABC的引用数置为0了。

此刻,Python垃圾回收器立刻挺身而出!每当对象的引用数减为0,Python立即将其释放,把内存还给操作系统:

上面Python回收了ABC Node实例使用的内存。记住,Ruby弃旧对象原地于不顾,也不释放它们的内存。

Python的这种垃圾回收算法被称为*引用计数*。是George Collins在1960年发明的,恰巧与John McCarthy发明的*可用列表算法*在同一年出现。就像Mike Bernstein在6月份哥谭市Ruby大会杰出的垃圾回收机制演讲中说的:"1960年是垃圾收集器的黄金年代..."

Python开发者工作在卫生之家,你可以想象,有个患有轻度[OCD][]的室友一刻不停地跟在你身后打扫,你一放下脏碟子或杯子,有个家伙已经准备好把它放进洗碗机了!

现在来看第二例子。加入我们让n2引用n1:

上图中左边的DEF的引用数已经被Python减少了,垃圾回收器会立即回收DEF实例。同时JKL的引用数已经变为了2 ,因为n1和n2都指向它。

标记-清除

最终那间凌乱的房间充斥着垃圾,再不能岁月静好了。在Ruby程序运行了一阵子以后,可用列表最终被用光光了:

此刻所有Ruby预创建对象都被程序用过了(它们都变灰了),可用列表里空空如也(没有白格子了)。

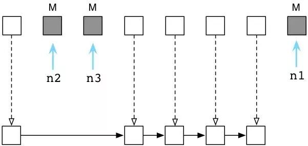
此刻Ruby祭出另一McCarthy发明的算法,名曰:标记-清除。首先Ruby把程序停下来,Ruby用"地球停转垃圾回收大法"。之后Ruby轮询所有指针,变量和代码产生别的引用对象和其他值。同时Ruby通过自身的虚拟机遍历内部指针。标记出这些指针引用的每个对象。 我在图中使用M表示。

上图中那三个被标M的对象是程序还在使用的。在内部,Ruby实际上使用一串位值,被称为:可用位图(译注:还记得《编程珠玑》里的为突发排序吗,这对离散度不高的有限整数集合具有很强的压缩效果,用以节约机器的资源。),来跟踪对象是否被标记了。

Ruby将这个可用位图存放在独立的内存区域中,以便充分利用Unix的写时拷贝化。有关此事的更多内容请关注我另一博文《Why You Should Be Excited About Garbage Collection in Ruby 2.0》

如果说被标记的对象是存活的,剩下的未被标记的对象只能是垃圾,这意味着我们的代码不再会使用它了。我会在下图中用白格子表示垃圾对象:

接下来Ruby清除这些无用的垃圾对象,把它们送回到可用列表中:

在内部这一切发生得迅雷不及掩耳,因为Ruby实际上不会吧对象从这拷贝到那。而是通过调整内部指针,将其指向一个新链表的方式,来将垃圾对象归位到可用列表中的。

现在等到下回再创建对象的时候Ruby又可以把这些垃圾对象分给我们使用了。在Ruby里,对象们六道轮回,转世投胎,享受多次人生!

标记回收算法 vs. 引用计数算法

乍一看,Python的GC算法貌似远胜于Ruby的:宁舍洁宇而居秽室乎?为什么Ruby宁愿定期强制程序停止运行,也不使用Python的算法呢?

然而,引用计数并不像第一眼看上去那样简单。有许多原因使得不许多语言不像Python这样使用引用计数GC算法:

  • 首先,它不好实现。Python不得不在每个对象内部留一些空间来处理引用数。这样付出了一小点儿空间上的代价。但更糟糕的是,每个简单的操作(像修改变量或引用)都会变成一个更复杂的操作,因为Python需要增加一个计数,减少另一个,还可能释放对象。

  • 第二点,它相对较慢。虽然Python随着程序执行GC很稳健(一把脏碟子放在洗碗盆里就开始洗啦),但这并不一定更快。Python不停地更新着众多引用数值。特别是当你不再使用一个大数据结构的时候,比如一个包含很多元素的列表,Python可能必须一次性释放大量对象。减少引用数就成了一项复杂的递归过程了。

  • 最后,它不是总奏效的。在我的下一篇包含了我这个演讲剩余部分笔记的文章中,我们会看到,引用计数不能处理环形数据结构--也就是含有循环引用的数据结构。

下回分解

下周我会分解演讲的剩余部分。我会讨论一下Python如何摆平环形数据类型及GC在即将出炉的Ruby2.1发行版中是如何工作的。

参考链接

  • RuPy 2013

  • RuPy 13: Visualizing Garbage Collection in Ruby and Python / Pat Shaughnessy

  • Ruby Conf 2013 - Visualizing Garbage Collection in Rubinius, JRuby and Ruby 2.0

  • 《Ruby Under a Microscope》http://nostarch.com/rum

  • Protip: Ruby Devs, Please Tweak Your GC Settings for Tests! http://fredwu.me/post/60441991350/protip-ruby-devs-please-tweak-your-gc-settings

  • 哥谭市Ruby大会 http://goruco.com/

  • 垃圾回收机制演讲 http://www.confreaks.com/videos/2545-goruco2013-to-know-a-garbage-collector

  • 《Why You Should Be Excited About Garbage Collection in Ruby 2.0》http://patshaughnessy.net/2012/3/23/why-you-should-be-excited-about-garbage-collection-in-ruby-2-0

  • 演讲的剩余部分 http://patshaughnessy.net/2013/10/30/generational-gc-in-python-and-ruby