qca wlan wifi modules解析二

766 阅读1分钟

wifi驱动使用是PCI总线,首先从pci设备注册开始: os/linux/src/if_ath_pci.c 文件init_ath_pci()中的 :

if (pci_register_driver(&ath_pci_drv_id) < 0) { 此处进行的是PCI的注册。
        printk("ath_pci: No devices found, driver not installed.\n");
        pci_unregister_driver(&ath_pci_drv_id);
#ifdef ATH_AHB
        pciret = -ENODEV;
#else
        return (-ENODEV);
#endif
    }

其中ath_pci_drv_id定义如下

struct pci_driver ath_pci_drv_id = {
    .name       = "ath_pci",
    .id_table   = ath_pci_id_table,
    .probe      = ath_pci_probe,
    .remove     = ath_pci_remove,
#ifdef ATH_BUS_PM
    .suspend    = ath_pci_suspend,
    .resume     = ath_pci_resume,
#endif /* ATH_BUS_PM */
    /* Linux 2.4.6 has save_state and enable_wake that are not used here */
};

在PCI的probe函数ath_pci_probe中有如下的代码:

dev = alloc_netdev(sizeof(struct ath_pci_softc), "wifi%d", ether_setup);  //此处分别了设备节点dev.
if (dev == NULL) {
    printk(KERN_ERR "ath_pci: no memory for device state\n");
    goto bad2;
}


if (__ath_attach(id->device, dev, &bus_context, &sc->aps_osdev) != 0)
    goto bad3;

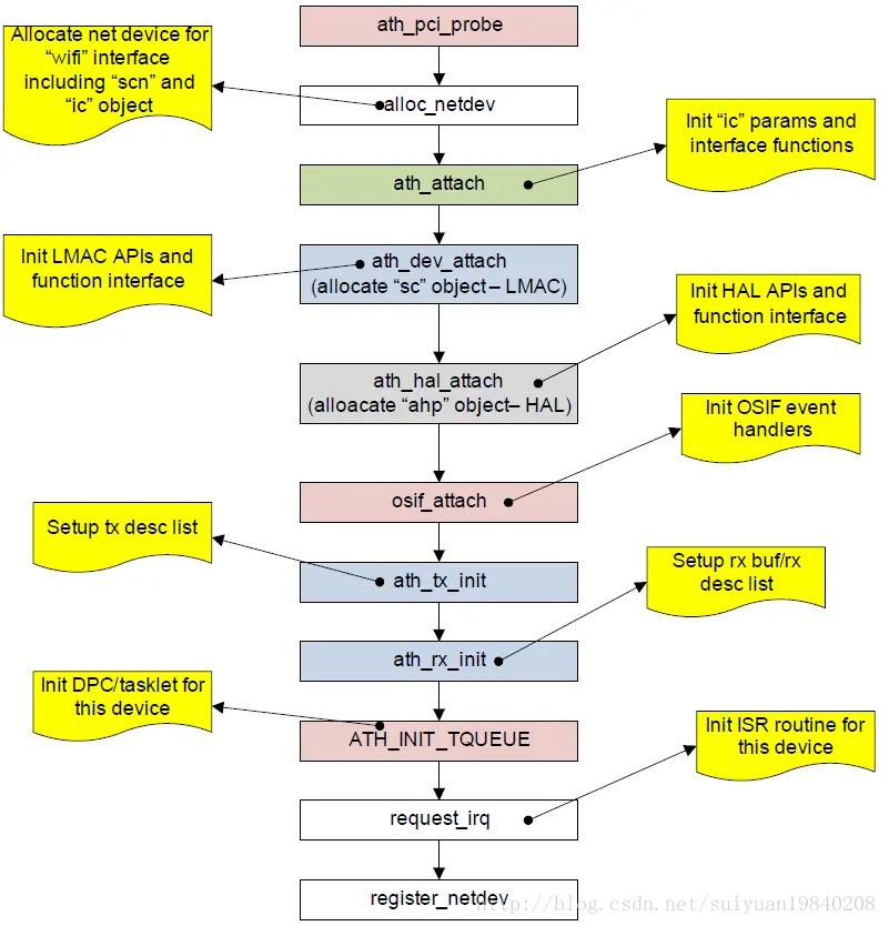
调用流程如下图:

函数__ath_attach(),此函数中attach了很多操作相关的处理函数

dev->netdev_ops = &athdev_net_ops;

athdev_net_ops是ath网络接口的结构体, PCI接口的wifi设备在各层中attach了很多需要处理的函数,其贯穿整个WLAN驱动框架, 定义如下:

static const struct net_device_ops athdev_net_ops = {
    .ndo_open    = ath_netdev_open,
    .ndo_stop    = ath_netdev_stop,
    .ndo_start_xmit = ath_netdev_hardstart,
    .ndo_set_mac_address = ath_netdev_set_macaddr,
    .ndo_tx_timeout = ath_netdev_tx_timeout,
    .ndo_get_stats = ath_getstats,
    .ndo_change_mtu = ath_change_mtu,
#if LINUX_VERSION_CODE < KERNEL_VERSION(3,2,0)
    .ndo_set_multicast_list = ath_netdev_set_mcast_list,
#else
    .ndo_set_rx_mode = ath_netdev_set_mcast_list,
#endif
    .ndo_do_ioctl = ath_ioctl,
};

ath_attachath_dev_attachnet80211_ops实现了ieee80211_ops各种操作:

error = ath_dev_attach(devid, base_addr,
                           ic, &net80211_ops, osdev,
                           &scn->sc_dev, &scn->sc_ops,
                           scn->amem.handle,
                           ath_conf_parm, hal_conf_parm);

ath_attachosif_attach(dev);初始化OSIF层的操作: ath_dev_attach实现了ath_ops操作,既: ath_ar_opsath_attach 中, device在加载的过程中attach的各层的处理函数 :


    #ifdef ADF_SUPPORT
    ATH_INIT_TQUEUE(&osdev->intr_tq, (adf_os_defer_fn_t)ath_tasklet, (void*)dev);
    #else
   ATH_INIT_TQUEUE(&osdev->intr_tq, ath_tasklet, dev);
    #endif
    ...
    
    error = request_irq(dev->irq, ath_isr, IRQF_DISABLED, dev->name, dev);
    
    ...
    
    /*
     * finally register netdev and ready to go
     */
    if ((error = register_netdev(dev)) != 0) {
        printk(KERN_ERR "%s: unable to register device\n", dev->name);
        goto bad4;
    }

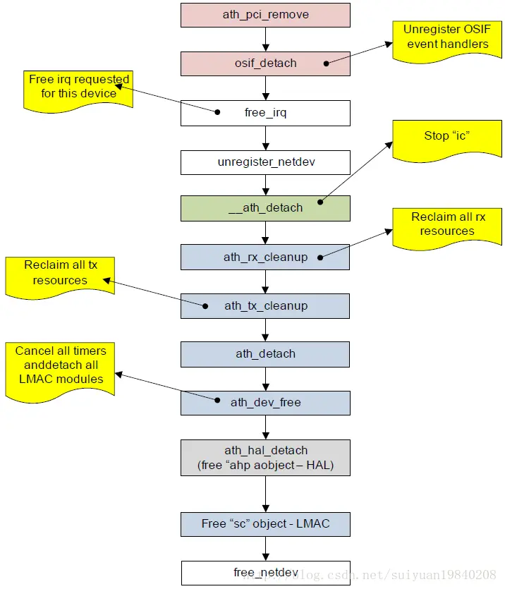
以上反操作流程如下: