摘要: 原创出处 www.iocoder.cn/Sharding-JD… 「芋道源码」欢迎转载,保留摘要,谢谢!
本文主要基于 Sharding-JDBC 1.5.0 正式版

🙂🙂🙂关注微信公众号:【芋道源码】有福利:
- RocketMQ / MyCAT / Sharding-JDBC 所有源码分析文章列表
- RocketMQ / MyCAT / Sharding-JDBC 中文注释源码 GitHub 地址
- 您对于源码的疑问每条留言都将得到认真回复。甚至不知道如何读源码也可以请教噢。
- 新的源码解析文章实时收到通知。每周更新一篇左右。
- 认真的源码交流微信群。
1. 概述
上篇文章《词法解析》分享了词法解析器Lexer是如何解析 SQL 里的词法。本文分享SQL解析引擎是如何解析与理解 SQL的。因为本文建立在《词法解析》之上,你需要阅读它后在开始这段旅程。🙂如果对词法解析不完全理解,请给我的公众号( 芋道源码)留言,我会逐条认真耐心回复。
区别于 Lexer,Parser 理解SQL:
- 提炼分片上下文
- 标记需要SQL改写的部分
Parser 有三个组件:
- SQLParsingEngine :SQL 解析引擎
- SQLParser :SQL 解析器
- StatementParser :SQL语句解析器
SQLParsingEngine 调用 StatementParser 解析 SQL。
StatementParser 调用 SQLParser 解析 SQL 表达式。
SQLParser 调用 Lexer 解析 SQL 词法。

😜 是不是觉得 SQLParser 和 StatementParser 看起来很接近?下文为你揭开这个答案。
Sharding-JDBC 正在收集使用公司名单:传送门。
🙂 你的登记,会让更多人参与和使用 Sharding-JDBC。传送门
Sharding-JDBC 也会因此,能够覆盖更多的业务场景。 传送门
登记吧,骚年!传送门
2. SQLParsingEngine
SQLParsingEngine,SQL 解析引擎。其 #parse() 方法作为 SQL 解析入口,本身不带复杂逻辑,通过调用 SQL 对应的 StatementParser 进行 SQL 解析。
核心代码如下:
// SQLParsingEngine.java
public SQLStatement parse() {
// 获取 SQL解析器
SQLParser sqlParser = getSQLParser();
//
sqlParser.skipIfEqual(Symbol.SEMI); // 跳过 ";"
if (sqlParser.equalAny(DefaultKeyword.WITH)) { // WITH Syntax
skipWith(sqlParser);
}
// 获取对应 SQL语句解析器 解析SQL
if (sqlParser.equalAny(DefaultKeyword.SELECT)) {
return SelectParserFactory.newInstance(sqlParser).parse();
}
if (sqlParser.equalAny(DefaultKeyword.INSERT)) {
return InsertParserFactory.newInstance(shardingRule, sqlParser).parse();
}
if (sqlParser.equalAny(DefaultKeyword.UPDATE)) {
return UpdateParserFactory.newInstance(sqlParser).parse();
}
if (sqlParser.equalAny(DefaultKeyword.DELETE)) {
return DeleteParserFactory.newInstance(sqlParser).parse();
}
throw new SQLParsingUnsupportedException(sqlParser.getLexer().getCurrentToken().getType());
}
3. SQLParser SQL解析器
SQLParser,SQL 解析器。和词法解析器 Lexer 一样,不同数据库有不同的实现。
类图如下(包含所有属性和方法)(放大图片):

3.1 AbstractParser
AbstractParser,SQLParser 的抽象父类,对 Lexer 简单封装。例如:
#skipIfEqual():判断当前词法标记类型是否与其中一个传入值相等#equalAny():判断当前词法标记类型是否与其中一个传入值相等
这里有一点我们需要注意,SQLParser 并不是等 Lexer 解析完词法( Token ),再根据词法去理解 SQL。而是,在理解 SQL 的过程中,调用 Lexer 进行分词。
// SQLParsingEngine.java#parse()片段
if (sqlParser.equalAny(DefaultKeyword.SELECT)) {
return SelectParserFactory.newInstance(sqlParser).parse();
}
// AbstractParser.java
public final boolean equalAny(final TokenType... tokenTypes) {
for (TokenType each : tokenTypes) {
if (each == lexer.getCurrentToken().getType()) {
return true;
}
}
return false;
}
- ↑↑↑ 判断当前词法是否为 SELECT。实际 AbstractParser 只知道当前词法,并不知道后面还有哪些词法,也不知道之前有哪些词法。
我们来看 AbstractParser 里比较复杂的方法 #skipParentheses() 帮助大家再理解下。请认真看代码注释噢。
// AbstractParser.java
/**
* 跳过小括号内所有的词法标记.
*
* @return 小括号内所有的词法标记
*/
public final String skipParentheses() {
StringBuilder result = new StringBuilder("");
int count = 0;
if (Symbol.LEFT_PAREN == getLexer().getCurrentToken().getType()) {
final int beginPosition = getLexer().getCurrentToken().getEndPosition();
result.append(Symbol.LEFT_PAREN.getLiterals());
getLexer().nextToken();
while (true) {
if (equalAny(Symbol.QUESTION)) {
increaseParametersIndex();
}
// 到达结尾 或者 匹配合适数的)右括号
if (Assist.END == getLexer().getCurrentToken().getType() || (Symbol.RIGHT_PAREN == getLexer().getCurrentToken().getType() && 0 == count)) {
break;
}
// 处理里面有多个括号的情况,例如:SELECT COUNT(DISTINCT(order_id) FROM t_order
if (Symbol.LEFT_PAREN == getLexer().getCurrentToken().getType()) {
count++;
} else if (Symbol.RIGHT_PAREN == getLexer().getCurrentToken().getType()) {
count--;
}
// 下一个词法
getLexer().nextToken();
}
// 获得括号内的内容
result.append(getLexer().getInput().substring(beginPosition, getLexer().getCurrentToken().getEndPosition()));
// 下一个词法
getLexer().nextToken();
}
return result.toString();
}
这个类其它方法很重要,逻辑相对简单,我们就不占用篇幅了。大家一定要看哟,后面调用非常非常多。AbstractParser.java 传送门。👼也可以关注我的公众号( 芋道源码)发送关键字【sjdbc】获取增加方法内注释的项目地址。
3.2 SQLParser
SQLParser,SQL 解析器,主要提供只考虑 SQL 块的解析方法,不考虑 SQL 上下文。下文即将提到的 StatementParser 将 SQL 拆成对应的块,调用 SQLParser 进行解析。🤓 这么说,可能会有些抽象,我们下面来一起看。
SQLParser 看起来方法特别多,合并下一共 5 种:
| 方法 | 说明 |
|---|---|
| #parseExpression() | 解析表达式 |
| #parseAlias() | 解析别名 |
| #parseSingleTable() | 解析单表 |
| #skipJoin() | 跳过表关联词法 |
| #parseWhere() | 解析查询条件 |

看了这 5 个方法是否有点理解了?SQLParser 不考虑 SQL 是 SELECT / INSERT / UPDATE / DELETE ,它考虑的是,给我的是 WHERE 处解析查询条件,或是 INSERT INTO 解析单表 等,提供 SELECT / INSERT / UPDATE / DELETE 需要的 SQL 块公用解析。
3.2.1 #parseExpression() 和 SQLExpression
SQLExpression,SQL表达式接口。目前 6 种实现:
| 类 | 说明 | 对应Token |
|---|---|---|
| SQLIdentifierExpression | 标识表达式 | Literals.IDENTIFIER |
| SQLPropertyExpression | 属性表达式 | 无 |
| SQLNumberExpression | 数字表达式 | Literals.INT, Literals.HEX |
| SQLPlaceholderExpression | 占位符表达式 | Symbol.QUESTION |
| SQLTextExpression | 字符表达式 | Literals.CHARS |
| SQLIgnoreExpression | 分片中无需关注的SQL表达式 | 无 |

- SQLPropertyExpression 例如:
SELECT * FROM t_order o ORDER BY o.order_id中的o.order_id。SQLPropertyExpression 从 SQLIdentifierExpression 进一步判断解析而来。
- SQLIgnoreExpression 例如:
SELECT * FROM t_order o ORDER BY o.order_id % 2中的o.order_id % 2。复合表达式都会解析成 SQLIgnoreExpression。
解析 SQLExpression 核心代码如下:
// SQLParser.java
/**
* 解析表达式.
*
* @return 表达式
*/
// TODO 完善Expression解析的各种场景
public final SQLExpression parseExpression() {
// 解析表达式
String literals = getLexer().getCurrentToken().getLiterals();
final SQLExpression expression = getExpression(literals);
// SQLIdentifierExpression 需要特殊处理。考虑自定义函数,表名.属性情况。
if (skipIfEqual(Literals.IDENTIFIER)) {
if (skipIfEqual(Symbol.DOT)) { // 例如,ORDER BY o.uid 中的 "o.uid"
String property = getLexer().getCurrentToken().getLiterals();
getLexer().nextToken();
return skipIfCompositeExpression() ? new SQLIgnoreExpression() : new SQLPropertyExpression(new SQLIdentifierExpression(literals), property);
}
if (equalAny(Symbol.LEFT_PAREN)) { // 例如,GROUP BY DATE(create_time) 中的 "DATE(create_time)"
skipParentheses();
skipRestCompositeExpression();
return new SQLIgnoreExpression();
}
return skipIfCompositeExpression() ? new SQLIgnoreExpression() : expression;
}
getLexer().nextToken();
return skipIfCompositeExpression() ? new SQLIgnoreExpression() : expression;
}
/**
* 获得 词法Token 对应的 SQLExpression
*
* @param literals 词法字面量标记
* @return SQLExpression
*/
private SQLExpression getExpression(final String literals) {
if (equalAny(Symbol.QUESTION)) {
increaseParametersIndex();
return new SQLPlaceholderExpression(getParametersIndex() - 1);
}
if (equalAny(Literals.CHARS)) {
return new SQLTextExpression(literals);
}
// TODO 考虑long的情况
if (equalAny(Literals.INT)) {
return new SQLNumberExpression(Integer.parseInt(literals));
}
if (equalAny(Literals.FLOAT)) {
return new SQLNumberExpression(Double.parseDouble(literals));
}
// TODO 考虑long的情况
if (equalAny(Literals.HEX)) {
return new SQLNumberExpression(Integer.parseInt(literals, 16));
}
if (equalAny(Literals.IDENTIFIER)) {
return new SQLIdentifierExpression(SQLUtil.getExactlyValue(literals));
}
return new SQLIgnoreExpression();
}
/**
* 如果是 复合表达式,跳过。
*
* @return 是否跳过
*/
private boolean skipIfCompositeExpression() {
if (equalAny(Symbol.PLUS, Symbol.SUB, Symbol.STAR, Symbol.SLASH, Symbol.PERCENT, Symbol.AMP, Symbol.BAR, Symbol.DOUBLE_AMP, Symbol.DOUBLE_BAR, Symbol.CARET, Symbol.DOT, Symbol.LEFT_PAREN)) {
skipParentheses();
skipRestCompositeExpression();
return true;
}
return false;
}
/**
* 跳过剩余复合表达式
*/
private void skipRestCompositeExpression() {
while (skipIfEqual(Symbol.PLUS, Symbol.SUB, Symbol.STAR, Symbol.SLASH, Symbol.PERCENT, Symbol.AMP, Symbol.BAR, Symbol.DOUBLE_AMP, Symbol.DOUBLE_BAR, Symbol.CARET, Symbol.DOT)) {
if (equalAny(Symbol.QUESTION)) {
increaseParametersIndex();
}
getLexer().nextToken();
skipParentheses();
}
}
解析了 SQLExpression 有什么用呢?我们会在《查询SQL解析》、《插入SQL解析》、《更新SQL解析》、 《删除SQL解析》。留个悬念😈,关注我的公众号(芋道源码),实时收到新文更新通知。
3.2.2 #parseAlias()
/**
* 解析别名.不仅仅是字段的别名,也可以是表的别名。
*
* @return 别名
*/
public Optional<String> parseAlias() {
// 解析带 AS 情况
if (skipIfEqual(DefaultKeyword.AS)) {
if (equalAny(Symbol.values())) {
return Optional.absent();
}
String result = SQLUtil.getExactlyValue(getLexer().getCurrentToken().getLiterals());
getLexer().nextToken();
return Optional.of(result);
}
// 解析别名
// TODO 增加哪些数据库识别哪些关键字作为别名的配置
if (equalAny(Literals.IDENTIFIER, Literals.CHARS, DefaultKeyword.USER, DefaultKeyword.END, DefaultKeyword.CASE, DefaultKeyword.KEY, DefaultKeyword.INTERVAL, DefaultKeyword.CONSTRAINT)) {
String result = SQLUtil.getExactlyValue(getLexer().getCurrentToken().getLiterals());
getLexer().nextToken();
return Optional.of(result);
}
return Optional.absent();
}
3.2.3 #parseSingleTable()
/**
* 解析单表.
*
* @param sqlStatement SQL语句对象
*/
public final void parseSingleTable(final SQLStatement sqlStatement) {
boolean hasParentheses = false;
if (skipIfEqual(Symbol.LEFT_PAREN)) {
if (equalAny(DefaultKeyword.SELECT)) { // multiple-update 或者 multiple-delete
throw new UnsupportedOperationException("Cannot support subquery");
}
hasParentheses = true;
}
Table table;
final int beginPosition = getLexer().getCurrentToken().getEndPosition() - getLexer().getCurrentToken().getLiterals().length();
String literals = getLexer().getCurrentToken().getLiterals();
getLexer().nextToken();
if (skipIfEqual(Symbol.DOT)) {
getLexer().nextToken();
if (hasParentheses) {
accept(Symbol.RIGHT_PAREN);
}
table = new Table(SQLUtil.getExactlyValue(literals), parseAlias());
} else {
if (hasParentheses) {
accept(Symbol.RIGHT_PAREN);
}
table = new Table(SQLUtil.getExactlyValue(literals), parseAlias());
}
if (skipJoin()) { // multiple-update 或者 multiple-delete
throw new UnsupportedOperationException("Cannot support Multiple-Table.");
}
sqlStatement.getSqlTokens().add(new TableToken(beginPosition, literals));
sqlStatement.getTables().add(table);
}
3.2.4 #skipJoin()
跳过表关联词法,支持 SELECT * FROM t_user, t_order WHERE ..., SELECT * FROM t_user JOIN t_order ON ...。下篇《查询SQL解析》解析表会用到这个方法。
// SQLParser.java
/**
* 跳过表关联词法.
*
* @return 是否表关联.
*/
public final boolean skipJoin() {
if (skipIfEqual(DefaultKeyword.LEFT, DefaultKeyword.RIGHT, DefaultKeyword.FULL)) {
skipIfEqual(DefaultKeyword.OUTER);
accept(DefaultKeyword.JOIN);
return true;
} else if (skipIfEqual(DefaultKeyword.INNER)) {
accept(DefaultKeyword.JOIN);
return true;
} else if (skipIfEqual(DefaultKeyword.JOIN, Symbol.COMMA, DefaultKeyword.STRAIGHT_JOIN)) {
return true;
} else if (skipIfEqual(DefaultKeyword.CROSS)) {
if (skipIfEqual(DefaultKeyword.JOIN, DefaultKeyword.APPLY)) {
return true;
}
} else if (skipIfEqual(DefaultKeyword.OUTER)) {
if (skipIfEqual(DefaultKeyword.APPLY)) {
return true;
}
}
return false;
}
3.2.5 #parseWhere()
解析 WHERE 查询条件。目前支持 AND 条件,不支持 OR 条件。近期 OR 条件支持的可能性比较低。另外条件这块对括号解析需要继续优化,实际使用请勿写冗余的括号。例如:SELECT * FROM tbl_name1 WHERE ((val1=?) AND (val2=?)) AND val3 =?。
根据不同的运算操作符,分成如下情况:
| 运算符 | 附加条件 | 方法 |
|---|---|---|
| = | #parseEqualCondition() | |
| IN | #parseInCondition() | |
| BETWEEN | #parseBetweenCondition() | |
| <, <=, >, >= | Oracle 或 SQLServer 分页 | #parseRowNumberCondition() |
| <, <=, >, >= | #parseOtherCondition() | |
| LIKE | parseOtherCondition |
代码如下:
// SQLParser.java
/**
* 解析所有查询条件。
* 目前不支持 OR 条件。
*
* @param sqlStatement SQL
*/
private void parseConditions(final SQLStatement sqlStatement) {
// AND 查询
do {
parseComparisonCondition(sqlStatement);
} while (skipIfEqual(DefaultKeyword.AND));
// 目前不支持 OR 条件
if (equalAny(DefaultKeyword.OR)) {
throw new SQLParsingUnsupportedException(getLexer().getCurrentToken().getType());
}
}
// TODO 解析组合expr
/**
* 解析单个查询条件
*
* @param sqlStatement SQL
*/
public final void parseComparisonCondition(final SQLStatement sqlStatement) {
skipIfEqual(Symbol.LEFT_PAREN);
SQLExpression left = parseExpression(sqlStatement);
if (equalAny(Symbol.EQ)) {
parseEqualCondition(sqlStatement, left);
skipIfEqual(Symbol.RIGHT_PAREN);
return;
}
if (equalAny(DefaultKeyword.IN)) {
parseInCondition(sqlStatement, left);
skipIfEqual(Symbol.RIGHT_PAREN);
return;
}
if (equalAny(DefaultKeyword.BETWEEN)) {
parseBetweenCondition(sqlStatement, left);
skipIfEqual(Symbol.RIGHT_PAREN);
return;
}
if (equalAny(Symbol.LT, Symbol.GT, Symbol.LT_EQ, Symbol.GT_EQ)) {
if (left instanceof SQLIdentifierExpression && sqlStatement instanceof SelectStatement
&& isRowNumberCondition((SelectStatement) sqlStatement, ((SQLIdentifierExpression) left).getName())) {
parseRowNumberCondition((SelectStatement) sqlStatement);
} else if (left instanceof SQLPropertyExpression && sqlStatement instanceof SelectStatement
&& isRowNumberCondition((SelectStatement) sqlStatement, ((SQLPropertyExpression) left).getName())) {
parseRowNumberCondition((SelectStatement) sqlStatement);
} else {
parseOtherCondition(sqlStatement);
}
} else if (equalAny(DefaultKeyword.LIKE)) {
parseOtherCondition(sqlStatement);
}
skipIfEqual(Symbol.RIGHT_PAREN);
}
#parseComparisonCondition() 解析到 左SQL表达式(left) 和 运算符,调用相应方法进一步处理。我们选择 #parseEqualCondition() 看下,其他方法有兴趣跳转 SQLParser 查看。
// SQLParser.java
/**
* 解析 = 条件
*
* @param sqlStatement SQL
* @param left 左SQLExpression
*/
private void parseEqualCondition(final SQLStatement sqlStatement, final SQLExpression left) {
getLexer().nextToken();
SQLExpression right = parseExpression(sqlStatement);
// 添加列
// TODO 如果有多表,且找不到column是哪个表的,则不加入condition,以后需要解析binding table
if ((sqlStatement.getTables().isSingleTable() || left instanceof SQLPropertyExpression)
// 只有对路由结果有影响的才会添加到 conditions。SQLPropertyExpression 和 SQLIdentifierExpression 无法判断,所以未加入 conditions
&& (right instanceof SQLNumberExpression || right instanceof SQLTextExpression || right instanceof SQLPlaceholderExpression)) {
Optional<Column> column = find(sqlStatement.getTables(), left);
if (column.isPresent()) {
sqlStatement.getConditions().add(new Condition(column.get(), right), shardingRule);
}
}
}
#parseEqualCondition() 解析到 右SQL表达式(right),并判断 左右SQL表达式 与路由逻辑是否有影响,如果有,则加入到 Condition。这个就是 #parseWhere() 的目的:解析 WHERE 查询条件对路由有影响的条件。《路由》相关的逻辑,会单独开文章介绍。这里,我们先留有映像。
4. StatementParser SQL语句解析器
4.1 StatementParser
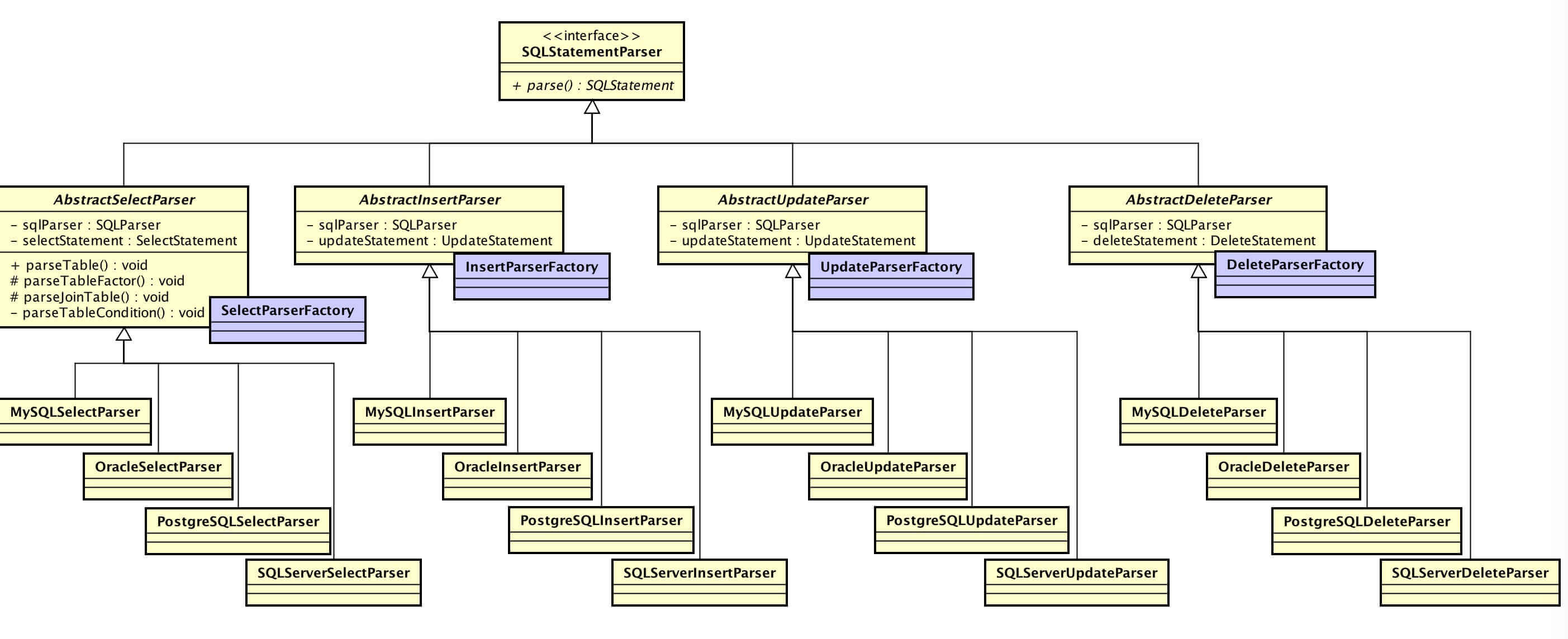
StatementParser,SQL语句解析器。每种 SQL,都有相应的 SQL语句解析器实现。不同数据库,继承这些 SQL语句解析器,实现各自 SQL 上的差异。大体结构如下:

SQLParsingEngine 根据不同 SQL 调用对应工厂创建 StatementParser。核心代码如下:
public final class SelectParserFactory {
/**
* 创建Select语句解析器.
*
* @param sqlParser SQL解析器
* @return Select语句解析器
*/
public static AbstractSelectParser newInstance(final SQLParser sqlParser) {
if (sqlParser instanceof MySQLParser) {
return new MySQLSelectParser(sqlParser);
}
if (sqlParser instanceof OracleParser) {
return new OracleSelectParser(sqlParser);
}
if (sqlParser instanceof SQLServerParser) {
return new SQLServerSelectParser(sqlParser);
}
if (sqlParser instanceof PostgreSQLParser) {
return new PostgreSQLSelectParser(sqlParser);
}
throw new UnsupportedOperationException(String.format("Cannot support sqlParser class [%s].", sqlParser.getClass()));
}
}
调用 StatementParser#parse() 实现方法,对 SQL 进行解析。具体解析过程,另开文章分享。
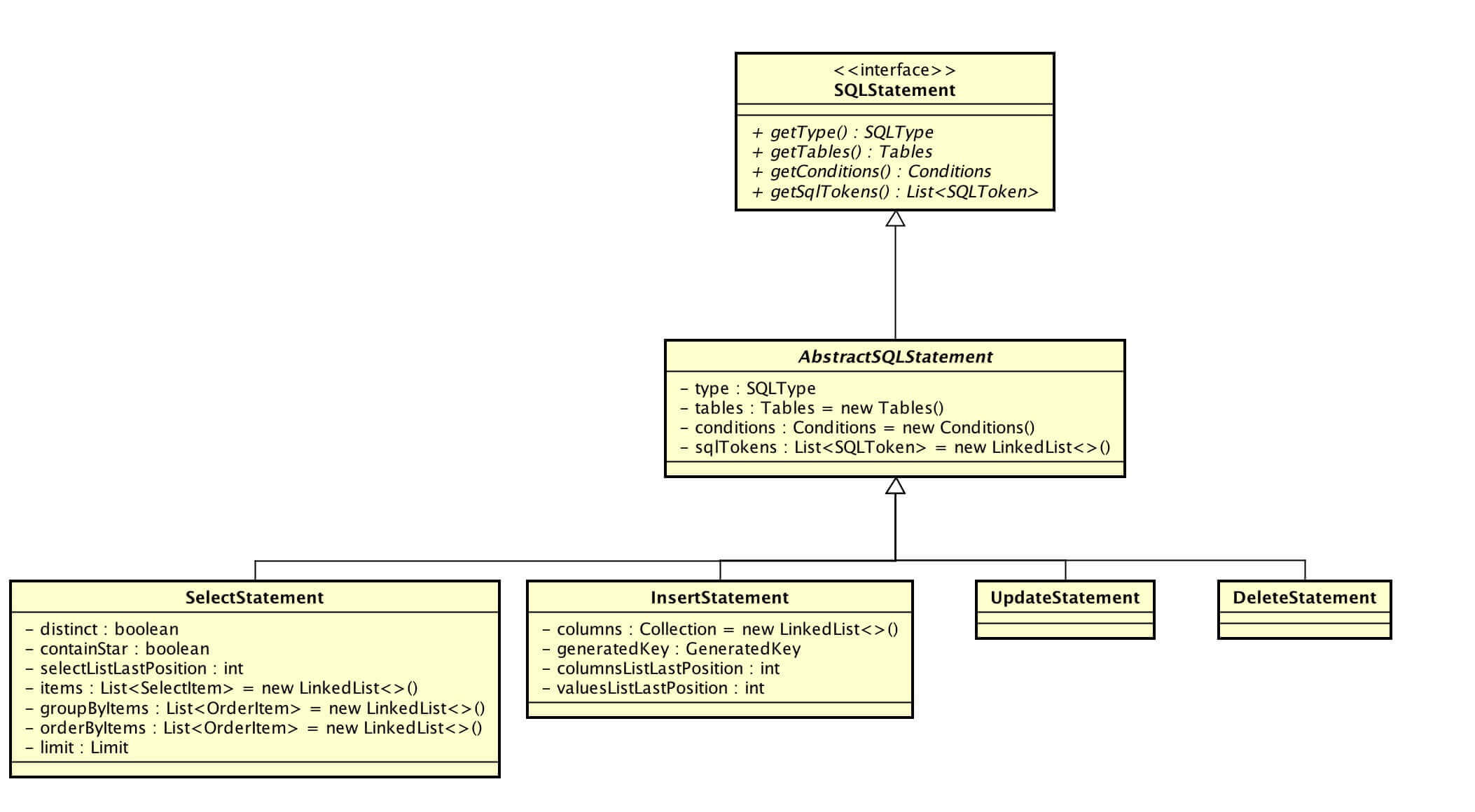
4.2 Statement
不同 SQL 解析后,返回对应的 SQL 结果,即 Statement。大体结构如下:

Statement 包含两部分信息:
-
分片上下文:用于 SQL 路由。

-
SQL 标记对象:用于 SQL 改写。

我们会在后文增删改查SQL解析的过程中分享到它们。
4.3 预告
| Parser | Statement | 分享文章 |
|---|---|---|
| SelectStatementParser | SelectStatement + AbstractSQLStatement | 《查询SQL解析》 |
| InsertStatementParser | InsertStatement | 《插入SQL解析》 |
| UpdateStatementParser | UpdateStatement | 《更新SQL解析》 |
| DeleteStatementParser | DeleteStatement | 《删除SQL解析》 |
666. 彩蛋

老铁,是不是有丢丢长?
如果有地方错误,烦请指出🙂。
如果有地方不是很理解,可以加我的公众号(芋道源码)留言,我会逐条认真耐心回复。
如果觉得还凑合,劳驾分享朋友圈或者基佬。
《查询SQL解析》已经写了一半,预计很快…
