ReactNative 学习成果总结

1,294 阅读16分钟

RNAPPGithub

学习课程:

《双平台真实开发GitHub App React Native技术全面掌握》399 大洋,含着泪吃了一个月泡面..

Github 代码库:https://github.com/ReverseScale/RNAPPGithub.git

知识点:

  • 1.整理 ReactNative 网络封装及常用的三方模块
  • 2.ReactNative 的 AsyncStorage数据库技术、离线缓存
  • 3.ReactNative 的数据 DAO 层设计技巧,数据状态实时更新
  • 4.ReactNative 的代码提取技巧,组合模式应用技巧,数据异步刷新与动态添加
  • 5.ReactNative 的版本升级、数据统计、社会化分享、第三方登录,热更新等
  • 6.ReactNative 项目发布前的优化、打包与上线

目录结构:

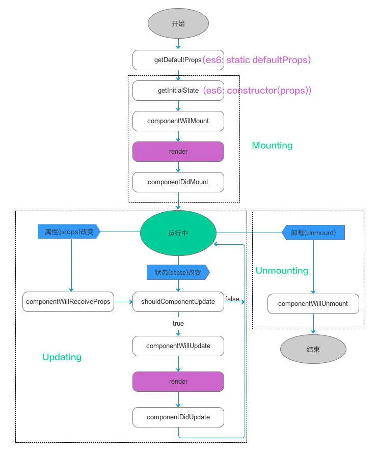
生命周期及使用场景

常用方法:

  • constructor:
  • componentWillMount:
  • render:
  • componentDidMount:
  • componentWillReceiveProps:
  • shouldComponentUpdate:
  • componentWillUpdate:
  • componentDidUpdate
  • componentWillUnmount:

1.constructor:

在组件创建的时候调用一次,这个方法进行this.state初始化状态机。

constructor(props) {
     super(props);  // 初始状态
     this.state = {
         isShow:true
     };
}

2.componentWillMount:

在组件生命周期中只会被执行一次,在初始渲染(render函数)前被执行。 注意:

  • 如果这个函数通过setState函数修改状态机变量,RN框架不会额外执行渲染(界面刷新)

  • 如果子组件也有componentWillMount函数使用,会在父组件之后调用

  • 需要从本地存储中读取数据用于显示,常用这个函数

3.render:

该函数组件必有的,通过返回JSX或其他组件来构成DOM,换言之,就是组件的核心渲染过程。

4.componentDidMount:

在React Native组件的生命周期中,这个函数只会被执行一次,它在初始渲染完成后会马上被调用。在这之后开发者可以通过子组件的引用来访问,操作任何子组件。 如果RN组件的子组件也有componentDidMount函数,并会在父组件的componentDidMount函数之前被调用。

  • 常用来网络请求数据

5.componentWillReceiveProps:

在React Native组件的初始渲染完成后,props改变时,这个函数被调用,参数是个新的props。

6.shouldComponentUpdate:

React Native组件的初始渲染执行完成后, RN组件接收到新的state或者props时这个函数会调用。

  • 通过这个函数阻止无必要的重新渲染,是提高React Native应用程序性能的一大技巧。

7.componentWillUpdate:

初始渲染完成后,重新渲染前会调用这个函数。

  • 这个函数不能通过this.setState再次改变状态机变量的值。

  • 组件更新时调用。

8.componentDidUpdate

RN组件初始渲染完成后,RN框架在重新渲染RN组件完成后调用。 参数是渲染前的props和state。

  • 组件更新完毕时调用。

9.componentWillUnmount:

ReactNative 组件被卸载前会调用,通常做一些清理内容。


项目介绍

双平台效果预览:

React Native是React在移动端的跨平台方案。如果想更快地理解和掌握React Native开发,就必须先了解React。

React是FaceBook开源的一个前端框架,它起源于 Facebook 的内部项目,并于 2013 年 5 月开源。因为React 拥有较高的性能,代码逻辑非常简单,所以越来越多的人已开始关注和使用它,目前该框架在Github上已经有7万+star。

ReactNative 技术导图:

组件化

React采用组件化的方式开发,通过将view构建成组件,使得代码更加容易得到复用,能够很好的应用在大项目的开发中。有一句话说的很形象:在React中,构建应用就像搭积木一样。

组件化特征

React认为一个组件应该具有如下特征:

  • 可组合(Composeable):一个组件易于和其它组件一起使用,或者嵌套在另一个组件内部。如果一个组件内部创建了另一个组件,那么说父组件拥有它创建的子组件,通过这个特性,一个复杂的UI可以拆分成多个简单的UI组件;

  • 可重用(Reusable):每个组件都是具有独立功能的,它可以被使用在多个UI场景;

  • 可维护(Maintainable):每个小的组件仅仅包含自身的逻辑,更容易被理解和维护;

封装好的导航栏就可以被称之为一个组件,它符合上述三个特点:

  • 可组合:可以将导航栏组件放在页面组件中作为页面组件的子组件。而且在导航栏组件的内部,也有按钮组件等子组件。

  • 可重用:如果封装好了该组件,就可以放在任意需要导航栏的页面(组件)使用,也可以放在其他项目中使用。

  • 可维护:因为具有独立的功能和展示逻辑,所以便于定位和修改。

组件的属性与状态

在React Native(React.js)里,组件所持有的数据分为两种:

  • 属性(props):组件的props是不可变的,它只能从其他的组件(例如父组件)传递过来。

  • 状态(state):组件的state是可变的,它负责处理与用户的交互。在通过用户点击事件等操作以后,如果使得当前组件的某个state发生了改变,那么当前组件就会触发render()方法刷新自己。

我们可以看到这个页面有两个子页面,一个是‘最热’页面(组件),另一个是‘趋势‘页面(组件)。那么这两个组件都有什么props和state呢?

1.props: 由于props是从其父组件传递过来的,那么可想而知,props的声明应该是在当前组件的父组件里来做。在React Native中,通常props的声明是和当前组件的声明放在一起的:

//最热子页面
<FavoriteTabPage  {...this.props} tabLabel='最热' flag={FlAG_STORAGE.flag_popular}/>
//趋势子页面
<FavoriteTabPage  {...this.props} tabLabel='趋势' flag={FlAG_STORAGE.flag_trending}/>

在这里,收藏页面是父组件,而最热页面和趋势页面是其子组件。在收藏页面组件里声明了最热页面和趋势页面的组件。

而且我们也可以看到,最热页面和趋势页面组件都用的是同一个组件:FavoriteTabPage,而这两个页面的不同点只在于传入的两个props的不同:tabLabel和flag。

而在FavoriteTabPage组件内部,如果想调用flag这个props,可以使用this.props.flag来调用。

2.state:

下面是最热和趋势页面的组件:

class FavoriteTabPage extends Component{
//组件的构造方法
constructor(props){
    super(props);
    this.state={
    dataSource:new ListView.DataSource({rowHasChanged:(r1,r2)=>r1!==r2}),isLoading:false,
    }
}

这里面定义了两个state:

  • dataSource:列表的数据源
  • isLoading:是否正在刷新

这两个state都是将来可能经常变化的。比如在网络请求以后,列表的数据源会被替换掉,这个时候就要调用:

this.setState({
      //把新的值newDataArr对象传给dataSource
      dataSource:newDataArr
})

3.DOM DOM 是前端的一个概念,暂时可以粗略理解为一个页面的树形结构。 React 生命周期的三大阶段

  • Mounting:已插入真实 DOM
  • Updating:正在被重新渲染
  • Unmounting:已移出真实 DOM

在每个阶段都有相应的状态和与之对应的回调函数,具体可以看下图:

上图来自:贾鹏辉的技术博客:React Native之React速学教程(中)

集成与管理

1.指定版本初始化 在终端输入react-native demo --version 0.40.0命令以后,就会初始化一个React Native版本为0.40.0的项目。这个最初项目里面直接就包含了iOS和Android的工程文件夹,可以用对应的IDE打开后编译运行。

在新建一个React Native项目之后的根目录结构是这样的:

2.使用 Cocoapods 管理 ReactNative Podfile 文件格式:

pod 'React', :path => './node_modules/react-native', :subspecs => [
  'Core',
  'RCTText',
  'RCTImage',
  'RCTActionSheet',
  'RCTGeolocation',
  'RCTNetwork',
  'RCTSettings',
  'RCTVibration',
  'RCTWebSocket',
  ]

ReactNative 0.42.0 以上版本需在 Podfile 配置 yoga:

# 如果你的RN版本 >= 0.42.0,请加入下面这行
pod "yoga", :path => "./node_modules/react-native/ReactCommon/yoga"

输入react-native run-ios或者react-native run-android指令, 就会自动打开模拟器运行项目(前提是安装了相应的开发环境)。

但是一个比较完整的项目仅仅有这些类别的文件是不够的,还需要一些工具类,模型类,资源等文件。为了很好地区分它们,使项目结构一目了然,需要组织好项目文件夹以及类的命名,下面是我将教程里的文件夹命名和结构稍加修改后的一个方案,可供大家参考:

布局约束

采用Flex布局的元素,被称为Flex container,其所有子元素被称为Flex item;容器默认存在两个轴,分别是主轴(main axis)和垂直的交叉轴(cross axis),主轴开始的位置叫做main start,结束的位置叫main end;交叉轴的开始位置叫做cross start,结束的位置叫做cross end;单个item占据的主轴空间叫做main size,占据的交叉轴控件叫做cross size。

如下图所示:

组件化驱动下,搜索结果页中展示的 Cell 与之前的列表页 Cell 可以重用:

我们把该组件定名为:RespositoryCell,结合代码来看一下具体的实现:

export default class RepositoryCell extends Component {
    constructor(props) {
        super(props);
        this.state = {
            isFavorite: this.props.projectModel.isFavorite,
            favoriteIcon: this.props.projectModel.isFavorite ? require('../../res/images/ic_star.png') : require('../../res/images/ic_unstar_transparent.png'),
        };
    }
    componentWillReceiveProps(nextProps) {
        this.setFavoriteState(nextProps.projectModel.isFavorite)
    }
    setFavoriteState(isFavorite) {
        this.props.projectModel.isFavorite = isFavorite;
        this.setState({
            isFavorite: isFavorite,
            favoriteIcon: isFavorite ? require('../../res/images/ic_star.png') : require('../../res/images/ic_unstar_transparent.png')
        })
    }
    onPressFavorite() {
        this.setFavoriteState(!this.state.isFavorite)
        this.props.onFavorite(this.props.projectModel.item, !this.state.isFavorite)
    }
    render() {
        let item = this.props.projectModel.item? this.props.projectModel.item:this.props.projectModel;
        let favoriteButton=this.props.projectModel.item?
            <TouchableOpacity
                style={{padding:6}}
                onPress={()=>this.onPressFavorite()} underlayColor='transparent'>
                <Image
                    ref='favoriteIcon'
                    style={[{width: 22, height: 22,},this.props.theme.styles.tabBarSelectedIcon]}
                    source={this.state.favoriteIcon}/>
            </TouchableOpacity>:null;
        return (
            <TouchableOpacity
                onPress={this.props.onSelect}
                style={styles.container}
            >
                <View style={styles.cell_container}>
                    <Text style={styles.title}>{item.full_name}</Text>
                    <Text style={styles.description}>{item.description}</Text>
                    <View style={styles.row}>
                        <View style={styles.row}>
                            <Text>Author:</Text>
                            <Image
                                style={{height: 22, width: 22}}
                                source={{uri: item.owner.avatar_url}}
                            />
                        </View>
                        <View style={{justifyContent: 'space-between', flexDirection: 'row'}}>
                            <Text>Star:</Text>
                            <Text>{item.stargazers_count}</Text>
                        </View>
                        {favoriteButton}
                    </View>
                </View>
            </TouchableOpacity>
        )
    }
}
  • 这里声明了RespositoryCell组件,它继承于Component,也就是组件类,即是说,声明组件的时候必须都要继承与这个类。

  • 集中看一下该组件的render方法,它返回的是该组件的实际布局:在语法上使用JSX,类似于HTML的标签式语法,很清楚地将cell的层级展现了出来:

    • 最外层被一个View组件包裹着,里面第一层有三个子组件:两个Text组件和一个作为底部背景的View组件。

    • 底部背景的View组件又有三个子组件:View组件(显示作者信息),View组件(显示star信息),收藏按钮。

结构分解图:

组件封装

我的页面 个人中心

对于“我的页面”和“个人中心”这类结构相似的页面,建议进行组件封装,封装后的 AboutPage 实现代码简洁如下:

export default class AboutPage extends Component{
    constructor(props) {
        super(props);
        this.aboutCommon=new AboutCommon(props,(dic)=>this.updateState(dic),FLAG_ABOUT.flag_about,config);
        this.state = {
            projectModels: [],
            author:config.author
        }
    }
    componentDidMount() {
        this.aboutCommon.componentDidMount();
    }
    componentWillUnmount() {
        this.aboutCommon.componentWillUnmount();
    }
    updateState(dic){
        this.setState(dic);
    }
    onClick(tab) {
        let TargetComponent, params = {...this.props,menuType:tab};
        switch (tab) {
            case MORE_MENU.About_Author:
                TargetComponent = AboutMePage;
                break;
            case MORE_MENU.Website:
                TargetComponent = WebViewPage;
                params.title='GitHubPopular';
                var url='https://reversescale.github.io';
                params.url=url;
                break;
            case MORE_MENU.Feedback:
                var url='mailto://reversescale@icloud.com';
                Linking.canOpenURL(url).then(supported => {
                    if (!supported) {
                        console.log('Can\'t handle url: ' + url);
                    } else {
                        return Linking.openURL(url);
                    }
                }).catch(err => console.error('An error occurred', err));
                break;
            case MORE_MENU.Share:
                break;

        }
        if (TargetComponent) {
            this.props.navigator.push({
                component: TargetComponent,
                params: params,
            });
        }
    }
    render() {
        let content=<View>
            {this.aboutCommon.renderRepository(this.state.projectModels)}
            {ViewUtils.getSettingItem(()=>this.onClick(MORE_MENU.Website), require('../../../res/images/ic_computer.png'), MORE_MENU.Website, this.props.theme.styles.tabBarSelectedIcon)}
            <View style={GlobalStyles.line}/>
            {ViewUtils.getSettingItem(()=>this.onClick(MORE_MENU.About_Author), require('../my/img/ic_insert_emoticon.png'), MORE_MENU.About_Author, this.props.theme.styles.tabBarSelectedIcon)}
            <View style={GlobalStyles.line}/>
            {ViewUtils.getSettingItem(()=>this.onClick(MORE_MENU.Feedback), require('../../../res/images/ic_feedback.png'), MORE_MENU.Feedback, this.props.theme.styles.tabBarSelectedIcon)}
        </View>
        return this.aboutCommon.render(content, {
            'name': 'GitHub Popular',
            'description': '这是一个用来查看GitHub最受欢迎与最热项目的App,它基于React Native支持Android和iOS双平台。',
            "avatar": "http://og1yl0w9z.bkt.clouddn.com/18-3-28/61685877.jpg",
            "backgroundImg": "http://og1yl0w9z.bkt.clouddn.com/18-3-28/37407402.jpg",
        });
    }
}

本地持久化

主题选择界面 切换主题后界面

在涉及如主题变更等操作时,需要将状态信息保存,这时就需要用到类似于iOS 中的NSUserDefault, AsyncStorage 是React Native中的 Key-Value 存储系统,可以做本地持久化。

首先看它主要的几个接口:

根据键来获取值,获取的结果会放在回调函数中:

static getItem(key: string, callback:(error, result))

根据键来设置值:

static setItem(key: string, value: string, callback:(error))

根据键来移除项:

static removeItem(key: string, callback:(error))

获取所有的键:

static getAllKeys(callback:(error, keys))

设置多项,其中 keyValuePairs 是字符串的二维数组,比如:[['k1', 'val1'], ['k2', 'val2']]:

static multiSet(keyValuePairs, callback:(errors))

获取多项,其中 keys 是字符串数组,比如:['k1', 'k2']:

static multiGet(keys, callback:(errors, result))

删除多项,其中 keys 是字符串数组,比如:['k1', 'k2']:

static multiRemove(keys, callback:(errors))

清除所有的项目:

static clear(callback:(error))

网络请求封装

在React Native中,经常使用Fetch函数来实现网络请求,它支持GET和POST请求并返回一个Promise对象,这个对象包含一个正确的结果和一个错误的结果。

来看一下用Fetch发起的POST请求封装:

static post(url,data){
        return new Promise((resolve,reject)=>{
            fetch(url,{
                method:'POST',
                header:{
                    'Accept':'application/json',
                    'Content-Type':'application/json'
                },
                body:JSON.stringify(data)
            })
                .then(response=>response.json())
                .then(result=>{
                    resolve(result);
                })
                .catch(error=>{
                    reject(error);
                })
        })
    }

从上面的代码中,我们可以大致看到:Fetch函数中,第一个参数是请求url,第二个参数是一个字典,包括方法,请求头,请求体等信息。

随后的then和catch分别捕捉了fetch函数的返回值:一个Promise对象的正确结果和错误结果。注意,这里面有两个then,其中第二个then把第一个then的结果拿了过来。而第一个then做的事情是把网络请求的结果转化为JSON对象。

那么什么是Promise对象呢?

Promise 是异步编程的一种解决方案,Promise对象可以获取某个异步操作的消息。它里面保存着某个未来才会结束的事件(通常是一个异步操作)的结果。

它分为三种状态:

Pending(进行中)、Resolved(已成功)和Rejected(已失败)

它的构造函数接受一个函数作为参数,该函数的两个参数分别是resolve和reject:

  • resolve函数的作用:将Promise对象的状态从“未完成”变成“成功”(即从Pending变为Resolved),在异步操作成功时调用,并将异步操作的结果,作为参数传递出去;
  • reject函数的作用:将Promise对象的状态从“未完成”变成“成功”(即从Pending变为Rejected),在异步操作失败时调用,并将异步操作报出的错误,作为参数传递出去。

GET 请求封装:

static get(url){
        return new Promise((resolve,reject)=>{
            fetch(url)
                .then(response=>response.json())
                .then(result=>{
                    resolve(result);
                })
                .catch(error=>{
                    reject(error);
                })
        })
    }

因为只是GET请求,所以不需要配置请求体,而且因为这个fetch函数返回值是一个Promise对象, 所以我们可以用.then和.catch来捕捉正确和错误的结果。

功能调试

我们可以使用浏览器的开发者工具来调试React Native项目,可以通过打断点的方式来看数据信息以及方法的调用:

  • 首先在iOS模拟器中点击command + D,然后再弹出菜单里点击Debug JS Remotely。随后就打开了浏览器进入了调试。

  • 浏览器一般会展示下面的页面,然后点击command + option + J进入真生的调试界面。

双平台适配

因为React Native讲求的是一份代码跑在两个平台上,而客观上这两个平台又有一些不一样的地方,所以就需要在别要的时候做一下两个平台的适配。

例如导航栏:在iOS设备中是存在导航栏的,而安卓设备上是没有的。所以在定制导航栏的时候,在不同平台下给导航栏设置不同的高度:

const NAV_BAR_HEIGHT_IOS = 54;
const NAV_BAR_HEIGHT_ANDROID = 50;

// css
    navBar: {
        flexDirection: 'row',
        alignItems: 'center',
        justifyContent: 'space-between',
        height: Platform.OS === 'ios' ? NAV_BAR_HEIGHT_IOS : NAV_BAR_HEIGHT_ANDROID,
    },

上面的Platform是React Native内置的用于区分平台的库,可以在引入后直接使用。

建议在调试程序的时候,同时打开iOS和Android的模拟器进行调试,因为有些地方可能在某个平台上是没问题的,但是另一个平台上有问题,这就需要使用Platform来区分平台。

开源组件库的使用

ReactNative 的组件与原生的组件有许多共同之处,如下拉刷新,同样的 Github 中开源组件已经相当完善。

开源组件库方法如下,安装最新版本:

npm install react-native-tab-navigator --save

安装指定版本:

npm install --save react-native-tab-navigator@0.4.0

react-native 集成组件绑定(ReactNative 0.27以后,自集成RNPM):

react-native link react-native-splash-screen

常用开源库:

npm install --save react-native-tab-navigator@0.4.0
npm install --save react-native-scrollable-tab-view@0.7.0
npm install --save react-native-check-box@1.0.4
npm install --react-native-easy-toast@1.0.9
npm install --save GitHubTrending@2.0.0
npm install --save react-native-htmlview@0.5.0
npm install --save react-native-popover@0.5.0
npm install --react-native-splash-screen@2.0.0

下图为使用 react-native-splash-screen 后的效果演示:

热更新

CodePush 是微软提供的一套用于热更新 React Native 和 Cordova 应用的服务。

CodePush 是提供给 React Native 和 Cordova 开发者直接部署移动应用更新给用户设备的云服务。CodePush 作为一个中央仓库,开发者可以推送更新 (JS, HTML, CSS and images),应用可以从客户端 SDK 里面查询更新。

Code-Push 推包命令:

code-push release-react <appName> <platform> [options]

示例:

code-push release-react RNAPPGithub ios --t 1.0.0 --dev false --d Staging --des "1.热更新我的页面背景色" --m true
code-push release-react RNAPPGithub ios --t 1.0.1 --dev false --d Staging --des "1.热更新相关设置" --m true

Code-Push 线上查看更新:

code-push deployment ls RNAPPGithub

Code-Push 查看项目Key:

code-push deployment ls RNAPPGithub -k

Code-Push iOS更新打包方法:

react-native bundle --platform ios --entry-file index.ios.js --bundle-output release_ios/main.jsbundle --assets-dest release_ios/ --dev fasle

总结

之前也有零零散散的调研这门技术,但是经过系统的 15 个下午的坚持学习,深感跨平台技术的独到之处,特别是在与原生交互的编写上简直让人欲生欲死,还好在 Github 上已经有各路大神开源的各种方便开发的组件库可以供我们使用。

分享链接

《React Native 开发常用命令行(持续更新)》(https://juejin.cn/post/6844903585038204941)

《ReactNative 开发常用的三方模块》(https://www.jianshu.com/p/53ff78168acc)

《使用VS Code调试React-Native程序》(https://jingyan.baidu.com/article/ad310e80fb13fc1849f49ed1.html)

参考资料

  • React Native中文网

  • 贾鹏辉的技术博客

  • 从一个实战项目来看一下React Native开发的几个关键技术点

  • Marno:给所有开发者的React Native详细入门指南

  • 大漠:一个完整的Flexbox指南

  • 阮一峰:Flex 布局教程:语法篇

  • 八段代码彻底掌握 Promise

  • 阮一峰:Promise对象

  • asce1885:React Native 高质量学习资料汇总

  • 世锋日上:ReactNative 学习资源大汇集