设计模式-抽象工厂模式

674 阅读5分钟
原文链接: www.cnblogs.com

工厂方法模式中具体工厂负责生产具体的产品,每一个具体工厂对应一种具体产品,工厂方法也具有唯一性,一般情况下,一个具体工厂中只有一个工厂方法或者一组重载的工厂方法。我们可以想一下,有时候我们需要一个工厂可以提供多个产品对象,而不是单一的产品对象,即产品族。

这个时候我们就需要使用抽象工厂模式。

在讲解抽象工厂模式之前,我们需要介绍两个概念:

  • 产品等级结构:产品的继承结构。
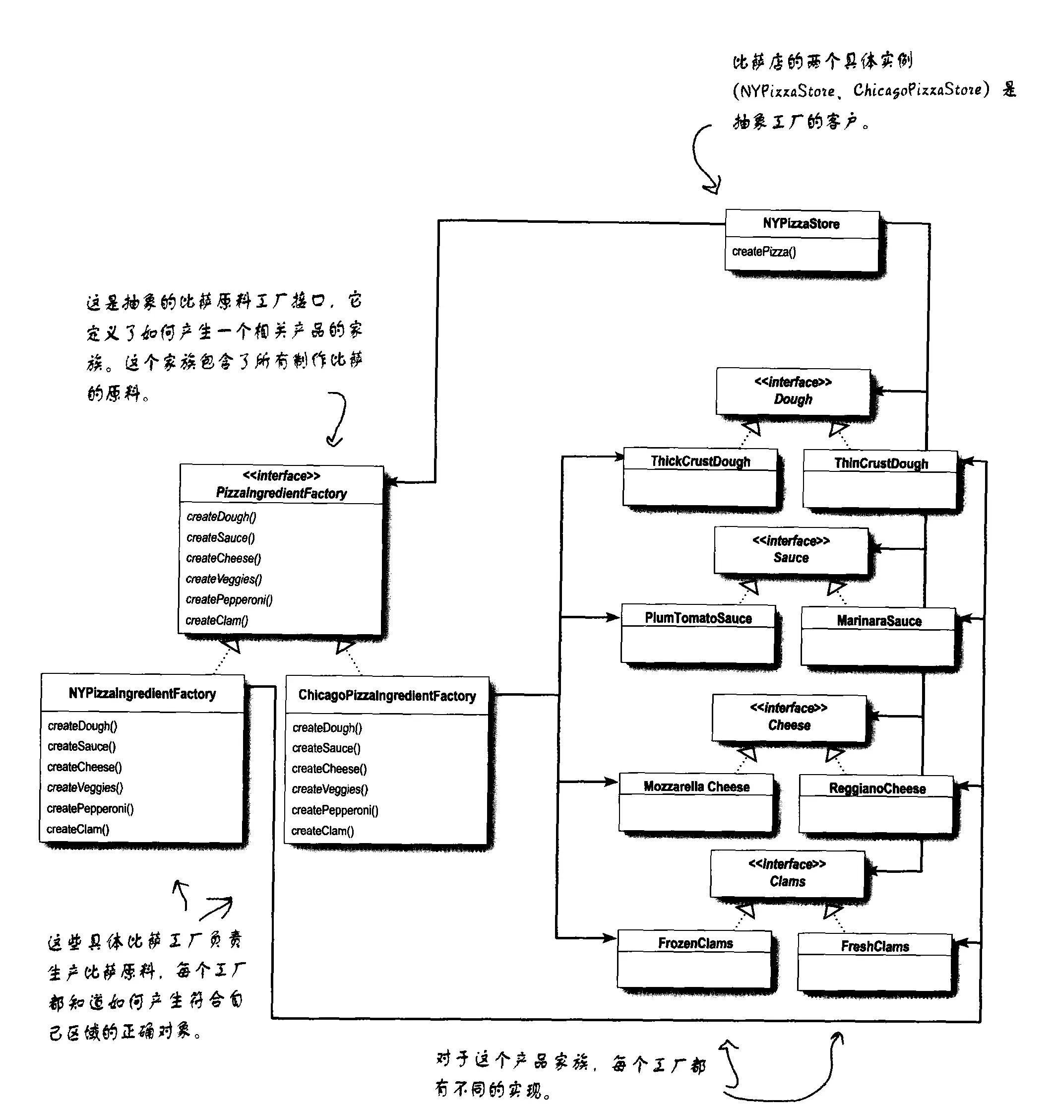
  • 产品族:在抽象工厂模式中,产品族(Dough、Sauce)是指由同一个工厂生产的,位于不同产品等级结构中的一组产品。

模式定义

提供一个接口,用于创建相关或依赖对象的家族,而不需要明确指定具体类。

设计原则

遵循的原则:

  • 依赖倒置原则(工厂构建产品的方法均返回产品接口而非具体产品,从而使客户端依赖于产品抽象而非具体)
  • 迪米特法则
  • 里氏替换原则
  • 接口隔离原则
  • 单一职责原则(每个工厂只负责创建自己的具体产品族,没有简单工厂中的逻辑判断)
  • 开闭原则(增加新的产品族,不像简单工厂那样需要修改已有的工厂,而只需增加相应的具体工厂类)

未遵循的原则:

  • 开闭原则(虽然对新增产品族符合开-闭原则,但对新增产品种类不符合开-闭原则)

模式类图

抽象工厂模式创建的是对象家族,也就是很多对象而不是一个对象,并且这些对象是相关的,也就是说必须一起创建出来。而工厂模式只是用于创建一个对象,这和抽象工厂模式有很大不同。

抽象工厂模式用到了工厂模式来创建单一对象,在类图左部,AbstractFactory 中的 CreateProductA 和 CreateProductB 方法都是让子类来实现,这两个方法单独来看就是在创建一个对象,这符合工厂模式的定义。

至于创建对象的家族这一概念是在 Client 体现,Client 要通过 AbstractFactory 同时调用两个方法来创建出两个对象,在这里这两个对象就有很大的相关性,Client 需要同时创建出这两个对象。

从高层次来看,抽象工厂使用了组合,即 Cilent 组合了 AbstractFactory,而工厂模式使用了继承。

抽象工厂模式类图

抽象工厂模式实例

问题描述:

依然是披萨店。为了要保证每家加盟店都能够生产高质量的披萨,防止使用劣质的原料,我们打算建造一家生产原料的工厂,并将原料运送到各家加盟店。但是加盟店都位于不同的区域,比如纽约、芝加哥。纽约使用一组原料,芝加哥使用另一种原料。在这里我们可以这样理解,这些不同的区域组成了原料家族,每个区域实现了一个完整的原料家族。

问题的解决方案类图

抽象工厂模式解决类图

首先定义原料接口-酱汁和面团

package com.wpx.abstractfactory;

/**
 * 原料接口-酱汁
 */
public interface Sauce {
    public String sauceType();
}
package com.wpx.abstractfactory;

/**
 * 原料接口-面团
 */
public interface Dough  {
    public String doughType();
}

再定义具体的原料类-李子番茄酱、纯番茄酱、薄壳面团、厚壳面团

package com.wpx.abstractfactory;

/**
 * 具体原料-李子番茄酱
 */
public class PlumTomatoSauce implements Sauce {
    @Override
    public String sauceType() {
        return "李子番茄酱";
    }
}
package com.wpx.abstractfactory;

/**
 * 具体原料-纯番茄酱
 */
public class MarinaraSauce implements Sauce {
    @Override
    public String sauceType() {
        return "纯番茄酱";
    }
}
package com.wpx.abstractfactory;

/**
 * 薄壳面团
 */
public class ThinCrustDough implements Dough {
    @Override
    public String doughType() {
        return "薄壳面团";
    }
}
package com.wpx.abstractfactory;

/**
 * 厚壳面团
 */
public class ThickCrustDough implements Dough {

    @Override
    public String doughType() {
        return "厚壳面团";
    }
}

有了原料,现在我们来定义一个抽象工厂接口-披萨原料工厂

package com.wpx.abstractfactory;

/**
 * 抽象工厂-披萨原料工厂
 */
public interface PizzaIngredientFactory {
    public Dough createDough();
    public Sauce createSauce();
}

紧接着,我们来找两个加盟商(具体工厂),纽约原料工厂和芝加哥原料工厂

package com.wpx.abstractfactory;

/**
 * 具体原料工厂-纽约原料工厂
 */
public class NYPizzaIngredientFactory implements PizzaIngredientFactory{
    @Override
    public Dough createDough() {
        return new ThickCrustDough();
    }

    @Override
    public Sauce createSauce() {
        return new MarinaraSauce();
    }
}
package com.wpx.abstractfactory;

/**
 * 具体原料工厂-芝加哥原料工厂
 */
public class ChicagoPizzaIngredientFactory implements PizzaIngredientFactory{
    @Override
    public Dough createDough() {
        return new ThinCrustDough();
    }

    @Override
    public Sauce createSauce() {
        return new PlumTomatoSauce();
    }
}

现在该有一个披萨店去制作披萨

package com.wpx.abstractfactory;

/**
 * 纽约披萨店
 */
public class NYPizzaStore {
    private PizzaIngredientFactory ingredientFactory;

    public NYPizzaStore() {
        // 纽约店会用到纽约披萨原料工厂,由该原料工厂负责生产使用纽约风味披萨所需的原料
        ingredientFactory = new NYPizzaIngredientFactory();
    }

    public void makePizza() {
        Dough dough = ingredientFactory.createDough();
        Sauce sauce = ingredientFactory.createSauce();
        System.out.println(dough.doughType());
        System.out.println(sauce.sauceType());
    }
}

现在我们去纽约的披萨店整一份披萨尝尝

package com.wpx.abstractfactory;

/**
 * 测试抽象工厂模式
 */
public class NYPizzaStoreDemo {
    public static void main(String[] args) {
        NYPizzaStore nyPizzaStore = new NYPizzaStore();
        nyPizzaStore.makePizza();
    }
}

运行结果

厚壳面团
纯番茄酱

Process finished with exit code 0

JDK中的抽象工厂模式

java.util.Calendar#getInstance()
java.util.Arrays#asList()
java.util.ResourceBundle#getBundle()
java.sql.DriverManager#getConnection()
java.sql.Connection#createStatement()
java.sql.Statement#executeQuery()
java.text.NumberFormat#getInstance()
javax.xml.transform.TransformerFactory#newInstance()

总结

优点:

  • 抽象工厂模式隔离了具体类的生产,使得客户并不需要知道什么被创建。
  • 当一个产品族中的多个对象被设计成一起工作时,它能保证客户端始终只使用同一个产品族中的对象。
  • 增加新的具体工厂和产品族很方便,无须修改已有系统,符合“开闭原则”。

缺点:

  • 增加新的产品等级结构很复杂,需要修改抽象工厂和所有的具体工厂类,对“开闭原则”的支持呈现倾斜性。

使用场景

  • 当系统所提供的工厂所需生产的具体产品并不是一个简单的对象,而是多个位于不同产品等级结构中属于不同类型的具体产品时需要使用抽象工厂模式。
  • 系统中有多于一个的产品族,而每次只使用其中某一产品族。
  • 系统提供一个产品类的库,所有的产品以同样的接口出现,从而使客户端不依赖于具体实现。
作者:武培轩
出处:www.cnblogs.com/wupeixuan/
本文版权归作者和博客园共有,欢迎转载,但未经作者同意必须保留此段声明,且在文章页面明显位置给出原文链接,谢谢!