ConcurrentHashMap底层原理

6,057 阅读26分钟

转自:http://www.importnew.com/26049.html

前言

以前写过介绍HashMap的文章,文中提到过HashMap在put的时候,插入的元素超过了容量(由负载因子决定)的范围就会触发扩容操作,就是rehash,这个会重新将原数组的内容重新hash到新的扩容数组中,在多线程的环境下,存在同时其他的元素也在进行put操作,如果hash值相同,可能出现同时在同一数组下用链表表示,造成闭环,导致在get时会出现死循环,所以HashMap是线程不安全的。

我们来了解另一个键值存储集合HashTable,它是线程安全的,它在所有涉及到多线程操作的都加上了synchronized关键字来锁住整个table,这就意味着所有的线程都在竞争一把锁,在多线程的环境下,它是安全的,但是无疑是效率低下的。

其实HashTable有很多的优化空间,锁住整个table这么粗暴的方法可以变相的柔和点,比如在多线程的环境下,对不同的数据集进行操作时其实根本就不需要去竞争一个锁,因为他们不同hash值,不会因为rehash造成线程不安全,所以互不影响,这就是锁分离技术,将锁的粒度降低,利用多个锁来控制多个小的table,这就是这篇文章的主角ConcurrentHashMap JDK1.7版本的核心思想。

ConcurrentHashMap

JDK1.7的实现

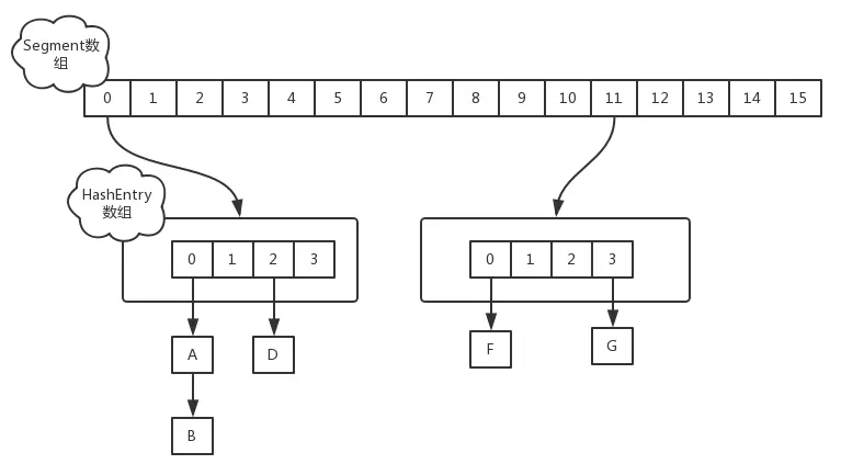
在JDK1.7版本中,ConcurrentHashMap的数据结构是由一个Segment数组和多个HashEntry组成,如下图所示:

Segment数组的意义就是将一个大的table分割成多个小的table来进行加锁,也就是上面的提到的锁分离技术,而每一个Segment元素存储的是HashEntry数组+链表,这个和HashMap的数据存储结构一样

初始化

ConcurrentHashMap的初始化是会通过位与运算来初始化Segment的大小,用ssize来表示,如下所示

1
2
3
4
5
6
int sshift = 0;
int ssize = 1;
while (ssize < concurrencyLevel) {
++sshift;
ssize <<= 1;
}

如上所示,因为ssize用位于运算来计算(ssize <<=1),所以Segment的大小取值都是以2的N次方,无关concurrencyLevel的取值,当然concurrencyLevel最大只能用16位的二进制来表示,即65536,换句话说,Segment的大小最多65536个,没有指定concurrencyLevel元素初始化,Segment的大小ssize默认为16

每一个Segment元素下的HashEntry的初始化也是按照位于运算来计算,用cap来表示,如下所示

1
2
3
int cap = 1;
while (cap < c)
cap <<= 1;

如上所示,HashEntry大小的计算也是2的N次方(cap <<=1), cap的初始值为1,所以HashEntry最小的容量为2

put操作

对于ConcurrentHashMap的数据插入,这里要进行两次Hash去定位数据的存储位置

1
static class Segment<K,V> extends ReentrantLock implements Serializable {

从上Segment的继承体系可以看出,Segment实现了ReentrantLock,也就带有锁的功能,当执行put操作时,会进行第一次key的hash来定位Segment的位置,如果该Segment还没有初始化,即通过CAS操作进行赋值,然后进行第二次hash操作,找到相应的HashEntry的位置,这里会利用继承过来的锁的特性,在将数据插入指定的HashEntry位置时(链表的尾端),会通过继承ReentrantLock的tryLock()方法尝试去获取锁,如果获取成功就直接插入相应的位置,如果已经有线程获取该Segment的锁,那当前线程会以自旋的方式去继续的调用tryLock()方法去获取锁,超过指定次数就挂起,等待唤醒。

get操作

ConcurrentHashMap的get操作跟HashMap类似,只是ConcurrentHashMap第一次需要经过一次hash定位到Segment的位置,然后再hash定位到指定的HashEntry,遍历该HashEntry下的链表进行对比,成功就返回,不成功就返回null。

size操作

计算ConcurrentHashMap的元素大小是一个有趣的问题,因为他是并发操作的,就是在你计算size的时候,他还在并发的插入数据,可能会导致你计算出来的size和你实际的size有相差(在你return size的时候,插入了多个数据),要解决这个问题,JDK1.7版本用两种方案。

1
2
3
4
5
6
7
8
9
10
11
12
13
14
15
16
17
18
19
20
21
try {
for (;;) {
if (retries++ == RETRIES_BEFORE_LOCK) {
for (int j = 0; j < segments.length; ++j) ensureSegment(j).lock(); // force creation
}
sum = 0L;
size = 0;
overflow = false;
for (int j = 0; j < segments.length; ++j) {
Segment<K,V> seg = segmentAt(segments, j);
if (seg != null) { sum += seg.modCount; int c = seg.count; if (c < 0 || (size += c) < 0)
overflow = true;
} }
if (sum == last) break;
last = sum; } }
finally {
if (retries > RETRIES_BEFORE_LOCK) {
for (int j = 0; j < segments.length; ++j)
segmentAt(segments, j).unlock();
}
}
  1. 第一种方案他会使用不加锁的模式去尝试多次计算ConcurrentHashMap的size,最多三次,比较前后两次计算的结果,结果一致就认为当前没有元素加入,计算的结果是准确的;
  2. 第二种方案是如果第一种方案不符合,他就会给每个Segment加上锁,然后计算ConcurrentHashMap的size返回。

JDK1.8的实现

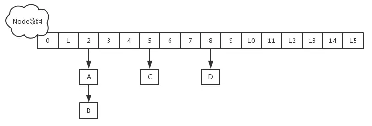
JDK1.8的实现已经摒弃了Segment的概念,而是直接用Node数组+链表+红黑树的数据结构来实现,并发控制使用Synchronized和CAS来操作,整个看起来就像是优化过且线程安全的HashMap,虽然在JDK1.8中还能看到Segment的数据结构,但是已经简化了属性,只是为了兼容旧版本。

在深入JDK1.8的put和get实现之前要知道一些常量设计和数据结构,这些是构成ConcurrentHashMap实现结构的基础,下面看一下基本属性:

1
2
3
4
5
6
7
8
9
10
11
12
13
14
15
16
17
18
19
20
21
22
23
24
25
26
27
28
29
30
31
32
33
34
35
36
// node数组最大容量:2^30=1073741824
private static final int MAXIMUM_CAPACITY = 1 << 30;
// 默认初始值,必须是2的幕数
private static final int DEFAULT_CAPACITY = 16;
//数组可能最大值,需要与toArray()相关方法关联
static final int MAX_ARRAY_SIZE = Integer.MAX_VALUE - 8;
//并发级别,遗留下来的,为兼容以前的版本
private static final int DEFAULT_CONCURRENCY_LEVEL = 16;
// 负载因子
private static final float LOAD_FACTOR = 0.75f;
// 链表转红黑树阀值,> 8 链表转换为红黑树
static final int TREEIFY_THRESHOLD = 8;
//树转链表阀值,小于等于6(tranfer时,lc、hc=0两个计数器分别++记录原bin、新binTreeNode数量,<=UNTREEIFY_THRESHOLD 则untreeify(lo))
static final int UNTREEIFY_THRESHOLD = 6;
static final int MIN_TREEIFY_CAPACITY = 64;
private static final int MIN_TRANSFER_STRIDE = 16;
private static int RESIZE_STAMP_BITS = 16;
// 2^15-1,help resize的最大线程数
private static final int MAX_RESIZERS = (1 << (32 - RESIZE_STAMP_BITS)) - 1;
// 32-16=16,sizeCtl中记录size大小的偏移量
private static final int RESIZE_STAMP_SHIFT = 32 - RESIZE_STAMP_BITS;
// forwarding nodes的hash值
static final int MOVED = -1;
// 树根节点的hash值
static final int TREEBIN = -2;
// ReservationNode的hash值
static final int RESERVED = -3;
// 可用处理器数量
static final int NCPU = Runtime.getRuntime().availableProcessors();
//存放node的数组
transient volatile Node<K,V>[] table;
/*控制标识符,用来控制table的初始化和扩容的操作,不同的值有不同的含义
*当为负数时:-1代表正在初始化,-N代表有N-1个线程正在 进行扩容
*当为0时:代表当时的table还没有被初始化
*当为正数时:表示初始化或者下一次进行扩容的大小
private transient volatile int sizeCtl;

基本属性定义了ConcurrentHashMap的一些边界以及操作时的一些控制,下面看一些内部的一些结构组成,这些是整个ConcurrentHashMap整个数据结构的核心。

Node

Node是ConcurrentHashMap存储结构的基本单元,继承于HashMap中的Entry,用于存储数据,源代码如下

1
2
3
4
5
6
7
8
9
10
11
12
13
14
15
16
17
18
19
20
21
22
23
24
25
26
27
28
29
30
31
32
33
34
35
36
37
38
39
40
41
42
43
static class Node<K,V> implements Map.Entry<K,V> {
//链表的数据结构
final int hash;
final K key;
//val和next都会在扩容时发生变化,所以加上volatile来保持可见性和禁止重排序
volatile V val;
volatile Node<K,V> next;
Node(int hash, K key, V val, Node<K,V> next) {
this.hash = hash;
this.key = key;
this.val = val;
this.next = next;
}
public final K getKey() { return key; }
public final V getValue() { return val; }
public final int hashCode() { return key.hashCode() ^ val.hashCode(); }
public final String toString(){ return key + "=" + val; }
//不允许更新value
public final V setValue(V value) {
throw new UnsupportedOperationException();
}
public final boolean equals(Object o) {
Object k, v, u; Map.Entry<?,?> e;
return ((o instanceof Map.Entry) &&
(k = (e = (Map.Entry<?,?>)o).getKey()) != null &&
(v = e.getValue()) != null &&
(k == key || k.equals(key)) &&
(v == (u = val) || v.equals(u)));
}
//用于map中的get()方法,子类重写
Node<K,V> find(int h, Object k) {
Node<K,V> e = this;
if (k != null) {
do {
K ek;
if (e.hash == h &&
((ek = e.key) == k || (ek != null && k.equals(ek))))
return e;
} while ((e = e.next) != null);
}
return null;
}
}

Node数据结构很简单,从上可知,就是一个链表,但是只允许对数据进行查找,不允许进行修改。

TreeNode

TreeNode继承与Node,但是数据结构换成了二叉树结构,它是红黑树的数据的存储结构,用于红黑树中存储数据,当链表的节点数大于8时会转换成红黑树的结构,他就是通过TreeNode作为存储结构代替Node来转换成黑红树源代码如下。

1
2
3
4
5
6
7
8
9
10
11
12
13
14
15
16
17
18
19
20
21
22
23
24
25
26
27
28
29
30
31
32
33
34
35
36
37
38
39
40
41
42
43
44
45
static final class TreeNode<K,V> extends Node<K,V> {
//树形结构的属性定义
TreeNode<K,V> parent; // red-black tree links
TreeNode<K,V> left;
TreeNode<K,V> right;
TreeNode<K,V> prev; // needed to unlink next upon deletion
boolean red; //标志红黑树的红节点
TreeNode(int hash, K key, V val, Node<K,V> next,
TreeNode<K,V> parent) {
super(hash, key, val, next);
this.parent = parent;
}
Node<K,V> find(int h, Object k) {
return findTreeNode(h, k, null);
}
//根据key查找 从根节点开始找出相应的TreeNode,
final TreeNode<K,V> findTreeNode(int h, Object k, Class<?> kc) {
if (k != null) {
TreeNode<K,V> p = this;
do {
int ph, dir; K pk; TreeNode<K,V> q;
TreeNode<K,V> pl = p.left, pr = p.right;
if ((ph = p.hash) > h)
p = pl;
else if (ph < h)
p = pr;
else if ((pk = p.key) == k || (pk != null && k.equals(pk)))
return p;
else if (pl == null)
p = pr;
else if (pr == null)
p = pl;
else if ((kc != null ||
(kc = comparableClassFor(k)) != null) &&
(dir = compareComparables(kc, k, pk)) != 0)
p = (dir < 0) ? pl : pr;
else if ((q = pr.findTreeNode(h, k, kc)) != null)
return q;
else
p = pl;
} while (p != null);
}
return null;
}
}

TreeBin

TreeBin从字面含义中可以理解为存储树形结构的容器,而树形结构就是指TreeNode,所以TreeBin就是封装TreeNode的容器,它提供转换黑红树的一些条件和锁的控制,部分源码结构如下。

1
2
3
4
5
6
7
8
9
10
11
12
13
14
15
16
17
18
19
20
21
22
23
24
25
26
27
28
29
30
31
32
33
34
35
36
37
38
39
40
41
42
43
44
45
46
47
48
49
50
51
52
53
54
55
56
57
58
static final class TreeBin<K,V> extends Node<K,V> {
//指向TreeNode列表和根节点
TreeNode<K,V> root;
volatile TreeNode<K,V> first;
volatile Thread waiter;
volatile int lockState;
// 读写锁状态
static final int WRITER = 1; // 获取写锁的状态
static final int WAITER = 2; // 等待写锁的状态
static final int READER = 4; // 增加数据时读锁的状态
/**
* 初始化红黑树
*/
TreeBin(TreeNode<K,V> b) {
super(TREEBIN, null, null, null);
this.first = b;
TreeNode<K,V> r = null;
for (TreeNode<K,V> x = b, next; x != null; x = next) {
next = (TreeNode<K,V>)x.next;
x.left = x.right = null;
if (r == null) {
x.parent = null;
x.red = false;
r = x;
}
else {
K k = x.key;
int h = x.hash;
Class<?> kc = null;
for (TreeNode<K,V> p = r;;) {
int dir, ph;
K pk = p.key;
if ((ph = p.hash) > h)
dir = -1;
else if (ph < h)
dir = 1;
else if ((kc == null &&
(kc = comparableClassFor(k)) == null) ||
(dir = compareComparables(kc, k, pk)) == 0)
dir = tieBreakOrder(k, pk);
TreeNode<K,V> xp = p;
if ((p = (dir <= 0) ? p.left : p.right) == null) {
x.parent = xp;
if (dir <= 0)
xp.left = x;
else
xp.right = x;
r = balanceInsertion(r, x);
break;
}
}
}
}
this.root = r;
assert checkInvariants(root);
}
......
}

介绍了ConcurrentHashMap主要的属性与内部的数据结构,现在通过一个简单的例子以debug的视角看看ConcurrentHashMap的具体操作细节。

1
2
3
4
5
6
7
8
9
10
11
12
13
14
15
public class TestConcurrentHashMap{
public static void main(String[] args){
ConcurrentHashMap<String,String> map = new ConcurrentHashMap(); //初始化ConcurrentHashMap
//新增个人信息
map.put("id","1");
map.put("name","andy");
map.put("sex","男");
//获取姓名
String name = map.get("name");
Assert.assertEquals(name,"andy");
//计算大小
int size = map.size();
Assert.assertEquals(size,3);
}
}

我们先通过new ConcurrentHashMap()来进行初始化

1
2
public ConcurrentHashMap() {
}

由上你会发现ConcurrentHashMap的初始化其实是一个空实现,并没有做任何事,这里后面会讲到,这也是和其他的集合类有区别的地方,初始化操作并不是在构造函数实现的,而是在put操作中实现,当然ConcurrentHashMap还提供了其他的构造函数,有指定容量大小或者指定负载因子,跟HashMap一样,这里就不做介绍了。

put操作

在上面的例子中我们新增个人信息会调用put方法,我们来看下。

1
2
3
4
5
6
7
8
9
10
11
12
13
14
15
16
17
18
19
20
21
22
23
24
25
26
27
28
29
30
31
32
33
34
35
36
37
38
39
40
41
42
43
44
45
46
47
48
49
50
51
52
53
54
55
56
57
58
59
60
61
62
63
64
65
66
67
68
69
70
71
public V put(K key, V value) {
return putVal(key, value, false);
}
/** Implementation for put and putIfAbsent */
final V putVal(K key, V value, boolean onlyIfAbsent) {
if (key == null || value == null) throw new NullPointerException();
int hash = spread(key.hashCode()); //两次hash,减少hash冲突,可以均匀分布
int binCount = 0;
for (Node<K,V>[] tab = table;;) { //对这个table进行迭代
Node<K,V> f; int n, i, fh;
//这里就是上面构造方法没有进行初始化,在这里进行判断,为null就调用initTable进行初始化,属于懒汉模式初始化
if (tab == null || (n = tab.length) == 0)
tab = initTable();
else if ((f = tabAt(tab, i = (n - 1) & hash)) == null) {//如果i位置没有数据,就直接无锁插入
if (casTabAt(tab, i, null,
new Node<K,V>(hash, key, value, null)))
break; // no lock when adding to empty bin
}
else if ((fh = f.hash) == MOVED)//如果在进行扩容,则先进行扩容操作
tab = helpTransfer(tab, f);
else {
V oldVal = null;
//如果以上条件都不满足,那就要进行加锁操作,也就是存在hash冲突,锁住链表或者红黑树的头结点
synchronized (f) {
if (tabAt(tab, i) == f) {
if (fh >= 0) { //表示该节点是链表结构
binCount = 1;
for (Node<K,V> e = f;; ++binCount) {
K ek;
//这里涉及到相同的key进行put就会覆盖原先的value
if (e.hash == hash &&
((ek = e.key) == key ||
(ek != null && key.equals(ek)))) {
oldVal = e.val;
if (!onlyIfAbsent)
e.val = value;
break;
}
Node<K,V> pred = e;
if ((e = e.next) == null) { //插入链表尾部
pred.next = new Node<K,V>(hash, key,
value, null);
break;
}
}
}
else if (f instanceof TreeBin) {//红黑树结构
Node<K,V> p;
binCount = 2;
//红黑树结构旋转插入
if ((p = ((TreeBin<K,V>)f).putTreeVal(hash, key,
value)) != null) {
oldVal = p.val;
if (!onlyIfAbsent)
p.val = value;
}
}
}
}
if (binCount != 0) { //如果链表的长度大于8时就会进行红黑树的转换
if (binCount >= TREEIFY_THRESHOLD)
treeifyBin(tab, i);
if (oldVal != null)
return oldVal;
break;
}
}
}
addCount(1L, binCount);//统计size,并且检查是否需要扩容
return null;
}

这个put的过程很清晰,对当前的table进行无条件自循环直到put成功,可以分成以下六步流程来概述。

  1. 如果没有初始化就先调用initTable()方法来进行初始化过程
  2. 如果没有hash冲突就直接CAS插入
  3. 如果还在进行扩容操作就先进行扩容
  4. 如果存在hash冲突,就加锁来保证线程安全,这里有两种情况,一种是链表形式就直接遍历到尾端插入,一种是红黑树就按照红黑树结构插入,
  5. 最后一个如果该链表的数量大于阈值8,就要先转换成黑红树的结构,break再一次进入循环
  6. 如果添加成功就调用addCount()方法统计size,并且检查是否需要扩容

现在我们来对每一步的细节进行源码分析,在第一步中,符合条件会进行初始化操作,我们来看看initTable()方法

1
2
3
4
5
6
7
8
9
10
11
12
13
14
15
16
17
18
19
20
21
22
23
24
25
/**
* Initializes table, using the size recorded in sizeCtl.
*/
private final Node<K,V>[] initTable() {
Node<K,V>[] tab; int sc;
while ((tab = table) == null || tab.length == 0) {//空的table才能进入初始化操作
if ((sc = sizeCtl) < 0) //sizeCtl<0表示其他线程已经在初始化了或者扩容了,挂起当前线程
Thread.yield(); // lost initialization race; just spin
else if (U.compareAndSwapInt(this, SIZECTL, sc, -1)) {//CAS操作SIZECTL为-1,表示初始化状态
try {
if ((tab = table) == null || tab.length == 0) {
int n = (sc > 0) ? sc : DEFAULT_CAPACITY;
@SuppressWarnings("unchecked")
Node<K,V>[] nt = (Node<K,V>[])new Node<?,?>[n];//初始化
table = tab = nt;
sc = n - (n >>> 2);//记录下次扩容的大小
}
} finally {
sizeCtl = sc;
}
break;
}
}
return tab;
}

在第二步中没有hash冲突就直接调用Unsafe的方法CAS插入该元素,进入第三步如果容器正在扩容,则会调用helpTransfer()方法帮助扩容,现在我们跟进helpTransfer()方法看看

1
2
3
4
5
6
7
8
9
10
11
12
13
14
15
16
17
18
19
20
21
22
/**
*帮助从旧的table的元素复制到新的table中
*/
final Node<K,V>[] helpTransfer(Node<K,V>[] tab, Node<K,V> f) {
Node<K,V>[] nextTab; int sc;
if (tab != null && (f instanceof ForwardingNode) &&
(nextTab = ((ForwardingNode<K,V>)f).nextTable) != null) { //新的table nextTba已经存在前提下才能帮助扩容
int rs = resizeStamp(tab.length);
while (nextTab == nextTable && table == tab &&
(sc = sizeCtl) < 0) {
if ((sc >>> RESIZE_STAMP_SHIFT) != rs || sc == rs + 1 ||
sc == rs + MAX_RESIZERS || transferIndex <= 0)
break;
if (U.compareAndSwapInt(this, SIZECTL, sc, sc + 1)) {
transfer(tab, nextTab);//调用扩容方法
break;
}
}
return nextTab;
}
return table;
}

其实helpTransfer()方法的目的就是调用多个工作线程一起帮助进行扩容,这样的效率就会更高,而不是只有检查到要扩容的那个线程进行扩容操作,其他线程就要等待扩容操作完成才能工作。

既然这里涉及到扩容的操作,我们也一起来看看扩容方法transfer()

1
2
3
4
5
6
7
8
9
10
11
12
13
14
15
16
17
18
19
20
21
22
23
24
25
26
27
28
29
30
31
32
33
34
35
36
37
38
39
40
41
42
43
44
45
46
47
48
49
50
51
52
53
54
55
56
57
58
59
60
61
62
63
64
65
66
67
68
69
70
71
72
73
74
75
76
77
78
79
80
81
82
83
84
85
86
87
88
89
90
91
92
93
94
95
96
97
98
99
100
101
102
103
104
105
106
107
108
109
110
111
112
113
114
115
116
117
118
119
120
121
122
123
124
125
126
127
128
129
130
131
132
133
134
135
136
137
138
139
140
141
142
143
144
145
146
147
148
149
150
151
152
private final void transfer(Node<K,V>[] tab, Node<K,V>[] nextTab) {
int n = tab.length, stride;
// 每核处理的量小于16,则强制赋值16
if ((stride = (NCPU > 1) ? (n >>> 3) / NCPU : n) < MIN_TRANSFER_STRIDE)
stride = MIN_TRANSFER_STRIDE; // subdivide range
if (nextTab == null) { // initiating
try {
@SuppressWarnings("unchecked")
Node<K,V>[] nt = (Node<K,V>[])new Node<?,?>[n << 1]; //构建一个nextTable对象,其容量为原来容量的两倍
nextTab = nt;
} catch (Throwable ex) { // try to cope with OOME
sizeCtl = Integer.MAX_VALUE;
return;
}
nextTable = nextTab;
transferIndex = n;
}
int nextn = nextTab.length;
// 连接点指针,用于标志位(fwd的hash值为-1,fwd.nextTable=nextTab)
ForwardingNode<K,V> fwd = new ForwardingNode<K,V>(nextTab);
// 当advance == true时,表明该节点已经处理过了
boolean advance = true;
boolean finishing = false; // to ensure sweep before committing nextTab
for (int i = 0, bound = 0;;) {
Node<K,V> f; int fh;
// 控制 --i ,遍历原hash表中的节点
while (advance) {
int nextIndex, nextBound;
if (--i >= bound || finishing)
advance = false;
else if ((nextIndex = transferIndex) <= 0) {
i = -1;
advance = false;
}
// 用CAS计算得到的transferIndex
else if (U.compareAndSwapInt
(this, TRANSFERINDEX, nextIndex,
nextBound = (nextIndex > stride ?
nextIndex - stride : 0))) {
bound = nextBound;
i = nextIndex - 1;
advance = false;
}
}
if (i < 0 || i >= n || i + n >= nextn) {
int sc;
// 已经完成所有节点复制了
if (finishing) {
nextTable = null;
table = nextTab; // table 指向nextTable
sizeCtl = (n << 1) - (n >>> 1); // sizeCtl阈值为原来的1.5倍
return; // 跳出死循环,
}
// CAS 更扩容阈值,在这里面sizectl值减一,说明新加入一个线程参与到扩容操作
if (U.compareAndSwapInt(this, SIZECTL, sc = sizeCtl, sc - 1)) {
if ((sc - 2) != resizeStamp(n) << RESIZE_STAMP_SHIFT)
return;
finishing = advance = true;
i = n; // recheck before commit
}
}
// 遍历的节点为null,则放入到ForwardingNode 指针节点
else if ((f = tabAt(tab, i)) == null)
advance = casTabAt(tab, i, null, fwd);
// f.hash == -1 表示遍历到了ForwardingNode节点,意味着该节点已经处理过了
// 这里是控制并发扩容的核心
else if ((fh = f.hash) == MOVED)
advance = true; // already processed
else {
// 节点加锁
synchronized (f) {
// 节点复制工作
if (tabAt(tab, i) == f) {
Node<K,V> ln, hn;
// fh >= 0 ,表示为链表节点
if (fh >= 0) {
// 构造两个链表 一个是原链表 另一个是原链表的反序排列
int runBit = fh & n;
Node<K,V> lastRun = f;
for (Node<K,V> p = f.next; p != null; p = p.next) {
int b = p.hash & n;
if (b != runBit) {
runBit = b;
lastRun = p;
}
}
if (runBit == 0) {
ln = lastRun;
hn = null;
}
else {
hn = lastRun;
ln = null;
}
for (Node<K,V> p = f; p != lastRun; p = p.next) {
int ph = p.hash; K pk = p.key; V pv = p.val;
if ((ph & n) == 0)
ln = new Node<K,V>(ph, pk, pv, ln);
else
hn = new Node<K,V>(ph, pk, pv, hn);
}
// 在nextTable i 位置处插上链表
setTabAt(nextTab, i, ln);
// 在nextTable i + n 位置处插上链表
setTabAt(nextTab, i + n, hn);
// 在table i 位置处插上ForwardingNode 表示该节点已经处理过了
setTabAt(tab, i, fwd);
// advance = true 可以执行--i动作,遍历节点
advance = true;
}
// 如果是TreeBin,则按照红黑树进行处理,处理逻辑与上面一致
else if (f instanceof TreeBin) {
TreeBin<K,V> t = (TreeBin<K,V>)f;
TreeNode<K,V> lo = null, loTail = null;
TreeNode<K,V> hi = null, hiTail = null;
int lc = 0, hc = 0;
for (Node<K,V> e = t.first; e != null; e = e.next) {
int h = e.hash;
TreeNode<K,V> p = new TreeNode<K,V>
(h, e.key, e.val, null, null);
if ((h & n) == 0) {
if ((p.prev = loTail) == null)
lo = p;
else
loTail.next = p;
loTail = p;
++lc;
}
else {
if ((p.prev = hiTail) == null)
hi = p;
else
hiTail.next = p;
hiTail = p;
++hc;
}
}
// 扩容后树节点个数若<=6,将树转链表
ln = (lc <= UNTREEIFY_THRESHOLD) ? untreeify(lo) :
(hc != 0) ? new TreeBin<K,V>(lo) : t;
hn = (hc <= UNTREEIFY_THRESHOLD) ? untreeify(hi) :
(lc != 0) ? new TreeBin<K,V>(hi) : t;
setTabAt(nextTab, i, ln);
setTabAt(nextTab, i + n, hn);
setTabAt(tab, i, fwd);
advance = true;
}
}
}
}
}
}

扩容过程有点复杂,这里主要涉及到多线程并发扩容,ForwardingNode的作用就是支持扩容操作,将已处理的节点和空节点置为ForwardingNode,并发处理时多个线程经过ForwardingNode就表示已经遍历了,就往后遍历,下图是多线程合作扩容的过程:

介绍完扩容过程,我们再次回到put流程,在第四步中是向链表或者红黑树里加节点,到第五步,会调用treeifyBin()方法进行链表转红黑树的过程。

1
2
3
4
5
6
7
8
9
10
11
12
13
14
15
16
17
18
19
20
21
22
23
24
25
26
27
28
29
private final void treeifyBin(Node<K,V>[] tab, int index) {
Node<K,V> b; int n, sc;
if (tab != null) {
//如果整个table的数量小于64,就扩容至原来的一倍,不转红黑树了
//因为这个阈值扩容可以减少hash冲突,不必要去转红黑树
if ((n = tab.length) < MIN_TREEIFY_CAPACITY)
tryPresize(n << 1);
else if ((b = tabAt(tab, index)) != null && b.hash >= 0) {
synchronized (b) {
if (tabAt(tab, index) == b) {
TreeNode<K,V> hd = null, tl = null;
for (Node<K,V> e = b; e != null; e = e.next) {
//封装成TreeNode
TreeNode<K,V> p =
new TreeNode<K,V>(e.hash, e.key, e.val,
null, null);
if ((p.prev = tl) == null)
hd = p;
else
tl.next = p;
tl = p;
}
//通过TreeBin对象对TreeNode转换成红黑树
setTabAt(tab, index, new TreeBin<K,V>(hd));
}
}
}
}
}

到第六步表示已经数据加入成功了,现在调用addCount()方法计算ConcurrentHashMap的size,在原来的基础上加一,现在来看看addCount()方法。

1
2
3
4
5
6
7
8
9
10
11
12
13
14
15
16
17
18
19
20
21
22
23
24
25
26
27
28
29
30
31
32
33
34
35
36
37
38
39
40
41
private final void addCount(long x, int check) {
CounterCell[] as; long b, s;
//更新baseCount,table的数量,counterCells表示元素个数的变化
if ((as = counterCells) != null ||
!U.compareAndSwapLong(this, BASECOUNT, b = baseCount, s = b + x)) {
CounterCell a; long v; int m;
boolean uncontended = true;
//如果多个线程都在执行,则CAS失败,执行fullAddCount,全部加入count
if (as == null || (m = as.length - 1) < 0 ||
(a = as[ThreadLocalRandom.getProbe() & m]) == null ||
!(uncontended =
U.compareAndSwapLong(a, CELLVALUE, v = a.value, v + x))) {
fullAddCount(x, uncontended);
return;
}
if (check <= 1)
return;
s = sumCount();
}
//check>=0表示需要进行扩容操作
if (check >= 0) {
Node<K,V>[] tab, nt; int n, sc;
while (s >= (long)(sc = sizeCtl) && (tab = table) != null &&
(n = tab.length) < MAXIMUM_CAPACITY) {
int rs = resizeStamp(n);
if (sc < 0) {
if ((sc >>> RESIZE_STAMP_SHIFT) != rs || sc == rs + 1 ||
sc == rs + MAX_RESIZERS || (nt = nextTable) == null ||
transferIndex <= 0)
break;
if (U.compareAndSwapInt(this, SIZECTL, sc, sc + 1))
transfer(tab, nt);
}
//当前线程发起库哦哦让操作,nextTable=null
else if (U.compareAndSwapInt(this, SIZECTL, sc,
(rs << RESIZE_STAMP_SHIFT) + 2))
transfer(tab, null);
s = sumCount();
}
}
}

put的流程现在已经分析完了,你可以从中发现,他在并发处理中使用的是乐观锁,当有冲突的时候才进行并发处理,而且流程步骤很清晰,但是细节设计的很复杂,毕竟多线程的场景也复杂。

get操作

我们现在要回到开始的例子中,我们对个人信息进行了新增之后,我们要获取所新增的信息,使用String name = map.get(“name”)获取新增的name信息,现在我们依旧用debug的方式来分析下ConcurrentHashMap的获取方法get()

1
2
3
4
5
6
7
8
9
10
11
12
13
14
15
16
17
18
19
20
21
public V get(Object key) {
Node<K,V>[] tab; Node<K,V> e, p; int n, eh; K ek;
int h = spread(key.hashCode()); //计算两次hash
if ((tab = table) != null && (n = tab.length) > 0 &&
(e = tabAt(tab, (n - 1) & h)) != null) {//读取首节点的Node元素
if ((eh = e.hash) == h) { //如果该节点就是首节点就返回
if ((ek = e.key) == key || (ek != null && key.equals(ek)))
return e.val;
}
//hash值为负值表示正在扩容,这个时候查的是ForwardingNode的find方法来定位到nextTable来
//查找,查找到就返回
else if (eh < 0)
return (p = e.find(h, key)) != null ? p.val : null;
while ((e = e.next) != null) {//既不是首节点也不是ForwardingNode,那就往下遍历
if (e.hash == h &&
((ek = e.key) == key || (ek != null && key.equals(ek))))
return e.val;
}
}
return null;
}

ConcurrentHashMap的get操作的流程很简单,也很清晰,可以分为三个步骤来描述

  1. 计算hash值,定位到该table索引位置,如果是首节点符合就返回
  2. 如果遇到扩容的时候,会调用标志正在扩容节点ForwardingNode的find方法,查找该节点,匹配就返回
  3. 以上都不符合的话,就往下遍历节点,匹配就返回,否则最后就返回null

size操作

最后我们来看下例子中最后获取size的方式int size = map.size();,现在让我们看下size()方法

1
2
3
4
5
6
7
8
9
10
11
12
13
14
15
16
17
public int size() {
long n = sumCount();
return ((n < 0L) ? 0 :
(n > (long)Integer.MAX_VALUE) ? Integer.MAX_VALUE :
(int)n);
}
final long sumCount() {
CounterCell[] as = counterCells; CounterCell a; //变化的数量
long sum = baseCount;
if (as != null) {
for (int i = 0; i < as.length; ++i) {
if ((a = as[i]) != null)
sum += a.value;
}
}
return sum;
}

在JDK1.8版本中,对于size的计算,在扩容和addCount()方法就已经有处理了,JDK1.7是在调用size()方法才去计算,其实在并发集合中去计算size是没有多大的意义的,因为size是实时在变的,只能计算某一刻的大小,但是某一刻太快了,人的感知是一个时间段,所以并不是很精确。

总结与思考

其实可以看出JDK1.8版本的ConcurrentHashMap的数据结构已经接近HashMap,相对而言,ConcurrentHashMap只是增加了同步的操作来控制并发,从JDK1.7版本的ReentrantLock+Segment+HashEntry,到JDK1.8版本中synchronized+CAS+HashEntry+红黑树,相对而言,总结如下思考:

  1. JDK1.8的实现降低锁的粒度,JDK1.7版本锁的粒度是基于Segment的,包含多个HashEntry,而JDK1.8锁的粒度就是HashEntry(首节点)
  2. JDK1.8版本的数据结构变得更加简单,使得操作也更加清晰流畅,因为已经使用synchronized来进行同步,所以不需要分段锁的概念,也就不需要Segment这种数据结构了,由于粒度的降低,实现的复杂度也增加了
  3. JDK1.8使用红黑树来优化链表,基于长度很长的链表的遍历是一个很漫长的过程,而红黑树的遍历效率是很快的,代替一定阈值的链表,这样形成一个最佳拍档
  4. JDK1.8为什么使用内置锁synchronized来代替重入锁ReentrantLock,我觉得有以下几点:
  • 因为粒度降低了,在相对而言的低粒度加锁方式,synchronized并不比ReentrantLock差,在粗粒度加锁中ReentrantLock可能通过Condition来控制各个低粒度的边界,更加的灵活,而在低粒度中,Condition的优势就没有了
  • JVM的开发团队从来都没有放弃synchronized,而且基于JVM的synchronized优化空间更大,使用内嵌的关键字比使用API更加自然
  • 在大量的数据操作下,对于JVM的内存压力,基于API的ReentrantLock会开销更多的内存,虽然不是瓶颈,但是也是一个选择依据

参考

  • http://blog.csdn.net/u010412719/article/details/52145145
  • http://www.jianshu.com/p/e694f1e868ec
  • https://my.oschina.net/liuxiaomian/blog/880088
  • https://bentang.me/tech/2016/12/01/jdk8-concurrenthashmap-1/
  • http://cmsblogs.com/?p=2283