手把手带你扫盲 操作系统 的那些必知必会!

414 阅读4分钟
原文链接: www.jianshu.com

前言

  • 操作系统 应是程序猿需掌握的知识,但往往会被忽略
  • 今天,我将手把手带大家扫盲 操作系统 的那些必知必会!希望你们会喜欢。

目录

示意图

1. 跨进程通信方式(IPC)

示意图

注:此处给出移动端 Android的跨进程通信方式

示意图

2. 进程与线程

2.1 进程

  • 定义 是进程实体的运行过程 & 系统进行资源分配和调度的一个独立单位

  • 作用 使多个程序可 并发执行,以提高系统的资源利用率和吞吐量

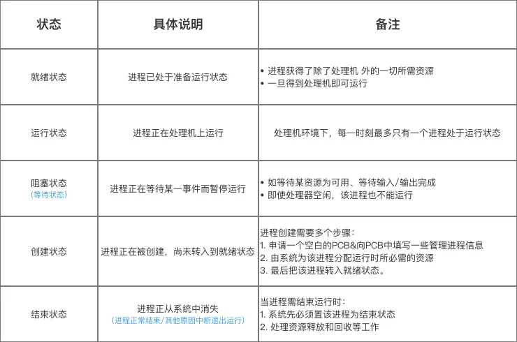
  • 进程状态说明(前三个为基础状态)


    示意图

注意 就绪、阻塞状态的区别:

  1. 就绪状态:进程缺少的资源 = 处理机,只要获得处理机资源立即执行
  2. 等待状态:指 进程缺少其他资源(除了处理机) / 等待某一事件
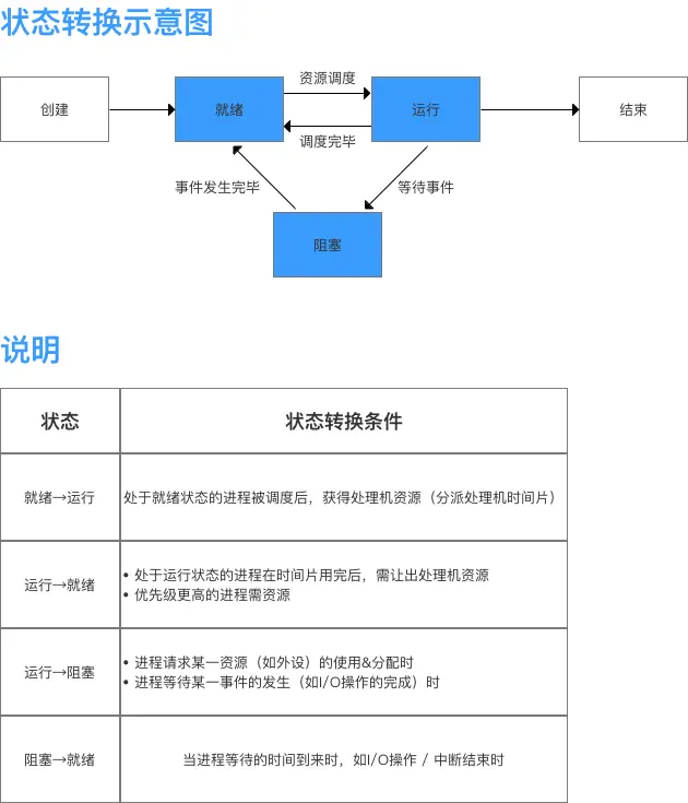
  • 状态转换
示意图

2.2 线程

  • 定义
    一个基本的CPU执行单元 & 程序执行流的最小单元
  1. 比进程更小的可独立运行的基本单位,可理解为:轻量级进程
  2. 组成:线程ID + 程序计数器 + 寄存器集合 + 堆栈
  3. 注:线程自己不拥有系统资源,与其他线程共享进程所拥有的全部资源。
  • 作用 减少程序在并发执行时所付出的时空开销,提高操作系统的并发性能。

  • 状态说明
    拥有类似于进程的就绪、阻塞、运行3种基本状态,具体如下图:

示意图

2.3 二者区别

示意图

3. 死锁的必要条件、处理方式

3.1 定义

运行过程中,多个进程因争夺资源而造成的一种互相等待的僵局

若无外力作用,这些进程都将无法向前推进

3.2 原因

  1. 竞争资源:请求同一有限资源的进程数 > 可用资源数
  2. 进程推进顺序非法:请求 & 释放资源顺序不合理,如资源等待链

3.3 死锁的必要条件

示意图

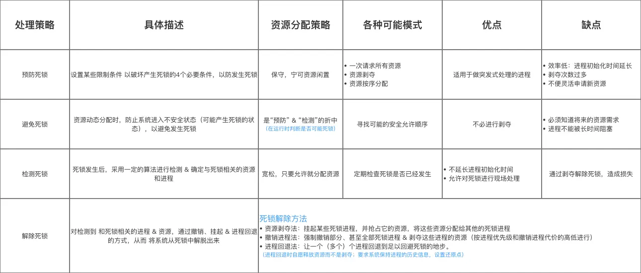
3.4 死锁的处理策略

示意图

3.5 其他说明:银行算法介绍

  • 定义 最著名的死锁避免算法

  • 算法介绍

  1. 当进程首次申请资源时,要测试该进程对资源的最大需求量
  2. 若系统现存的资源可满足它的最大需求量,则按当前的申请量分配资源;否则,推迟分配

4. 虚拟内存

示意图

5. 虚拟地址、逻辑地址、线性地址、物理地址的区别

示意图

6. 页存储、段存储、段页存储

6.1 页存储

  • 简介
示意图
  • 地址结构
    分页存储管理的逻辑地址结构如下图所示:
示意图
  • 页表
    1. 因数据存储在不同的页面中,而页面又离散的分布在内存中的不同中
    2. 为了便于在内存中找到进程的每个页面所对应的物理块,系统为每个进程建立一张页表,记录页面在内存中对应的物理块号,即 逻辑地址 & 实际存储地址之间的映射关系,以实现从页号到物理块号的映射

页表一般存放在内存中

示意图

6.2 段存储

  • 定义

将用户程序地址空间分成若干个大小不等的段,每段可以定义一组相对完整的逻辑信息。存储分配时,以段为单位,段与段在内存中可以不相邻接,也实现了离散分配

  • 特点
    1. 优:可编写 & 编译、可针对不同类型的段采用不同的保护、可按段为单位共享(含 通过动态链接进行代码共享)
    2. 缺:会产生碎片

6.3 段页存储

  • 定义
    段式管理 & 页式管理方案结合而成的方案
  1. 作业的地址空间首先被分成若干个逻辑分段,每段都有自己的段号
  2. 再将每段分成若干个大小相等的页

对于主存空间也分成大小相等的页,主存的分配以页为单位。

  • 特点
    1. 优:具有段式管理 & 页式管理方案的优点
    2. 缺:由于管理软件的增加,复杂性和开销也就随之增加

7. 总结

  • 本文全面讲解了 开发的基础知识:操作系统

  • 下面我将继续讲解 编程开发的基础知识,有兴趣可以继续关注Carson_Ho的开发笔记


请点赞!因为你的鼓励是我写作的最大动力!

相关文章阅读
Android开发:最全面、最易懂的Android屏幕适配解决方案
Android事件分发机制详解:史上最全面、最易懂
Android开发:史上最全的Android消息推送解决方案
Android开发:最全面、最易懂的Webview详解
Android开发:JSON简介及最全面解析方法!
Android四大组件:Service服务史上最全面解析
Android四大组件:BroadcastReceiver史上最全面解析


欢迎关注Carson_Ho的简书!

不定期分享关于安卓开发的干货,追求短、平、快,但却不缺深度

`