捕获页面中全局Javascript异常

6,359 阅读4分钟
原文链接: www.tuicool.com

一个流量巨大的前端页面面临的浏览器环境是非常复杂的,尤其是移动端页面(Android的碎片化所致)。面对如此多样的浏览器环境,常规的测试是无法完全覆盖的,我们需要一种页面脚本异常监控机制作为补充,保证能够发现前端页面脚本异常的原因。有很多种情况会导致Javascript抛出异常,包括网络失效、语法错误、运行时错误等。 我们希望在页面上有异常发生时,能够获得脚本错误的基本信息、文件url、行号 。接下来我们探讨几种实现方式。

1 使用window.onError

浏览器提供了全局的onError函数,我们可以使用它搜集页面上的错误

window.onerror = function(message, source, lineno, colno, error) { ... }

其中mesage为异常基本信息,source为发生异常Javascript文件url,lineno为发生错误的行号,我们可以通过error.stack获取异常的堆栈信息。下面是chrome中通过window.onError捕获的错误例子:

message: Uncaught ReferenceError: test is not defined
source:  http://test.com/release/attach.js
lineno:  16144
colno:   6
error:   ReferenceError: test is not defined
            at http://test.com/release/attach.js:16144:6
            at HTMLDocument.<anonymous> (http://test.com/release/vendor.js:654:71)

这种方式看似完美,其实有一个致命的问题。有些浏览器为了安全方面的考虑,对于不同域的Javascript文件,通过window.onError无法获取有效的错误信息。比如firefox的错误消息只有 Script error ,而且无法获得确切的行号,更没有错误堆栈信息:

message: Script error.
source:  "http://test.com/release/attach.js
lineno:  0
colno:   0
error:   null

为了使得浏览器针对window.onError的跨域保护失效, 我们可以在静态资源服务器或者CDN的HTTP头中加上如下允许跨域提示:

Access-Control-Allow-Origin: *

并在引用Javascript脚本是加上crossorigin属性:

<script crossorigin src=""></script>

完成上述两步后,我们就可以方便的使用window.onError进行全局异常捕获,并获取丰富的异常信息了。但是有时对于第三方的CDN,我们无法添加跨域相关的头信息,下面我们就讨论针这种情况的全局Javascript异常捕获方法。

2 使用AST为所有函数加上try catch

上文中提到了使用window.onError进行浏览器全局异常捕获,但是当我们无法添加跨域相关头信息时,window.onError就失效了。针对这种情况,我们可以对每一个函数添加try catch来捕获函数内的异常,但是一个大型项目的函数太多,对每一个函数都手动添加try catch无疑是一个巨大的工作量。本文我们借助AST(抽象语法树)技术,对源文件进行预处理,对每个函数自动的添加try catch。

语法树是对源代码最精确的表示,通过遍历和操作语法树,我们能够精确的控制源代码。生成JavaScript的AST是一件非常复杂的工作,本文暂时不打算涉及,好在UglifyJS已经有了完整的实现。

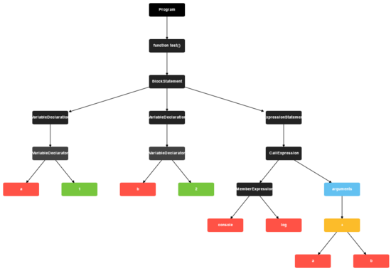
比如如下代码:

function test(){
   var a = 1;
   var b = 2;
   console.log(a+b);
}

可以用语法树表示:

通过使用Uglify提供的操作AST(抽象语法树)的API,我们可以对每个函数添加try catch代码块,并在catch中捕获该函数的一切异常,下面是我的实现(请参考我的github: try-catch-global.js ):

var fs = require('fs');
var _ = require('lodash');
var UglifyJS = require('uglify-js');

var isASTFunctionNode = function (node) {
    return node instanceof UglifyJS.AST_Defun || node instanceof UglifyJS.AST_Function;
}

var globalFuncTryCatch = function (inputCode, errorHandler) {
    if(!_.isFunction(errorHandler)){
        throw 'errorHandler should be a valid function';
    }
    var errorHandlerSource = errorHandler.toString();
    var errorHandlerAST = UglifyJS.parse('(' + errorHandlerSource + ')(error);');
    var tryCatchAST = UglifyJS.parse('try{}catch(error){}');
    var inputAST = UglifyJS.parse(inputCode);
    var topFuncScope = [];

    //将错误处理函数包裹进入catch中
    tryCatchAST.body[0].bcatch.body[0] = errorHandlerAST;

    //搜集所有函数
    var walker = new UglifyJS.TreeWalker(function (node) {
        if (isASTFunctionNode(node)) {
            topFuncScope.push(node);
        }
    });
    inputAST.walk(walker);

    //对函数进行变换, 添加try catch语句
    var transfer = new UglifyJS.TreeTransformer(null,
        function (node) {
            if (isASTFunctionNode(node) && _.includes(topFuncScope, node)) {
                //函数内部代码搜集
                var stream = UglifyJS.OutputStream();
                for (var i = 0; i < node.body.length; i++) {
                    node.body[i].print(stream)
                }
                var innerFuncCode = stream.toString();

                //清除try catch中定义的多余语句
                tryCatchAST.body[0].body.splice(0, tryCatchAST.body[0].body.length);

                //用try catch包裹函数代码
                var innerTyrCatchNode = UglifyJS.parse(innerFuncCode, {toplevel: tryCatchAST.body[0]});

                //获取函数壳
                node.body.splice(0, node.body.length);

                //生成有try catch的函数
                return UglifyJS.parse(innerTyrCatchNode.print_to_string(), {toplevel: node});
            }
        });
    inputAST.transform(transfer);
    var outputCode = inputAST.print_to_string({beautify: true});
    return outputCode;
}

module.exports.globalFuncTryCatch = globalFuncTryCatch;

借助于 globalFuncTryCatch ,我们对每个函数进行自动化地添加try catch语句,并使用自定义的错误处理函数:

globalFuncTryCatch(inputCode, function (error) {
   //此处是异常处理代码,可以上报并记录日志
   console.log(error);
});

通过将globalFuncTryCatch功能集成到构建工具中,我们就可以对目标Javascript文件进行try catch处理。

综上所述:

当静态资源服务器可以添加 Access-Control-Allow-Origin: * 时,我们可以直接使用window.onError进行全局异常捕获;当静态资源服务器不受控制,window.onError失效,我们可以借助AST技术,自动化地对全部目标Javascript函数添加try catch来捕获所有异常。

参考文档

blog.sentry.io/2016/01/04/…

lisperator.net/uglifyjs/

developer.mozilla.org/en/docs/Web…

rapheal.sinaapp.com/2014/11/06/…

resources.jointjs.com/demos/javas…