Page() 函数用来注册一个页面。接受一个 object 参数,其指定页面的初始数据、生命周期函数、事件处理函数等。
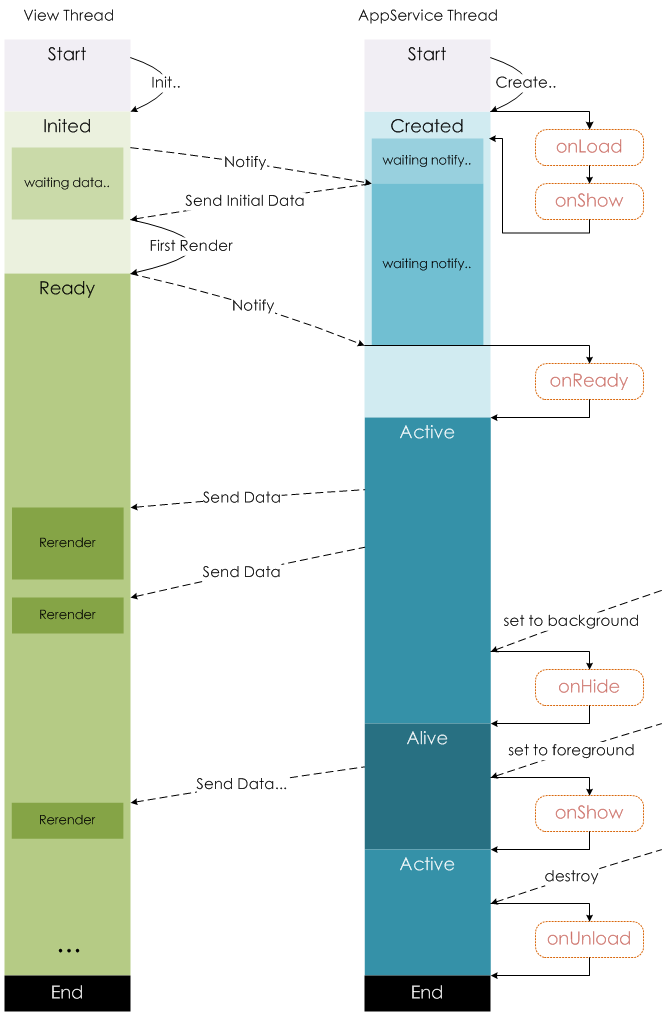
onLoad 生命周期函数--监听页面加载
onReady 生命周期函数--监听页面初次渲染完成
onShow 生命周期函数--监听页面显示
onHide 生命周期函数--监听页面隐藏
onUnload 生命周期函数--监听页面卸载
onPullDownRefresh 页面相关事件处理函数--监听用户下拉动作
onReachBottom 页面上拉触底事件的处理函数
onShareAppMessage 用户点击右上角转发
onPageScroll 页面滚动触发事件的处理函数
onTabItemTap 当前是 tab 页时,点击 tab 时触发

生命周期函数 onLoad: 页面加载
一个页面只会调用一次,可以在 onLoad 中获取打开当前页面所调用的 query 参数。 onShow: 页面显示
每次打开页面都会调用一次。 onReady: 页面初次渲染完成
一个页面只会调用一次,代表页面已经准备妥当,可以和视图层进行交互。 对界面的设置如wx.setNavigationBarTitle请在onReady之后设置。详见生命周期 onHide: 页面隐藏
当navigateTo或底部tab切换时调用。 onUnload: 页面卸载
当redirectTo或navigateBack的时候调用。