一文解析支持向量机(附公式)

277 阅读3分钟
原文链接: click.aliyun.com

前言

众所周知 SVM 是非常强大的一种分类算法,有着媲美神经网络的分类效果,实现过程却简单得多。受限于我的能力,这篇文章不会系统地介绍 SVM(因为我并不是线性代数、凸优化等方面的专家),而是以一个学习者的角度描述 SVM 产生的过程,由于内容较长,计划分成三到四篇

一个好的分类是怎么样的

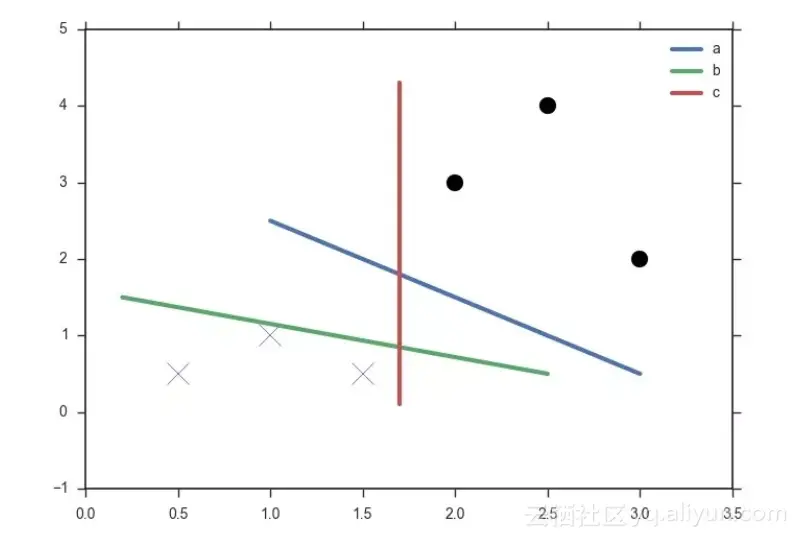
图中的两组数据,显然它们是线性可分(linear separable)的,图里给出的三条分界线都可以准确区分这两类数据,它们是不是一样好?如果不是,哪一条看起来更加合适?

ea0af3bcc9e043418a9b3c20bc94bf5ddbd67081

直觉告诉我们是 a。相比之下,b 和 c 离个别点太近了,我们很难拍着胸脯说“这个点在分界线下面,所以绝对是 X",因为分界线稍微挪一挪就可以改变这些点的属性,我们想要的是一个相对自信的分界线,使靠近分界线的点与分界线的距离足够大,上图中的分界线 a 就符合我们的需求。

40c1c8519d75286e9f52e913daa169a143916a18

ps. 这里所说的分界线严格来说是 decision boundary,decision boundary 在二维空间是一条线,在三维空间是一个平面,更高维的空间里称作超平面,为了方便本文都用分界线来代表 decision boundary。

进入向量的世界

你或许已经注意到 SVM 的全称是 Support Vector Machine(支持向量机),在推导 SVM 公式过程中,我们几乎都是在和向量打交道。刚接触 SVM 的时候我对这个名字非常诧异,SVM 很强是没错,但是名字也太「随意」了吧?希望写完这篇文章以后我能理解为什么这种算法叫做支持向量机。

如果你之前没有接触过向量,建议花一个小时左右的时间熟悉一下向量的概念和基本性质。我们先把空间上的点用向量来表示(以原点为起点的向量):

c09b3614b2d32e6f374a920a6bf0903d310adb46

虽然写成了向量的形式,其实并没有什么大不了的,我们可以把它和初中时候学过的直线表达式联系起来:

e8fcbcbf11d0f30d9b035d59b1e82db8a899ebae

对于 SVM 来说仅仅这样是不够的,还记得吗我们要修一条路出来,我们得确保在一条足够宽的路里面没有数据点:

9551fcb483545e91849df4ad58e9a10a3af271e7

这样前面的式子就可以写成更为简洁的形式:

463a0fbfb1ff3e36c5dcb66d153a9c72bb7c99d1


什么是支持向量

eb3c5e6d5d4cad26cdd3831ee08779512105ada2

这是一个基于 KKT 条件的二次规划问题,优化原理的内容超出了这篇文章的范畴,在这里我们只要知道拉格朗日乘数法可以求得这个最优解,引入新的系数αi :

c2f9c2017bc31c8363ad909d04b3970e75fcb8f2

令以上两式为0,我们可以得到:

f68c723bdc6d52be74e7417108a1e1c0c0064770




原文发布时间为:2018-03-17

本文来自云栖社区合作伙伴“数据派THU”,了解相关信息可以关注“ 数据派THU ”微信公众号