结合RSA,AES128,MD5---移动端与服务端在通信层的加密处理的一次实验

533 阅读6分钟

很高兴能在项目中使用到RSA,AES128,以及MD5,用以保证客户端(Client)和服务端(Server)之间的通信安全。接下来会尽力的描述清楚关于本次使用的流程。具体关于算法的细节,自行Wiki。

原来只是对加密这一块很简单的了解,比如只知道一些对称加密,非对称加密,md5单向加密等。通过本次的学习,很惊艳于可以将多种加密方式那么完美的结合到一起。让整个通信过程变得如此美妙。虽然增加了服务端和客户端的工作量,但是保证数据的一致出口,一致入口,只需要在出口和入口处加上逻辑,就可以很好的避免扰乱原有逻辑的烦恼。

简单的概念,文章可能会涉及到

  1. RSA——非对称加密,会产生公钥和私钥,公钥在客户端,私钥在服务端。公钥用于加密,私钥用于解密。
  2. AES——对称加密,直接使用给定的秘钥加密,使用给定的秘钥解密。(加密解密使用相同的秘钥)
  3. MD5——一种被广泛使用的密码散列函数,可以产生出一个128位(16字节)的散列值(hash value)
  4. Base64编码——对字节数组转换成字符串的一种编码方式

客户端,服务端的通信逻辑

之前:明文传输通信

  1. 客户端将要上传的数据以字典(Map)的方式打包,Post提交给服务器。
  2. 服务器接收提交的数据包,通过Key-Value的形式获取客户端提交的值,进行处理。
  3. 处理结束,将数据以字典(Map)的形式打包,返回给客户端处理。

加密传输通信

整个流程是:

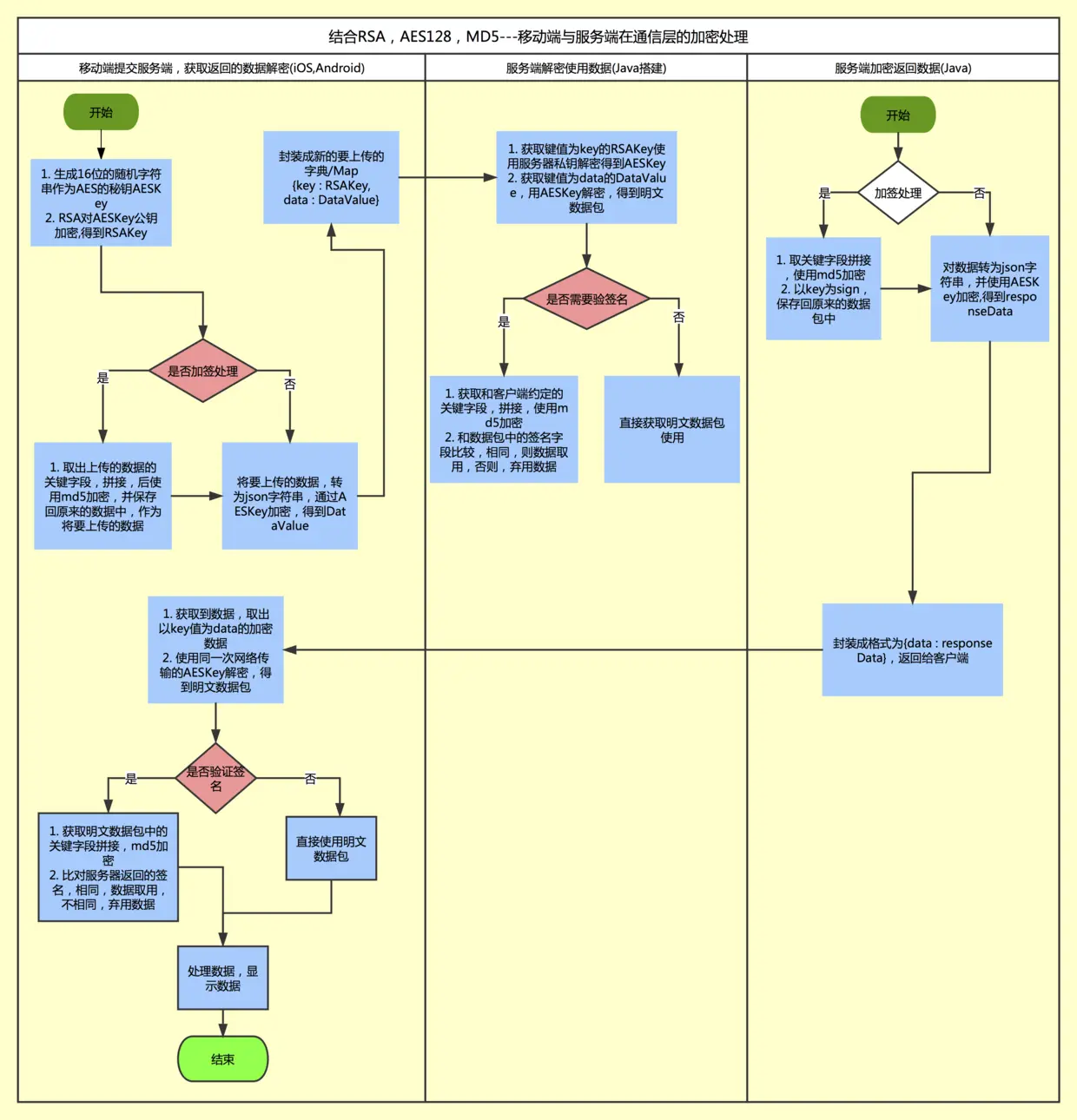
客户端上传数据加密 ==> 服务器获取数据解密 ==> 服务器返回数据加密 ==> 客户端获取数据解密

  • 客户端上传数据加密 A

    1. 客户端随机产生一个16位的字符串,用以之后AES加密的秘钥,AESKey。
    2. 使用RSA对AESKey进行公钥加密,RSAKey
    3. (此处某些重要的接口需要加签处理,后续讲解,不要加签处理的省略该步骤)
    4. 将明文的要上传的数据包(字典/Map)转为Json字符串,使用AESKey加密,得到JsonAESEncryptedData。
    5. 封装为{key : RSAKey, value : JsonAESEncryptedData}的字典上传服务器,服务器只需要通过key和value,然后解析,获取数据即可。
  • 服务器获取数据解密 B

    1. 获取到RSAKey后用服务器私钥解密,获取到AESKey
    2. 获取到JsonAESEncriptedData,使用AESKey解密,得到明文的客户端上传上来的数据。
    3. (如果客户端进行了加签处理,此处需要验签,以保证数据在网络传输过程中是否被篡改)
  • 服务器返回数据加密 C

    1. 将要返回给客户端的数据(字典/Map)转成Json字符串,用AESKey加密处理
    2. (此处也可以加签处理)
    3. 封装数据{data : value}的形式返回给客户端
  • 客户端获取数据解密 D

    1. 客户端获取到数据后通过key为data得到服务器返回的已经加密的数据AESEncryptedResponseData
    2. 对AESEncryptedResponseData使用AESKey进行解密,得到明文服务器返回的数据。

加签和验签

第二节——**"客户端,服务端的通信逻辑"已经基本上把客户端和服务端的通信加密逻辑讲完了。至于"加签和验签"**主要是针对数据传输过程中,防止数据被篡改的一种做法。

数据被篡改,栗子:

对于一个运动类型的APP,上传运动的步数,是一个常见的接口操作。比如该接口会有几个字段,step(步数),time(步数产生的时间),memberId(用户id)。

假设某用户抓取了你上传的数据包,然后成功的破解了你之前的加密方式。得到对应的明文,此时该用户就可以随意修改你的数据,比如step,然后以相同的方式加密,post到你的服务器,此时服务器会认为这是一次正常的请求,便接受了这个修改后的步数。其实此时的数据是错误的。如此神不知鬼不觉。。。

为了防止这种做法,我们可以是加签的处理方式

  • 加签处理(数据发起方都可以加签,此处是客户端)

    1. 我们一般取其中的关键字段(别人可能修改的字段),比如此时step,和time及memberId,都比较敏感。
    2. 在上文的A中的第二步之后,获取step,time,memberId,拼接成一个字符串(顺序和服务器约定好),然后使用md5,采用base64编码(编码格式和服务约定)。得到signData
    3. 然后将获取到的signData以key-value的形式保存到原来明文的数据包中,然后进行A的第三步
  • 验签处理(数据接受方都可以验签,此处服务端)

    1. 如上,到B的第三步,此时已经得到了客户端上传的明文数据
    2. 按照喝客户端约定的字段拼接,将得到的step,time,memberId拼接后,使用同样的md5_base64处理,然后比较数据包中的签名sign是否和客户端当时的签名一致。
    3. 如果一致,接受数据。不一致,抛弃数据,终止本次操作

假设加签之后的数据包被截获,然后解密成功,得到明文的数据包。但是签名md5加密是无法解密的(单向加密)。此时即时修改了step,然后post到服务器,服务器通过修改后的step,time,memberId得到的字符串经过md5加密后,一定会与客户端的签名不一致。从而数据被抛弃。

流程图描述上文

客户端服务端通信加密逻辑.png

示例代码

关于AES,和RSA加密解密,只能出iOS端的代码。关于如何在Linux下生成RSA公钥和私钥证书,参照RSA公钥、私钥生成,详细讲解,网上很多

github的demo地址--CAAdvancedTech

运行,如下入显示

首页选择加密模块

AES,RSA加密解密页面

RSA公钥-生成自签名证书

// 生成1024位私钥
openssl genrsa -out private_key.pem 1024

// 根据私钥生成CSR文件
openssl req -new -key private_key.pem -out rsaCertReq.csr

// 根据私钥和CSR文件生成crt文件
openssl x509 -req -days 3650 -in rsaCertReq.csr -signkey private_key.pem -out rsaCert.crt

// 为IOS端生成公钥der文件
openssl x509 -outform der -in rsaCert.crt -out public_key.der

// 将私钥导出为这p12文件
openssl pkcs12 -export -out private_key.p12 -inkey private_key.pem -in rsaCert.crt

参照 漫谈RSA非对称加密解密

推荐工具

  1. 关于画流程图

    之前一致比较苦扰在Mac上有哪一款好用的可以画流程图,UML的工具,甚至都考虑过Keynote。最后发现这款在线的工具很不错,上图就是使用这款工具,第一次画的。效果不错。就是导出png图片分辨率不是很好

    工具processOn

    Mac 上最好用的流程图软件是什么?

  2. 关于AES加密解密在线工具

    在线AES加解密