我们整个 DevOps 流程是建立在容器编排的基础上的,目的是简化流程和实现自动化 CI/CD 和自动化运维。当中会有很多没有想到的地方,可能也不太适用于复杂场景。
随着 DevOps 和 SRE 概念的流行,越来越多的 developer 和 operater 们摒弃传统的开发部署流程,转向了如下图所示的无线循环模式:

在我理解 DevOps 包含三个大块:敏捷开发(Agile)、持续集成与交付(CI/CD)、自动运维(ITSM)。
在容器化的时代,我们是如何实现 DepOps 或者 SRE 的呢?下面我就来分享一下沪江学习产品线团队基于容器编排的 DevOps 流程。
敏捷开发
大道至简,所有血的教训告诉我们,不要把简单的事情复杂化。换句话说,不要用复杂的方法处理简单的事情。我对敏捷的理解是「快」和「微」。快指迭代快,开发快,上线快,性能快。微指微服务、微镜像。围绕这两点,在开发阶段我们需要做以下几件事:
应用微服务化
这是个比较大的概念,不在这里讨论,有兴趣可以参考我的其他文章。但只有应用小了,才有可能快起来。
给 Docker 镜像瘦身
为了让 Docker 启动和运行得快,首先就是要对 Docker 瘦身。由于所有的应用全部会统一为 Java 语言开发,所以我们以 Java 为例,选用了 jre-alpine 作为我们的基础镜像,下面是 Dockerfile 的例子:

使用上述 Dockerfile 生成的镜像平均只有 80 多 MB,启动时间几乎在 5 秒内。使用 Alpine 镜像虽然减小了体积,但缺少一些工具命令,例如 curl 等,可以根据需要酌情安装。另外遇到的一个坑是时区问题:由于 Docker 镜像内的时区是 UTC 时间,和宿主机的东 8 区不一致,所以必须安装 timezone 工具并设置 TZ,才能使容器内时间和宿主机保持一致,对数据库的写入和日志的输出都是非常必要的一环。
把所有环境配置包含在镜像中
早在虚拟机时代,我们已经做到了使用包含依赖的虚拟机镜像来加速部署,那么为什么要止步于此呢?我们可以更进一步,把服务本身也包含在镜像中,Docker 用了更轻量的方式已经实现了这一点。
这里我们还要介绍一个概念,要让制作的镜像,能在所有安装了 Docker 的服务器上运行,而不在乎宿主机的操作系统及环境。借用 Java 的一句话来说:一次制作,多平台运行。所以,我们还会把所有环境的配置文件,以不同的文件名全部放入镜像中,通过参数来选择 Docker 启动时使用的环境配置文件。
值得注意的是,如果开发的应用是基于 Spring 框架的话,这个功能很好实现。但如果是其他语言开发,会有一定的开发量。
本文以默认 Java 开发当所有的开发工作完成后,推荐程序目录结构是这样的:

持续集成与交付
自动化的持续集成和交付在整个 DevOps 流中起了重要的角色,他是衔接开发和运维的桥梁。如果这一环做的不好,无法支撑大量微服务的快速的迭代和高效运维。在这一环节,我们需要灵活的运用工具,尽量减少人参与,当然仍然需要围绕「快」和「微」做文章。
如何减少人工参与到持续集成与持续交付呢?我们最希望的开发过程是:对着计算机说出我们的想要的功能,计算机按照套路,自动编码,自动发布到测试环境,自动运行测试脚本,自动上线。当然,目前时代要实现自动编码的过程还需要发明那只「猫」。

但只要对测试有足够信心,我们完全可以实现一种境界:在炎热的下午,轻松地提交自己编写的代码,去休息室喝杯咖啡,回来后看见自己的代码已经被应用在生产环境上了。在容器时代,我们可以很快速的实现这一梦想,其具体步骤如下图:

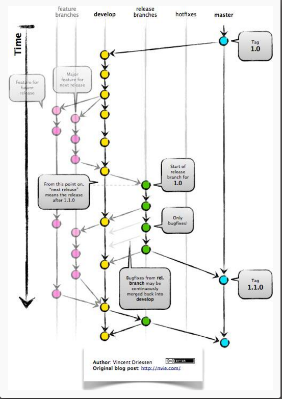
Gitfolw 与 Anti-Gitflown
持续集成的第一步是提交代码(Code Commit),VCS 也由 CVS,SVN 进化到如今的 Git,自然不得不说一下 Gitflow。谈起无人不晓的 Gitflow,大家一定会大谈其优点:支持多团队,设置多国家的开发人员并行开发,减小代码冲突或脏代码的上线概率。它的大致流程如下:

Gitflow 给我们展示了复杂团队在处理不通代码版本的优雅解决方案,它需要feature、develop、release、hotfix、master 5 条分支来处理不同时段的并行开发。但这真的合适于一个不超过 20 人的本地合作团队开发吗?我们的开发团队不足 6 人,每个人负责 3 个以上的微服务,几乎不可能在同个项目上安排两个以上的同学并行开发。
在初期我们准守规定并使用标准的 Gitflow 流程,开发人员立刻发现一个问题,他们需要在至少 3 条分支上来回的 merge 代码,且不会有任何代码冲突(因为就一个人开发),降低了开发的效率。这让我意识到,Gitflow 模式也许并不适合于小团队微服务的世界,一种反 Gitflow 模式的想法出现在脑海中。我决定对Gitflow 进行瘦身,化繁至简。

我们把 5 条分支简化为 3 条分支,其中 Master 分支的作用只是维护了最新的线上版本的作用,Dev 分支为开发的主要分支,所有的镜像是以此分支的代码为源头生成的。这时开发的过程变为:
- 开发人员从 Dev 分支中 checkout 新的 feature 分支,在 feature 分支上进行开发
- 当开发完成后 merge 回 Dev 分支中,根据 Dev 分支的代码打成镜像,部署 QA 环境交给 QA 人员测试
- 测试中如有 bug 便在新分支中修复问题循环步骤 2
- 测试完成 merge 回 Master 分支
如此一来,只有从 Feature 把代码 merge 到 Dev 分支的一次 merge 动作,大大提升可开发效率。
使用Jenkins Pipeline
Jenkins 作为老牌 CI/CD 工具,能够帮我们自动化完成代码编译、上传静态代码分析、制作镜像、部署测试环境、冒烟测试、部署上线等步骤。尤其是Jenkins 2.0 引入 Pipeline 概念后,以上步骤变的如此行云流水。它让我们从步骤 3 开始,完全可以无人值守完成整个集成和发布过程。
工欲善其事必先利其器,首先我们必须要在 Jenkins 上安装插件 :
- Pipeline Plugin(如果使用Jenkins2.0默认安装)
- Git
- Sonar Scaner
- Docker Pipeline Plugin
Marathon
如果你第一次接触 Jenkins Pipeline,可以从github.com/jenkinsci/p ... AL.md找到帮助。
现在,我们开始编写 Groove 代码。基于容器编排的 Pipeline 分为如下几个步骤:
1、检出代码
这个步骤使用 Git 插件,把开发好的代码检出。

2、Maven 构建 Java 代码
由于我们使用的是 Spring Boot 框架,生成物应该是一个可执行的 jar 包。

3、静态代码分析
通过 Sonar Scaner 插件,通知 Sonar 对代码库进行静态扫描。

4、制作 Docker 镜像
此步骤会调用 Docker Pipeline 插件通过预先写好的 Dockerfile,把 jar 包和配置文件、三方依赖包一起打入 Docker 镜像中,并上传到私有 Docker 镜像仓库中。

5、部署测试环境
通过事先写好的部署文件,用 Marathon 插件通知 Marathon 集群,在测试环境中部署生成好的镜像。

6、自动化测试
运行事先测试人员写好的自动化测试脚本来检验程序是否运行正常。

7、人工测试
如果对自动化测试不放心,此时可选择结束 Pipeline,进行人工测试。为了说明整个流程,我们这里选择跳过人工测试环节。
8、部署生产环境
当所有测试通过后,Pipeline 自动发布生产环境。

最后我们来看看整个 Pipeline 的过程:

容器编排配置文档化
在介绍敏捷开发时,曾介绍过根据不同环境的配置参数部署到不同的环境。如何告知部署程序用什么样的配置文件启动服务,每个环境又用多少 CPU,内存和 instance 呢?
下面我们就来介绍一下容器编排的配置文件。由于我们使用 Mesos+Marathon的容器编排方式,部署的重任从以前的写部署脚本变成了写一个 Marathon 的配置,其内容如下:
{
"id": "/appName",
"cpus": 2,
"mem": 2048.0,
"instances": 2,
"args": [
"--spring.profiles.active=qa"
],
"labels": {
"HAPROXY_GROUP": "external",
"HAPROXY_0_VHOST": "xxx.hujiang.com"
},
"container": {
"type": "DOCKER",
"docker": {
"image": "imageName",
"network": "USER",
"forcePullImage": true,
"portMappings": [
{
"containerPort": 12345,
"hostPort": 0,
"protocol": "tcp",
"servicePort": 12345} ]
},
"volumes": [
{
"containerPath": "/app/log",
"hostPath": "/home/logs/appName",
"mode": "RW" }]},
"ipAddress": {
"networkName": "calico-net"
},
"healthChecks": [
{
"gracePeriodSeconds": 300,
"ignoreHttp1xx": true,
"intervalSeconds": 20,
"maxConsecutiveFailures": 3,
"path": "/health_check",
"portIndex": 0,
"protocol": "HTTP",
"timeoutSeconds": 20
}
],
"uris": [
"file:///etc/docker.tar.gz"
]
}
我们把这个配置内容保存为不同的 Json 文件,每个对应的环境都有一套配置文件。例如 Marathon-qa.json,Marathon-prod.json。当 Pipeline 部署时,可以通过Jenkins Marathon 插件,根据选择不同的环境,调用部署配置,从而达到自动部署的目的。
自动化流程和部署上线分离与管理
开发部署如此的简单快捷,是不是每个人都能方便的使用呢?答案是否定的,并不是因为技术上有难度,而是在于权限。在理想的情况下,通过这套流程的确可以做到在提交代码后,喝杯咖啡的时间就能看见自己的代码已经被千万用户使用了。
但风险过大,我们并不是每个人都能像 Rambo 一样 bug 的存在,大多数的情况还需要使用规范和流程来约束。就像自动化测试取代不了人工黑盒测试一样,部署测试后也不能直接上生产环境,在测试通过后还是需要有个人工确认和部署生产的过程。
所以我们需要把自动化流程和最后的部署上线工作分开来,分别变成两个 Job,并给后者单独分配权限,让有权限的人来做最后的部署工作。这个人可以是 Team leader、开发经理,也可以是运维伙伴,取决于公司的组织结构。
那这个部署的 Job 具体干什么呢?在容器编排时代,结合镜像既构建物的思想,部署 Job 不会从代码编译开始工作,而是把一个充分测试且通过的镜像版本,通过 Marathon Plugin 部署到产线环境中去。这里是 Deploy_only 的例子:
node('docker-qa'){
if (ReleaseVersion ==""){
echo "发布版本不能为空"
return
}
stage "Prepare image"
def moduleName = "${ApplicationModule}".toLowerCase()
def resDockerImage = imageName + ":latest"
def desDockerImage = imageName + ":${ReleaseVersion}"
if (GenDockerVersion =="true"){
sh "docker pull ${resDockerImage}"
sh "docker tag ${resDockerImage} ${desDockerImage}"
sh "docker push ${desDockerImage}"
sh "docker rmi -f ${resDockerImage} ${desDockerImage}"
}
stage "Deploy on Mesos"
git branch: 'dev', changelog: false, credentialsId: 'deploy-key', url: 'git@gitlab.xxx.com:lms/xxx-test.git'
//Get the right marathon url
echo "DeployDC: " + DeployDC
marathon_url = ""
if (DeployDC=="AA") {
if (DeployEnv == "prod"){
input "Are you sure to deploy to production?"
marathon_url = "${marathon_AA_prod}"
}else if (DeployEnv == "yz") {
marathon_url = "${marathon_AA_yz}"
}
}else if ("${DeployDC}"=="BB"){
if ("${DeployEnv}" == "prod"){
input "Are you sure to deploy to production?"
marathon_url = "${marathon_BB_prod}"
}else if ("${DeployEnv}" == "yz") {
marathon_url = "${marathon_BB_yz}"
}
}
marathon docker: imageName, dockerForcePull: true, forceUpdate: true, url: marathon_url, filename: "${DeployEnv}-deploy.json"
}
为什么不把这个文件跟随应用项目一起放到 scripts 下呢?因为把部署和应用分开后,可以由两拨人进行维护,兼顾公司的组织架构。
自动化运维
在 DevOps 的最后阶段是运维阶段。在容器时代,如何对庞大的镜像制品进行运维呢?我们的目标是尽量实现自动化运维,这里主要讲述两点:
容器的监控
容器的监控大致有两种方式:物理机上安装其他服务监控本机上的所有容器;通过 Mesos 或 Kubernates 自带 API 监控容器状态。两种方式其实都需要在物理机上安装相应的监控软件或 Agent。
在我们团队目前使用 cAdvisor + InfluxDB + Grafana 的组合套件实现对容器的监控。
首先需要在 Mesos 集群中所有的 Agent 安装 cAdvisor 。他负责把宿主机上所有运行中的容器数据以数据点(data point)形式发送给时序数据库(InfluxDB),下面是 cAdvisor 监控的一些数据点:

这些数据点经过 Grafana 整理,展示在界面上,这样我们就能掌握具体容器的性能指标了。下面是一个 Grafana 的截图:

除了对容器本身的监控,宿主机的监控也是必不可少的。由于监控的点有很多,这里不一一例举。
自动伸缩
有了监控指标只是实现了自动化运维的第一步,当业务请求发生大量增加或减少,通过人工监测是不能及时的进行相应的,况且还不一定有那么多的人,7×24 小时的监控。一定需要有一套根据监控数据自行伸缩容的机制。在学习产品线,我们针对容器编排的 Mesos+Marathon 框架,开发了一套针对应用本身的自动扩容微服务。其原理如下:

- 通过 Restful 的接口通知 AutoScaler 程序需要监控的应用服务。
- AutoScaler 程序开始读取每台 Agent 上部署相关应用的 Metrics 数据,其中包括 CPU,内存的使用状况。
- 当发现有应用过于繁忙(其表现形式大多是 CPU 占用过高或内存占用过大)时调用 Marathon API 将其扩容
- Marathon 收到消息后,立刻通知 Mesos 集群发布新的应用,从而缓解当前的繁忙状况。
结束语
DevOps 和 SRE 并不是一个渴望而不可及的概念,它们需要在不同的环境中落地。我们整个 DevOps 流程是建立在容器编排的基础上的,目的是简化流程和实现自动化 CI/CD 和自动化运维。当中会有很多没有想到的地方,可能也不太适用于复杂场景。其次,本文中的例子也做了相应的隐私处理,可能无法直接使用。希望大家能通过我们在实践中产生的成功和遇到的问题,提炼出适合自己的 DevOps 流程。