Java:这是一份详细&全面的HashMap 1.7 源码分析

6,357 阅读31分钟

前言

  • HashMapJavaAndroid 开发中非常常见
  • 今天,我将带来HashMap 的全部源码分析,希望你们会喜欢。
  1. 本文基于版本 JDK 1.7,即 Java 7
  2. 关于版本 JDK 1.8,即 Java 8,具体请看文章Java源码分析:关于 HashMap 1.8 的重大更新

目录

示意图


1. 简介

  • 类定义
public class HashMap<K,V>
         extends AbstractMap<K,V> 
         implements Map<K,V>, Cloneable, Serializable
  • 主要介绍

示意图

  • HashMap 的实现在 JDK 1.7JDK 1.8 差别较大
  • 今天,我将主要讲解 JDK 1.7HashMap 的源码解析

关于 JDK 1.8HashMap 的源码解析请看文章:Java源码分析:关于 HashMap 1.8 的重大更新


2. 数据结构

2.1 具体描述

HashMap 采用的数据结构 = 数组(主) + 单链表(副),具体描述如下

该数据结构方式也称:拉链法

示意图

2.2 示意图

示意图

2.3 存储流程

注:为了让大家有个感性的认识,只是简单的画出存储流程,更加详细 & 具体的存储流程会在下面源码分析中给出

示意图

2.4 数组元素 & 链表节点的 实现类

  • HashMap中的数组元素 & 链表节点 采用 Entry类 实现,如下图所示

示意图

  1. HashMap的本质 = 1个存储Entry类对象的数组 + 多个单链表
  2. Entry对象本质 = 1个映射(键 - 值对),属性包括:键(key)、值(value) & 下1节点( next) = 单链表的指针 = 也是一个Entry对象,用于解决hash冲突
  • 该类的源码分析如下

具体分析请看注释

/** 
 * Entry类实现了Map.Entry接口
 * 即 实现了getKey()、getValue()、equals(Object o)和hashCode()等方法
**/  
static class Entry<K,V> implements Map.Entry<K,V> {
    final K key;  // 键
    V value;  // 值
    Entry<K,V> next; // 指向下一个节点 ,也是一个Entry对象,从而形成解决hash冲突的单链表
    int hash;  // hash值
  
    /** 
     * 构造方法,创建一个Entry 
     * 参数:哈希值h,键值k,值v、下一个节点n 
     */  
    Entry(int h, K k, V v, Entry<K,V> n) {  
        value = v;  
        next = n;  
        key = k;  
        hash = h;  
    }  
  
    // 返回 与 此项 对应的键
    public final K getKey() {  
        return key;  
    }  

    // 返回 与 此项 对应的值
    public final V getValue() {  
        return value;  
    }  
  
    public final V setValue(V newValue) {  
        V oldValue = value;  
        value = newValue;  
        return oldValue;  
    }  
    
   /** 
     * equals()
     * 作用:判断2个Entry是否相等,必须key和value都相等,才返回true  
     */ 
      public final boolean equals(Object o) {  
        if (!(o instanceof Map.Entry))  
            return false;  
        Map.Entry e = (Map.Entry)o;  
        Object k1 = getKey();  
        Object k2 = e.getKey();  
        if (k1 == k2 || (k1 != null && k1.equals(k2))) {  
            Object v1 = getValue();  
            Object v2 = e.getValue();  
            if (v1 == v2 || (v1 != null && v1.equals(v2)))  
                return true;  
        }  
        return false;  
    }  
    
    /** 
     * hashCode() 
     */ 
    public final int hashCode() { 
        return Objects.hashCode(getKey()) ^ Objects.hashCode(getValue());  
    }  
  
    public final String toString() {  
        return getKey() + "=" + getValue();  
    }  
  
    /** 
     * 当向HashMap中添加元素时,即调用put(k,v)时, 
     * 对已经在HashMap中k位置进行v的覆盖时,会调用此方法 
     * 此处没做任何处理 
     */  
    void recordAccess(HashMap<K,V> m) {  
    }  
  
    /** 
     * 当从HashMap中删除了一个Entry时,会调用该函数 
     * 此处没做任何处理 
     */  
    void recordRemoval(HashMap<K,V> m) {  
    } 

}

3. 具体使用

3.1 主要使用API(方法、函数)

V get(Object key); // 获得指定键的值
V put(K key, V value);  // 添加键值对
void putAll(Map<? extends K, ? extends V> m);  // 将指定Map中的键值对 复制到 此Map中
V remove(Object key);  // 删除该键值对

boolean containsKey(Object key); // 判断是否存在该键的键值对;是 则返回true
boolean containsValue(Object value);  // 判断是否存在该值的键值对;是 则返回true
 
Set<K> keySet();  // 单独抽取key序列,将所有key生成一个Set
Collection<V> values();  // 单独value序列,将所有value生成一个Collection

void clear(); // 清除哈希表中的所有键值对
int size();  // 返回哈希表中所有 键值对的数量 = 数组中的键值对 + 链表中的键值对
boolean isEmpty(); // 判断HashMap是否为空;size == 0时 表示为 空 

3.2 使用流程

  • 在具体使用时,主要流程是:
  1. 声明1个 HashMap的对象
  2. HashMap 添加数据(成对 放入 键 - 值对)
  3. 获取 HashMap 的某个数据
  4. 获取 HashMap 的全部数据:遍历HashMap
  • 示例代码
import java.util.Collection;
import java.util.HashMap;
import java.util.Iterator;
import java.util.Map;
import java.util.Set;

public class HashMapTest {

    public static void main(String[] args) {
      /**
        * 1. 声明1个 HashMap的对象
        */
        Map<String, Integer> map = new HashMap<String, Integer>();

      /**
        * 2. 向HashMap添加数据(成对 放入 键 - 值对)
        */
        map.put("Android", 1);
        map.put("Java", 2);
        map.put("iOS", 3);
        map.put("数据挖掘", 4);
        map.put("产品经理", 5);

       /**
        * 3. 获取 HashMap 的某个数据
        */
        System.out.println("key = 产品经理时的值为:" + map.get("产品经理"));

      /**
        * 4. 获取 HashMap 的全部数据:遍历HashMap
        * 核心思想:
        * 步骤1:获得key-value对(Entry) 或 key 或 value的Set集合
        * 步骤2:遍历上述Set集合(使用for循环 、 迭代器(Iterator)均可)
        * 方法共有3种:分别针对 key-value对(Entry) 或 key 或 value
        */

        // 方法1:获得key-value的Set集合 再遍历
        System.out.println("方法1");
        // 1. 获得key-value对(Entry)的Set集合
        Set<Map.Entry<String, Integer>> entrySet = map.entrySet();

        // 2. 遍历Set集合,从而获取key-value
        // 2.1 通过for循环
        for(Map.Entry<String, Integer> entry : entrySet){
            System.out.print(entry.getKey());
            System.out.println(entry.getValue());
        }
        System.out.println("----------");
        // 2.2 通过迭代器:先获得key-value对(Entry)的Iterator,再循环遍历
        Iterator iter1 = entrySet.iterator();
        while (iter1.hasNext()) {
            // 遍历时,需先获取entry,再分别获取key、value
            Map.Entry entry = (Map.Entry) iter1.next();
            System.out.print((String) entry.getKey());
            System.out.println((Integer) entry.getValue());
        }


        // 方法2:获得key的Set集合 再遍历
        System.out.println("方法2");

        // 1. 获得key的Set集合
        Set<String> keySet = map.keySet();

        // 2. 遍历Set集合,从而获取key,再获取value
        // 2.1 通过for循环
        for(String key : keySet){
            System.out.print(key);
            System.out.println(map.get(key));
        }

        System.out.println("----------");

        // 2.2 通过迭代器:先获得key的Iterator,再循环遍历
        Iterator iter2 = keySet.iterator();
        String key = null;
        while (iter2.hasNext()) {
            key = (String)iter2.next();
            System.out.print(key);
            System.out.println(map.get(key));
        }


        // 方法3:获得value的Set集合 再遍历
        System.out.println("方法3");

        // 1. 获得value的Set集合
        Collection valueSet = map.values();

        // 2. 遍历Set集合,从而获取value
        // 2.1 获得values 的Iterator
        Iterator iter3 = valueSet.iterator();
        // 2.2 通过遍历,直接获取value
        while (iter3.hasNext()) {
            System.out.println(iter3.next());
        }

    }


}

// 注:对于遍历方式,推荐使用针对 key-value对(Entry)的方式:效率高
// 原因:
   // 1. 对于 遍历keySet 、valueSet,实质上 = 遍历了2次:1 = 转为 iterator 迭代器遍历、2 = 从 HashMap 中取出 key 的 value 操作(通过 key 值 hashCode 和 equals 索引)
   // 2. 对于 遍历 entrySet ,实质 = 遍历了1次 = 获取存储实体Entry(存储了key 和 value )
  • 运行结果
方法1
Java2
iOS3
数据挖掘4
Android1
产品经理5
----------
Java2
iOS3
数据挖掘4
Android1
产品经理5
方法2
Java2
iOS3
数据挖掘4
Android1
产品经理5
----------
Java2
iOS3
数据挖掘4
Android1
产品经理5
方法3
2
3
4
1
5

下面,我们按照上述的使用过程,对一个个步骤进行源码解析


4. 基础知识:HashMap中的重要参数(变量)

  • 在进行真正的源码分析前,先讲解HashMap中的重要参数(变量)
  • HashMap中的主要参数 = 容量、加载因子、扩容阈值
  • 具体介绍如下
// 1. 容量(capacity): HashMap中数组的长度
// a. 容量范围:必须是2的幂 & <最大容量(2的30次方)
// b. 初始容量 = 哈希表创建时的容量
  // 默认容量 = 16 = 1<<4 = 00001中的1向左移4位 = 10000 = 十进制的2^4=16
  static final int DEFAULT_INITIAL_CAPACITY = 1 << 4;
  // 最大容量 =  2的30次方(若传入的容量过大,将被最大值替换)
  static final int MAXIMUM_CAPACITY = 1 << 30;

// 2. 加载因子(Load factor):HashMap在其容量自动增加前可达到多满的一种尺度
// a. 加载因子越大、填满的元素越多 = 空间利用率高、但冲突的机会加大、查找效率变低(因为链表变长了)
// b. 加载因子越小、填满的元素越少 = 空间利用率小、冲突的机会减小、查找效率高(链表不长)
  // 实际加载因子
  final float loadFactor;
  // 默认加载因子 = 0.75
  static final float DEFAULT_LOAD_FACTOR = 0.75f;

// 3. 扩容阈值(threshold):当哈希表的大小 ≥ 扩容阈值时,就会扩容哈希表(即扩充HashMap的容量) 
// a. 扩容 = 对哈希表进行resize操作(即重建内部数据结构),从而哈希表将具有大约两倍的桶数
// b. 扩容阈值 = 容量 x 加载因子
  int threshold;

// 4. 其他
 // 存储数据的Entry类型 数组,长度 = 2的幂
 // HashMap的实现方式 = 拉链法,Entry数组上的每个元素本质上是一个单向链表
  transient Entry<K,V>[] table = (Entry<K,V>[]) EMPTY_TABLE;  
 // HashMap的大小,即 HashMap中存储的键值对的数量
  transient int size;
 

  • 参数示意图

示意图

  • 此处 详细说明 加载因子

示意图


5. 源码分析

  • 本次的源码分析主要是根据 使用步骤 进行相关函数的详细分析
  • 主要分析内容如下:

示意图

  • 下面,我将对每个步骤内容的主要方法进行详细分析

步骤1:声明1个 HashMap的对象

/**
  * 函数使用原型
  */
  Map<String,Integer> map = new HashMap<String,Integer>();

 /**
   * 源码分析:主要是HashMap的构造函数 = 4个
   * 仅贴出关于HashMap构造函数的源码
   */
  public class HashMap<K,V>
      extends AbstractMap<K,V>
      implements Map<K,V>, Cloneable, Serializable{

    // 省略上节阐述的参数
    
  /**
     * 构造函数1:默认构造函数(无参)
     * 加载因子 & 容量 = 默认 = 0.75、16
     */
    public HashMap() {
        // 实际上是调用构造函数3:指定“容量大小”和“加载因子”的构造函数
        // 传入的指定容量 & 加载因子 = 默认
        this(DEFAULT_INITIAL_CAPACITY, DEFAULT_LOAD_FACTOR); 
    }

    /**
     * 构造函数2:指定“容量大小”的构造函数
     * 加载因子 = 默认 = 0.75 、容量 = 指定大小
     */
    public HashMap(int initialCapacity) {
        // 实际上是调用指定“容量大小”和“加载因子”的构造函数
        // 只是在传入的加载因子参数 = 默认加载因子
        this(initialCapacity, DEFAULT_LOAD_FACTOR);
        
    }

    /**
     * 构造函数3:指定“容量大小”和“加载因子”的构造函数
     * 加载因子 & 容量 = 自己指定
     */
    public HashMap(int initialCapacity, float loadFactor) {

        // HashMap的最大容量只能是MAXIMUM_CAPACITY,哪怕传入的 > 最大容量
        if (initialCapacity > MAXIMUM_CAPACITY)
            initialCapacity = MAXIMUM_CAPACITY;

        // 设置 加载因子
        this.loadFactor = loadFactor;
        // 设置 扩容阈值 = 初始容量
        // 注:此处不是真正的阈值,是为了扩展table,该阈值后面会重新计算,下面会详细讲解  
        threshold = initialCapacity;   

        init(); // 一个空方法用于未来的子对象扩展
    }

    /**
     * 构造函数4:包含“子Map”的构造函数
     * 即 构造出来的HashMap包含传入Map的映射关系
     * 加载因子 & 容量 = 默认
     */

    public HashMap(Map<? extends K, ? extends V> m) {

        // 设置容量大小 & 加载因子 = 默认
        this(Math.max((int) (m.size() / DEFAULT_LOAD_FACTOR) + 1,
                DEFAULT_INITIAL_CAPACITY), DEFAULT_LOAD_FACTOR);

        // 该方法用于初始化 数组 & 阈值,下面会详细说明
        inflateTable(threshold);

        // 将传入的子Map中的全部元素逐个添加到HashMap中
        putAllForCreate(m);
    }
}
  • 注:
    1. 此处仅用于接收初始容量大小(capacity)、加载因子(Load factor),但仍无真正初始化哈希表,即初始化存储数组table
    2. 此处先给出结论:真正初始化哈希表(初始化存储数组table)是在第1次添加键值对时,即第1次调用put()时。下面会详细说明

至此,关于HashMap的构造函数讲解完毕。


步骤2:向HashMap添加数据(成对 放入 键 - 值对)

  • 添加数据的流程如下

注:为了让大家有个感性的认识,只是简单的画出存储流程,更加详细 & 具体的存储流程会在下面源码分析中给出

示意图

  • 源码分析
 /**
   * 函数使用原型
   */
   map.put("Android", 1);
        map.put("Java", 2);
        map.put("iOS", 3);
        map.put("数据挖掘", 4);
        map.put("产品经理", 5);

   /**
     * 源码分析:主要分析: HashMap的put函数
     */
    public V put(K key, V value)
(分析1)// 1. 若 哈希表未初始化(即 table为空) 
        // 则使用 构造函数时设置的阈值(即初始容量) 初始化 数组table  
        if (table == EMPTY_TABLE) { 
        inflateTable(threshold); 
    }  
        // 2. 判断key是否为空值null
(分析2)// 2.1 若key == null,则将该键-值 存放到数组table 中的第1个位置,即table [0]
        // (本质:key = Null时,hash值 = 0,故存放到table[0]中)
        // 该位置永远只有1个value,新传进来的value会覆盖旧的value
        if (key == null)
            return putForNullKey(value);

(分析3) // 2.2 若 key ≠ null,则计算存放数组 table 中的位置(下标、索引)
        // a. 根据键值key计算hash值
        int hash = hash(key);
        // b. 根据hash值 最终获得 key对应存放的数组Table中位置
        int i = indexFor(hash, table.length);

        // 3. 判断该key对应的值是否已存在(通过遍历 以该数组元素为头结点的链表 逐个判断)
        for (Entry<K,V> e = table[i]; e != null; e = e.next) {
            Object k;
(分析4)// 3.1 若该key已存在(即 key-value已存在 ),则用 新value 替换 旧value
            if (e.hash == hash && ((k = e.key) == key || key.equals(k))) {
                V oldValue = e.value;
                e.value = value;
                e.recordAccess(this);
                return oldValue; //并返回旧的value
            }
        }

        modCount++;

(分析5)// 3.2 若 该key不存在,则将“key-value”添加到table中
        addEntry(hash, key, value, i);
        return null;
    }
  • 根据源码分析所作出的流程图

示意图

  • 下面,我将根据上述流程的5个分析点进行详细讲解

分析1:初始化哈希表

即 初始化数组(table)、扩容阈值(threshold

   /**
     * 函数使用原型
     */
      if (table == EMPTY_TABLE) { 
        inflateTable(threshold); 
    }  

   /**
     * 源码分析:inflateTable(threshold); 
     */
     private void inflateTable(int toSize) {  
    
    // 1. 将传入的容量大小转化为:>传入容量大小的最小的2的次幂
    // 即如果传入的是容量大小是19,那么转化后,初始化容量大小为32(即2的5次幂)
    int capacity = roundUpToPowerOf2(toSize);->>分析1   

    // 2. 重新计算阈值 threshold = 容量 * 加载因子  
    threshold = (int) Math.min(capacity * loadFactor, MAXIMUM_CAPACITY + 1);  

    // 3. 使用计算后的初始容量(已经是2的次幂) 初始化数组table(作为数组长度)
    // 即 哈希表的容量大小 = 数组大小(长度)
    table = new Entry[capacity]; //用该容量初始化table  

    initHashSeedAsNeeded(capacity);  
}  

    /**
     * 分析1:roundUpToPowerOf2(toSize)
     * 作用:将传入的容量大小转化为:>传入容量大小的最小的2的幂
     * 特别注意:容量大小必须为2的幂,该原因在下面的讲解会详细分析
     */

     private static int roundUpToPowerOf2(int number) {  
   
       //若 容量超过了最大值,初始化容量设置为最大值 ;否则,设置为:>传入容量大小的最小的2的次幂
       return number >= MAXIMUM_CAPACITY  ? 
            MAXIMUM_CAPACITY  : (number > 1) ? Integer.highestOneBit((number - 1) << 1) : 1;  
  • 再次强调:真正初始化哈希表(初始化存储数组table)是在第1次添加键值对时,即第1次调用put()

分析2:当 key ==null时,将该 key-value 的存储位置规定为数组table 中的第1个位置,即table [0]

   /**
     * 函数使用原型
     */
      if (key == null)
           return putForNullKey(value);

   /**
     * 源码分析:putForNullKey(value)
     */
      private V putForNullKey(V value) {  
        // 遍历以table[0]为首的链表,寻找是否存在key==null 对应的键值对
        // 1. 若有:则用新value 替换 旧value;同时返回旧的value值
        for (Entry<K,V> e = table[0]; e != null; e = e.next) {  
          if (e.key == null) {   
            V oldValue = e.value;  
            e.value = value;  
            e.recordAccess(this);  
            return oldValue;  
        }  
    }  
    modCount++;  

    // 2 .若无key==null的键,那么调用addEntry(),将空键 & 对应的值封装到Entry中,并放到table[0]中
    addEntry(0, null, value, 0); 
    // 注:
    // a. addEntry()的第1个参数 = hash值 = 传入0
    // b. 即 说明:当key = null时,也有hash值 = 0,所以HashMap的key 可为null
    // c. 对比HashTable,由于HashTable对key直接hashCode(),若key为null时,会抛出异常,所以HashTable的key不可为null
    // d. 此处只需知道是将 key-value 添加到HashMap中即可,关于addEntry()的源码分析将等到下面再详细说明,
    return null;  

}     

从此处可以看出:

  • HashMap的键key 可为null(区别于 HashTablekey 不可为null
  • HashMap的键key 可为null且只能为1个,但值value可为null且为多个

分析3:计算存放数组 table 中的位置(即 数组下标 or 索引)

   /**
     * 函数使用原型
     * 主要分为2步:计算hash值、根据hash值再计算得出最后数组位置
     */
        // a. 根据键值key计算hash值 ->> 分析1
        int hash = hash(key);
        // b. 根据hash值 最终获得 key对应存放的数组Table中位置 ->> 分析2
        int i = indexFor(hash, table.length);

   /**
     * 源码分析1:hash(key)
     * 该函数在JDK 1.7 和 1.8 中的实现不同,但原理一样 = 扰动函数 = 使得根据key生成的哈希码(hash值)分布更加均匀、更具备随机性,避免出现hash值冲突(即指不同key但生成同1个hash值)
     * JDK 1.7 做了9次扰动处理 = 4次位运算 + 5次异或运算
     * JDK 1.8 简化了扰动函数 = 只做了2次扰动 = 1次位运算 + 1次异或运算
     */

     // JDK 1.7实现:将 键key 转换成 哈希码(hash值)操作  = 使用hashCode() + 4次位运算 + 5次异或运算(9次扰动)
     static final int hash(int h) {
        h ^= k.hashCode(); 
        h ^= (h >>> 20) ^ (h >>> 12);
        return h ^ (h >>> 7) ^ (h >>> 4);
     }

      // JDK 1.8实现:将 键key 转换成 哈希码(hash值)操作 = 使用hashCode() + 1次位运算 + 1次异或运算(2次扰动)
      // 1. 取hashCode值: h = key.hashCode() 
     //  2. 高位参与低位的运算:h ^ (h >>> 16)  
      static final int hash(Object key) {
           int h;
            return (key == null) ? 0 : (h = key.hashCode()) ^ (h >>> 16);
            // a. 当key = null时,hash值 = 0,所以HashMap的key 可为null      
            // 注:对比HashTable,HashTable对key直接hashCode(),若key为null时,会抛出异常,所以HashTable的key不可为null
            // b. 当key ≠ null时,则通过先计算出 key的 hashCode()(记为h),然后 对哈希码进行 扰动处理: 按位 异或(^) 哈希码自身右移16位后的二进制
     }

   /**
     * 函数源码分析2:indexFor(hash, table.length)
     * JDK 1.8中实际上无该函数,但原理相同,即具备类似作用的函数
     */
      static int indexFor(int h, int length) {  
          return h & (length-1); 
          // 将对哈希码扰动处理后的结果 与运算(&) (数组长度-1),最终得到存储在数组table的位置(即数组下标、索引)
}
  • 总结 计算存放在数组 table 中的位置(即数组下标、索引)的过程
    示意图

在了解 如何计算存放数组table 中的位置 后,所谓 知其然 而 需知其所以然,下面我将讲解为什么要这样计算,即主要解答以下3个问题:

  1. 为什么不直接采用经过hashCode()处理的哈希码 作为 存储数组table的下标位置?
  2. 为什么采用 哈希码 与运算(&) (数组长度-1) 计算数组下标?
  3. 为什么在计算数组下标前,需对哈希码进行二次处理:扰动处理?

在回答这3个问题前,请大家记住一个核心思想:

所有处理的根本目的,都是为了提高 存储key-value的数组下标位置 的随机性 & 分布均匀性,尽量避免出现hash值冲突。即:对于不同key,存储的数组下标位置要尽可能不一样

问题1:为什么不直接采用经过hashCode()处理的哈希码 作为 存储数组table的下标位置?

  • 结论:容易出现 哈希码 与 数组大小范围不匹配的情况,即 计算出来的哈希码可能 不在数组大小范围内,从而导致无法匹配存储位置
  • 原因描述

示意图

  • 为了解决 “哈希码与数组大小范围不匹配” 的问题,HashMap给出了解决方案:哈希码 与运算(&) (数组长度-1);请继续问题2

问题2:为什么采用 哈希码 与运算(&) (数组长度-1) 计算数组下标?

  • 结论:根据HashMap的容量大小(数组长度),按需取 哈希码一定数量的低位 作为存储的数组下标位置,从而 解决 “哈希码与数组大小范围不匹配” 的问题

  • 具体解决方案描述

示意图

问题3:为什么在计算数组下标前,需对哈希码进行二次处理:扰动处理?

  • 结论:加大哈希码低位的随机性,使得分布更均匀,从而提高对应数组存储下标位置的随机性 & 均匀性,最终减少Hash冲突

  • 具体描述

示意图

至此,关于怎么计算 key-value 值存储在HashMap数组位置 & 为什么要这么计算,讲解完毕。


分析4:若对应的key已存在,则 使用 新value 替换 旧value

注:当发生 Hash冲突时,为了保证 键key的唯一性哈希表并不会马上在链表中插入新数据,而是先查找该 key是否已存在,若已存在,则替换即可

   /**
     * 函数使用原型
     */
// 2. 判断该key对应的值是否已存在(通过遍历 以该数组元素为头结点的链表 逐个判断)
        for (Entry<K,V> e = table[i]; e != null; e = e.next) {
            Object k;
            // 2.1 若该key已存在(即 key-value已存在 ),则用 新value 替换 旧value
            if (e.hash == hash && ((k = e.key) == key || key.equals(k))) {
                V oldValue = e.value;
                e.value = value;
                e.recordAccess(this);
                return oldValue; //并返回旧的value
            }
        }

        modCount++;

        // 2.2 若 该key不存在,则将“key-value”添加到table中
        addEntry(hash, key, value, i);
        return null;
  • 此处无复杂的源码分析,但此处的分析点主要有2个:替换流程 & key是否存在(即key值的对比)

分析1:替换流程

具体如下图:

示意图

分析2:key值的比较

采用 equals() 或 "==" 进行比较,下面给出其介绍 & 与 “==”使用的对比

示意图


分析5:若对应的key不存在,则将该“key-value”添加到数组table的对应位置中

  • 函数源码分析如下
      /**
        * 函数使用原型
        */
       // 2. 判断该key对应的值是否已存在
        for (Entry<K,V> e = table[i]; e != null; e = e.next) {
            Object k;
            // 2.1 若该key对应的值已存在,则用新的value取代旧的value
            if (e.hash == hash && ((k = e.key) == key || key.equals(k))) {
                V oldValue = e.value;
                e.value = value;
                e.recordAccess(this); 
                return oldValue; 
            }
        }

        modCount++;

        // 2.2 若 该key对应的值不存在,则将“key-value”添加到table中
        addEntry(hash, key, value, i);

   /**
     * 源码分析:addEntry(hash, key, value, i)
     * 作用:添加键值对(Entry )到 HashMap中
     */
      void addEntry(int hash, K key, V value, int bucketIndex) {  
          // 参数3 = 插入数组table的索引位置 = 数组下标
          
          // 1. 插入前,先判断容量是否足够
          // 1.1 若不足够,则进行扩容(2倍)、重新计算Hash值、重新计算存储数组下标
          if ((size >= threshold) && (null != table[bucketIndex])) {  
            resize(2 * table.length); // a. 扩容2倍  --> 分析1
            hash = (null != key) ? hash(key) : 0;  // b. 重新计算该Key对应的hash值
            bucketIndex = indexFor(hash, table.length);  // c. 重新计算该Key对应的hash值的存储数组下标位置
    }  

    // 1.2 若容量足够,则创建1个新的数组元素(Entry) 并放入到数组中--> 分析2
    createEntry(hash, key, value, bucketIndex);  
}  

 /**
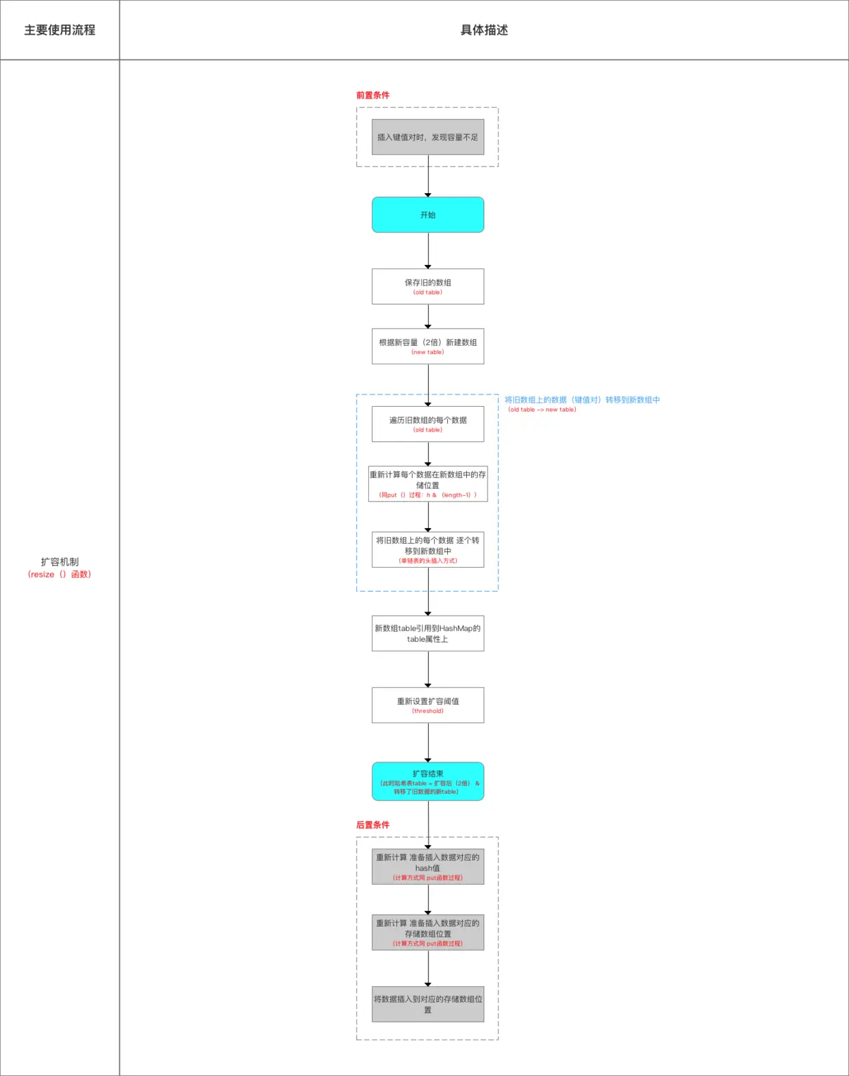
   * 分析1:resize(2 * table.length)
   * 作用:当容量不足时(容量 > 阈值),则扩容(扩到2倍)
   */ 
   void resize(int newCapacity) {  
    
    // 1. 保存旧数组(old table) 
    Entry[] oldTable = table;  

    // 2. 保存旧容量(old capacity ),即数组长度
    int oldCapacity = oldTable.length; 

    // 3. 若旧容量已经是系统默认最大容量了,那么将阈值设置成整型的最大值,退出    
    if (oldCapacity == MAXIMUM_CAPACITY) {  
        threshold = Integer.MAX_VALUE;  
        return;  
    }  
  
    // 4. 根据新容量(2倍容量)新建1个数组,即新table  
    Entry[] newTable = new Entry[newCapacity];  

    // 5. 将旧数组上的数据(键值对)转移到新table中,从而完成扩容 ->>分析1.1 
    transfer(newTable); 

    // 6. 新数组table引用到HashMap的table属性上
    table = newTable;  

    // 7. 重新设置阈值  
    threshold = (int)(newCapacity * loadFactor); 
} 

 /**
   * 分析1.1:transfer(newTable); 
   * 作用:将旧数组上的数据(键值对)转移到新table中,从而完成扩容
   * 过程:按旧链表的正序遍历链表、在新链表的头部依次插入
   */ 
void transfer(Entry[] newTable) {
      // 1. src引用了旧数组
      Entry[] src = table; 

      // 2. 获取新数组的大小 = 获取新容量大小                 
      int newCapacity = newTable.length;

      // 3. 通过遍历 旧数组,将旧数组上的数据(键值对)转移到新数组中
      for (int j = 0; j < src.length; j++) { 
      	  // 3.1 取得旧数组的每个元素  
          Entry<K,V> e = src[j];           
          if (e != null) {
              // 3.2 释放旧数组的对象引用(for循环后,旧数组不再引用任何对象)
              src[j] = null; 

              do { 
                  // 3.3 遍历 以该数组元素为首 的链表
                  // 注:转移链表时,因是单链表,故要保存下1个结点,否则转移后链表会断开
                  Entry<K,V> next = e.next; 
                 // 3.4 重新计算每个元素的存储位置
                 int i = indexFor(e.hash, newCapacity); 
                 // 3.5 将元素放在数组上:采用单链表的头插入方式 = 在链表头上存放数据 = 将数组位置的原有数据放在后1个指针、将需放入的数据放到数组位置中
                 // 即 扩容后,可能出现逆序:按旧链表的正序遍历链表、在新链表的头部依次插入
                 e.next = newTable[i]; 
                 newTable[i] = e;  
                 // 3.6 访问下1个Entry链上的元素,如此不断循环,直到遍历完该链表上的所有节点
                 e = next;             
             } while (e != null);
             // 如此不断循环,直到遍历完数组上的所有数据元素
         }
     }
 }

 /**
   * 分析2:createEntry(hash, key, value, bucketIndex);  
   * 作用: 若容量足够,则创建1个新的数组元素(Entry) 并放入到数组中
   */  
void createEntry(int hash, K key, V value, int bucketIndex) { 

    // 1. 把table中该位置原来的Entry保存  
    Entry<K,V> e = table[bucketIndex];

    // 2. 在table中该位置新建一个Entry:将原头结点位置(数组上)的键值对 放入到(链表)后1个节点中、将需插入的键值对 放入到头结点中(数组上)-> 从而形成链表
    // 即 在插入元素时,是在链表头插入的,table中的每个位置永远只保存最新插入的Entry,旧的Entry则放入到链表中(即 解决Hash冲突)
    table[bucketIndex] = new Entry<>(hash, key, value, e);  

    // 3. 哈希表的键值对数量计数增加
    size++;  
}   

此处有2点需特别注意:键值对的添加方式 & 扩容机制

1. 键值对的添加方式:单链表的头插法

  • 即 将该位置(数组上)原来的数据放在该位置的(链表)下1个节点中(next)、在该位置(数组上)放入需插入的数据-> 从而形成链表
  • 如下示意图

示意图

2. 扩容机制

  • 具体流程如下:

示意图

  • 扩容过程中的转移数据示意图如下

示意图

在扩容resize()过程中,在将旧数组上的数据 转移到 新数组上时,转移操作 = 按旧链表的正序遍历链表、在新链表的头部依次插入,即在转移数据、扩容后,容易出现链表逆序的情况

设重新计算存储位置后不变,即扩容前 = 1->2->3,扩容后 = 3->2->1

  • 此时若(多线程)并发执行 put()操作,一旦出现扩容情况,则 容易出现 环形链表,从而在获取数据、遍历链表时 形成死循环(Infinite Loop),即 死锁的状态 = 线程不安全

下面最后1节会对上述情况详细说明

总结

  • HashMap 添加数据(成对 放入 键 - 值对)的全流程

示意图

  • 示意图
    示意图

至此,关于 “向 HashMap 添加数据(成对 放入 键 - 值对)“讲解完毕


步骤3:从HashMap中获取数据

  • 假如理解了上述put()函数的原理,那么get()函数非常好理解,因为二者的过程原理几乎相同
  • get()函数的流程如下:

示意图

  • 具体源码分析如下
/**
   * 函数原型
   * 作用:根据键key,向HashMap获取对应的值
   */ 
   map.get(key);


 /**
   * 源码分析
   */ 
   public V get(Object key) {  

    // 1. 当key == null时,则到 以哈希表数组中的第1个元素(即table[0])为头结点的链表去寻找对应 key == null的键
    if (key == null)  
        return getForNullKey(); --> 分析1

    // 2. 当key ≠ null时,去获得对应值 -->分析2
    Entry<K,V> entry = getEntry(key);
  
    return null == entry ? null : entry.getValue();  
}  


 /**
   * 分析1:getForNullKey()
   * 作用:当key == null时,则到 以哈希表数组中的第1个元素(即table[0])为头结点的链表去寻找对应 key == null的键
   */ 
private V getForNullKey() {  

    if (size == 0) {  
        return null;  
    }  

    // 遍历以table[0]为头结点的链表,寻找 key==null 对应的值
    for (Entry<K,V> e = table[0]; e != null; e = e.next) {  

        // 从table[0]中取key==null的value值 
        if (e.key == null)  
            return e.value; 
    }  
    return null;  
}  
 
 /**
   * 分析2:getEntry(key)
   * 作用:当key ≠ null时,去获得对应值
   */  
final Entry<K,V> getEntry(Object key) {  

    if (size == 0) {  
        return null;  
    }  

    // 1. 根据key值,通过hash()计算出对应的hash值
    int hash = (key == null) ? 0 : hash(key);  

    // 2. 根据hash值计算出对应的数组下标
    // 3. 遍历 以该数组下标的数组元素为头结点的链表所有节点,寻找该key对应的值
    for (Entry<K,V> e = table[indexFor(hash, table.length)];  e != null;  e = e.next) {  

        Object k;  
        // 若 hash值 & key 相等,则证明该Entry = 我们要的键值对
        // 通过equals()判断key是否相等
        if (e.hash == hash &&  
            ((k = e.key) == key || (key != null && key.equals(k))))  
            return e;  
    }  
    return null;  
}  

至此,关于 “向 HashMap 获取数据 “讲解完毕


步骤4:对HashMap的其他操作

即 对其余使用API(函数、方法)的源码分析

  • HashMap除了核心的put()get()函数,还有以下主要使用的函数方法
void clear(); // 清除哈希表中的所有键值对
int size();  // 返回哈希表中所有 键值对的数量 = 数组中的键值对 + 链表中的键值对
boolean isEmpty(); // 判断HashMap是否为空;size == 0时 表示为 空 

void putAll(Map<? extends K, ? extends V> m);  // 将指定Map中的键值对 复制到 此Map中
V remove(Object key);  // 删除该键值对

boolean containsKey(Object key); // 判断是否存在该键的键值对;是 则返回true
boolean containsValue(Object value);  // 判断是否存在该值的键值对;是 则返回true
 
  • 下面将简单介绍上面几个函数的源码分析
  /**
   * 函数:isEmpty()
   * 作用:判断HashMap是否为空,即无键值对;size == 0时 表示为 空 
   */

public boolean isEmpty() {  
    return size == 0;  
} 

 /**
   * 函数:size()
   * 作用:返回哈希表中所有 键值对的数量 = 数组中的键值对 + 链表中的键值对
   */

   public int size() {  
    return size;  
}  

 /**
   * 函数:clear()
   * 作用:清空哈希表,即删除所有键值对
   * 原理:将数组table中存储的Entry全部置为null、size置为0
   */ 
public void clear() {  
    modCount++;  
    Arrays.fill(table, null);
    size = 0;
}  

/**
   * 函数:putAll(Map<? extends K, ? extends V> m)
   * 作用:将指定Map中的键值对 复制到 此Map中
   * 原理:类似Put函数
   */ 

    public void putAll(Map<? extends K, ? extends V> m) {  
    // 1. 统计需复制多少个键值对  
    int numKeysToBeAdded = m.size();  
    if (numKeysToBeAdded == 0)  
        return; 

    // 2. 若table还没初始化,先用刚刚统计的复制数去初始化table  
    if (table == EMPTY_TABLE) {  
        inflateTable((int) Math.max(numKeysToBeAdded * loadFactor, threshold));  
    }  
  
    // 3. 若需复制的数目 > 阈值,则需先扩容 
    if (numKeysToBeAdded > threshold) {  
        int targetCapacity = (int)(numKeysToBeAdded / loadFactor + 1);  
        if (targetCapacity > MAXIMUM_CAPACITY)  
            targetCapacity = MAXIMUM_CAPACITY;  
        int newCapacity = table.length;  
        while (newCapacity < targetCapacity)  
            newCapacity <<= 1;  
        if (newCapacity > table.length)  
            resize(newCapacity);  
    }  
    // 4. 开始复制(实际上不断调用Put函数插入)  
    for (Map.Entry<? extends K, ? extends V> e : m.entrySet())  
        put(e.getKey(), e.getValue());
}  

 /**
   * 函数:remove(Object key)
   * 作用:删除该键值对
   */ 

public V remove(Object key) {  
    Entry<K,V> e = removeEntryForKey(key);  
    return (e == null ? null : e.value);  
}  
  
final Entry<K,V> removeEntryForKey(Object key) {  
    if (size == 0) {  
        return null;  
    }  
    // 1. 计算hash值
    int hash = (key == null) ? 0 : hash(key);  
    // 2. 计算存储的数组下标位置
    int i = indexFor(hash, table.length);  
    Entry<K,V> prev = table[i];  
    Entry<K,V> e = prev;  
  
    while (e != null) {  
        Entry<K,V> next = e.next;  
        Object k;  
        if (e.hash == hash &&  
            ((k = e.key) == key || (key != null && key.equals(k)))) {  
            modCount++;  
            size--; 
            // 若删除的是table数组中的元素(即链表的头结点) 
            // 则删除操作 = 将头结点的next引用存入table[i]中  
            if (prev == e) 
                table[i] = next;

            //否则 将以table[i]为头结点的链表中,当前Entry的前1个Entry中的next 设置为 当前Entry的next(即删除当前Entry = 直接跳过当前Entry)
            else  
                prev.next = next;   
            e.recordRemoval(this);  
            return e;  
        }  
        prev = e;  
        e = next;  
    }  
  
    return e;  
} 

 /**
   * 函数:containsKey(Object key)
   * 作用:判断是否存在该键的键值对;是 则返回true
   * 原理:调用get(),判断是否为Null
   */
   public boolean containsKey(Object key) {  
    return getEntry(key) != null; 
} 

 /**
   * 函数:containsValue(Object value)
   * 作用:判断是否存在该值的键值对;是 则返回true
   */   
public boolean containsValue(Object value) {  
    // 若value为空,则调用containsNullValue()  
    if (value == null)
        return containsNullValue();  
    
    // 若value不为空,则遍历链表中的每个Entry,通过equals()比较values 判断是否存在
    Entry[] tab = table;
    for (int i = 0; i < tab.length ; i++)  
        for (Entry e = tab[i] ; e != null ; e = e.next)  
            if (value.equals(e.value)) 
                return true;//返回true  
    return false;  
}  
  
// value为空时调用的方法  
private boolean containsNullValue() {  
    Entry[] tab = table;  
    for (int i = 0; i < tab.length ; i++)  
        for (Entry e = tab[i] ; e != null ; e = e.next)  
            if (e.value == null)
                return true;  
    return false;  
} 

至此,关于HashMap的底层原理 & 主要使用API(函数、方法)讲解完毕。


6. 源码总结

下面,用3个图总结整个源码内容:

总结内容 = 数据结构、主要参数、添加 & 查询数据流程、扩容机制

  • 数据结构 & 主要参数

    示意图

  • 添加 & 查询数据流程

    示意图

  • 扩容机制

    示意图


7. 与 JDK 1.8的区别

HashMap 的实现在 JDK 1.7JDK 1.8 差别较大,具体区别如下

JDK 1.8 的优化目的主要是:减少 Hash冲突 & 提高哈希表的存、取效率;关于 JDK 1.8HashMap 的源码解析请看文章:Java源码分析:关于 HashMap 1.8 的重大更新

7.1 数据结构

示意图

7.2 存入数据时(获取数据 类似)

示意图

7.3 扩容机制

示意图


8. 额外补充:关于HashMap的其他问题

  • 有几个小问题需要在此补充

示意图

  • 具体如下

8.1 哈希表如何解决Hash冲突

示意图

8.2 为什么HashMap具备下述特点:键-值(key-value)都允许为空、线程不安全、不保证有序、存储位置随时间变化

  • 具体解答如下

示意图

  • 下面主要讲解 HashMap 线程不安全的其中一个重要原因:多线程下容易出现resize()死循环 本质 = 并发 执行 put()操作导致触发 扩容行为,从而导致 环形链表,使得在获取数据遍历链表时形成死循环,即Infinite Loop

  • 先看扩容的源码分析resize()

关于resize()的源码分析已在上文详细分析,此处仅作重点分析:transfer()

/**
   * 源码分析:resize(2 * table.length)
   * 作用:当容量不足时(容量 > 阈值),则扩容(扩到2倍)
   */ 
   void resize(int newCapacity) {  
    
    // 1. 保存旧数组(old table) 
    Entry[] oldTable = table;  

    // 2. 保存旧容量(old capacity ),即数组长度
    int oldCapacity = oldTable.length; 

    // 3. 若旧容量已经是系统默认最大容量了,那么将阈值设置成整型的最大值,退出    
    if (oldCapacity == MAXIMUM_CAPACITY) {  
        threshold = Integer.MAX_VALUE;  
        return;  
    }  
  
    // 4. 根据新容量(2倍容量)新建1个数组,即新table  
    Entry[] newTable = new Entry[newCapacity];  

    // 5. (重点分析)将旧数组上的数据(键值对)转移到新table中,从而完成扩容 ->>分析1.1 
    transfer(newTable); 

    // 6. 新数组table引用到HashMap的table属性上
    table = newTable;  

    // 7. 重新设置阈值  
    threshold = (int)(newCapacity * loadFactor); 
} 

 /**
   * 分析1.1:transfer(newTable); 
   * 作用:将旧数组上的数据(键值对)转移到新table中,从而完成扩容
   * 过程:按旧链表的正序遍历链表、在新链表的头部依次插入
   */ 
void transfer(Entry[] newTable) {
      // 1. src引用了旧数组
      Entry[] src = table; 

      // 2. 获取新数组的大小 = 获取新容量大小                 
      int newCapacity = newTable.length;

      // 3. 通过遍历 旧数组,将旧数组上的数据(键值对)转移到新数组中
      for (int j = 0; j < src.length; j++) { 
          // 3.1 取得旧数组的每个元素  
          Entry<K,V> e = src[j];           
          if (e != null) {
              // 3.2 释放旧数组的对象引用(for循环后,旧数组不再引用任何对象)
              src[j] = null; 

              do { 
                  // 3.3 遍历 以该数组元素为首 的链表
                  // 注:转移链表时,因是单链表,故要保存下1个结点,否则转移后链表会断开
                  Entry<K,V> next = e.next; 
                 // 3.3 重新计算每个元素的存储位置
                 int i = indexFor(e.hash, newCapacity); 
                 // 3.4 将元素放在数组上:采用单链表的头插入方式 = 在链表头上存放数据 = 将数组位置的原有数据放在后1个指针、将需放入的数据放到数组位置中
                 // 即 扩容后,可能出现逆序:按旧链表的正序遍历链表、在新链表的头部依次插入
                 e.next = newTable[i]; 
                 newTable[i] = e;  
                 // 访问下1个Entry链上的元素,如此不断循环,直到遍历完该链表上的所有节点
                 e = next;             
             } while (e != null);
             // 如此不断循环,直到遍历完数组上的所有数据元素
         }
     }
 }

从上面可看出:在扩容resize()过程中,在将旧数组上的数据 转移到 新数组上时,转移数据操作 = 按旧链表的正序遍历链表、在新链表的头部依次插入,即在转移数据、扩容后,容易出现链表逆序的情况

设重新计算存储位置后不变,即扩容前 = 1->2->3,扩容后 = 3->2->1

  • 此时若(多线程)并发执行 put()操作,一旦出现扩容情况,则 容易出现 环形链表,从而在获取数据、遍历链表时 形成死循环(Infinite Loop),即 死锁的状态,具体请看下图:

初始状态、步骤1、步骤2

示意图

示意图

示意图

注:由于 JDK 1.8 转移数据操作 = 按旧链表的正序遍历链表、在新链表的尾部依次插入,所以不会出现链表 逆序、倒置的情况,故不容易出现环形链表的情况。

JDK 1.8 还是线程不安全,因为 无加同步锁保护

8.3 为什么 HashMap 中 String、Integer 这样的包装类适合作为 key 键

示意图

8.4 HashMap 中的 keyObject类型, 则需实现哪些方法?

示意图

至此,关于HashMap的所有知识讲解完毕。


9. 总结

  • 本文主要讲解 JavaHashMap源码 & 相关知识
  • 下面我将继续对JavaAndroid中的其他知识 深入讲解 ,有兴趣可以继续关注Carson_Ho的安卓开发笔记

请点赞!因为你的鼓励是我写作的最大动力!


欢迎关注carson_ho的微信公众号

示意图

示意图