基于Android 6.0源码, 简述Android图形系统
frameworks/native/services/surfaceflinger/
frameworks/native/libs/gui/
一. 概述
Android系统中图形系统是相当复杂的,包括WindowManager,SurfaceFlinger,Open GL,GPU等模块。 其中SurfaceFlinger作为负责绘制应用UI的核心,从名字可以看出其功能是将所有Surface合成工作。 不论使用什么渲染API, 所有的东西最终都是渲染到”surface”. surface代表BufferQueue的生产者端, 并且 由SurfaceFlinger所消费, 这便是基本的生产者-消费者模式. Android平台所创建的Window都由surface所支持, 所有可见的surface渲染到显示设备都是通过SurfaceFlinger来完成的.
1.1 图形架构

图解:
- Image Stream Producers(图形流的生产者): 可产生graphic buffers的生产者. 例如OpenGL ES, Canvas 2D, mediaserver的视频解码器.
- Image Stream Consumers(图形流的消费者): 最场景的消费者便是SurfaceFlinger,它使用OpenGL和Hardware Composer来组合一组surfaces.
- OpenGL ES应用能消费图形流, 比如camera app消费camera预览图形流;
- 非OpenGL ES应用也能消费, 比如ImageReader类
- Window Manager: 用于管理window, 这是一组view的容器. WM将手机的window元数据(包括屏幕放心,z-order等)信息发送给SurfaceFlinger,因此SurfaceFlinger 能使用这些信息来合成surfaces,并输出到显示设备.
- Hardware Composer(硬件合成器): 这是显示子系统的硬件抽象层, SurfaceFlinger能将一些合成工作委托给Hardware Composer,从而降低来自OpenGL和GPUd的负载.
- Gralloc: 全称为graphics memory allocator,图像内存分配器, 用于图形生产这来请求分配内存.
(参考:https://source.android.com/devices/graphics/index.html)
1.2 SurfaceFlinger
SurfaceFlinger进程是由init进程创建的,运行在独立的SurfaceFlinger进程。Android应用程序 必须跟SurfaceFlinger进程交互,才能完成将应用UI绘制到frameBuffer(帧缓冲区)。这个交互便涉及到 进程间的通信,采用的Binder IPC方式,名为”SurfaceFlinger”的Binder服务端运行在SurfaceFlinger进程。
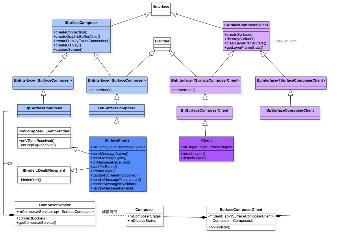
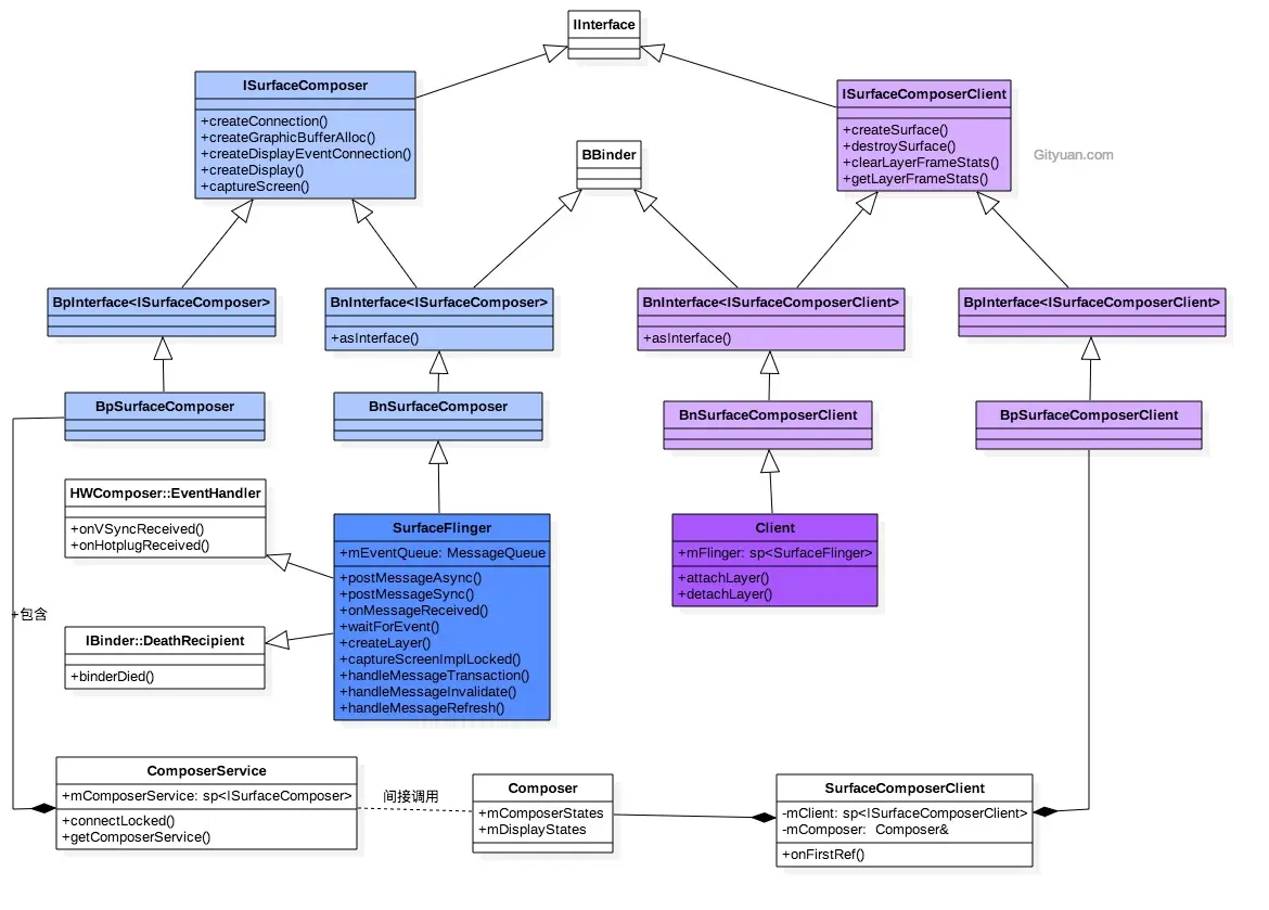
SurfaceFlinger关系图:点击查看大图

Client,SurfaceFlinger这两个Binder服务运行在SurfaceFlinger进程. SurfaceComposerClient对象的两个成员变量分别跟着两个Binder服务通信:
- 其成员变量mClient通过Binder调用Client服务,
- 其成员变量mComposer经过Composer(位于SurfaceComposerClient.cpp文件),ComposerService对象,再通过Binder调用SurfaceFlinger。
也就是说只需要调用new SurfaceComposerClient()便建立应用程序跟SurfaceFlinger服务建立连接, 获取了其中两个Binder的代理类。每一个app在SurfaceFlinger中都有一个Client对象相对应。
当app来到前台的执行流程:
- WMS会请求SurfaceFlinger来绘制surface.
- SurfaceFlinger创建layer;
- 一个生产者的Binder对象通过WMS传递给app, 因此app可以直接向SurfaceFlinger发送帧信息.
对于大多数的app来说都有3个layers: 状态栏,导航栏, 应用UI. 每一个layer都是独立更新的. 状态栏和导航栏是由系统进程负责渲染, app层是由app自己渲染,两者直接并没有协作.
二. 图形处理
2.1 图形数据流

图中最左侧是指渲染器,用于生产graphics buffers, 比如状态栏,systemUI等. 再来看看图中BufferQueue的工作
2.2 生成者消费者模式

图解:
生产者和消费者运行在不同的进程.
- 生产者请求一块空闲的缓存区:dequeueBuffer()
- 生产者填充缓存区并返回给队列: queueBuffer()
- 消费者获取一块缓存区: acquireBuffer()
- 消费者使用完毕,则返回给队列: releaseBuffer()
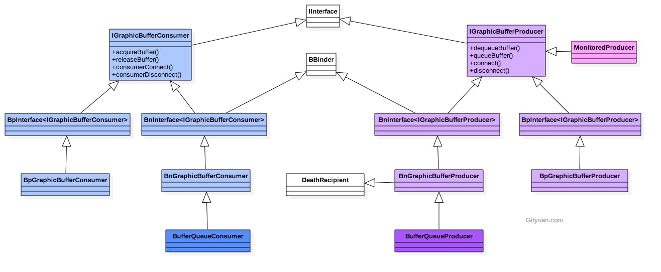
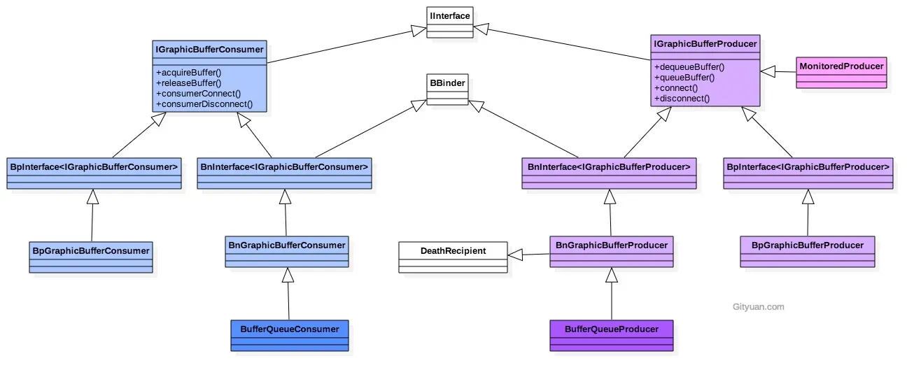
再从类图的角度来看看:点击查看大图

再简单讲到这里,后续再展开详细讲解。
欢迎关注我的微博: weibo.com/gityuan !请随意 ¥打赏支持 将激励创作更多技术干货!