Android性能优化:手把手带你全面了解 内存泄露 & 解决方案

1,693 阅读13分钟
原文链接: blog.csdn.net


前言

  • Android中,内存泄露的现象十分常见;而内存泄露导致的后果会使得应用Crash
  • 本文 全面介绍了内存泄露的本质、原因 & 解决方案,最终提供一些常见的内存泄露分析工具,希望你们会喜欢。

目录

示意图


1. 简介

  • ML (Memory Leak)
  • 指 程序在申请内存后,当该内存不需再使用 但 却无法被释放 & 归还给 程序的现象

2. 对应用程序的影响

  • 容易使得应用程序发生内存溢出,即 OOM

    内存溢出 简介:
    示意图


3. 发生内存泄露的本质原因

  • 具体描述

示意图

  • 特别注意
    从机制上的角度来说,由于 Java存在垃圾回收机制(GC),理应不存在内存泄露;出现内存泄露的原因仅仅是外部人为原因 = 无意识地持有对象引用,使得 持有引用者的生命周期 > 被引用者的生命周期

4. 储备知识:Android 内存管理机制

4.1 简介

示意图

下面,将针对回收 进程、对象 、变量的内存分配 & 回收进行详细讲解

4.2 针对进程的内存策略

a. 内存分配策略

ActivityManagerService 集中管理 所有进程的内存分配

b. 内存回收策略

  • 步骤1:Application Framework 决定回收的进程类型
    Android中的进程 是托管的;当进程空间紧张时,会 按进程优先级低->>高的顺序 自动回收进程

    Android将进程分为5个优先等级,具体如下:


示意图
  • 步骤2:Linux 内核真正回收具体进程
    1. ActivityManagerService 对 所有进程进行评分(评分存放在变量adj中)
    2. 更新评分到Linux 内核
    3. Linux 内核完成真正的内存回收
      此处仅总结流程,这其中的过程复杂,有兴趣的读者可研究系统源码ActivityManagerService.java

4.2 针对对象、变量的内存策略

  • Android的对于对象、变量的内存策略同 Java
  • 内存管理 = 对象 / 变量的内存分配 + 内存释放

下面,将详细讲解内存分配 & 内存释放策略

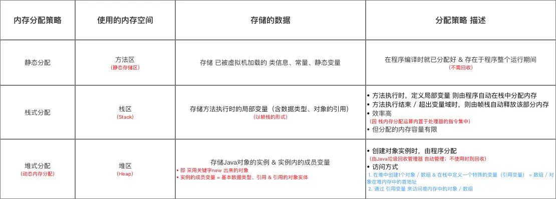
a. 内存分配策略

  • 对象 / 变量的内存分配 由程序自动 负责
  • 共有3种:静态分配、栈式分配、 & 堆式分配,分别面向静态变量、局部变量 & 对象实例
  • 具体介绍如下

示意图

注:用1个实例讲解 内存分配

public class Sample {    
    int s1 = 0;
    Sample mSample1 = new Sample();   

    // 方法中的局部变量s2、mSample2存放在 栈内存
    // 变量mSample2所指向的对象实例存放在 堆内存
      // 该实例的成员变量s1、mSample1也存放在栈中
    public void method() {        
        int s2 = 0;
        Sample mSample2 = new Sample();
    }
}
    // 变量mSample3所指向的对象实例存放在堆内存
    // 该实例的成员变量s1、mSample1也存放在栈中
    Sample mSample3 = new Sample();

b. 内存释放策略

  • 对象 / 变量的内存释放 由Java垃圾回收器(GC) / 帧栈 负责
  • 此处主要讲解对象分配(即堆式分配)的内存释放策略 = Java垃圾回收器(GC

    由于静态分配不需释放、栈式分配仅 通过帧栈自动出、入栈,较简单,故不详细描述

  • Java垃圾回收器(GC)的内存释放 = 垃圾回收算法,主要包括:

垃圾收集算法类型

  • 具体介绍如下

总结


5. 常见的内存泄露原因 & 解决方案

  • 常见引发内存泄露原因主要有:

    1. 集合类
    2. Static关键字修饰的成员变量
    3. 非静态内部类 / 匿名类
    4. 资源对象使用后未关闭
  • 下面,我将详细介绍每个引发内存泄露的原因

5.1 集合类

  • 内存泄露原因 集合类 添加元素后,仍引用着 集合元素对象,导致该集合元素对象不可被回收,从而 导致内存泄漏

  • 实例演示

// 通过 循环申请Object 对象 & 将申请的对象逐个放入到集合List
List<Object> objectList = new ArrayList<>();        
       for (int i = 0; i < 10; i++) {
            Object o = new Object();
            objectList.add(o);
            o = null;
        }
// 虽释放了集合元素引用的本身:o=null)
// 但集合List 仍然引用该对象,故垃圾回收器GC 依然不可回收该对象
  • 解决方案
    集合类 添加集合元素对象 后,在使用后必须从集合中删除
    由于1个集合中有许多元素,故最简单的方法 = 清空集合对象 & 设置为null
 // 释放objectList
        objectList.clear();
        objectList=null;

5.2 Static 关键字修饰的成员变量

  • 储备知识
    Static 关键字修饰的成员变量的生命周期 = 应用程序的生命周期
  • 泄露原因
    若使被 Static 关键字修饰的成员变量 引用耗费资源过多的实例(如Context),则容易出现该成员变量的生命周期 > 引用实例生命周期的情况,当引用实例需结束生命周期销毁时,会因静态变量的持有而无法被回收,从而出现内存泄露

  • 实例讲解

public class ClassName {
 // 定义1个静态变量
 private static Context mContext;
 //...
// 引用的是Activity的context
 mContext = context; 

// 当Activity需销毁时,由于mContext = 静态 & 生命周期 = 应用程序的生命周期,故 Activity无法被回收,从而出现内存泄露

}
  • 解决方案

    1. 尽量避免 Static 成员变量引用资源耗费过多的实例(如 Context

      若需引用 Context,则尽量使用ApplicaitonContext

    2. 使用 弱引用(WeakReference) 代替 强引用 持有实例

注:静态成员变量有个非常典型的例子 = 单例模式

  • 储备知识
    单例模式 由于其静态特性,其生命周期的长度 = 应用程序的生命周期
  • 泄露原因 若1个对象已不需再使用 而单例对象还持有该对象的引用,那么该对象将不能被正常回收 从而 导致内存泄漏

  • 实例演示

// 创建单例时,需传入一个Context
// 若传入的是Activity的Context,此时单例 则持有该Activity的引用
// 由于单例一直持有该Activity的引用(直到整个应用生命周期结束),即使该Activity退出,该Activity的内存也不会被回收
// 特别是一些庞大的Activity,此处非常容易导致OOM

public class SingleInstanceClass {    
    private static SingleInstanceClass instance;    
    private Context mContext;    
    private SingleInstanceClass(Context context) {        
        this.mContext = context; // 传递的是Activity的context
    }  

    public SingleInstanceClass getInstance(Context context) {        
        if (instance == null) {
            instance = new SingleInstanceClass(context);
        }        
        return instance;
    }
}
  • 解决方案
    单例模式引用的对象的生命周期 = 应用的生命周期
    如上述实例,应传递ApplicationContext,因Application的生命周期 = 整个应用的生命周期
public class SingleInstanceClass {    
    private static SingleInstanceClass instance;    
    private Context mContext;    
    private SingleInstanceClass(Context context) {        
        this.mContext = context.getApplicationContext(); // 传递的是Application 的context
    }    

    public SingleInstanceClass getInstance(Context context) {        
        if (instance == null) {
            instance = new SingleInstanceClass(context);
        }        
        return instance;
    }
}

5.3 非静态内部类 / 匿名类

  • 储备知识
    非静态内部类 / 匿名类 默认持有 外部类的引用;而静态内部类则不会
  • 常见情况
    3种,分别是:非静态内部类的实例 = 静态、多线程、消息传递机制(Handler

5.3.1 非静态内部类的实例 = 静态

  • 泄露原因
    若 非静态内部类所创建的实例 = 静态(其生命周期 = 应用的生命周期),会因 非静态内部类默认持有外部类的引用 而导致外部类无法释放,最终 造成内存泄露

    即 外部类中 持有 非静态内部类的静态对象

  • 实例演示

// 背景:
   a. 在启动频繁的Activity中,为了避免重复创建相同的数据资源,会在Activity内部创建一个非静态内部类的单例
   b. 每次启动Activity时都会使用该单例的数据

public class TestActivity extends AppCompatActivity {  

    // 非静态内部类的实例的引用
    // 注:设置为静态  
    public static InnerClass innerClass = null; 

    @Override
    protected void onCreate(@Nullable Bundle savedInstanceState) {        
        super.onCreate(savedInstanceState);   

        // 保证非静态内部类的实例只有1个
        if (innerClass == null)
            innerClass = new InnerClass();
    }

    // 非静态内部类的定义    
    private class InnerClass {        
        //...
    }
}

// 造成内存泄露的原因:
    // a. 当TestActivity销毁时,因非静态内部类单例的引用(innerClass)的生命周期 = 应用App的生命周期、持有外部类TestActivity的引用
    // b. 故 TestActivity无法被GC回收,从而导致内存泄漏
  • 解决方案
    1. 将非静态内部类设置为:静态内部类(静态内部类默认不持有外部类的引用)
    2. 该内部类抽取出来封装成一个单例
    3. 尽量 避免 非静态内部类所创建的实例 = 静态
      若需使用Context,建议使用 ApplicationContext

5.3.2 多线程:AsyncTask、实现Runnable接口、继承Thread类

  • 储备知识
    多线程的使用方法 = 非静态内部类 / 匿名类;即 线程类 属于 非静态内部类 / 匿名类
  • 泄露原因
    当 工作线程正在处理任务 & 外部类需销毁时, 由于 工作线程实例 持有外部类引用,将使得外部类无法被垃圾回收器(GC)回收,从而造成 内存泄露

    1. 多线程主要使用的是:AsyncTask、实现Runnable接口 & 继承Thread
    2. 前3者内存泄露的原理相同,此处主要以继承Thread类 为例说明
  • 实例演示

   /** 
     * 方式1:新建Thread子类(内部类)
     */  
        public class MainActivity extends AppCompatActivity {

        public static final String TAG = "carson:";
        @Override
        public void onCreate(Bundle savedInstanceState) {
            super.onCreate(savedInstanceState);
            setContentView(R.layout.activity_main);

            // 通过创建的内部类 实现多线程
            new MyThread().start();

        }
        // 自定义的Thread子类
        private class MyThread extends Thread{
            @Override
            public void run() {
                try {
                    Thread.sleep(5000);
                    Log.d(TAG, "执行了多线程");
                } catch (InterruptedException e) {
                    e.printStackTrace();
                }
            }
        }
    }

   /** 
     * 方式2:匿名Thread内部类
     */ 
     public class MainActivity extends AppCompatActivity {

    public static final String TAG = "carson:";

    @Override
    public void onCreate(Bundle savedInstanceState) {
        super.onCreate(savedInstanceState);
        setContentView(R.layout.activity_main);

        // 通过匿名内部类 实现多线程
        new Thread() {
            @Override
            public void run() {
                try {
                    Thread.sleep(5000);
                    Log.d(TAG, "执行了多线程");
                } catch (InterruptedException e) {
                    e.printStackTrace();
                }

            }
        }.start();
    }
}


/** 
  * 分析:内存泄露原因
  */ 
  // 工作线程Thread类属于非静态内部类 / 匿名内部类,运行时默认持有外部类的引用
  // 当工作线程运行时,若外部类MainActivity需销毁
  // 由于此时工作线程类实例持有外部类的引用,将使得外部类无法被垃圾回收器(GC)回收,从而造成 内存泄露
  • 解决方案
    从上面可看出,造成内存泄露的原因有2个关键条件:
    1. 存在 ”工作线程实例 持有外部类引用“ 的引用关系
    2. 工作线程实例的生命周期 > 外部类的生命周期,即工作线程仍在运行 而 外部类需销毁

解决方案的思路 = 使得上述任1条件不成立 即可。

// 共有2个解决方案:静态内部类 & 当外部类结束生命周期时,强制结束线程
// 具体描述如下

   /** 
     * 解决方式1:静态内部类
     * 原理:静态内部类 不默认持有外部类的引用,从而使得 “工作线程实例 持有 外部类引用” 的引用关系 不复存在
     * 具体实现:将Thread的子类设置成 静态内部类
     */  
        public class MainActivity extends AppCompatActivity {

        public static final String TAG = "carson:";
        @Override
        public void onCreate(Bundle savedInstanceState) {
            super.onCreate(savedInstanceState);
            setContentView(R.layout.activity_main);

            // 通过创建的内部类 实现多线程
            new MyThread().start();

        }
        // 分析1:自定义Thread子类
        // 设置为:静态内部类
        private static class MyThread extends Thread{
            @Override
            public void run() {
                try {
                    Thread.sleep(5000);
                    Log.d(TAG, "执行了多线程");
                } catch (InterruptedException e) {
                    e.printStackTrace();
                }
            }
        }
    }

   /** 
     * 解决方案2:当外部类结束生命周期时,强制结束线程
     * 原理:使得 工作线程实例的生命周期 与 外部类的生命周期 同步
     * 具体实现:当 外部类(此处以Activity为例) 结束生命周期时(此时系统会调用onDestroy()),强制结束线程(调用stop())
     */ 
     @Override
    protected void onDestroy() {
        super.onDestroy();
        Thread.stop();
        // 外部类Activity生命周期结束时,强制结束线程
    }

5.3.3 消息传递机制:Handler

具体请看文章:Android 内存泄露:详解 Handler 内存泄露的原因

5.4 资源对象使用后未关闭

  • 泄露原因
    对于资源的使用(如 广播BraodcastReceiver、文件流File、数据库游标Cursor、图片资源Bitmap等),若在Activity销毁时无及时关闭 / 注销这些资源,则这些资源将不会被回收,从而造成内存泄漏

  • 解决方案
    Activity销毁时 及时关闭 / 注销资源

// 对于 广播BraodcastReceiver:注销注册
unregisterReceiver()

// 对于 文件流File:关闭流
InputStream / OutputStream.close()

// 对于数据库游标cursor:使用后关闭游标
cursor.close()

// 对于 图片资源Bitmap:Android分配给图片的内存只有8M,若1个Bitmap对象占内存较多,当它不再被使用时,应调用recycle()回收此对象的像素所占用的内存;最后再赋为null 
Bitmap.recycle();
Bitmap = null;

// 对于动画(属性动画)
// 将动画设置成无限循环播放repeatCount = “infinite”后
// 在Activity退出时记得停止动画

5.5 其他使用

  • 除了上述4种常见情况,还有一些日常的使用会导致内存泄露
  • 主要包括:ContextWebViewAdapter,具体介绍如下

示意图

5.6 总结

下面,我将用一张图总结Android中内存泄露的原因 & 解决方案

示意图


6. 辅助分析内存泄露的工具

  • 哪怕完全了解 内存泄露的原因,但难免还是会出现内存泄露的现象
  • 下面将简单介绍几个主流的分析内存泄露的工具,分别是
    1. MAT(Memory Analysis Tools)
    2. Heap Viewer
    3. Allocation Tracker
    4. Android Studio 的 Memory Monitor
    5. LeakCanary

6.1 MAT(Memory Analysis Tools)

  • 定义:一个EclipseJava Heap 内存分析工具 ->>下载地址
  • 作用:查看当前内存占用情况
    通过分析 Java 进程的内存快照 HPROF 分析,快速计算出在内存中对象占用的大小,查看哪些对象不能被垃圾收集器回收 & 可通过视图直观地查看可能造成这种结果的对象
  • 具体使用:MAT使用攻略

6.2 Heap Viewer

  • 定义:一个的 Java Heap 内存分析工具
  • 作用:查看当前内存快照
    可查看 分别有哪些类型的数据在堆内存总 & 各种类型数据的占比情况
  • 具体使用:Heap Viewer使用攻略

6.3 Allocation Tracker

6.4 Memory Monitor

6.5 LeakCanary


7. 总结

  • 本文 全面介绍了内存泄露的本质、原因 & 解决方案,希望大家在开发时尽量避免出现内存泄露

示意图


请帮顶 / 评论点赞!因为你的鼓励是我写作的最大动力!