前言
- 计算机网络基础 该是程序猿需掌握的知识,但往往会被忽略
- 今天,我将详细讲解计算机网络中最重要的
TCP协议,含其特点、三次握手、四次挥手、无差错传输等知识,希望你们会喜欢。
阅读本文前,请先了解计算机网络基础知识:献上一份全面 & 详细的计算机网络基础 学习指南
目录
示意图
1. 定义
Transmission Control Protocol,即 传输控制协议
- 属于 传输层通信协议
- 基于
TCP的应用层协议有HTTP、SMTP、FTP、Telnet和POP3
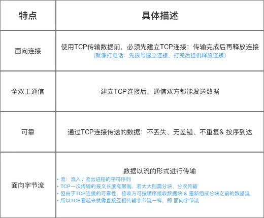
2 特点
- 面向连接、面向字节流、全双工通信、可靠
- 具体介绍如下:
示意图
3. 优缺点
- 优点:数据传输可靠
- 缺点:效率慢(因需建立连接、发送确认包等)
4. 应用场景(对应的应用层协议)
要求通信数据可靠时,即 数据要准确无误地传递给对方
如:传输文件:HTTP、HTTPS、FTP等协议;传输邮件:POP、SMTP等协议
- 万维网:
HTTP协议 - 文件传输:
FTP协议 - 电子邮件:
SMTP协议 - 远程终端接入:
TELNET协议
5. 报文段格式
- TCP虽面向字节流,但传送的数据单元 = 报文段
- 报文段 = 首部 + 数据 2部分
- TCP的全部功能体现在它首部中各字段的作用,故下面主要讲解TCP报文段的首部
- 首部前20个字符固定、后面有4n个字节是根据需而增加的选项
- 故 TCP首部最小长度 = 20字节
示意图
示意图
6. 建立连接过程
- TCP建立连接需 三次握手
- 具体介绍如下
示意图
示意图
示意图
成功进行TCP的三次握手后,就建立起一条TCP连接,即可传送应用层数据
注
- 因
TCP提供的是全双工通信,故通信双方的应用进程在任何时候都能发送数据- 三次握手期间,任何1次未收到对面的回复,则都会重发
特别说明:为什么TCP建立连接需三次握手?
-
结论
防止服务器端因接收了早已失效的连接请求报文,从而一直等待客户端请求,最终导致形成死锁、浪费资源 -
具体描述
具体描述
SYN洪泛攻击:
- 从上可看出:服务端的TCP资源分配时刻 = 完成第二次握手时;而客户端的TCP资源分配时刻 = 完成第三次握手时
- 这就使得服务器易于受到
SYN洪泛攻击,即同时多个客户端发起连接请求,从而需进行多个请求的TCP连接资源分配
7. 释放连接过程
- 在通信结束后,双方都可以释放连接,共需 四次挥手
- 具体如下
示意图
示意图
示意图
特别说明:为什么TCP释放连接需四次挥手?
- 结论
为了保证通信双方都能通知对方 需释放 & 断开连接
即释放连接后,都无法接收 / 发送消息给对方
- 具体描述
示意图
延伸疑问:为什么客户端关闭连接前要等待2MSL时间?
- 即
TIME - WAIT状态的作用是什么;MSL= 最长报文段寿命(Maximum Segment Lifetime)
- 原因1:为了保证客户端发送的最后1个连接释放确认报文 能到达服务器,从而使得服务器能正常释放连接
示意图
- 原因2:防止 上文提到的早已失效的连接请求报文 出现在本连接中
客户端发送了最后1个连接释放请求确认报文后,再经过2MSL时间,则可使本连接持续时间内所产生的所有报文段都从网络中消失。
即 在下1个新的连接中就不会出现早已失效的连接请求报文
8. 无差错传输
- 对比于
UDP,TCP的传输是可靠的、无差错的 - 那么,为什么
TCP的传输为什么是可靠的、无差错的呢? - 下面,我将详细讲解
TCP协议的无差错传输
8.1 含义
- 无差错:即 传输信道不出差错
- 发送 & 接收效率匹配:即 无论发送方以多快的速度发送数据,接收方总来得及处理收到的数据
8.2 基础:滑动窗口 协议
- 先理解2个基础概念:发送窗口、接收窗口
示意图
- 工作原理
对于发送端:
- 每收到一个确认帧,发送窗口就向前滑动一个帧的距离
- 当发送窗口内无可发送的帧时(即窗口内的帧全部是已发送但未收到确认的帧),发送方就会停止发送,直到收到接收方发送的确认帧使窗口移动,窗口内有可以发送的帧,之后才开始继续发送
具体如下图:
示意图
对于接收端:当收到数据帧后,将窗口向前移动一个位置,并发回确认帧,若收到的数据帧落在接收窗口之外,则一律丢弃。
示意图
滑动窗口 协议的重要特性
- 只有接收窗口向前滑动、接收方发送了确认帧时,发送窗口才有可能(只有发送方收到确认帧才是一定)向前滑动
- 停止-等待协议、后退N帧协议 & 选择重传协议只是在发送窗口大小和接收窗口大小上有所差别:
- 停止等待协议:发送窗口大小=1,接收窗口大小=1;即 单帧滑动窗口 等于 停止-等待协议
- 后退N帧协议:发送窗口大小>1,接收窗口大小=1。
- 选择重传协议:发送窗口大小>1,接收窗口大小>1。
- 当接收窗口的大小为1时,可保证帧有序接收。
- 数据链路层的滑动窗口协议中,窗口的大小在传输过程中是固定的(注意要与TCP的滑动窗口协议区别)
8.3 实现无差错传输的解决方案
核心思想:采用一些可靠传输协议,使得
- 出现差错时,让发送方重传差错数据:即 出错重传
- 当接收方来不及接收收到的数据时,可通知发送方降低发送数据的效率:即 速度匹配
- 针对上述2个问题,分别采用的解决方案是:自动重传协议 和 流量控制 & 拥塞控制协议
解决方案1:自动重传请求协议ARQ(针对 出错重传)
- 定义
即Auto Repeat reQuest,具体介绍如下:
示意图
- 类型
示意图
下面,将主要讲解 上述3类协议
类型1:停等式ARQ(Stop-and-Wait)
- 原理:(单帧滑动窗口)停止 - 等待协议 + 超时重传
即 :发送窗口大小=1、接收窗口大小=1
- 停止 - 等待协议的协议原理如下:
- 发送方每发送一帧,要等到接收方的应答信号后才能发送下一帧
- 接收方每接收一帧,都要反馈一个应答信号,表示可接下一帧
- 若接收方不反馈应答信号,则发送方必须一直等待
类型2:后退N帧协议
也称:连续ARQ协议
- 原理
多帧滑动窗口 + 累计确认 + 后退N帧 + 超时重传
即 :发送窗口大小>1、接收窗口大小=1
- 具体描述
a. 发送方:采用多帧滑动窗口的原理,可连续发送多个数据帧 而不需等待对方确认
b. 接收方:采用 累计确认 & 后退N帧的原理,只允许按顺序接收帧。具体原理如下:
示意图
示例讲解
本示例 = 源站 向 目的站 发送数据帧。具体示例如下:
示意图
类型3:选择重传ARQ(Selective Repeat)
- 原理
多帧滑动窗口 + 累计确认 + 后退N帧 + 超时重传
即 :发送窗口大小>1、接收窗口大小>1
类似于类型2(后退N帧协议),此处仅仅是接收窗口大小的区别,故此处不作过多描述
- 特点
a. 优:因连续发送数据帧而提高了信道的利用率
b. 缺:重传时又必须把原来已经传送正确的数据帧进行重传(仅因为这些数据帧前面有一个数据帧出了错),将导致传送效率降低
由此可见,若信道传输质量很差,导致误码率较大时,后退N帧协议不一定优于停止-等待协议
解决方案2:流量控制 & 拥塞控制(针对 速度匹配)
措施1:流量控制
- 简介
示意图
- 示例
示意图
- 特别注意:死锁问题
示意图
措施2:拥塞控制
- 定义
防止过多的数据注入到网络中,使得网络中的路由器 & 链路不致于过载
拥塞:对网络中的资源需求 > 该资源所能提供的部分
- 与 “流量控制”的区别
示意图
- 具体解决方案
共分为2个解决方案:慢开始 & 拥塞避免、快重传 & 快恢复
其中,涉及4种算法,即 慢开始 & 拥塞避免、快重传 & 快恢复
具体介绍如下
解决方案1:慢开始 & 拥塞避免
1.1 储备知识:拥塞窗口、慢开始算法、拥塞避免算法
a. 拥塞窗口
- 发送方维持一个状态变量:拥塞窗口
(cwnd, congestion window ),具体介绍如下
示意图
b. 慢开始算法
-
原理 当主机开始发送数据时,由小到大逐渐增大 拥塞窗口数值(即 发送窗口数值),从而 由小到大逐渐增大发送报文段
-
目的
开始传输时,试探网络的拥塞情况 -
具体措施
示意图
- 示意图
示意图
- 特别注意
慢开始的“慢”指:一开始发送报文段时拥塞窗口(cwnd)设置得较小(为1),使得发送方在开始时只发送一个报文段(目的是试探一下网络的拥塞情况)
并不是指拥塞窗口
(cwnd)的增长速率慢
c. 拥塞避免 算法
- 原理
使得拥塞窗口(cwnd)按线性规律 缓慢增长:每经过一个往返时间RTT,发送方的拥塞窗口(cwnd)加1
- 拥塞避免 并不可避免拥塞,只是将拥塞窗口按现行规律缓慢增长,使得网络比较不容易出现拥塞
- 相比慢开始算法的加倍,拥塞窗口增长速率缓慢得多
- 示意图
示意图
1.2 解决方案描述(慢开始 & 拥塞避免)
- 为了防止拥塞窗口
(cwnd)增长过大而引起网络拥塞,采用慢开始 & 拥塞避免 2种算法,具体规则如下
示意图
- 实例说明
示意图
解决方案2:快重传 & 快恢复
快重传 & 快恢复的解决方案 是对慢开始 & 拥塞避免算法的改进
2.1 储备知识:快重传算法、快恢复算法
a. 快重传算法
-
原理
- 接收方 每收到一个失序的报文段后 就立即发出重复确认(为的是使发送方及早知道有报文段没有到达对方),而不要等到自己发送数据时才进行捎带确认
- 发送方只要一连收到3个重复确认就立即重传对方尚未收到的报文段,而不必 继续等待设置的重传计时器到期
-
作用 由于发送方尽早重传未被确认的报文段,因此采用快重传后可以使整个网络吞吐量提高约20%
-
示意图
示意图
b. 快恢复
当发送方连续收到3个重复确认后,就:
- 执行 乘法减小 算法:即把慢开始门限
(ssthresh)设置为出现拥塞时发送方窗口值的一半 - 将拥塞窗口
(cwnd)值设置为 慢开始门限ssthresh减半后的数值 - 开始执行拥塞避免算法(“加法增大”):使拥塞窗口缓慢地线性增大。
注:
- 由于跳过了拥塞窗口
(cwnd)从1起始的慢开始过程,所以称为:快恢复- 此处网络不会发生网络拥塞,因若拥塞,则不会收到多个重复确认报文
2.2 解决方案描述(快重传 & 快恢复)
- 原理
为了优化慢开始 & 拥塞避免的解决方案,在上述方案中加入快重传 & 快恢复 2种算法,具体规则如下
示意图
- 示意图
示意图
至此,关于TCP无差错传输的知识讲解完毕。
9. 与UDP协议的区别
示意图
10. 总结
-
本文全面讲解了 计算机网络中最重要的
TCP协议,含其特点、三次握手、四次挥手、无差错传输等知识,相信你们对TCP协议已经非常了解 -
下面我将继续讲解 编程开发的基础知识,有兴趣可以继续关注Carson_Ho的开发笔记
请点赞!因为你的鼓励是我写作的最大动力!
相关文章阅读
Android开发:最全面、最易懂的Android屏幕适配解决方案
Android事件分发机制详解:史上最全面、最易懂
Android开发:史上最全的Android消息推送解决方案
Android开发:最全面、最易懂的Webview详解
Android开发:JSON简介及最全面解析方法!
Android四大组件:Service服务史上最全面解析
Android四大组件:BroadcastReceiver史上最全面解析
欢迎关注Carson_Ho的简书!
不定期分享关于安卓开发的干货,追求短、平、快,但却不缺深度。
