注册中心 Eureka 源码解析 —— Eureka-Client 初始化(一)之 EurekaInstanceConfig

1,442 阅读7分钟

摘要: 原创出处 http://www.iocoder.cn/Eureka/eureka-client-init-first/ 「芋道源码」欢迎转载,保留摘要,谢谢!

本文主要基于 Eureka 1.8.X 版本


🙂🙂🙂关注**微信公众号:【芋道源码】**有福利:

  1. RocketMQ / MyCAT / Sharding-JDBC 所有源码分析文章列表
  2. RocketMQ / MyCAT / Sharding-JDBC 中文注释源码 GitHub 地址
  3. 您对于源码的疑问每条留言将得到认真回复。甚至不知道如何读源码也可以请教噢
  4. 新的源码解析文章实时收到通知。每周更新一篇左右
  5. 认真的源码交流微信群。

1. 概述

本文主要分享 Eureka-Client 自身初始化的过程,不包含 Eureka-Client 向 Eureka-Server 的注册过程( 🙂后面会另外文章分享 )。

Eureka-Client 自身初始化过程中,涉及到主要对象如下图:

  1. 创建 EurekaInstanceConfig对象
  2. 使用 EurekaInstanceConfig对象 创建 InstanceInfo对象
  3. 使用 EurekaInstanceConfig对象 + InstanceInfo对象 创建 ApplicationInfoManager对象
  4. 创建 EurekaClientConfig对象
  5. 使用 ApplicationInfoManager对象 + EurekaClientConfig对象 创建 EurekaClient对象

考虑到整个初始化的过程中涉及的配置特别多,拆分成三篇文章:

  1. 【本文】(一)EurekaInstanceConfig
  2. (二)EurekaClientConfig
  3. (三)EurekaClient

下面我们来看看每个的实现。

推荐 Spring Cloud 书籍

2. EurekaInstanceConfig

com.netflix.appinfo.EurekaInstanceConfig,Eureka 应用实例配置接口。在下文你会看到 EurekaClientConfig 接口,两者的区别如下:

  • EurekaInstanceConfig,重在应用实例,例如,应用名、应用的端口等等。此处应用指的是,Application Consumer 和 Application Provider。
  • EurekaClientConfig,重在 Eureka-Client,例如, 连接的 Eureka-Server 的地址、获取服务提供者列表的频率、注册自身为服务提供者的频率等等。

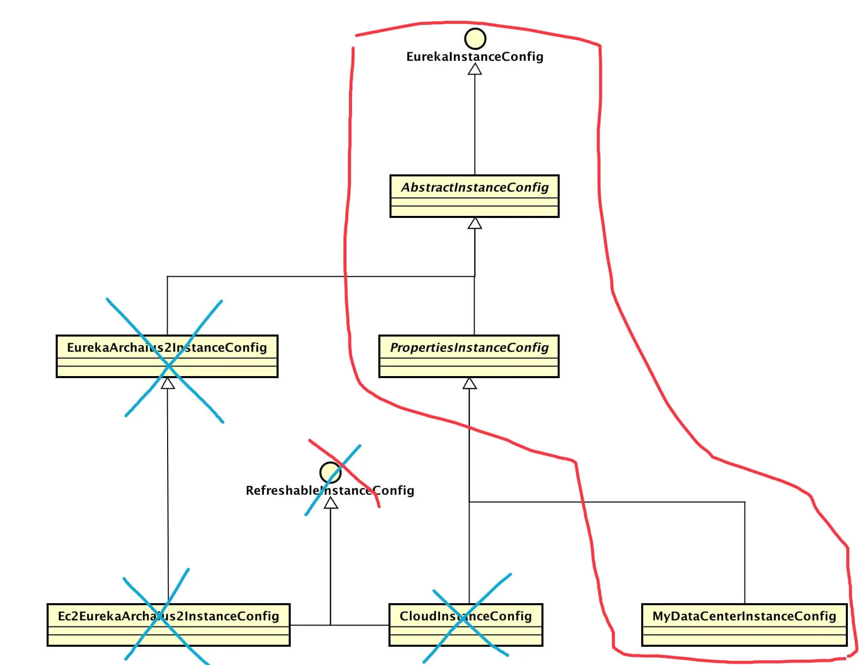
2.1 类关系图

EurekaInstanceConfig 整体类关系如下图:

  • 本文只解析红圈部分类。
  • EurekaArchaius2ClientConfig 基于 Netflix Archaius 2.x 实现,目前还在开发中,因此暂不解析。
  • CloudInstanceConfig、Ec2EurekaArchaius2InstanceConfig 基于亚马逊 AWS,大多数读者和我对 AWS 都不了解,因此暂不解析。

2.2 配置属性

点击 EurekaInstanceConfig 查看配置属性简介,已经添加中文注释,可以对照着英文注释一起理解。这里笔者摘出部分较为重要的属性:

  • #getLeaseRenewalIntervalInSeconds() :租约续约频率,单位:秒。应用不断通过按照该频率发送心跳给 Eureka-Server 以达到续约的作用。当 Eureka-Server 超过最大频率未收到续约(心跳),契约失效,进行应用移除。应用移除后,其他应用无法从 Eureka-Server 获取该应用。

  • #getLeaseExpirationDurationInSeconds() :契约过期时间,单位:秒。

  • #getDataCenterInfo() :数据中心信息。com.netflix.appinfo.DataCenterInfo,数据中心信息接口,目前较为简单,标记所属数据中心名。一般情况下,我们使用 Name.MyOwn。接口实现代码如下:

    public interface DataCenterInfo {
        /**
         * 数据中心名枚举
         */
        enum Name {
            Netflix,
            Amazon,
            MyOwn
        }
        /**
         * @return 归属的数据中心名
         */
        Name getName();
    }

  • #getNamespace() :配置命名空间,默认使用 eureka。以 eureka-client.properties 举个例子:

    eureka.name=eureka
    eureka.port=8080
    eureka.vipAddress=eureka.mydomain.net

    • 每个属性最前面eureka 即是配置命名空间,一般情况无需修改。
  • TODO[0004]:健康检查

  • #isInstanceEnabledOnit() :应用初始化后是否开启。在「3. InstanceInfo」详细解析。

2.3 AbstractInstanceConfig

com.netflix.appinfo.AbstractInstanceConfig,Eureka 应用实例配置抽象基类,主要实现一些相对通用的配置,实现代码如下:

public abstract class AbstractInstanceConfig implements EurekaInstanceConfig {
    /**
     * 契约过期时间,单位:秒
     */
    private static final int LEASE_EXPIRATION_DURATION_SECONDS = 90;
    /**
     * 租约续约频率,单位:秒。
     */
    private static final int LEASE_RENEWAL_INTERVAL_SECONDS = 30;
    /**
     * 应用 https 端口关闭
     */
    private static final boolean SECURE_PORT_ENABLED = false;
    /**
     * 应用 http 端口开启
     */
    private static final boolean NON_SECURE_PORT_ENABLED = true;
    /**
     * 应用 http 端口
     */
    private static final int NON_SECURE_PORT = 80;
    /**
     * 应用 https 端口
     */
    private static final int SECURE_PORT = 443;
    /**
     * 应用初始化后开启
     */
    private static final boolean INSTANCE_ENABLED_ON_INIT = false;
    /**
     * 主机信息
     * key:主机 IP 地址
     * value:主机名
     */
    private static final Pair<String, String> hostInfo = getHostInfo();
    /**
     * 数据中心信息
     */
    private DataCenterInfo info = new DataCenterInfo() {
        @Override
        public Name getName() {
            return Name.MyOwn;
        }
    };
    
    private static Pair<String, String> getHostInfo() {
        Pair<String, String> pair;
        try {
            InetAddress localHost = InetAddress.getLocalHost();
            pair = new Pair<String, String>(localHost.getHostAddress(), localHost.getHostName());
        } catch (UnknownHostException e) {
            logger.error("Cannot get host info", e);
            pair = new Pair<String, String>("", "");
        }
        return pair;
    }
    
    // .... 省略 setting / getting 方法
}

  • #getHostInfo() 方法,获取本地服务器的主机名和主机 IP 地址。如果主机有多网卡或者虚拟机网卡,这块要小心,解决方式如下:

2.4 PropertiesInstanceConfig

com.netflix.appinfo.PropertiesInstanceConfig,基于配置文件的 Eureka 应用实例配置抽象基类,实现代码如下:

public abstract class PropertiesInstanceConfig extends AbstractInstanceConfig implements EurekaInstanceConfig {
    /**
     * 命名空间
     */
    protected final String namespace;
    /**
     * 配置文件对象
     */
    protected final DynamicPropertyFactory configInstance;
    /**
     * 应用分组
     * 从 环境变量 获取
     */
    private String appGrpNameFromEnv;
    public PropertiesInstanceConfig() {
        this(CommonConstants.DEFAULT_CONFIG_NAMESPACE);
    }
    public PropertiesInstanceConfig(String namespace) {
        this(namespace, new DataCenterInfo() {
            @Override
            public Name getName() {
                return Name.MyOwn;
            }
        });
    }
    public PropertiesInstanceConfig(String namespace, DataCenterInfo info) {
        super(info);
        // 设置 namespace,为 "." 结尾
        this.namespace = namespace.endsWith(".")
                ? namespace
                : namespace + ".";
        // 从 环境变量 获取 应用分组
        appGrpNameFromEnv = ConfigurationManager.getConfigInstance()
                .getString(FALLBACK_APP_GROUP_KEY, Values.UNKNOWN_APPLICATION);
        // 初始化 配置文件对象
        this.configInstance = Archaius1Utils.initConfig(CommonConstants.CONFIG_FILE_NAME);
    }
    @Override
    public String getAppGroupName() {
        return configInstance.getStringProperty(namespace + APP_GROUP_KEY, appGrpNameFromEnv).get().trim();
    }
}

  • configInstance 属性,配置文件对象,基于 Netflix Archaius 1.x 实现配置文件的读取。在 com.netflix.appinfo.PropertyBasedInstanceConfigConstants 可以看到配置文件的每个属性 KEY 。

  • appGrpNameFromEnv 属性,应用分组,从环境变量中获取。从 #getAppGroupName() 方法中,可以看到优先还是从配置文件读取。设置方法如下:

    System.setProperty(FALLBACK_APP_GROUP_KEY, "app_gropu_name");

    • FALLBACK_APP_GROUP_KEY,私有静态变量,实际得使用 NETFLIX_APP_GROUP
    • com.netflix.config.ConfigurationManager 可以从环境变量获取到值。
  • 调用 Archaius1Utils#initConfig(...) 方法,初始化读取的配置文件对象,实现代码如下:

    public final class Archaius1Utils {
        private static final Logger logger = LoggerFactory.getLogger(Archaius1Utils.class);
        private static final String ARCHAIUS_DEPLOYMENT_ENVIRONMENT = "archaius.deployment.environment";
        private static final String EUREKA_ENVIRONMENT = "eureka.environment";
        public static DynamicPropertyFactory initConfig(String configName) {
            // 配置文件对象
            DynamicPropertyFactory configInstance = DynamicPropertyFactory.getInstance();
            // 配置文件名
            DynamicStringProperty EUREKA_PROPS_FILE = configInstance.getStringProperty("eureka.client.props", configName);
            // 配置文件环境
            String env = ConfigurationManager.getConfigInstance().getString(EUREKA_ENVIRONMENT, "test");
            ConfigurationManager.getConfigInstance().setProperty(ARCHAIUS_DEPLOYMENT_ENVIRONMENT, env);
            // 将配置文件加载到环境变量
            String eurekaPropsFile = EUREKA_PROPS_FILE.get();
            try {
                ConfigurationManager.loadCascadedPropertiesFromResources(eurekaPropsFile);
            } catch (IOException e) {
                logger.warn(
                        "Cannot find the properties specified : {}. This may be okay if there are other environment "
                                + "specific properties or the configuration is installed with a different mechanism.",
                        eurekaPropsFile);
            }
            return configInstance;
        }
        
    }

    • 从环境变量 eureka.client.props,获取配置文件名。如果未配置,使用参数 configName,即 CommonConstants.CONFIG_FILE_NAME ( "eureka-client" )。
    • 从环境变量 eureka.environment ( EUREKA_ENVIRONMENT ),获取配置文件环境。
    • 调用 ConfigurationManager#loadCascadedPropertiesFromResources(...) 方法,读取配置文件到环境变量,首先读取 ${eureka.client.props} 对应的配置文件;然后读取 ${eureka.client.props}-${eureka.environment} 对应的配置文件。若有相同属性,进行覆盖。

2.5 MyDataCenterInstanceConfig

com.netflix.appinfo.MyDataCenterInstanceConfig,非 AWS 数据中心的 Eureka 应用实例配置实现类,实现代码如下:

public class MyDataCenterInstanceConfig extends PropertiesInstanceConfig implements EurekaInstanceConfig {
    public MyDataCenterInstanceConfig() {
    }
    public MyDataCenterInstanceConfig(String namespace) {
        super(namespace);
    }
    public MyDataCenterInstanceConfig(String namespace, DataCenterInfo dataCenterInfo) {
        super(namespace, dataCenterInfo);
    }
}

2.6 小结

一般情况下,使用 MyDataCenterInstanceConfig 配置 Eureka 应用实例。

在 Spring-Cloud-Eureka 里,直接基于 EurekaInstanceConfig 接口重新实现了配置类,实际逻辑差别不大,在TODO[0007] :《Spring-Cloud-Eureka-Client》详细解析。

3. InstanceInfo

com.netflix.appinfo.InstanceInfo应用实例信息。Eureka-Client 向 Eureka-Server 注册该对象信息。注册成功后,可以被其他 Eureka-Client 发现

本文仅分享 InstanceInfo 的初始化。InstanceInfo 里和注册发现相关的属性和方法,暂时跳过。

com.netflix.appinfo.providers.EurekaConfigBasedInstanceInfoProvider,基于 EurekaInstanceConfig 创建 InstanceInfo 的工厂,实现代码如下:

  1: @Singleton
  2: public class EurekaConfigBasedInstanceInfoProvider implements Provider<InstanceInfo> {
  3:     private static final Logger LOG = LoggerFactory.getLogger(EurekaConfigBasedInstanceInfoProvider.class);
  4: 
  5:     private final EurekaInstanceConfig config;
  6: 
  7:     private InstanceInfo instanceInfo;
  8: 
  9:     @Inject(optional = true)
 10:     private VipAddressResolver vipAddressResolver = null;
 11: 
 12:     @Inject
 13:     public EurekaConfigBasedInstanceInfoProvider(EurekaInstanceConfig config) {
 14:         this.config = config;
 15:     }
 16: 
 17:     @Override
 18:     public synchronized InstanceInfo get() {
 19:         if (instanceInfo == null) {
 20:             // Build the lease information to be passed to the server based on config
 21:             // 创建 租约信息构建器,并设置属性
 22:             LeaseInfo.Builder leaseInfoBuilder = LeaseInfo.Builder.newBuilder()
 23:                     .setRenewalIntervalInSecs(config.getLeaseRenewalIntervalInSeconds())
 24:                     .setDurationInSecs(config.getLeaseExpirationDurationInSeconds());
 25: 
 26:             // 创建 VIP地址解析器
 27:             if (vipAddressResolver == null) {
 28:                 vipAddressResolver = new Archaius1VipAddressResolver();
 29:             }
 30: 
 31:             // Builder the instance information to be registered with eureka server
 32:             // 创建 应用实例信息构建器
 33:             InstanceInfo.Builder builder = InstanceInfo.Builder.newBuilder(vipAddressResolver);
 34: 
 35:             // 应用实例编号
 36:             // set the appropriate id for the InstanceInfo, falling back to datacenter Id if applicable, else hostname
 37:             String instanceId = config.getInstanceId();
 38:             DataCenterInfo dataCenterInfo = config.getDataCenterInfo();
 39:             if (instanceId == null || instanceId.isEmpty()) {
 40:                 if (dataCenterInfo instanceof UniqueIdentifier) {
 41:                     instanceId = ((UniqueIdentifier) dataCenterInfo).getId();
 42:                 } else {
 43:                     instanceId = config.getHostName(false);
 44:                 }
 45:             }
 46: 
 47:             // 获得 主机名
 48:             String defaultAddress;
 49:             if (config instanceof RefreshableInstanceConfig) {
 50:                 // Refresh AWS data center info, and return up to date address
 51:                 defaultAddress = ((RefreshableInstanceConfig) config).resolveDefaultAddress(false);
 52:             } else {
 53:                 defaultAddress = config.getHostName(false);
 54:             }
 55:             // fail safe
 56:             if (defaultAddress == null || defaultAddress.isEmpty()) {
 57:                 defaultAddress = config.getIpAddress();
 58:             }
 59: 
 60:             // 设置 应用实例信息构建器 的 属性
 61:             builder.setNamespace(config.getNamespace())
 62:                     .setInstanceId(instanceId)
 63:                     .setAppName(config.getAppname())
 64:                     .setAppGroupName(config.getAppGroupName())
 65:                     .setDataCenterInfo(config.getDataCenterInfo())
 66:                     .setIPAddr(config.getIpAddress())
 67:                     .setHostName(defaultAddress) // 主机名
 68:                     .setPort(config.getNonSecurePort())
 69:                     .enablePort(PortType.UNSECURE, config.isNonSecurePortEnabled())
 70:                     .setSecurePort(config.getSecurePort())
 71:                     .enablePort(PortType.SECURE, config.getSecurePortEnabled())
 72:                     .setVIPAddress(config.getVirtualHostName()) // VIP 地址
 73:                     .setSecureVIPAddress(config.getSecureVirtualHostName())
 74:                     .setHomePageUrl(config.getHomePageUrlPath(), config.getHomePageUrl())
 75:                     .setStatusPageUrl(config.getStatusPageUrlPath(), config.getStatusPageUrl())
 76:                     .setASGName(config.getASGName())
 77:                     .setHealthCheckUrls(config.getHealthCheckUrlPath(),
 78:                             config.getHealthCheckUrl(), config.getSecureHealthCheckUrl());
 79: 
 80:             // 应用初始化后是否开启
 81:             // Start off with the STARTING state to avoid traffic
 82:             if (!config.isInstanceEnabledOnit()) {
 83:                 InstanceStatus initialStatus = InstanceStatus.STARTING;
 84:                 LOG.info("Setting initial instance status as: " + initialStatus);
 85:                 builder.setStatus(initialStatus);
 86:             } else {
 87:                 LOG.info("Setting initial instance status as: {}. This may be too early for the instance to advertise "
 88:                          + "itself as available. You would instead want to control this via a healthcheck handler.",
 89:                          InstanceStatus.UP);
 90:             }
 91: 
 92:             // 设置 应用实例信息构建器 的 元数据( Metadata )集合
 93:             // Add any user-specific metadata information
 94:             for (Map.Entry<String, String> mapEntry : config.getMetadataMap().entrySet()) {
 95:                 String key = mapEntry.getKey();
 96:                 String value = mapEntry.getValue();
 97:                 builder.add(key, value);
 98:             }
 99: 
100:             // 创建 应用实例信息
101:             instanceInfo = builder.build();
102: 
103:             // 设置 应用实例信息 的 租约信息
104:             instanceInfo.setLeaseInfo(leaseInfoBuilder.build());
105:         }
106:         return instanceInfo;
107:     }
108: 
109: }

  • 该类实现 javax.inject.Provider 接口,设置 InstanceInfo 的生成工厂。感兴趣的同学,可以点击《Google-Guice入门介绍》搜索 Provider 关键字。目前处于试验阶段,未完成。

  • EurekaConfigBasedInstanceInfoProvider(config) 构造方法,设置生成 InstanceInfo 的 EurekaInstanceConfig 配置。

  • 调用 #get() 方法,根据 EurekaInstanceConfig 创建 InstanceInfo。InstanceInfo 的绝大数属性和 EurekaInstanceConfig 是一致的 。实现代码如下:

    • 第 21 至 24 行 :创建租约信息构建器( com.netflix.appinfo.LeaseInfo.Builder ),并设置 renewalIntervalInSecs / durationInSecs 属性。

    • 第 26 至 29 行 :创建 VIP地址解析器( com.netflix.appinfo.providers.VipAddressResolver )。实现代码如下:

      // VipAddressResolver.java
      public interface VipAddressResolver {
          String resolveDeploymentContextBasedVipAddresses(String vipAddressMacro);
      }
      public class Archaius1VipAddressResolver implements VipAddressResolver {
          private static final Pattern VIP_ATTRIBUTES_PATTERN = Pattern.compile("\\$\\{(.*?)\\}");
          @Override
          public String resolveDeploymentContextBasedVipAddresses(String vipAddressMacro) {
              if (vipAddressMacro == null) {
                  return null;
              }
              String result = vipAddressMacro;
              // 替换表达式
              Matcher matcher = VIP_ATTRIBUTES_PATTERN.matcher(result);
              while (matcher.find()) {
                  String key = matcher.group(1);
                  String value = DynamicPropertyFactory.getInstance().getStringProperty(key, "").get();
                  logger.debug("att:" + matcher.group());
                  logger.debug(", att key:" + key);
                  logger.debug(", att value:" + value);
                  logger.debug("");
                  result = result.replaceAll("\\$\\{" + key + "\\}", value);
                  matcher = VIP_ATTRIBUTES_PATTERN.matcher(result);
              }
              return result;
          }
      }

      • 使用 #resolveDeploymentContextBasedVipAddresses() 方法,将 VIP地址 里的 ${(.*?)} 查找配置文件里的键值进行替换。例如,${eureka.env}.domain.com,查找配置文件里的键 ${eureka.env} 对应值进行替换。TODO[0005]:调试下来,发现 Archaius 已经替换,等到找到答案修改此处。
    • 第 32 至 33 行 :创建应用实例信息构建器( com.netflix.appinfo.InstanceInfo.Builder )。

    • 第 35 至 45 行 :获得应用实例编号( instanceId )。

    • 第 47 至 58 行 :获得主机名。

    • 第 60 至 78 行 :设置应用实例信息构建器的属性。

    • 第 80 至 90 行 :应用初始化后是否开启。

    • 第 92 至 98 行 :设置应用实例信息构建器的元数据( Metadata )集合。

    • 第 100 至 101 行 :创建应用实例信息( com.netflix.appinfo.InstanceInfo )。

    • 第 103 至 104 行 :设置应用实例信息的租约信息( com.netflix.appinfo.InstanceInfo )。

4. ApplicationInfoManager

com.netflix.appinfo.ApplicationInfoManager,应用信息管理器。实现代码如下:

public class ApplicationInfoManager {
    /**
     * 单例
     */
    private static ApplicationInfoManager instance = new ApplicationInfoManager(null, null, null);
    /**
     * 状态变更监听器
     */
    protected final Map<String, StatusChangeListener> listeners;
    /**
     * 应用实例状态匹配
     */
    private final InstanceStatusMapper instanceStatusMapper;
    /**
     * 应用实例信息
     */
    private InstanceInfo instanceInfo;
    /**
     * 应用实例配置
     */
    private EurekaInstanceConfig config;
    
    // ... 省略其它构造方法
    public ApplicationInfoManager(EurekaInstanceConfig config, InstanceInfo instanceInfo, OptionalArgs optionalArgs) {
        this.config = config;
        this.instanceInfo = instanceInfo;
        this.listeners = new ConcurrentHashMap<String, StatusChangeListener>();
        if (optionalArgs != null) {
            this.instanceStatusMapper = optionalArgs.getInstanceStatusMapper();
        } else {
            this.instanceStatusMapper = NO_OP_MAPPER;
        }
        // Hack to allow for getInstance() to use the DI'd ApplicationInfoManager
        instance = this;
    }
    
    // ... 省略其它方法
}

  • listeners 属性,状态变更监听器集合。在《Eureka 源码解析 —— 应用实例注册发现 (一)之注册》「2.1 应用实例信息复制器」有详细解析。

  • instanceStatusMapper 属性,应用实例状态匹配。实现代码如下:

    // ApplicationInfoManager.java
    public static interface InstanceStatusMapper {
    }
    private static final InstanceStatusMapper NO_OP_MAPPER = new InstanceStatusMapper() {
       @Override
       public InstanceStatus map(InstanceStatus prev) {
           return prev;
       }
    };

    • #map 方法,根据传入 pre 参数,转换成对应的应用实例状态。
    • 默认情况下,使用 NO_OP_MAPPER 。一般情况下,不需要关注该类。

666. 彩蛋

涉及到配置,内容初看起来会比较多,慢慢理解后,就会变得很“啰嗦”,请保持耐心。

胖友,分享一个朋友圈可好。