开工大吉,干货来袭

677 阅读2分钟
原文链接: mp.weixin.qq.com

【回复“1024”,送你一个特别推送】

狗年来袭,在新的一年里希望大家都旺旺旺,生活旺,事业旺,爱情旺。不知不觉假期就完了,过年随着年龄越来越大负担也越来越重了,不是没有了年味,而是没有了儿时的轻松。有人说:工作使我快乐。我说:贫穷使我工作。相信,我们贫穷的奋斗人,现在都已经开始了上班。

好了,感想不说了,废话也不说了。在今天这个开工的日子里,给大家分享一点干货,让我们新的一年好丰收满满。一分耕耘,一分收获,开工大吉,撸起袖子加油干吧!!!

Web Developer Roadmap

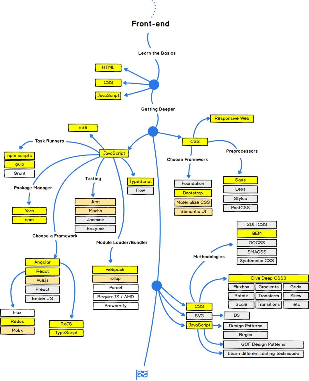
今天分享的第一个干货就是 Web 开发路线图。今天在 GitHub 上看到了一个热门,非常火的开源分享,就是这个 2018 Web Developer Roadmap 。这个路线图根据不同的工种和要求从三个方面介绍了 Web 开发者的内容和知识。

Front-end Roadmap(前端开发)

第一个路线图介绍的是 Web 开发中的前端开发需要学习的知识路线图谱,内容如下:

Back-end Roadmap(后端开发)

第二个路线图是讲作为后端开发学习需要哪些技术和知识,应该从哪些方面入手学习?内容如下:

DevOps Roadmap(开发运维)

第三个是运维需要哪些内容和知识,同理,一起来看一下吧!

这个开源分享的地址和原作者如下:

作者:Kamran Ahmed

地址:https://github.com/kamranahmedse/developer-roadmap

本地多媒体选择器

今天给大家带来的第二个干货分享,是来自于 Li Zhao Tai Lang 的开源分享库,是一个非常漂亮的本地多媒体选择器。相信有很多人可以会用到它。

看看是不是非常的漂亮?它的功能特点如下:

  • 支持在 Activity 和 Fragment 中使用

  • 可以支持选择视频,音频,图片和文档等多种类型

  • 可以应用不同的主题样式

  • 支持不同的屏幕方向等

开源库作者:Li Zhao Tai Lang

开源库地址:https://github.com/TonnyL/Charles

如果感觉有用和不错,赶紧去 star 一波,支持开源作者们的辛苦分享吧!!!