用户增长怎么做 - 我在Uber和摩拜的实战经验

2,347 阅读12分钟
原文链接: mp.weixin.qq.com

原文首发于知乎专栏“麦穗集”,原标题为《 用户增长怎么做 - 我在Uber和摩拜的实战经验》,小编删减编辑

作者专栏:https://zhuanlan.zhihu.com/maisuiji

过去一年有许多朋友给我讲他们的创业点子,问我后互联网创业年代还能做点什么。我总是说,2017年是线上流量价格到了临界点的时刻,现在创业必须符合这两条其中之一:

a. 要么在每个用户身上可以榨取很高的价值(High LTV,比如现金贷、大游戏)

b. 要么有一种获客渠道便宜到几乎不要钱(Low CAC)

如果找不到单元经济合理的变现方法,或者没有一个独特的获客渠道,就不要轻易辞职、海归,互联网行业的未来属于巨头(TATBMD排名分先后),不属于创业者。

举个例子,一个朋友拿了徐小平的天使投资做技能付费平台(对标Thumbtack),做得非常精致,运营得很好。但是获取一个有效用户要将近100块人民币,也做不出什么自然量,去年就收摊了。类似的,策略类大游戏现在头条上一个下载激活 (CPA)要120块,贵得让人怀疑人生。

这就是为什么大家刷头条,看到的广告几乎都是氪金手游(《贪玩蓝月》《楚留香》)、英语培训和二手车了。无一例外都是符合我说的条件a, 来一个用户就能狠狠赚一笔,所以可以花得起高价直接买广告。

摩拜和ofo两家公司之所以在2017年能起来,主要符合条件b,实际上两家公司几乎不打信息流广告和应用商店效果广告,绝大部分有效获客都来自于地铁口、公交站、马路边的车身二维码。因此,两家公司都大量在地铁站内、公交站牌打广告,增强主获客渠道,让用户从地铁出来的时候选择自己而不是友商。

后移动互联网时代,最重要的生产资料就是流量和资本,技术和产品本身已经很难形成壁垒(比如AI、VR/AR、区块链)。参考抖音和Muse,两家产品长得一模一样,单元数据 (获客单价、时长留存)差几倍,一段时间以后用户数差上千倍。虽然抖音是抄袭的Muse(http://Musical.ly),但是“徒弟”完胜。果不其然,11月的时候头条 (抖音母公司)收购Musical.ly,后者打不过只好委身巨头,幸好海外用户数够大,价钱不差。

各位读者可能会问,这像素级抄袭的产品居然数据差别这么大?这就是接地气的高手团队和不入流或不接地气的团队的差距了。这个年代,拥有一个靠谱的增长团队和增长方法论非常关键。在下文中,我大致整理过去在Uber增长团队师从Ed Baker、Andrew Chen等高手的领悟,和在摩拜带业务的经历,讲一下现在行业内的思路。

“增长”是什么?

增长(Growth)指的是用程序员的思维做大众互联网产品的市场营销(Marketing)。第一波互联网公司雇佣的是传统的广告公司和市场总监,2000年超级碗的广告有多一半来自硅谷,后来泡沫的时候几乎都倒闭了。马云2003年推广淘宝的时候,一开始也是用电视广告、纸媒和户外广告。

传统广告行业有一句名言:“我知道这条广告有50%是浪费的,但我永远不知道是哪50%。”逐渐地,大家发现互联网产品可以用新的方法来做,让工程师担纲,用产品迭代、AB测试这些思维来减少浪费,提高转化率,杜绝“自嗨广告”。国内管这个叫流量打法。慢慢地大家都醒悟过来,开掉自己曾经的市场总监,招来替代他们的都是产品经理、产品运营和程序员了。

爆发期公司怎么做?

我在摩拜经历了从“每天300万单”到“每天2500万单”的时期。在爆发期之前,创始团队已经找到了一条通顺的获客渠道:地铁口扫自行车车身二维码注册。一直到我离开摩拜,这条获客渠道仍然是最大、最有效的新用户来源。凭借299元的押金和一车多押,摩拜做到了一个神奇的正向现金流模式:

每辆车成本 < 押金*每辆车押金人数

获客还能得到正向的现金流,这等好事,每个做梦互联网人都要笑醒了。也正因此,红杉、高岭、腾讯等纷纷投资入场。

既然验证了单元经济,第二步就是一边扩大经营、一边提高效率。于是我们不断地增加投车数量,同时着手提高激活转化率。

新用户注册流程里,我们用Growing.io看每个页面的流失漏斗。看明白以后,决定砍掉了引导页,把之前四步的手机验证、押金、身份证、邀请改成三步。押金放在身份证验证之前是一个非常妙的设计:对用户来说,几百块押金都交了,隐私还算啥?所以这一步转化率非常高。

刚才说的都是已经安装好App的情况。放在实际的使用场景来看,转化率影响更大的步骤是下载安装。都在户外,流量不富裕,看到跳转App Store,很多人就关闭了页面。于是摩拜做出了微信小程序,并且在小程序里复刻了改版的新用户流程,转化率进一步飙升。这个渠道有多夸张呢?在将近 半年时间里,腾讯告诉我们,小程序上所有流量超过50%来自摩拜。

优化了获客和激活,该提升留存和活跃了。竞争对手很多很强,我们首要的目标是市场份额。Uber上海GM出身的王晓峰对垒前Uber北西区RGM张严琪,Uber总部海归的杨毓杰对阵Uber总部海归的陈为,摩拜和ofo双方都不缺有经验的老兵。2017年我们都见识到了老兵怎么打补贴大战:训练有素、招招到肉、烧钱不眨眼。这段爆发期,我们总结起来一共做了这些事情:

冲返—免费日—红包车—裂变免费日—彩蛋车—宝箱车—红包车v2—会员—月卡—月卡v2—红包车v3 —月卡v3

ofo也基本上类似,中间比我们多尝试了GXGY,只是效果一般。打到现在,两边谁也没能奈何得了对方,倒是打死了一片小玩家。小蓝单车的车虽然好骑,但是产品增长做不起来,在这个年代酒香也怕巷子深。

总结一下,摩拜做的事情基本上符合AARRR模型,找到了一个好的获客模型(Acquisition),用各种办法提高激活 (Activation),然后用产品矩阵来做留存(Retention)、活跃(Engagement)和好友推荐(Referral)。由于技术门槛太低,竞争过于激烈,直接略过了AARRR里的营业额 (Revenue)这一步我认为是非常合理的。在这种风口上,只有猛踩油门抢到市场份额进一步拿融资、傍巨头,仗没打完绝对不能贸然做营收。

讲个小插曲,这一仗里,速度、执行力,极为重要。两家在2016年底的时候都是很差得代码架构,2017年只能拖着技术债拼刺刀。两家一周一更的频率保持了一段时间,但是宕机太厉害,员工加班不像话,我跟ofo的CTO喝早茶的时候聊起来,都觉得苦不堪言。

后来实在抗不下去,两家都默契地改成两周一更,有空还还技术债(technical debt),摩拜也有机会做了一个重构 (用Kotlin重写了Android端),上线了我和刘尧心心念念的曼哈顿项目(核心UX/UI大改版),摩拜的客户端也拿到了豌豆荚的2017设计奖。

成熟公司的体系是什么样的?

我之前在Uber总部的增长部门写代码,一开始做用户活跃(Engagement),后来主导了忠诚度计划 (Loyalty Program)。我们部门的总监Andrew Chen是个网红,“用户增长怎么做”这个话题写了也有十几年了。The Lean Startup(《精益创业》)的作者Eric Ries曾评论说:“Andrew Chen的博客是有史以来最好的创业内容博客之一。”

当时卡兰尼克为了挖他进Uber。不惜把他失败的公司直接收购了。他因为自己博客写得好,早年间结识了Marc Andreessen。2017年卡兰尼克在内斗中出局,大家都很郁闷。上个月,Andrew离开Uber加入硅谷如日中天的新秀风投公司a16z做投资合伙人。他讲过一个特别好的观点:

所有增长招式都越用越滥、效果越来越差(law ofshitty clickthrough rates)

因此特别有效的方法,每个人都会藏私,凡是写到博客里的招式,都已经过时、不太好用了。那么整体来说,增长部门不能依靠一个两个奇淫技巧,而必须有一套成体系成建制地发现、验证、推广新技巧的方法论。

我加入Uber的时候,刚刚开始做改组(re-org),把曾经按照工种划分的企业架构打散,做一个个独立的业务部,里面有一整套产品、前端、后端、运营、数据。我本来打算跟随我的LinkedIn老板进入移动组,没想到直接分进了增长部门,在杨骥 (后来去了瓜子二手车做高级总监兼增长部老大)手下干活。其实这次改组是出身于Facebook的Ed Baker主导的。后面又有过好几次改组,但是总体上,我们的增长部门分成这样四个小队:拉新、激活、活跃、留存。

Andrew来了以后一看,缺了邀请好友,于是加了一个组,于是就变成:

  • 拉新(Acquisition)

  • 激活(Activation)

  • 活跃(Engagement)

  • 留存(Retention)

  • 邀请(Referral)

我们详细讲讲每个部门的KPI、做了什么尝试,有什么技巧。

获客Acquisition: 

留存Retention: 

活跃Engagement:

从0到1怎么办?

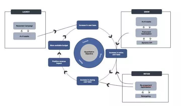
成熟公司和初创企业最大的不同之处在于,初创企业不知道自己是否找到了Product/Market Fit(PMF),也没有一个很清晰的获客管道。核心在于,打造增长的“风火轮”。

Growth flying wheel

读过The Lean Startup(《精益创业》)的人都知道,初创公司有且只有一种死法:钱花完了。现阶段,如果找到了PMF,增长势头做起来,热钱一定是疯狂来找你的。所以说,幸福的公司有各式各样的幸福,不幸的公司都是一样的不幸—— 钱花完了,还没找到真需求和源源不断的增长。

不增长,是创业公司的魔咒,只要不增长,用户基数就会萎缩,慢慢地就越来越惨淡,这一点可以参考人人网、聚美优品。反观腾讯、Facebook,都做到10亿日活了还在涨,仿佛没有尽头。

找真需求这个方向实在太宏大,完全值得再写一篇文章。一般说起这个,都会想到老生常谈的80-20法则和Andrew Chen的“越用越烂”法则。

80-20法则是说,每个时期,每个产品80%的获客都来源于同一渠道。“越用越烂”法则是说,如果找到了一个很高效的渠道,千万不能高枕无忧,好日子只能过3个月到3年,很快就失效了。

这两个法则,一定要配合创业公司的资金链来实践。创业公司太缺钱,每一分钱都要掰成两半花。分三步:

  • 广撒网,把所有可能的获客方法用最低的成本去尝试(不要超过几万块钱),得到现阶段靠谱的那根“金水管”;

  • 把“金水管”开到最大,同时把周围的“银水管”也打开;

  • “金水管”快要用坏之前,重复前两步。

创意很重要,顺应产品特性(Synergy)也很重要,之前最有效的方式是裂变红包 (拼多多、滴滴、摩拜),邀请得券GXGY(滴滴)。新办法层出不穷,但是要记住,好办法一定是用得最少的。

另外,迅雷的创始人程浩之前曾说,所有成功的创业公司都蹭到了一波红利,所以“三部曲”一定是按照时代来做。当年Zynga可以靠Facebook的用户红利起家,2010年Uber可以靠移动互联网红利起家,去年拼多多可以靠微信红利起家,但是成熟平台的红利基本上被蹭完了,“金水管”一定会出现在新平台上。

结语

以上是我从三个层次总结的用户增长怎么做:初创、爆发期、成熟期。总的来说,就是初创期尽量节俭地找到适合自己产品的“三板斧”,然后逐渐过渡到成熟期的一整套体系。

 ·End·

微交互   ∣细节设计成就卓越产品

长按,识别二维码,加关注

分享文章,让更多的人知道微交互