摘要: 原创出处 http://www.iocoder.cn/Eureka/eureka-server-init-second/ 「芋道源码」欢迎转载,保留摘要,谢谢!
本文主要基于 Eureka 1.8.X 版本

🙂🙂🙂关注**微信公众号:【芋道源码】**有福利:
- RocketMQ / MyCAT / Sharding-JDBC 所有源码分析文章列表
- RocketMQ / MyCAT / Sharding-JDBC 中文注释源码 GitHub 地址
- 您对于源码的疑问每条留言都将得到认真回复。甚至不知道如何读源码也可以请教噢。
- 新的源码解析文章实时收到通知。每周更新一篇左右。
- 认真的源码交流微信群。
1. 概述
本文接《Eureka 源码解析 —— Eureka-Server 启动(一)之 EurekaServerConfig》,主要分享 Eureka-Server 启动的过程的第二部分 —— EurekaBootStrap。
考虑到整个初始化的过程中涉及的代码特别多,拆分成两两篇文章:
- ServerConfig
- 【本文】EurekaBootStrap
推荐 Spring Cloud 书籍:
- 请支持正版。下载盗版,等于主动编写低级 BUG 。
- 程序猿DD —— 《Spring Cloud微服务实战》
- 周立 —— 《Spring Cloud与Docker微服务架构实战》
- 两书齐买,京东包邮。
2. EurekaBootStrap
com.netflix.eureka.EurekaBootStrap,Eureka-Server 启动入口。

EurekaBootStrap 实现了 javax.servlet.ServletContextListener 接口,在 Servlet 容器( 例如 Tomcat、Jetty )启动时,调用 #contextInitialized() 方法,初始化 Eureka-Server,实现代码如下:
public class EurekaBootStrap implements ServletContextListener {
// 省略无关变量和方法
@Override
public void contextInitialized(ServletContextEvent event) {
try {
// 初始化 Eureka-Server 配置环境
initEurekaEnvironment();
// 初始化 Eureka-Server 上下文
initEurekaServerContext();
ServletContext sc = event.getServletContext();
sc.setAttribute(EurekaServerContext.class.getName(), serverContext);
} catch (Throwable e) {
logger.error("Cannot bootstrap eureka server :", e);
throw new RuntimeException("Cannot bootstrap eureka server :", e);
}
}
}
- 调用
#initEurekaEnvironment()方法,初始化 Eureka-Server 配置环境。 - 调用
#initEurekaServerContext()方法,初始化 Eureka-Server 上下文。
2.1 初始化 Eureka-Server 配置环境
// EurekaBootStrap.java
/**
* 部署环境 - 测服
*/
private static final String TEST = "test";
private static final String ARCHAIUS_DEPLOYMENT_ENVIRONMENT = "archaius.deployment.environment";
private static final String EUREKA_ENVIRONMENT = "eureka.environment";
/**
* 部署数据中心 - CLOUD
*/
private static final String CLOUD = "cloud";
/**
* 部署数据中心 - 默认
*/
private static final String DEFAULT = "default";
private static final String ARCHAIUS_DEPLOYMENT_DATACENTER = "archaius.deployment.datacenter";
private static final String EUREKA_DATACENTER = "eureka.datacenter";
protected void initEurekaEnvironment() throws Exception {
logger.info("Setting the eureka configuration..");
// 设置配置文件的数据中心
String dataCenter = ConfigurationManager.getConfigInstance().getString(EUREKA_DATACENTER);
if (dataCenter == null) {
logger.info("Eureka data center value eureka.datacenter is not set, defaulting to default");
ConfigurationManager.getConfigInstance().setProperty(ARCHAIUS_DEPLOYMENT_DATACENTER, DEFAULT);
} else {
ConfigurationManager.getConfigInstance().setProperty(ARCHAIUS_DEPLOYMENT_DATACENTER, dataCenter);
}
// 设置配置文件的环境
String environment = ConfigurationManager.getConfigInstance().getString(EUREKA_ENVIRONMENT);
if (environment == null) {
ConfigurationManager.getConfigInstance().setProperty(ARCHAIUS_DEPLOYMENT_ENVIRONMENT, TEST);
logger.info("Eureka environment value eureka.environment is not set, defaulting to test");
}
}
- 设置基于 Netflix Archaius 实现的配置文件的上下文,从而读取合适的配置文件。大多数情况下,只需要设置
EUREKA_ENVIRONMENT即可,不同的服务器环境( 例如,PROD/TEST等) 读取不同的配置文件。实现原理,在《Eureka 源码解析 —— Eureka-Client 初始化(一)之 EurekaInstanceConfig》「2.4 PropertiesInstanceConfig」有详细解析。 - 感兴趣的也可以阅读:《Netflix Archaius 官方文档 —— Deployment context》。
2.2 初始化 Eureka-Server 上下文
EurekaBootStrap 的 #initEurekaServerContext() 方法的实现代码相对较多,已经将代码切块 + 中文注册,点击 EurekaBootStrap 链接,对照下面每个小结阅读理解。
2.2.1 创建 Eureka-Server 配置
EurekaServerConfig eurekaServerConfig = new DefaultEurekaServerConfig();
2.2.2 Eureka-Server 请求和响应的数据兼容
// For backward compatibility
JsonXStream.getInstance().registerConverter(new V1AwareInstanceInfoConverter(), XStream.PRIORITY_VERY_HIGH);
XmlXStream.getInstance().registerConverter(new V1AwareInstanceInfoConverter(), XStream.PRIORITY_VERY_HIGH);
- 目前 Eureka-Server 提供 V2 版本 API ,如上代码主要对 V1 版本 API 做兼容。可以选择跳过。
2.2.3 创建 Eureka-Server 请求和响应编解码器
logger.info("Initializing the eureka client...");
logger.info(eurekaServerConfig.getJsonCodecName());
ServerCodecs serverCodecs = new DefaultServerCodecs(eurekaServerConfig);
2.2.4 创建 Eureka-Client
ApplicationInfoManager applicationInfoManager;
if (eurekaClient == null) {
EurekaInstanceConfig instanceConfig = isCloud(ConfigurationManager.getDeploymentContext())
? new CloudInstanceConfig()
: new MyDataCenterInstanceConfig();
applicationInfoManager = new ApplicationInfoManager(
instanceConfig, new EurekaConfigBasedInstanceInfoProvider(instanceConfig).get());
EurekaClientConfig eurekaClientConfig = new DefaultEurekaClientConfig();
eurekaClient = new DiscoveryClient(applicationInfoManager, eurekaClientConfig);
} else {
applicationInfoManager = eurekaClient.getApplicationInfoManager();
}
-
Eureka-Server 内嵌 Eureka-Client,用于和 Eureka-Server 集群里其他节点通信交互。
-
Eureka-Client 的初始化过程,在《Eureka 源码解析 —— Eureka-Client 初始化(三)之 EurekaClient》「3. DiscoveryClient」有详细解析。
-
Eureka-Client 也可以通过 EurekaBootStrap 构造方法传递,实现代码如下:
public class EurekaBootStrap implements ServletContextListener { private EurekaClient eurekaClient; public EurekaBootStrap(EurekaClient eurekaClient) { this.eurekaClient = eurekaClient; } }- 大多数情况下用不到。
2.2.5 创建应用实例信息的注册表
PeerAwareInstanceRegistry registry;
if (isAws(applicationInfoManager.getInfo())) { // AWS 相关,跳过
registry = new AwsInstanceRegistry(
eurekaServerConfig,
eurekaClient.getEurekaClientConfig(),
serverCodecs,
eurekaClient
);
awsBinder = new AwsBinderDelegate(eurekaServerConfig, eurekaClient.getEurekaClientConfig(), registry, applicationInfoManager);
awsBinder.start();
} else {
registry = new PeerAwareInstanceRegistryImpl(
eurekaServerConfig,
eurekaClient.getEurekaClientConfig(),
serverCodecs,
eurekaClient
);
}
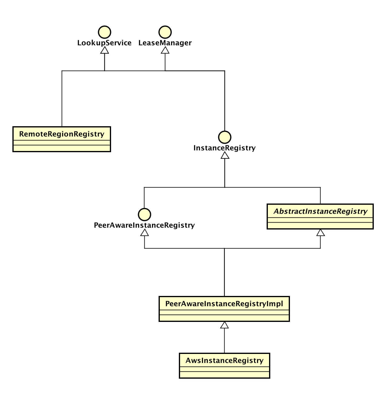
-
应用实例信息的注册表类关系图如下:

-
本文不展开分享,在《Eureka 源码解析 —— 注册表 InstanceRegistry 类关系》详细解析。
2.2.6 创建 Eureka-Server 集群节点集合
PeerEurekaNodes peerEurekaNodes = getPeerEurekaNodes(
registry,
eurekaServerConfig,
eurekaClient.getEurekaClientConfig(),
serverCodecs,
applicationInfoManager
);
com.netflix.eureka.cluster.PeerEurekaNodes,Eureka-Server 集群节点集合,在《Eureka 源码解析 —— Eureka-Server 集群同步》详细解析。
2.2.7 创建 Eureka-Server 上下文
serverContext = new DefaultEurekaServerContext(
eurekaServerConfig,
serverCodecs,
registry,
peerEurekaNodes,
applicationInfoManager
);
-
com.netflix.eureka.EurekaServerContext,Eureka-Server 上下文接口,提供Eureka-Server 内部各组件对象的初始化、关闭、获取等方法。 -
com.netflix.eureka.EurekaServerContext.DefaultEurekaServerContext,Eureka-Server 上下文实现类,实现代码如下:public class DefaultEurekaServerContext implements EurekaServerContext { /** * Eureka-Server 配置 */ private final EurekaServerConfig serverConfig; /** * Eureka-Server 请求和响应编解码器 */ private final ServerCodecs serverCodecs; /** * 应用实例信息的注册表 */ private final PeerAwareInstanceRegistry registry; /** * Eureka-Server 集群节点集合 */ private final PeerEurekaNodes peerEurekaNodes; /** * 应用实例信息管理器 */ private final ApplicationInfoManager applicationInfoManager; // .... 省略方法 }
2.2.8 初始化 EurekaServerContextHolder
EurekaServerContextHolder.initialize(serverContext);
-
com.netflix.eureka.EurekaServerContextHolder,Eureka-Server 上下文持有者。通过它,可以很方便的获取到 Eureka-Server 上下文,实现代码如下:public class EurekaServerContextHolder { /** * 持有者 */ private static EurekaServerContextHolder holder; /** * Eureka-Server 上下文 */ private final EurekaServerContext serverContext; private EurekaServerContextHolder(EurekaServerContext serverContext) { this.serverContext = serverContext; } public EurekaServerContext getServerContext() { return this.serverContext; } /** * 初始化 * * @param serverContext Eureka-Server 上下文 */ public static synchronized void initialize(EurekaServerContext serverContext) { holder = new EurekaServerContextHolder(serverContext); } public static EurekaServerContextHolder getInstance() { return holder; } }
2.2.9 初始化 Eureka-Server 上下文
serverContext.initialize();
logger.info("Initialized server context");
-
调用
ServerContext#initialize()方法,初始化 Eureka-Server 上下文,实现代码如下:// DefaultEurekaServerContext.java @Override public void initialize() throws Exception { logger.info("Initializing ..."); // 启动 Eureka-Server 集群节点集合(复制) peerEurekaNodes.start(); // 初始化 应用实例信息的注册表 registry.init(peerEurekaNodes); logger.info("Initialized"); }
2.2.10 从其他 Eureka-Server 拉取注册信息
// Copy registry from neighboring eureka node
int registryCount = registry.syncUp();
registry.openForTraffic(applicationInfoManager, registryCount);
- 本文不展开分享,在 《Eureka 源码解析 —— Eureka-Server 集群同步》详细解析。
2.2.11 注册监控
// Register all monitoring statistics.
EurekaMonitors.registerAllStats();
- 配合 Netflix Servo 实现监控信息采集。
3. Filter
Eureka-Server 过滤器( javax.servlet.Filter ) 顺序如下:
- StatusFilter
- ServerRequestAuthFilter
- RateLimitingFilter
- GzipEncodingEnforcingFilter
- ServletContainer
3.1 StatusFilter
com.netflix.eureka.StatusFilter,Eureka-Server 状态过滤器。当 Eureka-Server 未处于开启( InstanceStatus.UP )状态,返回 HTTP 状态码 307 重定向,实现代码如下:
// StatusFilter.java
private static final int SC_TEMPORARY_REDIRECT = 307;
public void doFilter(ServletRequest request, ServletResponse response,
FilterChain chain) throws IOException, ServletException {
InstanceInfo myInfo = ApplicationInfoManager.getInstance().getInfo();
InstanceStatus status = myInfo.getStatus();
if (status != InstanceStatus.UP && response instanceof HttpServletResponse) {
HttpServletResponse httpRespone = (HttpServletResponse) response;
httpRespone.sendError(SC_TEMPORARY_REDIRECT,
"Current node is currently not ready to serve requests -- current status: "
+ status + " - try another DS node: ");
}
chain.doFilter(request, response);
}
3.2 ServerRequestAuthFilter
com.netflix.eureka.ServerRequestAuthFilter,Eureka-Server 请求认证过滤器。Eureka-Server 未实现认证。目前打印访问的客户端名和版本号,配合 Netflix Servo 实现监控信息采集。实现代码如下:
// ServerRequestAuthFilter.java
protected void logAuth(ServletRequest request) {
if (serverConfig.shouldLogIdentityHeaders()) {
if (request instanceof HttpServletRequest) {
HttpServletRequest httpRequest = (HttpServletRequest) request;
String clientName = getHeader(httpRequest, AbstractEurekaIdentity.AUTH_NAME_HEADER_KEY);
String clientVersion = getHeader(httpRequest, AbstractEurekaIdentity.AUTH_VERSION_HEADER_KEY);
DynamicCounter.increment(MonitorConfig.builder(NAME_PREFIX + clientName + "-" + clientVersion).build());
}
}
}
3.3 RateLimitingFilter
com.netflix.eureka.RateLimitingFilter,请求限流过滤器。在《Eureka 源码解析 —— 基于令牌桶算法的 RateLimiter》详细解析。
3.4 GzipEncodingEnforcingFilter
com.netflix.eureka.GzipEncodingEnforcingFilter,GZIP 编码过滤器。
3.5 ServletContainer
com.sun.jersey.spi.container.servlet.ServletContainer,Jersey MVC 请求过滤器。
-
Jersey MVC 模式如下图:
FROM 《Jersey框架的MVC》

-
在
com.netflix.eureka.resources包里,有所有的 Eureka-Server Jersey Resource ( Controller )。 -
过滤器在
web.xml配置如下:<filter> <filter-name>jersey</filter-name> <filter-class>com.sun.jersey.spi.container.servlet.ServletContainer</filter-class> <init-param> <param-name>com.sun.jersey.config.property.WebPageContentRegex</param-name> <param-value>/(flex|images|js|css|jsp)/.*</param-value> </init-param> <init-param> <param-name>com.sun.jersey.config.property.packages</param-name> <param-value>com.sun.jersey;com.netflix</param-value> </init-param> <!-- GZIP content encoding/decoding --> <init-param> <param-name>com.sun.jersey.spi.container.ContainerRequestFilters</param-name> <param-value>com.sun.jersey.api.container.filter.GZIPContentEncodingFilter</param-value> </init-param> <init-param> <param-name>com.sun.jersey.spi.container.ContainerResponseFilters</param-name> <param-value>com.sun.jersey.api.container.filter.GZIPContentEncodingFilter</param-value> </init-param> </filter> <filter-mapping> <filter-name>jersey</filter-name> <url-pattern>/*</url-pattern> </filter-mapping>
666. 彩蛋
啦啦啦,Eureka-Server 启动完成!
准备工作已经完成,可以开始更加有趣的注册、续约、取消注册、过期等等 Eureka-Client 与 Eureka-Server 的交互。
搞起!
胖友,分享一波朋友圈可好!?