哈希表

361 阅读2分钟

简介

散列表(Hash table,也叫哈希表),是根据关键码值(Key value)而直接进行访问的数据结构。也就是说,它通过把关键码值映射到表中一个位置来访问记录,以加快查找的速度。这个映射函数叫做散列函数,存放记录的数组叫做散列表。 给定表M,存在函数f(key),对任意给定的关键字值key,代入函数后若能得到包含该关键字的记录在表中的地址,则称表M为哈希(Hash)表,函数f(key)为哈希(Hash) 函数。

散列表示意图

基本概念

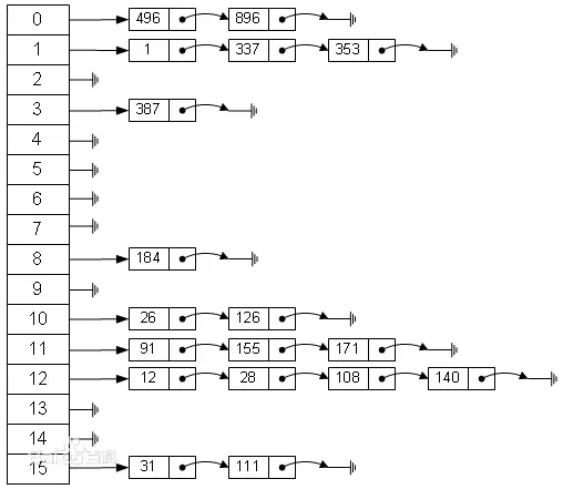
  1. 若关键字为k,则其值存放在f(k)的存储位置上。由此,不需比较便可直接取得所查记录。称这个对应关系f为散列函数,按这个思想建立的表为散列表。
  2. 对不同的关键字可能得到同一散列地址,即k1≠k2,而f(k1)=f(k2),这种现象称为碰撞(英语:Collision)。具有相同函数值的关键字对该散列函数来说称做同义词。综上所述,根据散列函数f(k)和处理碰撞的方法将一组关键字映射到一个有限的连续的地址集(区间)上,并以关键字在地址集中的“像”作为记录在表中的存储位置,这种表便称为散列表,这一映射过程称为散列造表或散列,所得的存储位置称散列地址。
  3. 若对于关键字集合中的任一个关键字,经散列函数映象到地址集合中任何一个地址的概率是相等的,则称此类散列函数为均匀散列函数(Uniform Hash function),这就是使关键字经过散列函数得到一个“随机的地址”,从而减少碰撞。

特点

数组的特点是:寻址容易,插入和删除困难;
而链表的特点是:寻址困难,插入和删除容易

散列法

元素特征转变为数组下标的方法就是散列法。三种比较常用的:

  1. 除法散列法 最直观的一种,上图使用的就是这种散列法,公式: index = value % 16
  2. 平方散列法 求index是非常频繁的操作,而乘法的运算要比除法来得省时,公式: index = (value * value) >> 28 (右移,除以2^28。记法:左移变大,是乘。右移变小,是除。)
  3. 斐波那契(Fibonacci)散列法

参考

  1. yq.aliyun.com/articles/35…
  2. segmentfault.com/a/119000000…
  3. www.cnblogs.com/gaochundong…
  4. baike.baidu.com/item/%E5%93…