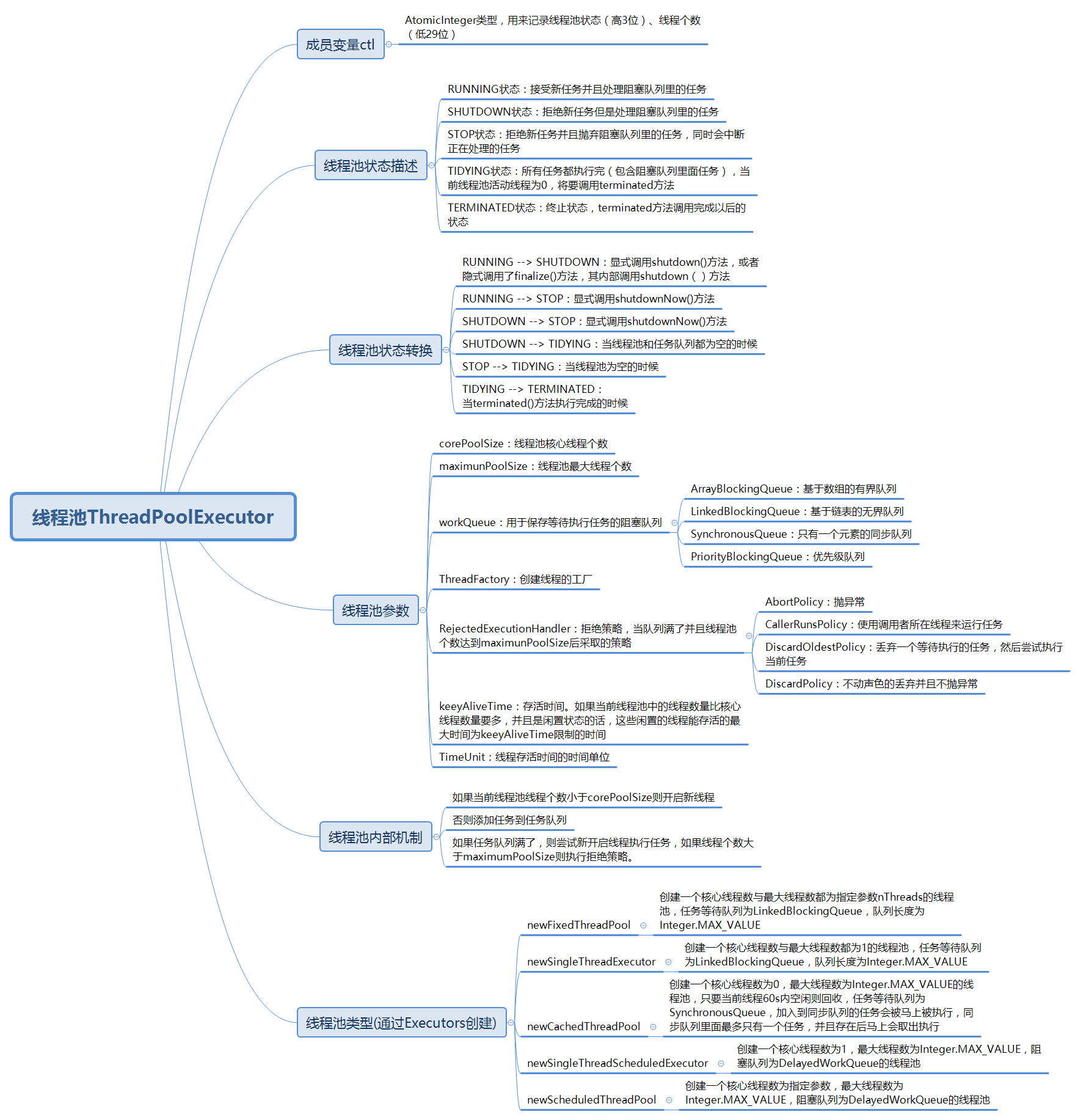
一张图轻松搞定面试必问线程池 wind瑞_ 2018-02-04 158 阅读1分钟 最近发现用思维导图总结知识点清晰明了,用图文并茂的方式展示技术内部原理更容易理解及记忆。下面用一张图展示线程池的内部原理。线程池思维导图