nodejs中流(stream)的理解之可读流

889 阅读5分钟

1.流是什么?
在node.js官网文档中是这么说的 流(stream)在 Node.js 中是处理流数据的抽象接口(abstract interface)。 stream 模块提供了基础的 API 。使用这些 API 可以很容易地来构建实现流接口的对象。

Node.js 提供了多种流对象。 例如, HTTP 请求 和 process.stdout 就都是流的实例。

流可以是可读的、可写的,或是可读写的。所有的流都是 EventEmitter 的实例。 本人最近研究node,特意记下,分享一下。

言归正传

1. Node.js 中有四种基本的流类型:
· Readable - 可读的流 (例如 fs.createReadStream()).
· Writable - 可写的流 (例如 fs.createWriteStream()).
· Duplex - 可读写的流 (例如 net.Socket).
· Transform - 在读写过程中可以修改和变换数据的 Duplex 流 (例如 zlib.createDeflate()).

那么今天的主角就是可读流(createReadStream),后续会陆续介绍其他3种流

2.可读流(createReadStream)
实现了stream.Readable接口的对象,将对象数据读取为流数据,当监听data事件后,开始发射数据

2.1 创建可读流

var rs = fs.createReadStream(path,[options]);
ps:如果指定utf8编码highWaterMark要大于3个字节

2.2 监听data事件

流切换到流动模式,数据会被尽可能快的读出
rs.on('data', function (data) {
    console.log(data);
});

2.3 监听end事件

该事件会在读完数据后被触发
rs.on('end', function () {
    console.log('读取完成');
})

2.4 监听error事件

rs.on('error', function (err) {
    console.log(err);
});

2.5 监听open事件

rs.on('open', function () {
    console.log(err);
});

2.6 监听close事件

rs.on('close', function () {
    console.log(err);
});

2.7 设置编码

与指定{encoding:'utf8'}效果相同,设置编码
rs.setEncoding('utf8');

2.8 暂停和恢复触发data

通过pause()方法和resume()方法
rs.on('data', function (data) {
    rs.pause();
    console.log(data);
});
setTimeout(function () {
    rs.resume();
},2000);

3. 流中的数据有两种模式,二进制模式和对象模式

· 二进制模式, 每个分块都是buffer或者string对象 · 对象模式, 流内部处理的是一系列普通对象.

4.可读流的两种模式

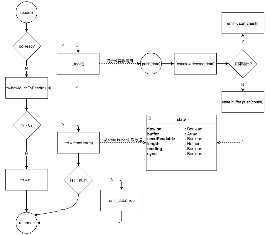
可读流事实上工作在下面两种模式之一:flowing 和 paused 在 flowing 模式下, 可读流自动从系统底层读取数据,并通过 EventEmitter 接口的事件尽快将数据提供给应用。 在 paused 模式下,必须显式调用 stream.read() 方法来从流中读取数据片段。 所有初始工作模式为 paused 的 Readable 流 如果 Readable 切换到 flowing 模式,且没有消费者处理流中的数据,这些数据将会丢失。 比如, 调用了 readable.resume() 方法却没有监听 'data' 事件,或是取消了 'data' 事件监听,就有可能出现这种情况 下面通过代码简单模拟下实现的逻辑: 如图:

stream-read.png

let fs = require('fs');
let EventEmitter = require('events');

class ReadStream extends EventEmitter {//这里用到的是es6的原型继承
    constructor(path, options) {
        super(path, options);
        this.path = path;//读取文件的路径
        this.highWaterMark = options.highWaterMark || 64 * 1024;//读取的最高水位线
        this.buffer = Buffer.alloc(this.highWaterMark);//临时存放数据的容器
        this.flags = options.flags || 'r';//打开文件要做的操作,默认为'r'
        this.encoding = options.encoding;//编码
        this.mode = options.mode || 0o666;//读取文件的权限
        this.start = options.start || 0;//开始读取的索引位置
        this.end = options.end;//结束读取的索引位置(包括结束位置)
        this.pos = this.start;
        this.autoClose = options.autoClose || true;////当流读完之后自动关闭文件
        this.bytesRead = 0;//实际读到的字节数
        this.closed = false;
        this.flowing;////初始状态为暂停模式 为true时为流动模式, 为false时为暂停模式
        this.needReadable = false;//是否需要发送readable事件
        this.length = 0;//缓存区的总长度
        this.buffers = [];//这才是真正的缓存区
        this.on('end', function () {
            if (this.autoClose) {
                this.destroy();
            }
        });
       //当给这个实例添加了任意的监听函数时会触发newListener
        this.on('newListener', (type) => {
            //如果监听了data事件,流会自动切换的流动模式
            //流动模式不缓存,直接发射,然后读取下次的数据。如果你用流动模式而且没有消费,数据就白白丢失了
            if (type == 'data') {
                this.flowing = true;
                this.read();
            }
            if (type == 'readable') {
                this.read(0);
            }
        });
        this.open();
    }
//打开文件
    open() {
        fs.open(this.path, this.flags, this.mode, (err, fd) => {
            if (err) {
                if (this.autoClose) {
                    this.destroy();
                    return this.emit('error', err);
                }
            }
            this.fd = fd;
            this.emit('open');
        });
    }

    read(n) {
        if (typeof this.fd != 'number') {
            return this.once('open', () => this.read());
        }
        n = parseInt(n, 10);
        if (n != n) {
            n = this.length;
        }
        if (this.length == 0)//重新填充
            this.needReadable = true;
        let ret;
        if (0 < n < this.length) {//缓存区的数据足够用,并且要读取的字节大于0
            ret = Buffer.alloc(n);
            let b;
            let index = 0;
            while (null != (b = this.buffers.shift())) {
                for (let i = 0; i < b.length; i++) {
                    ret[index++] = b[i];
                    if (index == ret.length) {//填充完毕
                        this.length -= n;
                        b = b.slice(i + 1);
                        this.buffers.unshift(b);
                        break;
                    }
                }
            }
            if (this.encoding) ret = ret.toString(this.encoding);
        }
       //底层读数据的方法
        let _read = () => {
            let m = this.end ? Math.min(this.end - this.pos + 1, this.highWaterMark) : this.highWaterMark;
            fs.read(this.fd, this.buffer, 0, m, this.pos, (err, bytesRead) => {
                if (err) {
                    return
                }
                let data;
                if (bytesRead > 0) {//实际读到的字节数
                    data = this.buffer.slice(0, bytesRead);
                    this.pos += bytesRead;
                    //让缓存区的数量加实际读到的字节数
                    this.length += bytesRead;
                    if (this.end && this.pos > this.end) {
                        if (this.needReadable) {
                            this.emit('readable');
                        }

                        this.emit('end');
                    } else {
                        this.buffers.push(data);
                        if (this.needReadable) {
                            this.emit('readable');
                            this.needReadable = false;
                        }

                    }
                } else {
                    if (this.needReadable) {
                        this.emit('readable');
                    }
                    return this.emit('end');
                }
            })
        }
        if (this.length == 0 || (this.length < this.highWaterMark)) {
            _read(0);
        }
        return ret;
    }
//销毁流
    destroy() {
        fs.close(this.fd, (err) => {
            this.emit('close');
        });
    }
//暂停
    pause() {
        this.flowing = false;
    }
//恢复
    resume() {
        this.flowing = true;
        this.read();
    }

    pipe(dest) {
        this.on('data', (data) => {
            let flag = dest.write(data);
            if (!flag) this.pause();
        });
        dest.on('drain', () => {
            this.resume();
        });
        this.on('end', () => {
            dest.end();
        });
    }
}
module.exports = ReadStream;

readable时其实会立刻填充缓存区,当你消费掉一个字节后,一旦发现缓冲区的字节数小于最高水位线了,则会立马读到最高水位线highWaterMark(n)个字节填充到缓存区 read(n)是可读流的核心方法,那么方法中传参数跟不传,传几个是有讲究的: n = undefined :即n不传参数,如果处于流动模式,并且缓存区大小不为空,则返回缓存区第一个buffer的长度,否则读取整个缓存 如果读到了数据没有返回值,但是会发射data事件,数据也能取到,也就是用来清空缓存区。也不需要向底层_read()请求数据 n=0:只是填充缓存区,并不真正读取 0 < n < highWaterMark(n):可读流会从缓存区取出对应大小的数据,并且作为 read 方法返回值返回。同时判断此时缓存区大小是否小于highWaterMark(n),如果小于,那么将执行底层的 _read 方法,从数据源中读取highWaterMark(n)大小的数据填充到缓存区内。 n>highWaterMark(n):如果缓存中数据不够,便会调用_read方法去底层取数据。

尾声:

碍于篇幅和时间限制,就不再继续介绍下去。本文仅介绍了可读流的基本使用方法,如果觉得有一些地方觉得不太深入,可以去看一下官方文档,官方文档上面有更加全面和详细的介绍。

参考资料:

stream | Node.js API 文档nodejs.cn