为什么需要stream
做为一个前端猿,一直对后端每天可以任性的操作服务器文件感到羡慕。最近学习node的fs模块玩的也是意犹未尽好不满足。fs.readFile方法在读取大文件时无法胜任,所以流出现了。
stream(流)
我的理解 我们在网上下载资源时,稍微大一点就要下载个把小时。我们的带宽远远不能满足从服务端把资源整个端走,所以要把资源拆分成小块,一块一块的运输。资源就像水一样流到了我们本地。
While it is important for all Node.js users to understand how streams work.(官网说流很重要!)
流的类型
nodejs有四种基本的流类型:
- 1 Readable 可读流
- 2 Writable 可写流
- 3 Duplex 可读可写流
- 4 Transform 在读写过程中可以修改和变换数据的Duplex流
1.Readable
可读流的功能是作为上游,提供数据给下游。
创建与使用
let {Readable} = require('stream');
let readable = Readable();
/*
Readable({read(){})
*/
let source = ['a','b','c'];
readable.setEncoding('utf8');
readable._read = function () {
let data = source.shift()||null;
console.log('read:',data);
this.push(data);
}
readable.on('end', function () {
console.log('end')
})
readable.on('data', function (data) {
console.log(data)
})
/*
输出:
read: a
read: b
a
read: c
b
read: null
c
end
*/
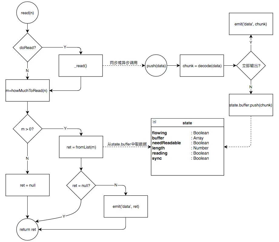
Readable通过实例_read或read方法,在需要数据时,_read()方法会自动调用。
- _read方法结束的标志是this.push(null)。
- 当readable绑定data时_read()方法自动调用
data事件:当读入数据时触发data事件传入回调读到内容。
end事件:“消耗完”,需要满足两个条件:
- 已经调用push(null),声明不会再有任何新的数据产生
- 缓存中的数据也被读取完
两种模式(flowing 和 paused)
流动(flowing)模式
flowing 模式下, 可读流自动从系统底层读取数据,并通过 EventEmitter 接口的事件尽快将数据提供给应用。
以下条件均可以使readable进入flowing模式:
- 调用resume方法
- 如果之前未调用pause方法进入paused模式,则监听data事件也会调用resume方法。
- readable.pipe(writable)。pipe中会监听data事件。
暂停(paused)模式
paused 模式下,必须显式调用 stream.read() 方法来从流中读取数据片段。
可读流可以通过下面途径切换到 paused 模式:
- 如果不存在管道目标(pipe destination),可以通过调用 stream.pause() 方法实现。
- 如果存在管道目标,可以通过取消 'data' 事件监听,并调用 stream.unpipe() 方法移除所有管道目标来实现。
Readable流程
- 通过read或_read方法读入数据
- 将数据push到当前对象
- 触发emit data方法

深入理解readable
众所周知node i/o操作通常采用异步操作。在读取数据时会把数据写入缓存区。
read方法
在创建流时,会设置一个highWaterMark参数创建最高水位线。

var stream = require('stream');
var util = require('util');
util.inherits(Counter, stream.Readable);
function Counter(options) {
stream.Readable.call(this, options);
this._index = 0;
}
Counter.prototype._read = function() {
if(this._index++<3){
this.push(this._index+'');
}else{
this.push(null);
}
};
var counter = new Counter();
counter.on('data', function(data){
console.log("读到数据: " + data.toString());//no maybe
});
counter.on('end', function(data){
console.log("读完了");
});
2.Writable
可写流是对数据写入'目的地'的一种抽象。可写流的功能是作为下游,消耗上游提供的数据。
let {Writable} = require('stream');
var writable = Writable({
write: function (data,_,next) {
console.log(data);
next&&next();
}
})
/*
Writable._write(data,_,next)
*/
writable.write('a');
writable.write('b');
writable.write('c');
writable.end();
/*
<Buffer 61>
<Buffer 62>
<Buffer 63>
*/
write方法
- write()或_write()的第三个参数next为回调函数,调用next()表示写入完成,开始写下一个数据。
- 必须调用end()方法来告诉writable,所有数据均已写入。
自定义可写流
var stream = require('stream');
var util = require('util');
util.inherits(Writer, stream.Writable);
let stock = [];
function Writer(opt) {
stream.Writable.call(this, opt);
}
Writer.prototype._write = function(chunk, encoding, callback) {
setTimeout(()=>{
stock.push(chunk.toString('utf8'));
console.log("增加: " + chunk);
callback();
},500)
};
var w = new Writer();
for (var i=1; i<=5; i++){
w.write("项目:" + i, 'utf8');
}
w.end("结束写入",function(){
console.log(stock);
});
3.管道流
从readable读出数据,writeable写入数据
创建与使用
const stream = require('stream')
var index = 0;
const readable = stream.Readable({
highWaterMark: 2,
read: function () {
process.nextTick(() => {
console.log('push', ++index)
this.push(index+'');
})
}
})
const writable = stream.Writable({
highWaterMark: 2,
write: function (chunk, encoding, next) {
console.log('写入:', chunk.toString())
}
})
readable.pipe(writable);
4.Duplex
const {Duplex} = require('stream');
const inoutStream = new Duplex({
write(chunk, encoding, callback) {
console.log(chunk.toString());
callback();
},
read(size) {
this.push((++this.index)+'');
if (this.index > 3) {
this.push(null);
}
}
});
inoutStream.index = 0;
process.stdin.pipe(inoutStream).pipe(process.stdout);
5.Transform
const {Transform} = require('stream');
const upperCase = new Transform({
transform(chunk, encoding, callback) {
this.push(chunk.toString().toUpperCase());
callback();
}
});
process.stdin.pipe(upperCase).pipe(process.stdout);
/*
实现大小写转换
inpt: a
A
*/
最近在学习nodejs,经过整理写下学习笔记。欢迎同学沟通学习心得,如有错误的地方也欢迎指正。