用vnode造一个markdown轮子

1,005 阅读7分钟

首先放上项目地址,喜欢的话就star一个吧

GitHub: markdown365-parser

预览地址: Demo

react的发布让前端摆脱了使用jQuery一点一点修改DOM的历史。对于后来的很多框架都产生非常重要的影响。其中最为重要的概念就是Virtual DOM了,在后面vue也借鉴了这一概念,不过这两个框架对Virtual DOM的实现是不一样的。

作为一个搬砖的,肯定是离不开markdwon的,markdwon能够用很简洁的语法表现出很好的排版样式。所以也就关注了一些markdwon的解析器,闲来无事,就有了自己造一个轮子的想法。在GitHub上找了几个比较流行的markdwon解析的库之后选择了marked来研究,选择marked的原因主要是从代码量和支持语法两个方面考虑的,由于自己单枪匹马的干,所以选用的库不能太大了(我怕搞不定),marked的源码只有1000多行,而且代码结构还是比较清晰的,整个扒下来也就定义了三个类,分别是Lexer(块级语法解析)、InlineLexer(行内语法解析)和Renderer(渲染成html字符串),这里就不过多说明marked了,其中我借鉴了Lexer和InlineLexer两个类的实现。

talk is cheap show me the code

嗯,好了,下面开始正式安利

支持语法

项目已经支持了比较常用的一些语法,具体请查看Grammar.md

使用示例如下

<!doctype html>
<html>
<head>
  <meta charset="utf-8"/>
  <title>markdown365-parser</title>
  <script src="dist/markdown365-parser.js"></script>
</head>
<body>
  <div id="previiew"></div>
  <script>
    const markdwon = '## markdown365-parser'
    const parser = new Markdown365Parser({
      gfm: true,
      tables: true,
      breaks: true,
      pedantic: false,
      smartypants: false,
      base = '',
      $el: document.querySelector('#previiew')
    })
    parser.parse(markdown)
  </script>
</body>
</html>

参数说明

  • gfm: GitHub flavored markdown语法支持. 默认: true

  • tables: GFM tables语法支持. 必须要求gfmtrue. 默认: true

  • breaks: GFM line breaks解析规则支持. 必须要求gfmtrue. 默认: false

  • pedantic: 是否尽可能遵守markdown.pl的部分内容. 不去掉一些不严格的内容. 默认: false

  • smartypants: 是否替换特殊符号. 默认: false

  • base:这里是用来指定markdwon文档中的链接地址、图片地址的前置链接,如markdown中的说有图片都指向另一个域的时候,base就可以设置为指定域名。这里这个参数主要时考虑到编写桌面markdown编辑器用的,因为编辑器打开markdown文件时,对应的图片的路径要转换为相对markdown文件所在目录的相对路径,具体可参考我的另一个项目markdown365

  • $el:文档要渲染到的dom节点

源码目录结构

src
│ index.js # 入口文件 Parser类
│ utils.js # 工具代码
│
├─lexer # markdown解析相关代码 把字符串解析为vnode
│   block-lexer.js # 块级语法解析 BlockLexer类
│   block-rules.js # 块级语法解析规则
│   index.js # Lexer类
│   inline-lexer.js # 行内语法解析 InlineLexer类
│   inline-rules.js # 行内语法解析规则
│
├─renderer # 渲染类 把vnode diff并渲染到真实dom中
│   index.js # Renderer类
│
└─vnode # vnode定义代码
    index.js # 传入节点信息返回vnode
    vnode.js # Vnode类

Markdwon解析流程介绍

解析流程

下面分别介绍每一个类的作用

  1. Parser类:Parser类初始化后就可以调用parse方法,然后就开始执行lex和render
import Lexer from './lexer'
import Renderer from './renderer'
import h from './vnode'

export default class Parser {
  /**
   * 挂载类的静态方法,使得可直接调用Parser.parse
   */
  static parse (src, options) {
    const parser = new Parser(options)
    return parser.parse(src)
  }

  /**
   * 初始化Parser类
   * @param {Object} options
   */
  constructor (options) {
    this.options = options
    // 初始化Lexer
    this.lexer = new Lexer(this.options)
    // 初始化Renderer
    this.renderer = new Renderer(this.options)
    // 初始化vnode
    this.vnode = h({
      $el: $el,
      tag: $el.tagName.toLowerCase(),
      type: 'node',
      children: []
    })
  }

  /**
   * 解析源码并渲染到dom
   * @param {String} src
   * @return {Parser} this
   */
  parse (src) {
    /**
     * 必须创建新的vnode
     * 创建的vnode将和this.vnode进行对比
     * 否则render diff的时候就会失败
     * h为创建vnode的方法
     */
    const vnode = h({
      $el: this.vnode.$el,
      tag: this.vnode.tag,
      type: 'node',
      children: this.lex(src)
    })

    this.render(vnode)
    this.vnode = vnode
    return this.vnode
  }

  /**
   * 把源码解析为vnode
   * @param {String} src
   * @return {Vnode}
   */
  lex (src) {
    return this.lexer.lex(src)
  }

  /**
   * 把Vnode渲染到dom
   * @param {Vnode} vnode
   */
  render (vnode) {
    this.renderer.patch(vnode, this.vnode)
  }
}
  1. Lexer类:Lexer包含BlockLexer和InlineLexer两个部分,分别用来解析块级语法和行内语法,其中比较重点的是lexInline方法,该方法中会遍历解析块级语法解析后的vnode对象,如果vnode对象的source存在就要解析,并且由于块级节点解析后的会存在text类型的未解析的节点,即text类型的节点中还可以解析出一些语法。例如:一段文字中还包含链接或者斜体等,这些都是属于行内解析的范畴,但我们知道text类型的节点是不存在子接点的,所以解析出来的vnode对象不能挂载到原text节点的子节点上,所以就得把解析出来的节点挂载到原text节点的父节点上,并且对应的位置也不能错乱,详细见下面源码说明
import BlockLexer from './block-lexer'
import InlineLexer from './inline-lexer'
export default class Lexer {

  /**
   * Static Lex Method
   */
  static lex (src, options) {
    const lexer = new Lexer(options)
    return lexer.lex(src)
  }

  /**
   * 初始化Lexer类
   * @param {Object} options
   */
  constructor ({
    gfm = true,
    tables = true,
    pedantic = false,
    breaks = false,
    smartypants = false,
    base = ''
  } = {}) {
    this.options = {
      gfm,
      tables,
      breaks,
      pedantic,
      smartypants,
      base
    }
    // 初始化块级语法解析
    this.blockLexer = new BlockLexer(this.options)
    // 初始化行内语法解析
    this.inlineLexer = new InlineLexer(this.options)
    // 定义vnode
    this.vnode = []
  }

  /**
   * 把源码解析为vnode
   * @param {String} src
   * @return {Vnode}
   */
  lex (src) {
    const { vnode, links } = this.lexBlock(src)
    // 设置参考式的链接或者图片
    this.inlineLexer.setLinks(links)
    this.vnode = this.lexInline(vnode)
    return this.vnode
  }

  /**
   * 解析源码的块级语法
   * @param {String} src
   * @return {Vnode}
   */
  lexBlock (src) {
    return this.blockLexer.parser(src)
  }

  /**
   * 解析经过块级语法解析的vnode对象
   * 解析对象中未被解析的行内语法
   * @param {Vnode} vnodes
   * @return {Vnode}
   */
  lexInline (vnodes) {
    let i = 0
    let vnode = vnodes[i]
    while (vnode) {
      // 需要进行行内解析的情况
      if (vnode.source) {
        if (vnode.type === 'text') { // 为text的时候
          // 此处说明请参考后面的行内解析说明
          // 把text从text node移动到text node的父节点上
          const children = this.inlineLexer.parser(vnode)
          // 记录原来位置的元素下标
          let oi = i
          // 把节点加入到父节点中对应的位置(相同下标处)
          while (children.length) {
            const vn = children.shift()
            /**
             * 合并text节点
             * 如果前一个是text,并且当前vn也是text
             * 就合并成一段文字,减少节点个数
             */
            if (oi !== i && vnodes[i].type === 'text' && vn.type === 'text') {
              vnodes[i].text += vn.text
            } else {
              vn.parent = vnode.parent
              // 在原来的位置后面插入新的值
              vnodes.splice(++i, 0, vn)
            }
          }
          // 从父节点上移除被解析的节点,该节点已经被解析为其他的节点替代了
          i--
          vnodes.splice(oi, 1)
        } else { // 为node或者html类型的时候
          vnode.children = this.inlineLexer.parser(vnode)
            .map(item => {
              item.parent = vnode
              return item
            })
        }
        vnode.source = null
      } else {
        this.lexInline(vnode.children)
      }
      i++
      vnode = vnodes[i]
    }
    return vnodes
  }
}

行内解析说明,如下代码只进行说明,实际情况子节点还有parent属性,该属性指向父节点

  • 进行行内解析前
const vnode = {
  uid: 0,
  $el: null,
  tag: 'li',
  type: 'node',
  parent: null,
  attributes: {},
  text: '',
  source: null,
  children: [
    {
      uid: 1,
      $el: null,
      tag: null,
      type: 'text',
      children: [],
      attributes: {},
      text: '',
      source: '[x] [google](https://www.google.com/)'
    }
  ]
}
  • 行内解析后应为
const vnode = {
  uid: 0,
  $el: null,
  tag: 'li',
  type: 'node',
  parent: null,
  attributes: {},
  text: '',
  source: null,
  children: [
    {
      uid: 1,
      $el: null,
      tag: 'input',
      type: 'node',
      attributes: {
        checked: 'checked',
        disabled: 'disabled',
        type: 'checkbox'
      },
      text: '',
      source: null,
      children: []
    },
    {
      uid: 2,
      $el: null,
      tag: 'a',
      type: 'node',
      attributes: {
        href: 'https://www.google.com/'
      },
      text: '',
      source: null,
      children: [
        {
          uid: 3,
          $el: null,
          tag: null,
          type: 'text',
          attributes: {},
          text: 'google',
          source: null,
          children: []
        }
      ]
    }
  ]
}
  1. BlockLexer类:BlockLexer类最主要的方法是lex,该方法是正真语法解析部分,在方法内部使用while循环,直到src被解析完才返回vnode,并且里面的每一个解析规则的顺序是不能随意更换的,因为规则之间会存在相互包含的关系,例如一个h1语法段落肯定是可以被解析为p标签的,所以这就要求h1的解析规则放在p标签规则解析的前面,如果不能匹配才会匹配为p标签。其次,对与lex的另两个参数的作用,top参数主要是为了区分一段文字是解析为p标签还是解析为text类型的节点,如果没有父节点就解析为p标签,反之则为text节点。bq参数用来区分是否为blockquote标签下的内容,在blockquote便签下的内容不会被解析到参考式的链接中去,其实也就是参考式的链接只能写在顶级,否则不会生效
import block from './block-rules'
import h from '../vnode'
import { isDef } from '../utils'

/**
 * Block Lexer
 */
export default class BlockLexer {
  static rules = block
  /**
   * Static Lex Method
   */
  static lex (src, options) {
    const blockLexer = new BlockLexer(options)
    return blockLexer.parser(src)
  }

  /**
   * 初始化类
   * @param {Object} options
   */
  constructor ({
    gfm = true,
    tables = true,
    pedantic = false,
    base = ''
  } = {}) {
    this.options = {
      gfm,
      tables,
      pedantic,
      base
    }

    // 初始化解析规则
    this.rules = block.normal
    // 初始化参考式的链接或图片存储的对象
    this.links = {}
    // 初始化vnode
    this.vnode = []

    if (this.options.gfm) {
      if (this.options.tables) {
        this.rules = block.tables
      } else {
        this.rules = block.gfm
      }
    }
  }
  /**
   * 解析源码
   * @param {String} src
   * @return {Object} vnode links
   */
  parser (src) {
    src = src
      .replace(/\r\n|\r/g, '\n')
      .replace(/\t/g, '    ')
      .replace(/\u00a0/g, ' ')
      .replace(/\u2424/g, '\n')

    this.vnode = this.lex(src, true)
    return {
      vnode: this.vnode,
      links: this.links
    }
  }

  /**
   * 解析源码
   * @param {String} src
   * @param {Boolean} top 是否是顶级的标签
   * @param {Boolean} bq 是否为blockquote便签中的元素
   * @return {Vnode}
   */
  lex (src, top, bq) {
    src = src.replace(/^ +$/gm, '')

    const vnodes = []
    let token
    let vnode
    while (src) {
      /**
       * 解析各种块级语法规则
       * src = src - 被解析的部分
       * 直到src = ''才停止解析
       */

      if (src) {
        throw new Error('Infinite loop on byte: ' + src.charCodeAt(0))
      }
    }

    return vnodes
  }

  /**
   * 解析table
   * @param {Array} thead 表头每一列
   * @param {Array} tbody 表格每一行
   * @param {Array} align 表格每一列对齐方式
   * @return {Vnode}
   */
  lexTable (thead, tbody, align) {
    return h({
      tag: 'table',
      children: [
        h({
          tag: 'thead',
          children: thead.map((th, index) => /** 表头部分 */)
        }),
        h({
          tag: 'tbody',
          children: tbody.map(tr => /** 表格主体部分 */)
        })
      ]
    })
  }
}
  1. InlineLexer类:InlineLexer中主要的方法是lex,lex有两个参数,其中src为带解析的源码字符串,parent为的当前解析text的父元素,该参数主要用来判断tasklink,要进入tasklink解析条件,必须要在父元素为li才行,否则不会解析为tasklist
import inline from './inline-rules'
import { isDef, transformURL } from '../utils'
import h from '../vnode'

/**
 * Inline Lexer & Compiler
 */
export default class InlineLexer {
  static vision = process.env.VERSION
  static rules = inline
  /**
   * Static Lexing/Compiling Method
   */
  static lex (vnode, links, options) {
    let inlineLexer = new InlineLexer(options, links)
    return inlineLexer.parser(vnode)
  }

  /**
   * 初始化类
   * @param {Object} options
   * @param {Object} links
   */
  constructor ({
    gfm = true,
    pedantic = false,
    breaks = false,
    smartypants = false,
    base = ''
  } = {}, links = {}) {
    this.options = {
      gfm,
      pedantic,
      breaks,
      smartypants,
      base
    }
    this.rules = inline.normal
    if (this.options.gfm) {
      if (this.options.breaks) {
        this.rules = inline.breaks
      } else {
        this.rules = inline.gfm
      }
    } else if (this.options.pedantic) {
      this.rules = inline.pedantic
    }
    this.setLinks(links)
  }

  /**
   * 设置参考式的链接对象集合
   * @param {Object} links
   */
  setLinks (links) {
    if (typeof links !== 'object') {
      throw new TypeError('`links` isn\'t a object.')
    }
    this.links = links
  }

  /**
   * 解析行内内容
   * @param {Vnode} vnode
   */
  parser (vnode) {
    return this.lex(vnode.source, vnode.parent)
  }

  /**
   * Lexing/Compiling
   * @param {String} src
   * @param {Vnode} parent
   */
  lex (src, parent = null) {
    let vnodes = []
    let link,
      text,
      href,
      token
    let vnode
    while (src) {
      /**
       * 解析各种行内语法规则
       * src = src - 被解析的部分
       * 直到src = ''才停止解析
       */
      if (src) {
        throw new Error('Infinite loop on byte: ' + src.charCodeAt(0))
      }
    }
    return vnodes
  }

  /**
   * 生成链接
   * @param {String} cap 链接中子节点源码
   * @param {Object} link 链接对象
   * @returns {Vnode}
   */
  lexLink (cap, link) {}

  /**
   * Smartypants Transformations
   * @param {String} text
   * @return {String}
   */
  smartypants (text) {
    /**
     * 转义一些内容
     */
  }
}
  1. Vnode类:
  • vnode类
export default class VNode {
  static uid = 0 // 每次创建一个vnode就会加一,这是每个vnode的唯一标识
  constructor ({
    $el = null,
    tag = null,
    type = 'node', // 可为node/text/html
    parent = null,
    children = [],
    attributes = {},
    text = null,
    source = null
  } = {}) {
    this.uid = VNode.uid++
    this.$el = $el
    this.tag = tag
    this.type = type
    this.parent = parent
    this.children = children
    this.attributes = attributes
    this.text = text
    this.source = source
  }
}
  • h函数:快速创建vnode的方法
import VNode from './vnode'

export default ({
  $el = null,
  tag = null,
  type = 'node',
  parent = null,
  children = [],
  attributes = {},
  text = '',
  source = null
} = {}) => {
  const vnode = new VNode({
    $el,
    tag,
    type,
    parent,
    children,
    attributes,
    text,
    source
  })
  // 每个子节点都把parent指向当前节点vnode
  vnode.children.forEach(item => {
    item.parent = vnode
  })
  return vnode
}
  1. Renderer类:Renderer类参考了vue中的render实现方法,其中主要是在对比的时候就对真实dom进行修改,当patch结束dom更新也就结束了
export default class Renderer {
  static vision = process.env.VERSION

  /**
   * Static render Method
   */
  static render (vnode, oldVnode) {
    const renderer = new Renderer()
    return renderer.patch(vnode, oldVnode)
  }

  /**
   * 比较新旧两个节点
   * 并更新到dom
   * @param {Vnode} vnode
   * @param {Vnode} oldVnode
   */
  patch (vnode, oldVnode) {}

  /**
   * 对比新旧节点属性
   * @param {Vnode} vnode
   * @param {Vnode} oldVnode
   */
  patchAttributes (vnode, oldVnode) {}

  /**
   * 对比子新旧节点的子节点列表
   * @param {Array} newCh
   * @param {Array} oldCh
   */
  patchChildren (newCh = [], oldCh = []) {}

  /**
   * 创建新dom元素
   * 并赋值给vnode.$el
   * @param {Vnode} vnode
   * @return {Vnode}
   */
  create (vnode) {}

  /**
   * 追加节点
   * @param {Vnode} parent
   * @param {Vnode} vnode
   */
  append (parent, vnode) {}

  /**
   * 在指定节点前插入节点
   * @param {Vnode} parent
   * @param {Vnode} vnode
   * @param {Vnode} before
   */
  insert (parent, vnode, before) {}

  /**
   * 移除节点
   * @param {Vnode} vnode
   */
  removeEl (vnode) {}

  /**
   * 替换旧节点为新的节点
   * @param {Vnode} parent
   * @param {Vnode} vnode
   * @param {Vnode} oldVnode
   */
  replace (parent, vnode, oldVnode) {}
}

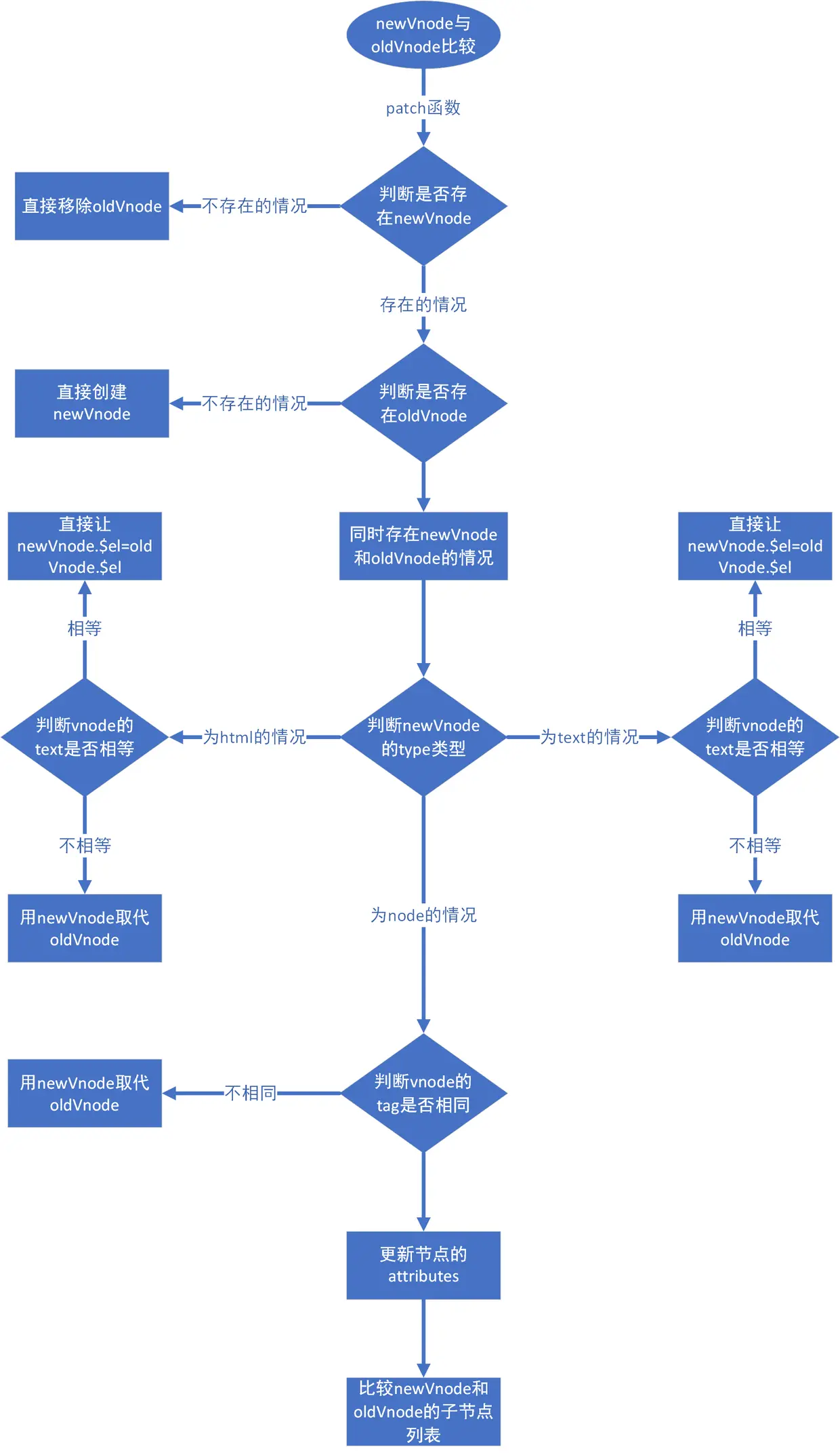
diff原理说明

diff原理基本和vue的思路一致,只是在vue diff的基础上做了简化和修改。这里可以打开源码对比着看,同时这里也推荐一篇对于vue diff源码解析的文章Vue原理解析之Virtual Dom

  1. 单个节点进行比较
    diff原理
  2. 子节点列表diff,子节点相对于单个节点的对比就复杂很多了,会存在列表中添加节点、删除节点、节点位置移动、某一个节点被替换这几种基本情况。这里先放上patchChildren方法的源码。
/**
 * 对比子新旧节点的子节点列表
 * @param {Array} newCh
 * @param {Array} oldCh
 */
patchChildren (newCh = [], oldCh = []) {
  let oldStartIdx = 0 // 记录旧节点数组中的开始下标
  let newStartIdx = 0 // 记录新节点数组中的开始下标
  let oldEndIdx = oldCh.length - 1 // 记录旧节点冲末尾向前匹配的位置下标
  let oldStartVnode = oldCh[0]
  let oldEndVnode = oldCh[oldEndIdx]
  let newEndIdx = newCh.length - 1
  let newStartVnode = newCh[0]
  let newEndVnode = newCh[newEndIdx]

  // 循环节点列表,直到新列表和旧列表的每一个一个节点都被比较完
  while (oldStartIdx <= oldEndIdx && newStartIdx <= newEndIdx) {
    if (oldStartVnode.tag === newStartVnode.tag) {
      this.patch(newStartVnode, oldStartVnode)
      oldStartVnode = oldCh[++oldStartIdx]
      newStartVnode = newCh[++newStartIdx]
    } else if (oldEndVnode.tag === newEndVnode.tag) {
      this.patch(newEndVnode, oldEndVnode)
      oldEndVnode = oldCh[--oldEndIdx]
      newEndVnode = newCh[--newEndIdx]
    } else if (oldStartVnode.tag === newEndVnode.tag) { // Vnode moved right
      this.patch(newEndVnode, oldStartVnode)
      this.insert(oldEndVnode.parent, oldStartVnode, oldCh[oldEndIdx + 1])
      oldStartVnode = oldCh[++oldStartIdx]
      newEndVnode = newCh[--newEndIdx]
    } else if (oldEndVnode.tag === newStartVnode.tag) { // Vnode moved left
      this.patch(newStartVnode, oldEndVnode)
      // 把旧节点真实dom移动到newEndVnode的位置
      this.insert(oldStartVnode.parent, oldEndVnode, oldStartVnode)
      oldEndVnode = oldCh[--oldEndIdx]
      newStartVnode = newCh[++newStartIdx]
    } else {
      // 这种情况就是一个节点变成了另一个节点的情况
      this.replace(newStartVnode.parent, this.create(newStartVnode), oldStartVnode)
      oldStartVnode = oldCh[++oldStartIdx]
      newStartVnode = newCh[++newStartIdx]
    }
  }
  // 以下情况为节点增加或者减少了的情况
  if (oldStartIdx > oldEndIdx) {
    // 插入新节点的情况
    for (; newStartIdx <= newEndIdx; ++newStartIdx) {
      this.insert(newCh[newStartIdx].parent, this.create(newCh[newStartIdx]), newCh[newEndIdx + 1])
    }
  } else if (newStartIdx > newEndIdx) {
    // 移除就无用的旧节点
    for (; oldStartIdx <= oldEndIdx; ++oldStartIdx) {
      this.removeEl(oldCh[oldStartIdx])
    }
  }
}

下面分别对while循环中的每一个条件进行说明

  1. 如果oldStartVnode.tag === newStartVnode.tag,那么旧认为这两个节点是匹配的,即认为为相同节点,直接对比更新这两个节点,如:在末尾追加节点这种情况或者节点子元素变化
    1.png
  2. 如果oldEndVnode.tag === newEndVnode.tag,那么就用新的节点去更新旧节点,如:第一个节点变为了其他类型的节点
    2.png
  3. 如果oldStartVnode.tag === newEndVnode.tag,那么就对比这两个节点,并且将真实dom节点移动到newEndVnode.tag所在的位置
    3.png
  4. oldEndVnode.tag === newStartVnode.tag的情况基本和3一样,只是移动节点的位置要反过来,这里就不放图了
  5. 如果以上几种情况都不能满足的话,就让节点newStartVnode取代oldStartVnode 循环结束之后的条件判断
  6. 如果oldStartIdx > oldEndIdx,比如在末尾追加节点的情况,这是就需要插入新节点
    4.png
  7. 如果newStartIdx > newEndIdx,这种情况可以用移除节点来做类比,所以就需要移除旧的多余的节点
    5.png

对于整个render的diff来说,整体的效率还是很低,还不完善,特别是对于子节点列表对比的方法,还有很大的优化空间

最后

项目目前很多功能还不是很完善,对于markdwon的解析也只是做了比较基础的支持,还有一部分语法没有能够支持,特别是对于html的支持还存在BUG,并且目前对于语法如何扩展也还存在问题,当前的代码结构不易于扩展语法。对于diff部分也还有很多需要改进的地方。所以如果有兴趣,欢迎提交pr。

能力有限,所以以上内容有很多不详细的地方,也可能存在错误,还请热心的同学帮忙指正。