java基础hashmap原理

114 阅读6分钟

ps:本文以jdk6和jdk7为基础,jdk8中实现会有些不同,具体没有具体研究主要改进是当链表长度大于8时自动转化为红黑树。具体参考博客`
本文内容大部分转载自AlphaWang的csdn博客

1.HashMap的数据结构

数据结构中有数组和链表来实现对数据的存储,但这两者基本上是两个极端。

数组

数组存储区间是连续的,占用内存严重,故空间复杂的很大。但数组的二分查找时间复杂度小,为O(1);数组的特点是:寻址容易,插入和删除困难;

链表

链表存储区间离散,占用内存比较宽松,故空间复杂度很小,但时间复杂度很大,达O(N)。链表的特点是:寻址困难,插入和删除容易。

哈希表

那么我们能不能综合两者的特性,做出一种寻址容易,插入删除也容易的数据结构?答案是肯定的,这就是我们要提起的哈希表。哈希表((Hash table)既满足了数据的查找方便,同时不占用太多的内容空间,使用也十分方便。

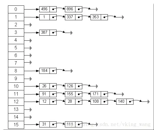
  哈希表有多种不同的实现方法,我接下来解释的是最常用的一种方法—— 拉链法,我们可以理解为“链表的数组” ,如图:

  从上图我们可以发现哈希表是由数组+链表组成的,一个长度为16的数组中,每个元素存储的是一个链表的头结点。那么这些元素是按照什么样的规则存储到数组中呢。一般情况是通过hash(key)%len获得,也就是元素的key的哈希值对数组长度取模得到。比如上述哈希表中,12%16=12,28%16=12,108%16=12,140%16=12。所以12、28、108以及140都存储在数组下标为12的位置。

  HashMap其实也是一个线性的数组实现的,所以可以理解为其存储数据的容器就是一个线性数组。这可能让我们很不解,一个线性的数组怎么实现按键值对来存取数据呢?这里HashMap有做一些处理。

  首先HashMap里面实现一个静态内部类Entry,其重要的属性有 key , value, next,从属性key,value我们就能很明显的看出来Entry就是HashMap键值对实现的一个基础bean,我们上面说到HashMap的基础就是一个线性数组,这个数组就是Entry[],Map里面的内容都保存在Entry[]里面。   

2.HashMap的存取实现

既然是线性数组,为什么能随机存取?这里HashMap用了一个小算法,大致是这样实现:

// 存储时:
int hash = key.hashCode(); // 这个hashCode方法这里不详述,只要理解每个key的hash是一个固定的int值
int index = hash % Entry[].length;
Entry[index] = value;

// 取值时:
int hash = key.hashCode();
int index = hash % Entry[].length;
return Entry[index];

put

ps:当index相等的时候最后put的数据总是放在最前面,大概是因为放在最后面需要把最后一个找出来由于数据结构是链式的所以需要花费时间来查找,但是put的时候肯定也要一个一个查找比较有没相同的key值,所以此处有点小疑问

疑问:如果两个key通过hash%Entry[].length得到的index相同,会不会有覆盖的危险?   这里HashMap里面用到链式数据结构的一个概念。上面我们提到过Entry类里面有一个next属性,作用是指向下一个Entry。打个比方, 第一个键值对A进来,通过计算其key的hash得到的index=0,记做:Entry[0] = A。一会后又进来一个键值对B,通过计算其index也等于0,现在怎么办?HashMap会这样做:B.next = A,Entry[0] = B,如果又进来C,index也等于0,那么C.next = B,Entry[0] = C;这样我们发现index=0的地方其实存取了A,B,C三个键值对,他们通过next这个属性链接在一起。所以疑问不用担心。也就是说数组中存储的是最后插入的元素。到这里为止,HashMap的大致实现,我们应该已经清楚了。   

public V put(K key, V value) {
        if (key == null)
            return putForNullKey(value); //null总是放在数组的第一个链表中
        int hash = hash(key.hashCode());
        int i = indexFor(hash, table.length);
        //遍历链表
        for (Entry<K,V> e = table[i]; e != null; e = e.next) {
            Object k;
            //如果key在链表中已存在,则替换为新value
            if (e.hash == hash && ((k = e.key) == key || key.equals(k))) {
                V oldValue = e.value;
                e.value = value;
                e.recordAccess(this);
                return oldValue;
            }
        }
        modCount++;
        addEntry(hash, key, value, i);
        return null;
    }

 

void addEntry(int hash, K key, V value, int bucketIndex) {
    Entry<K,V> e = table[bucketIndex];
    table[bucketIndex] = new Entry<K,V>(hash, key, value, e); //参数e, 是Entry.next
    //如果size超过threshold,则扩充table大小。再散列
    if (size++ >= threshold)
            resize(2 * table.length);
}

  当然HashMap里面也包含一些优化方面的实现,这里也说一下。比如:Entry[]的长度一定后,随着map里面数据的越来越长,这样同一个index的链就会很长,会不会影响性能?HashMap里面设置一个因子,随着map的size越来越大,Entry[]会以一定的规则加长长度。   

get
 public V get(Object key) {
        if (key == null)
            return getForNullKey();
        int hash = hash(key.hashCode());
        //先定位到数组元素,再遍历该元素处的链表
        for (Entry<K,V> e = table[indexFor(hash, table.length)];
             e != null;
             e = e.next) {
            Object k;
            if (e.hash == hash && ((k = e.key) == key || key.equals(k)))
                return e.value;
        }
        return null;
}
null key的存取

null key总是存放在Entry[]数组的第一个元素。

private V putForNullKey(V value) {
        for (Entry<K,V> e = table[0]; e != null; e = e.next) {
            if (e.key == null) {
                V oldValue = e.value;
                e.value = value;
                e.recordAccess(this);
                return oldValue;
            }
        }
        modCount++;
        addEntry(0, null, value, 0);
        return null;
    }
 
    private V getForNullKey() {
        for (Entry<K,V> e = table[0]; e != null; e = e.next) {
            if (e.key == null)
                return e.value;
        }
        return null;
    }

哈希因子

ps :capacity指的数组的容量

当创建 HashMap 时,有一个默认的负载因子(load factor),其默认值为 0.75,这是时间和空间成本上一种折衷:增大负载因子可以减少 Hash 表(就是那个 Entry 数组)所占用的内存空间,但会增加查询数据的时间开销,而查询是最频繁的的操作(HashMap 的 get() 与 put() 方法都要用到查询);减小负载因子会提高数据查询的性能,但会增加 Hash 表所占用的内存空间。

掌握了上面知识之后,我们可以在创建 HashMap 时根据实际需要适当地调整 load factor 的值;如果程序比较关心空间开销、内存比较紧张,可以适当地增加负载因子;如果程序比较关心时间开销,内存比较宽裕则可以适当的减少负载因子。通常情况下,程序员无需改变负载因子的值。

如果开始就知道 HashMap 会保存多个 key-value 对,可以在创建时就使用较大的初始化容量,如果 HashMap 中 Entry 的数量一直不会超过极限容量(capacity * load factor),HashMap 就无需调用 resize() 方法重新分配 table 数组,从而保证较好的性能。当然,开始就将初始容量设置太高可能会浪费空间(系统需要创建一个长度为 capacity 的 Entry 数组),因此创建 HashMap 时初始化容量设置也需要小心对待。