年后又是跳槽季,这里列出一些公司的年终福利,大家提前有所了解,方便年后跳槽选择。也欢迎大家留言说下你们公司的年终福利。
百度
年终奖:百度offer上写得是14.6个月薪水,年中发0.6个月,年底发2个月,年终奖是要算上公司绩效和个人绩效的,所以也不是固定的,不过上下浮动不大(一般这个绩效分数好像都<1.0)。
日常福利:免费的咖啡、绿茶、花茶、果珍,下午有免费时令水果,免费酸奶,每周发各种零食,另外自动售货机的饮料和小食都比外面便宜很多。噢,每个月还有免费电影票。有的部门building的话,会组织旅游。
腾讯
年终奖:以前每年package按15.3个月(绩效考核B以上)计算的时候,按绩效考核整年package从13(有的员工绩效考核会是C,没有年终奖)到17、18甚至更高都是有可能的。
今年已经把15.3个月平摊到14个月,所以整体package按月份算应该会有所下降,但是幅度目前不明。 北京的部门都是0-4个月年终奖,平均3个月,深圳的游戏部门和微信部门就不提了,土豪。
日常福利:Q哥Q妹的黄砖蓝砖绿砖之类的都是标配,QQ公仔多得可以填满卧室,Q币好像每年也能享受一点,每月送30还是60个Q币;早餐、员工食堂、夜宵应有尽有;定期团建活动、年度旅游、年假等;只要员工满足条件,最高可以向公司借款50万元用于首套购房,最重要的是免息哦。
阿里
按绩效最高的那一类年终奖达到9个月,所以薪水应该是16-21个月,没拿到16个月的貌似是混得比较惨,会被干掉的那种。今年阿里期权内部交易价比去年上涨不少,去年是25-30刀/股,今年涨到65-70刀/股。
马云说,“奖金是靠努力挣出来的,是需要超越公司对你的期待才能获得。我们鼓励创新尝试,我们欣赏有价值的失败,但我们奖励坚持拿到结果的努力”。
奇虎360
12个月薪水,每个季度月薪25%个人绩效的季度奖,一年季度奖加一起是1个月薪水。年终奖是月薪公司绩效个人绩效。反正一年整体薪水是14-16个月的薪水。就我自己的感觉,奇虎是喜欢高回报的无线研发和PHP工程师的的首选,比如,今年奇虎校招应届硕士刚发出了16K的offer(前端职位)。
小米
入职就发手机,2-3个月年终奖,每个组奖金都不一样,不过也差不了多少。依然是每天10-11点下班,不过周六不上班了。
年会奖品:体重秤、路由器mini 、行李箱、净水器、平衡车、60寸电视套装
华为
入职华为满三年可以拿到18万年终奖,如果是17-18级员工,03-04年左右进华为的,配股普遍小几十万股,税前分红大约60-70万。2015年工资一年税前99万(税前),分红307万(税后),奖金46.5万(税后),补助46.6万(税后),上述4项目加起来,收入500万。
网易
没有年终奖,都是季度奖。季度奖每个部门还不一样,是按照效益来的。
据说网易的食堂吃出米其林味道:首先来说说网易食堂的厨师,他们个个都大有来头,其中不乏顶级的粤菜厨师、知名餐厅的高级厨师和厨师长。再来说说菜品,除了正常的一日三餐外,食堂还另设火锅窗口、西餐窗口、川湘菜窗口,还有北方人最爱的面食窗口,什么疙瘩汤、胡辣汤、手擀面……只有你想不到没有他们做不到的。
京东
年终奖:每个月有1000(0.8-1.2)的绩效,副经理以上级别2500(0.8-1.2)的绩效。年终奖1-2个月,能拿到两个月的都是很厉害的人物了。
年会奖品:13个月-14个月 50个2w现金、100台iphone6s、200个iPad mini4、200个大金空气净化器、300个智能音箱、300个新秀丽拉杆箱、1000个200京东E卡、500个500京东E卡、300个1000京东E卡
大福利:提供高品质员工宿舍;免费给员工小孩提供幼儿园
滴滴
年终奖:去年滴滴最高可以拿到10个月工资,不过这个人数估计非常少。然后依次就是6个月、4个月、2个月、1个月的工资奖金递减,大部分人在2~4个月。相比其他公司也很不错了
进一线互联网公司JAVA中高级标准
1.项目经验:支付,通知,IM,短信等公用模块快迅实现。
2.代码质量:抽象封装,日志规范,发布流程,快速定位。
3.性能优化:服务器的内存,硬盘,数据增长量,带宽,系统中最消耗性能的地方,一个请求需要调用哪些服务,每次访问DB的时间是多久。
4.架构能力:分布式,负载均衡,读写分离。
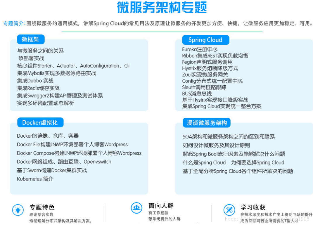
5.选型能力:JMS,SOA/SCA/微服务,MongoDB/Redis/Memcache,Java/Go/NodeJS等。
6.管理能力:团队技术分享组织,项目风险控制,任务和工作的分配
7.需求评审能力:很快给出反馈建议,多长时间能够完成,技术风险点在哪,有没有花费时间长,又不重要的需求。
8.Geek能力:对某一个技术点研究的特别深入,比如说Nginx的配置,设计,构架。ElasticSearch的设计,优势。
推荐JAVA架构师学习路线
针对下面的技术我特意整理了一下,有很多技术不是靠几句话能讲清楚,所以干脆找朋友录制了一些视频,要做到知其然还要知其所以然。如果想学习Java工程化、高性能及分布式、深入浅出。性能调优、Spring,MyBatis,Netty源码分析的朋友可以加我的Java进阶群:697579751 ,群里有阿里大牛直播讲解技术,以及Java大型互联网技术的视频免费分享给大家。
进群:可以领取免费的架构师学习资料。
进群:了解最新的学习动态
进群:了解最新的阿里,京东招聘资讯
进群:获取更多的面试资料
1、具有1-5工作经验的,面对目前流行的技术不知从何下手,需要突破技术瓶颈的可以加群。
2、在公司待久了,过得很安逸,但跳槽时面试碰壁。需要在短时间内进修、跳槽拿高薪的可以加群。
3、如果没有工作经验,但基础非常扎实,对java工作机制,常用设计思想,常用java开发框架掌握熟练的,可以加群。
4、觉得自己很牛B,一般需求都能搞定。但是所学的知识点没有系统化,很难在技术领域继续突破的可以加群。
- 群号:高级架构群 :697579751 备注好信息!
6.阿里Java高级架构师直播讲解知识点,分享知识,多年工作经验的梳理和总结,带着大家全面、科学地建立自己的技术体系和技术认知! 




