Android开源实战:手把手教你实现一个简单 & 好用的搜索框(含历史搜索记录)

10,705 阅读12分钟


前言

  • Android开发中,类似下图的搜索功能非常常见

搜索功能

  • 今天,我将手把手教大家实现一款 封装了 历史搜索记录功能 & 样式Android 自定义搜索框 开源库,希望你们会喜欢。

示意图

已在Github开源:地址:SearchView,欢迎 Star


目录

示意图


1. 简介

一款封装了 历史搜索记录功能 & 样式Android自定义搜索框

已在Github开源:地址:SearchView,欢迎 Star

示意图


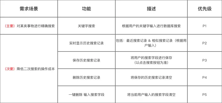
2. 需求场景

  • 在开始coding前, 理解好用户的需求场景 有助于我们更好地设计 & 实现功能
  • 需求场景如下

示意图


3. 业务流程图

根据场景,梳理出来的功能业务流程图如下:

示意图


4. 功能需求

根据功能的业务流程图,得出功能需求如下

4.1 功能列表

示意图

4.2 功能原型图

示意图

4.3 示意图

示意图


5. 总体设计

下面,将根据功能需求给出特定的技术解决方案

5.1 总体解决方案

示意图

5.2 项目结构说明

  • 项目工程示意图

示意图

先下载Demo再阅读,效果会更好:Carson_Ho的Github地址:Search_Layout

  • 结构说明
文件类型 作用
SearchView.java 搜索框所有功能的实现
RecordSQLiteOpenHelper.java 创建、管理数据库 & 版本控制
EditText_Clear.java 自定义EdiText,丰富了自定义样式 & 一键删除
ICallBack.java 点击搜索按键后的接口回调方法
bCallBack.java 点击返回按键后的接口回调方法
SearchListView.java 解决ListView & ScrollView的嵌套冲突
search_layout.xml 搜索框的布局

6. 功能详细设计

下面将给出详细的功能逻辑

6.1 关键字搜索

  • 描述:根据用户输入的搜索字段进行结果搜索
  • 原型图

注:关键字搜索功能是因人而异的,所以本源码仅留出接口供开发者实现,不作具体实现

示意图

  • 源码分析

分析1:EditText_Clear.java

  • 作用:自定义EdiText,与系统自带的EdiText对比:多了左侧图片 & 右侧图片设置、一键清空EdiText内容功能
  • 具体代码如下:
public class EditText_Clear extends android.support.v7.widget.AppCompatEditText {
    /**
     * 步骤1:定义左侧搜索图标 & 一键删除图标
     */
    private Drawable clearDrawable,searchDrawable;

    public EditText_Clear(Context context) {
        super(context);
        init();
        // 初始化该组件时,对EditText_Clear进行初始化 ->>步骤2
    }

    public EditText_Clear(Context context, AttributeSet attrs) {
        super(context, attrs);
        init();
    }

    public EditText_Clear(Context context, AttributeSet attrs, int defStyleAttr) {
        super(context, attrs, defStyleAttr);
        init();
    }

    /**
     * 步骤2:初始化 图标资源
     */
    private void init() {
        clearDrawable = getResources().getDrawable(R.drawable.delete);
        searchDrawable = getResources().getDrawable(R.drawable.search);

        setCompoundDrawablesWithIntrinsicBounds(searchDrawable, null,
                null, null);
        // setCompoundDrawablesWithIntrinsicBounds(Drawable left, Drawable top, Drawable right, Drawable bottom)介绍
        // 作用:在EditText上、下、左、右设置图标(相当于android:drawableLeft=""  android:drawableRight="")
        // 注1:setCompoundDrawablesWithIntrinsicBounds()传入的Drawable的宽高=固有宽高(自动通过getIntrinsicWidth()& getIntrinsicHeight()获取)
        // 注2:若不想在某个地方显示,则设置为null
        // 此处设置了左侧搜索图标

        // 另外一个相似的方法:setCompoundDrawables(Drawable left, Drawable top, Drawable right, Drawable bottom)介绍
        // 与setCompoundDrawablesWithIntrinsicBounds()的区别:可设置图标大小
          // 传入的Drawable对象必须已经setBounds(x,y,width,height),即必须设置过初始位置、宽和高等信息
          // x:组件在容器X轴上的起点 y:组件在容器Y轴上的起点 width:组件的长度 height:组件的高度
    }


    /**
     * 步骤3:通过监听复写EditText本身的方法来确定是否显示删除图标
     * 监听方法:onTextChanged() & onFocusChanged()
     * 调用时刻:当输入框内容变化时 & 焦点发生变化时
     */

    @Override
    protected void onTextChanged(CharSequence text, int start, int lengthBefore, int lengthAfter) {
        super.onTextChanged(text, start, lengthBefore, lengthAfter);
        setClearIconVisible(hasFocus() && text.length() > 0);
        // hasFocus()返回是否获得EditTEXT的焦点,即是否选中
        // setClearIconVisible() = 根据传入的是否选中 & 是否有输入来判断是否显示删除图标->>关注1
    }

    @Override
    protected void onFocusChanged(boolean focused, int direction, Rect previouslyFocusedRect) {
        super.onFocusChanged(focused, direction, previouslyFocusedRect);
        setClearIconVisible(focused && length() > 0);
        // focused = 是否获得焦点
        // 同样根据setClearIconVisible()判断是否要显示删除图标
    }

    /**
     * 关注1
     * 作用:判断是否显示删除图标
     */
    private void setClearIconVisible(boolean visible) {
        setCompoundDrawablesWithIntrinsicBounds(searchDrawable, null,
                visible ? clearDrawable : null, null);
    }

    /**
     * 步骤4:对删除图标区域设置点击事件,即"点击 = 清空搜索框内容"
     * 原理:当手指抬起的位置在删除图标的区域,即视为点击了删除图标 = 清空搜索框内容
     */
    @Override
    public boolean onTouchEvent(MotionEvent event) {
        switch (event.getAction()) {
            // 原理:当手指抬起的位置在删除图标的区域,即视为点击了删除图标 = 清空搜索框内容
            case MotionEvent.ACTION_UP:
                Drawable drawable = clearDrawable;
                if (drawable != null && event.getX() <= (getWidth() - getPaddingRight())
                        && event.getX() >= (getWidth() - getPaddingRight() - drawable.getBounds().width())) {
                    setText("");
                }
                // 判断条件说明
                // event.getX() :抬起时的位置坐标
                // getWidth():控件的宽度
                // getPaddingRight():删除图标图标右边缘至EditText控件右边缘的距离
                // 即:getWidth() - getPaddingRight() = 删除图标的右边缘坐标 = X1
                // getWidth() - getPaddingRight() - drawable.getBounds().width() = 删除图标左边缘的坐标 = X2
                // 所以X1与X2之间的区域 = 删除图标的区域
                // 当手指抬起的位置在删除图标的区域(X2=<event.getX() <=X1),即视为点击了删除图标 = 清空搜索框内容
                // 具体示意图请看下图
                break;
        }
        return super.onTouchEvent(event);
    }


}

示意图

对于含有一键清空功能 & 更多自定义样式的EditText自定义控件具体请看我的另外一个简单 & 好用的开源组件:Android自定义EditText:手把手教你做一款含一键删除&自定义样式的SuperEditText

分析2:SearchListView.java

  • 作用:解决 ListView & ScrollView 的嵌套冲突
  • 具体代码如下:
public class Search_Listview extends ListView {
    public Search_Listview(Context context) {
        super(context);
    }

    public Search_Listview(Context context, AttributeSet attrs) {
        super(context, attrs);
    }

    public Search_Listview(Context context, AttributeSet attrs, int defStyle) {
        super(context, attrs, defStyle);
    }

    // 通过复写其onMeasure方法,达到对ScrollView适配的效果
    @Override
    protected void onMeasure(int widthMeasureSpec, int heightMeasureSpec) {
        int expandSpec = MeasureSpec.makeMeasureSpec(Integer.MAX_VALUE >> 2,
                MeasureSpec.AT_MOST);
        super.onMeasure(widthMeasureSpec, expandSpec);
    }

}

分析3: search_layout.xml

  • 作用:搜索框的布局
  • 具体代码如下:
<?xml version="1.0" encoding="utf-8"?>
<LinearLayout xmlns:android="http://schemas.android.com/apk/res/android"
    android:layout_width="match_parent"
    android:layout_height="match_parent"
    xmlns:app="http://schemas.android.com/apk/res-auto"
    android:focusableInTouchMode="true"
    android:orientation="vertical">

    <LinearLayout
        android:id="@+id/search_block"
        android:layout_width="match_parent"
        android:layout_height="10dp"
        android:orientation="horizontal"
        android:paddingRight="10dp"
        >

        // 返回按钮
        <ImageView
            android:layout_width="38dp"
            android:layout_height="38dp"
            android:layout_gravity="center_vertical"
            android:padding="10dp"
            android:src="@drawable/back" />

        // 搜索框(采用上面写的自定义EditText
        <scut.carson_ho.searchview.EditText_Clear
            android:id="@+id/et_search"
            android:layout_width="0dp"
            android:layout_height="fill_parent"
            android:layout_weight="264"
            android:background="@null"
            android:drawablePadding="8dp"
            android:gravity="start|center_vertical"
            android:imeOptions="actionSearch"
            android:singleLine="true"
            // 最后2行 = 更换输入键盘按钮:换行 ->>搜索
            />
        
    </LinearLayout>

    // 下方搜索记录布局 = ScrollView+Listview
    <ScrollView
        android:layout_width="wrap_content"
        android:layout_height="wrap_content">

        <LinearLayout
            android:layout_width="match_parent"
            android:layout_height="wrap_content"
            android:orientation="vertical">

                // Listview布局(采用上述讲解的SearchListView,解决了与ScrollView的冲突)
                <scut.carson_ho.searchview.SearchListView
                    android:id="@+id/listView"
                    android:layout_width="match_parent"
                    android:layout_height="wrap_content">

                </scut.carson_ho.searchview.SearchListView>

            <TextView
                android:id="@+id/tv_clear"
                android:layout_width="match_parent"
                android:layout_height="40dp"
                android:background="#F6F6F6"
                android:gravity="center"
                android:visibility="invisible"
                android:text="清除搜索历史" />
        </LinearLayout>
    </ScrollView>
</LinearLayout>

分析4:ICallBack.java、bCallBack.java

  • 作用:搜索按键、返回按键回调接口
  • 具体代码如下:
/**
 * ICallBack.java
 */
public interface ICallBack {
    void SearchAciton(String string);

}

/**
 * bCallBack.java
 */
public interface bCallBack {
    void BackAciton();
}

分析5:SearchView.java

  • 作用:涵盖搜索框中所有功能,此处主要讲解 关键字搜索 功能实现
  • 具体代码如下:

/**
   * 步骤1:初始化成员变量
   */

    // 搜索框组件
    private EditText et_search; // 搜索按键
    private LinearLayout search_block; // 搜索框布局
    private ImageView searchBack; // 返回按键

    // 回调接口
    private  ICallBack mCallBack;// 搜索按键回调接口
    private  bCallBack bCallBack; // 返回按键回调接口

    // ListView列表 & 适配器
    private SearchListView listView;
    private BaseAdapter adapter;

   /**
     * 步骤2:绑定 搜索框 组件
     */
    
    private void initView(){
        
        // 1. 绑定R.layout.search_layout作为搜索框的xml文件
        LayoutInflater.from(context).inflate(R.layout.search_layout,this);
        
        // 2. 绑定搜索框EditText
        et_search = (EditText) findViewById(R.id.et_search);

        // 3. 搜索框背景颜色
        search_block = (LinearLayout)findViewById(R.id.search_block);
   
        // 4. 历史搜索记录 = ListView显示
        listView = (Search_Listview) findViewById(R.id.listView);
        
        // 5. 删除历史搜索记录 按钮
        tv_clear = (TextView) findViewById(R.id.tv_clear);
        tv_clear.setVisibility(INVISIBLE); // 初始状态 = 不可见
        
    }

/**
    * 步骤3
    * 监听输入键盘更换后的搜索按键
    * 调用时刻:点击键盘上的搜索键时
    */
        et_search.setOnKeyListener(new View.OnKeyListener() {
            public boolean onKey(View v, int keyCode, KeyEvent event) {
                if (keyCode == KeyEvent.KEYCODE_ENTER && event.getAction() == KeyEvent.ACTION_DOWN) {
                    
                    // 点击搜索按键后,根据输入的搜索字段进行查询
                    // 注:由于此处需求会根据自身情况不同而不同,所以具体逻辑由开发者自己实现,此处仅留出接口
                    if (!(mCallBack == null)){
                        mCallBack.SearchAciton(et_search.getText().toString());
                    }
                    Toast.makeText(context, "需要搜索的是" + et_search.getText(), Toast.LENGTH_SHORT).show();
                    
                   
                }
                return false;
            }
        });

 /**
     * 步骤4:回调接口
     */

// 搜索按键回调接口
public interface ICallBack {
    void SearchAciton(String string);
}

// 返回按键接口回调
    public void setOnClickBack(bCallBack bCallBack){
        this.bCallBack = bCallBack;

    }

6.2 实时显示历史搜索记录

  • 描述:包括 最近搜索记录 & 相似搜索记录
  • 原型图

示意图

  • 源码分析

分析1:RccordSQLiteOpenHelper.java

  • 作用:创建、管理数据库 & 版本控制

该数据库用于存储用户的搜索历史记录

  • 具体代码如下:

对于Android SQLlite数据库的操作请看文章:Android:SQLlite数据库操作最详细解析


// 继承自SQLiteOpenHelper数据库类的子类
public class RecordSQLiteOpenHelper extends SQLiteOpenHelper {

    private static String name = "temp.db";
    private static Integer version = 1;

    public RecordSQLiteOpenHelper(Context context) {
        super(context, name, null, version);
    }

    @Override
    public void onCreate(SQLiteDatabase db) {
        // 打开数据库 & 建立一个名为records的表,里面只有一列name来存储历史记录:
        db.execSQL("create table records(id integer primary key autoincrement,name varchar(200))");
    }

    @Override
    public void onUpgrade(SQLiteDatabase db, int oldVersion, int newVersion) {
    }
}

分析2:SearchView.java

  • 作用:涵盖搜索框中所有功能,此处主要讲解 实时显示历史搜索记录 功能实现
  • 具体代码如下:
   /**
     * 步骤1:初始化变量
     */
    // 用于存放历史搜索记录
    private RecordSQLiteOpenHelper helper ;
    private SQLiteDatabase db;

    // ListView列表 & 适配器
    private SearchListView listView;
    listView = (SearchListView) findViewById(R.id.listView);
    private BaseAdapter adapter;

    // 实例化数据库SQLiteOpenHelper子类对象
    helper = new RecordSQLiteOpenHelper(context);

/**
  * 步骤2:搜索框的文本变化实时监听
  */
        et_search.addTextChangedListener(new TextWatcher() {
            @Override
            public void beforeTextChanged(CharSequence s, int start, int count, int after) {

            }

            @Override
            public void onTextChanged(CharSequence s, int start, int before, int count) {

            }

            // 输入文本后调用该方法
            @Override
            public void afterTextChanged(Editable s) {
                // 每次输入后,模糊查询数据库 & 实时显示历史搜索记录
                // 注:若搜索框为空,则模糊搜索空字符 = 显示所有的搜索历史
                String tempName = et_search.getText().toString();
                queryData(tempName); // ->>关注1

            }
        });

/**
   * 步骤3:搜索记录列表(ListView)监听
   * 即当用户点击搜索历史里的字段后,会直接将结果当作搜索字段进行搜索
   */
        listView.setOnItemClickListener(new AdapterView.OnItemClickListener() {
            @Override
            public void onItemClick(AdapterView<?> parent, View view, int position, long id) {

                // 获取用户点击列表里的文字,并自动填充到搜索框内
                TextView textView = (TextView) view.findViewById(android.R.id.text1);
                String name = textView.getText().toString();
                et_search.setText(name);
                Toast.makeText(context, name, Toast.LENGTH_SHORT).show();
            }
        });


/**
   * 关注1
   * 模糊查询数据 & 显示到ListView列表上
   */
    private void queryData(String tempName) {

        // 1. 模糊搜索
        Cursor cursor = helper.getReadableDatabase().rawQuery(
                "select id as _id,name from records where name like '%" + tempName + "%' order by id desc ", null);
        // 2. 创建adapter适配器对象 & 装入模糊搜索的结果
        adapter = new SimpleCursorAdapter(context, android.R.layout.simple_list_item_1, cursor, new String[] { "name" },
                new int[] { android.R.id.text1 }, CursorAdapter.FLAG_REGISTER_CONTENT_OBSERVER);
        // 3. 设置适配器
        listView.setAdapter(adapter);
        adapter.notifyDataSetChanged();
        
        System.out.println(cursor.getCount());
        // 当输入框为空 & 数据库中有搜索记录时,显示 "删除搜索记录"按钮
        if (tempName.equals("") && cursor.getCount() != 0){
            tv_clear.setVisibility(VISIBLE);
        }
        else {
            tv_clear.setVisibility(INVISIBLE);
        };

    }

6.3 删除历史搜索记录

  • 描述:清空所有历史搜索记录
  • 原型图

示意图

  • 源码分析
  /**
     * 步骤1:初始化变量
     */
      private TextView tv_clear;  // 删除搜索记录按键
      tv_clear = (TextView) findViewById(R.id.tv_clear);
      tv_clear.setVisibility(INVISIBLE);// 初始状态 = 不可见

/**
  * 步骤2:设置"清空搜索历史"按钮
  */
        tv_clear.setOnClickListener(new View.OnClickListener() {
            @Override
            public void onClick(View v) {

                // 清空数据库->>关注2
                deleteData();
                // 模糊搜索空字符 = 显示所有的搜索历史(此时是没有搜索记录的) & 显示该按钮的条件->>关注3
                queryData("");
            }
        });

/**
  * 关注2:清空数据库
  */
    private void deleteData() {

        db = helper.getWritableDatabase();
        db.execSQL("delete from records");
        db.close();
        tv_clear.setVisibility(INVISIBLE);
    }

 /**
     * 关注3
     * 模糊查询数据、显示到ListView列表上 & 确定显示 “删除历史按钮”条件
     */
    private void queryData(String tempName) {
        // 步骤1、2、3上面已经提到了,直接看步骤4
        // 1. 模糊搜索
        Cursor cursor = helper.getReadableDatabase().rawQuery(
                "select id as _id,name from records where name like '%" + tempName + "%' order by id desc ", null);
        // 2. 创建adapter适配器对象 & 装入模糊搜索的结果
        adapter = new SimpleCursorAdapter(context, android.R.layout.simple_list_item_1, cursor, new String[] { "name" },
                new int[] { android.R.id.text1 }, CursorAdapter.FLAG_REGISTER_CONTENT_OBSERVER);
        // 3. 设置适配器
        listView.setAdapter(adapter);
        adapter.notifyDataSetChanged();

        // 4. 当输入框为空 & 数据库中有搜索记录时,才显示 "删除搜索记录"按钮
        if (tempName.equals("") && cursor.getCount() != 0){
            tv_clear.setVisibility(VISIBLE);
        }
        else {
            tv_clear.setVisibility(INVISIBLE);
        };

    }

6.4 保存历史搜索记录

  • 描述:将用户输入的搜索字段保存到数据库中
  • 原型图

示意图

  • 源码分析
/**
  * 监听输入键盘更换后的搜索按键
  * 调用时刻:点击键盘上的搜索键时
  */
        et_search.setOnKeyListener(new View.OnKeyListener() {
            public boolean onKey(View v, int keyCode, KeyEvent event) {
                if (keyCode == KeyEvent.KEYCODE_ENTER && event.getAction() == KeyEvent.ACTION_DOWN) {
                    // 步骤1已经讲解过,直接看步骤2

                    // 1. 点击搜索按键后,根据输入的搜索字段进行查询
                    // 注:由于此处需求会根据自身情况不同而不同,所以具体逻辑由开发者自己实现,此处仅留出接口
                    if (!(mCallBack == null)){
                     mCallBack.SearchAciton(et_search.getText().toString());
                    }
                    Toast.makeText(context, "需要搜索的是" + et_search.getText(), Toast.LENGTH_SHORT).show();

                    // 2. 点击搜索键后,对该搜索字段在数据库是否存在进行检查(查询)->> 关注3
                    boolean hasData = hasData(et_search.getText().toString().trim());
                    // 3. 若存在,则不保存;若不存在,则将该搜索字段保存(插入)到数据库,并作为历史搜索记录
                    if (!hasData) {
                        insertData(et_search.getText().toString().trim()); // ->>关注4
                        queryData("");
                    }
                }
                return false;
            }
        });

/**
  * 关注3
  * 检查数据库中是否已经有该搜索记录
  */
    private boolean hasData(String tempName) {
        // 从数据库中Record表里找到name=tempName的id
        Cursor cursor = helper.getReadableDatabase().rawQuery(
                "select id as _id,name from records where name =?", new String[]{tempName});
        //  判断是否有下一个
        return cursor.moveToNext();
    }

/**
  * 关注4
  * 插入数据到数据库,即写入搜索字段到历史搜索记录
  */
    private void insertData(String tempName) {
        db = helper.getWritableDatabase();
        db.execSQL("insert into records(name) values('" + tempName + "')");
        db.close();
    }

7. 具体使用

示意图


8. 贡献代码

  • 希望你们能和我一起完善这款简单 & 好用的SearchView控件,具体请看:贡献说明
  • 关于该开源项目的意见 & 建议可在Issue上提出。欢迎 Star

9. 总结

  • 相信你一定会喜欢上 这款简单 & 好用的SearchView控件

已在Github上开源:SearchView,欢迎 Star

更多简单好用的开源库:简单 & 好用的开源组件:

  1. 自定义EditText:手把手教你做一款含一键删除&自定义样式的SuperEditText
  2. 你也可以自己写一个可爱 & 小资风格的Android加载等待自定义View

请点赞!因为你的鼓励是我写作的最大动力!


欢迎关注carson_ho的微信公众号

示意图

示意图