golang

218 阅读5分钟
原文链接: m.open-open.com

什么是 Profiling?

Profiling 这个词比较难翻译,一般译成 画像 。比如在案件侦破的时候会对嫌疑人做画像,从犯罪现场的种种证据,找到嫌疑人的各种特征,方便对嫌疑人进行排查;还有就是互联网公司会对用户信息做画像,通过了解用户各个属性(年龄、性别、消费能力等),方便为用户推荐内容或者广告。

在计算机性能调试领域里,profiling 就是对应用的画像,这里画像就是应用使用 CPU 和内存的情况。也就是说应用使用了多少 CPU 资源?都是哪些部分在使用?每个函数使用的比例是多少?有哪些函数在等待 CPU 资源?知道了这些,我们就能对应用进行规划,也能快速定位性能瓶颈。

golang 是一个对性能特别看重的语言,因此语言中自带了 profiling 的库,这篇文章就要讲解怎么在 golang 中做 profiling。

在 go 语言中,主要关注的应用运行情况主要包括以下几种:

  • CPU profile:报告程序的 CPU 使用情况,按照一定频率去采集应用程序在 CPU 和寄存器上面的数据
  • Memory Profile(Heap Profile):报告程序的内存使用情况
  • Block Profiling:报告 goroutines 不在运行状态的情况,可以用来分析和查找死锁等性能瓶颈
  • Goroutine Profiling:报告 goroutines 的使用情况,有哪些 goroutine,它们的调用关系是怎样的

两种收集方式

做 Profiling 第一步就是怎么获取应用程序的运行情况数据。go 语言提供了 runtime/pprof 和 net/http/pprof 两个库,这部分我们讲讲它们的用法以及使用场景。

工具型应用

如果你的应用是一次性的,运行一段时间就结束。那么最好的办法,就是在应用退出的时候把 profiling 的报告保存到文件中,进行分析。对于这种情况,可以使用 runtime/pprof 库

pprof 封装了很好的接口供我们使用,比如要想进行 CPU Profiling,可以调用 pprof.StartCPUProfile() 方法,它会对当前应用程序进行 CPU profiling,并写入到提供的参数中( w io.Writer ),要停止调用 StopCPUProfile() 即可。

去除错误处理只需要三行内容,一般把部分内容写在 main.go 文件中,应用程序启动之后就开始执行:

f, err := os.Create(*cpuprofile)
...
pprof.StartCPUProfile(f)
defer pprof.StopCPUProfile()

应用执行结束后,就会生成一个文件,保存了我们的 CPU profiling 数据。

想要获得内存的数据,直接使用 WriteHeapProfile 就行,不用 start 和 stop 这两个步骤了:

f, err := os.Create(*memprofile)
pprof.WriteHeapProfile(f)
f.Close()

服务型应用

如果你的应用是一直运行的,比如 web 应用,那么可以使用 net/http/pprof 库,它能够在提供 HTTP 服务进行分析。

如果使用了默认的 http.DefaultServeMux (通常是代码直接使用 http.ListenAndServe("0.0.0.0:8000", nil) ),只需要添加一行:

import _ "net/http/pprof"

如果你使用自定义的 Mux ,则需要手动注册一些路由规则:

r.HandleFunc("/debug/pprof/", pprof.Index)
r.HandleFunc("/debug/pprof/cmdline", pprof.Cmdline)
r.HandleFunc("/debug/pprof/profile", pprof.Profile)
r.HandleFunc("/debug/pprof/symbol", pprof.Symbol)
r.HandleFunc("/debug/pprof/trace", pprof.Trace)

不管哪种方式,你的 HTTP 服务都会多出 /debug/pprof endpoint,访问它会得到类似下面的内容:

/debug/pprof/

profiles:
0	block
62	goroutine
444	heap
30	threadcreate

full goroutine stack dump

这个路径下还有几个子页面:

  • /debug/pprof/profile :访问这个链接会自动进行 CPU profiling,持续 30s,并生成一个文件供下载
  • /debug/pprof/heap : Memory Profiling 的路径,访问这个链接会得到一个内存 Profiling 结果的文件
  • /debug/pprof/block :block Profiling 的路径
  • /debug/pprof/goroutines :运行的 goroutines 列表,以及调用关系

go tool pprof 命令:获取和分析 Profiling 数据

能通过对应的库获取想要的 Profiling 数据之后(不管是文件还是 http),下一步就是要对这些数据进行保存和分析,我们可以使用 go tool pprof 命令行工具。

在后面我们会生成调用关系图和火焰图,需要安装 graphviz 软件包,在 ubuntu 系统可以使用下面的命令:

$ sudo apt-get install -y graphviz

NOTE:获取的 Profiling 数据是动态的,要想获得有效的数据,请保证应用处于较大的负载(比如正在生成中运行的服务,或者通过其他工具模拟访问压力)。否则如果应用处于空闲状态,得到的结果可能没有任何意义。

CPU Profiling

go tool pprof 最简单的使用方式为 go tool pprof [binary] [source] , binary 是应用的二进制文件,用来解析各种符号; source 表示 profile 数据的来源,可以是本地的文件,也可以是 http 地址。比如:

➜  go tool pprof ./hyperkube http://172.16.3.232:10251/debug/pprof/profile
Fetching profile from http://172.16.3.232:10251/debug/pprof/profile
Please wait... (30s)
Saved profile in /home/cizixs/pprof/pprof.hyperkube.172.16.3.232:10251.samples.cpu.002.pb.gz
Entering interactive mode (type "help" for commands)
(pprof)

这个命令会进行 CPU profiling 分析,等待一段时间(默认是 30s,如果在 url 最后加上 ?seconds=60 参数可以调整采集数据的时间为 60s)之后,我们就进入了一个交互式命令行,可以对解析的结果进行查看和导出。可以通过 help 来查看支持的自命令有哪些。

一个有用的命令是 topN ,它列出最耗时间的地方:

(pprof) top10
130ms of 360ms total (36.11%)
Showing top 10 nodes out of 180 (cum >= 10ms)
      flat  flat%   sum%        cum   cum%
      20ms  5.56%  5.56%      100ms 27.78%  encoding/json.(*decodeState).object
      20ms  5.56% 11.11%       20ms  5.56%  runtime.(*mspan).refillAllocCache
      20ms  5.56% 16.67%       20ms  5.56%  runtime.futex
      10ms  2.78% 19.44%       10ms  2.78%  encoding/json.(*decodeState).literalStore
      10ms  2.78% 22.22%       10ms  2.78%  encoding/json.(*decodeState).scanWhile
      10ms  2.78% 25.00%       40ms 11.11%  encoding/json.checkValid
      10ms  2.78% 27.78%       10ms  2.78%  encoding/json.simpleLetterEqualFold
      10ms  2.78% 30.56%       10ms  2.78%  encoding/json.stateBeginValue
      10ms  2.78% 33.33%       10ms  2.78%  encoding/json.stateEndValue
      10ms  2.78% 36.11%       10ms  2.78%  encoding/json.stateInString

每一行表示一个函数的信息。前两列表示函数在 CPU 上运行的时间以及百分比;第三列是当前所有函数累加使用 CPU 的比例;第四列和第五列代表这个函数以及子函数运行所占用的时间和比例(也被称为 累加值 cumulative ),应该大于等于前两列的值;最后一列就是函数的名字。如果应用程序有性能问题,上面这些信息应该能告诉我们时间都花费在哪些函数的执行上了。

pprof 不仅能打印出最耗时的地方( top ),还能列出函数代码以及对应的取样数据( list )、汇编代码以及对应的取样数据( disasm ),而且能以各种样式进行输出,比如 svg、gv、callgrind、png、gif等等。

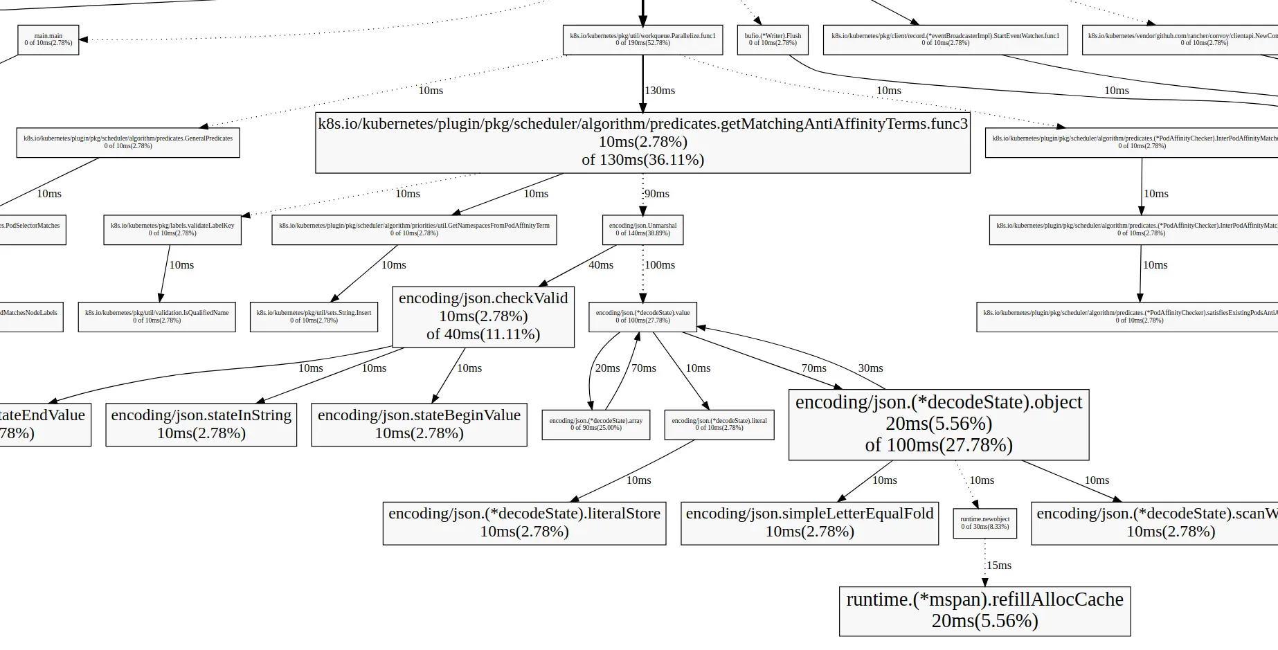
其中一个非常便利的是 web 命令,在交互模式下输入 web ,就能自动生成一个 svg 文件,并跳转到浏览器打开,生成了一个函数调用图:

这个调用图包含了更多的信息,而且可视化的图像能让我们更清楚地理解整个应用程序的全貌。图中每个方框对应一个函数,方框越大代表执行的时间越久(包括它调用的子函数执行时间,但并不是正比的关系);方框之间的箭头代表着调用关系,箭头上的数字代表被调用函数的执行时间。

因为原图比较大,这里只截取了其中一部分,但是能明显看到 encoding/json.(*decodeState).object 是这里耗时比较多的地方,而且能看到它调用了哪些函数,分别函数多少。这些更详细的信息对于定位和调优性能是非常有帮助的!

要想更细致分析,就要精确到代码级别了,看看每行代码的耗时,直接定位到出现性能问题的那行代码。 pprof 也能做到, list 命令后面跟着一个正则表达式,就能查看匹配函数的代码以及每行代码的耗时:

(pprof) list podFitsOnNode
Total: 120ms
ROUTINE ======================== k8s.io/kubernetes/plugin/pkg/scheduler.podFitsOnNode in /home/cizixs/go/src/k8s.io/kubernetes/_output/local/go/src/k8s.io/kubernetes/plugin/pkg/scheduler/generic_scheduler.go
         0       20ms (flat, cum) 16.67% of Total
         .          .    230:
         .          .    231:// Checks whether node with a given name and NodeInfo satisfies all predicateFuncs.
         .          .    232:func podFitsOnNode(pod *api.Pod, meta interface{}, info *schedulercache.NodeInfo, predicateFuncs map[string]algorithm.FitPredicate) (bool, []algorithm.PredicateFailureReason, error) {
         .          .    233:	var failedPredicates []algorithm.PredicateFailureReason
         .          .    234:	for _, predicate := range predicateFuncs {
         .       20ms    235:		fit, reasons, err := predicate(pod, meta, info)
         .          .    236:		if err != nil {
         .          .    237:			err := fmt.Errorf("SchedulerPredicates failed due to %v, which is unexpected.", err)
         .          .    238:			return false, []algorithm.PredicateFailureReason{}, err
         .          .    239:		}
         .          .    240:		if !fit {

如果想要了解对应的汇编代码,可以使用 disadm <regex> 命令。这两个命令虽然强大,但是在命令行中查看代码并不是很方面,所以你可以使用 weblist 命令,用法和两者一样,但它会在浏览器打开一个页面,能够同时显示源代码和汇编代码。

NOTE:更详细的 pprof 使用方法可以参考 pprof --help 或者 pprof 文档

Memory Profiling

要想获得内存使用 Profiling 信息,只需要把数据源修改一下就行(对于 http 方式来说就是修改 url 的地址,从 /debug/pprof/profile 改成 /debug/pprof/heap ):

➜  go tool pprof ./hyperkube http://172.16.3.232:10251/debug/pprof/heap        
Fetching profile from http://172.16.3.232:10251/debug/pprof/heap
Saved profile in /home/cizixs/pprof/pprof.hyperkube.172.16.3.232:10251.inuse_objects.inuse_space.002.pb.gz
Entering interactive mode (type "help" for commands)
(pprof)

和 CPU Profiling 使用一样,使用 top N 可以打印出使用内存最多的函数列表:

(pprof) top
11712.11kB of 14785.10kB total (79.22%)
Dropped 580 nodes (cum <= 73.92kB)
Showing top 10 nodes out of 146 (cum >= 512.31kB)
      flat  flat%   sum%        cum   cum%
 2072.09kB 14.01% 14.01%  2072.09kB 14.01%  k8s.io/kubernetes/vendor/github.com/beorn7/perks/quantile.NewTargeted
 2049.25kB 13.86% 27.87%  2049.25kB 13.86%  k8s.io/kubernetes/pkg/api/v1.(*ResourceRequirements).Unmarshal
 1572.28kB 10.63% 38.51%  1572.28kB 10.63%  k8s.io/kubernetes/vendor/github.com/beorn7/perks/quantile.(*stream).merge
 1571.34kB 10.63% 49.14%  1571.34kB 10.63%  regexp.(*bitState).reset
 1184.27kB  8.01% 57.15%  1184.27kB  8.01%  bytes.makeSlice
 1024.16kB  6.93% 64.07%  1024.16kB  6.93%  k8s.io/kubernetes/pkg/api/v1.(*ObjectMeta).Unmarshal
  613.99kB  4.15% 68.23%  2150.63kB 14.55%  k8s.io/kubernetes/pkg/api/v1.(*PersistentVolumeClaimList).Unmarshal
  591.75kB  4.00% 72.23%  1103.79kB  7.47%  reflect.Value.call
  520.67kB  3.52% 75.75%   520.67kB  3.52%  k8s.io/kubernetes/vendor/github.com/gogo/protobuf/proto.RegisterType
  512.31kB  3.47% 79.22%   512.31kB  3.47%  k8s.io/kubernetes/pkg/api/v1.(*PersistentVolumeClaimStatus).Unmarshal

每一列的含义也是类似的,只不过从 CPU 使用时间变成了内存使用大小,就不多解释了。

类似的, web 命令也能生成 svg 图片在浏览器中打开,从中可以看到函数调用关系,以及每个函数的内存使用多少。

需要注意的是,默认情况下,统计的是内存使用大小,如果执行命令的时候加上 --inuse_objects 可以查看每个函数分配的对象数; --alloc-space 查看分配的内存空间大小。

这里还要提两个比较有用的方法,如果应用比较复杂,生成的调用图特别大,看起来很乱,有两个办法可以优化:

  • 使用 web funcName 的方式,只打印和某个函数相关的内容
  • 运行 go tool pprof 命令时加上 --nodefration=0.05 参数,表示如果调用的子函数使用的 CPU、memory 不超过 5%,就忽略它,不要显示在图片中

pprof 已经支持动态的 web 浏览方式:https://github.com/google/pprof/commit/f83a3d89c18c445178f794d525bf3013ef7b3330

go-torch 和火焰图

火焰图(Flame Graph)是 Bredan Gregg 创建的一种性能分析图表,因为它的样子近似 :fire:而得名。上面的 profiling 结果也转换成火焰图,如果对火焰图比较了解可以手动来操作,不过这里我们要介绍一个工具: go-torch 。这是 uber 开源的一个工具,可以直接读取 golang profiling 数据,并生成一个火焰图的 svg 文件。

火焰图 svg 文件可以通过浏览器打开,它对于调用图的最优点是它是动态的:可以通过点击每个方块来 zoom in 分析它上面的内容。

火焰图的调用顺序从下到上,每个方块代表一个函数,它上面一层表示这个函数会调用哪些函数,方块的大小代表了占用 CPU 使用的长短。火焰图的配色并没有特殊的意义,默认的红、黄配色是为了更像火焰而已。

go-torch 工具的使用非常简单,没有任何参数的话,它会尝试从 http://localhost:8080/debug/pprof/profile 获取 profiling 数据。它有三个常用的参数可以调整:

  • -u --url :要访问的 URL,这里只是主机和端口部分
  • -s --suffix :pprof profile 的路径,默认为 /debug/pprof/profile
  • --seconds :要执行 profiling 的时间长度,默认为 30s

要生成火焰图,需要事先安装 FlameGraph 工具,这个工具的安装很简单,只要把对应的可执行文件放到 $PATH 目录下就行。

和测试工具的集成

go test 命令有两个参数和 pprof 相关,它们分别指定生成的 CPU 和 Memory profiling 保存的文件:

  • -cpuprofile :cpu profiling 数据要保存的文件地址
  • -memprofile :memory profiling 数据要报文的文件地址

比如下面执行测试的同时,也会执行 CPU profiling,并把结果保存在 cpu.prof 文件中:

$ go test -bench . -cpuprofile=cpu.prof

执行结束之后,就会生成 main.test 和 cpu.prof 文件。要想使用 go tool pprof ,需要指定的二进制文件就是 main.test 。

需要注意的是,Profiling 一般和性能测试一起使用,这个原因在前文也提到过,只有应用在负载高的情况下 Profiling 才有意义。

参考资料

 

来自:http://cizixs.com/2017/09/11/profiling-golang-program

 

扩展阅读

开源电子书《Go Web 编程》
GO 语言学习的五个阶段(带例子)
Effective Go 中文版
Docker研究资源
Go Commons Pool发布以及Golang多线程编程问题总结

为您推荐

ADB 用法大全
Cassandra研究报告
运维工程师常用到的Linux命令
H5性能优化方案
为Go语言GC正名-2秒到1毫秒的演变史

更多

Go语言
Kubernetes
Google Go/Golang开发