深入浅出ConcurrentHashMap1.8

832 阅读12分钟
原文链接: segmentfault.com

简书 占小狼
转载请注明原创出处,谢谢!

关于文章中的疑问:为什么要构造一个反序链表,放在nextTable的i+n的位置上呢,在《深入分析ConcurrentHashMap1.8的扩容实现 》一文中进行了详细分析。

前言

HashMap是我们平时开发过程中用的比较多的集合,但它是非线程安全的,在涉及到多线程并发的情况,进行get操作有可能会引起死循环,导致CPU利用率接近100%。

final HashMap<String, String> map = new HashMap<String, String>(2);
for (int i = 0; i < 10000; i++) {
    new Thread(new Runnable() {
        @Override
        public void run() {
            map.put(UUID.randomUUID().toString(), "");
        }
    }).start();
}

解决方案有Hashtable和Collections.synchronizedMap(hashMap),不过这两个方案基本上是对读写进行加锁操作,一个线程在读写元素,其余线程必须等待,性能可想而知。

所以,Doug Lea给我们带来了并发安全的ConcurrentHashMap,它的实现是依赖于 Java 内存模型,所以我们在了解 ConcurrentHashMap 的之前必须了解一些底层的知识:

  1. java内存模型
  2. java中的Unsafe
  3. java中的CAS
  4. 深入浅出java同步器
  5. 深入浅出ReentrantLock

本文源码是JDK8的版本,与之前的版本有较大差异。

JDK1.7分析

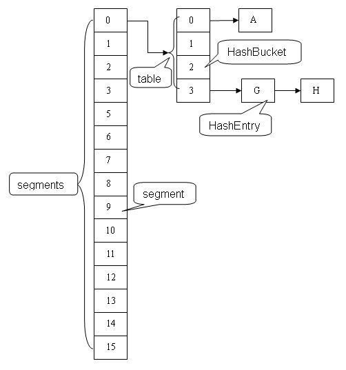
ConcurrentHashMap采用 分段锁的机制,实现并发的更新操作,底层采用数组+链表的存储结构。 其包含两个核心静态内部类 Segment和HashEntry。

  1. Segment继承ReentrantLock用来充当锁的角色,每个 Segment 对象守护每个散列映射表的若干个桶。
  2. HashEntry 用来封装映射表的键 / 值对;
  3. 每个桶是由若干个 HashEntry 对象链接起来的链表。

一个 ConcurrentHashMap 实例中包含由若干个 Segment 对象组成的数组,下面我们通过一个图来演示一下 ConcurrentHashMap 的结构:


ConcurrentHashMap存储结构.png

JDK1.8分析

1.8的实现已经抛弃了Segment分段锁机制,利用CAS+Synchronized来保证并发更新的安全,底层采用数组+链表+红黑树的存储结构。

Paste_Image.png

重要概念

在开始之前,有些重要的概念需要介绍一下:

  1. table:默认为null,初始化发生在第一次插入操作,默认大小为16的数组,用来存储Node节点数据,扩容时大小总是2的幂次方。
  2. nextTable:默认为null,扩容时新生成的数组,其大小为原数组的两倍。
  • sizeCtl :默认为0,用来控制table的初始化和扩容操作,具体应用在后续会体现出来。
  • **-1 **代表table正在初始化
  • **-N **表示有N-1个线程正在进行扩容操作
  • 其余情况:
    1、如果table未初始化,表示table需要初始化的大小。
    2、如果table初始化完成,表示table的容量,默认是table大小的0.75倍,居然用这个公式算0.75(n - (n >>> 2))。
  • Node:保存key,value及key的hash值的数据结构。
class Node<K,V> implements Map.Entry<K,V> {
    final int hash;
    final K key;
    volatile V val;
    volatile Node<K,V> next;
    ... 省略部分代码
}

其中value和next都用volatile修饰,保证并发的可见性。

  • ForwardingNode:一个特殊的Node节点,hash值为-1,其中存储nextTable的引用。
final class ForwardingNode<K,V> extends Node<K,V> {
    final Node<K,V>[] nextTable;
    ForwardingNode(Node<K,V>[] tab) {
        super(MOVED, null, null, null);
        this.nextTable = tab;
    }
}

只有table发生扩容的时候,ForwardingNode才会发挥作用,作为一个占位符放在table中表示当前节点为null或则已经被移动。

实例初始化

实例化ConcurrentHashMap时带参数时,会根据参数调整table的大小,假设参数为100,最终会调整成256,确保table的大小总是2的幂次方,算法如下:

ConcurrentHashMap<String, String> hashMap = new ConcurrentHashMap<>(100);
private static final int tableSizeFor(int c) {
    int n = c - 1;
    n |= n >>> 1;
    n |= n >>> 2;
    n |= n >>> 4;
    n |= n >>> 8;
    n |= n >>> 16;
    return (n < 0) ? 1 : (n >= MAXIMUM_CAPACITY) ? MAXIMUM_CAPACITY : n + 1;
}

注意,ConcurrentHashMap在构造函数中只会初始化sizeCtl值,并不会直接初始化table,而是延缓到第一次put操作。

table初始化

前面已经提到过,table初始化操作会延缓到第一次put行为。但是put是可以并发执行的,Doug Lea是如何实现table只初始化一次的?让我们来看看源码的实现。

private final Node<K,V>[] initTable() {
    Node<K,V>[] tab; int sc;
    while ((tab = table) == null || tab.length == 0) {
//如果一个线程发现sizeCtl<0,意味着另外的线程执行CAS操作成功,当前线程只需要让出cpu时间片
        if ((sc = sizeCtl) < 0) 
            Thread.yield(); // lost initialization race; just spin
        else if (U.compareAndSwapInt(this, SIZECTL, sc, -1)) {
            try {
                if ((tab = table) == null || tab.length == 0) {
                    int n = (sc > 0) ? sc : DEFAULT_CAPACITY;
                    @SuppressWarnings("unchecked")
                    Node<K,V>[] nt = (Node<K,V>[])new Node<?,?>[n];
                    table = tab = nt;
                    sc = n - (n >>> 2);
                }
            } finally {
                sizeCtl = sc;
            }
            break;
        }
    }
    return tab;
}

sizeCtl默认为0,如果ConcurrentHashMap实例化时有传参数,sizeCtl会是一个2的幂次方的值。所以执行第一次put操作的线程会执行Unsafe.compareAndSwapInt方法修改sizeCtl为-1,有且只有一个线程能够修改成功,其它线程通过Thread.yield()让出CPU时间片等待table初始化完成。

put操作

假设table已经初始化完成,put操作采用CAS+synchronized实现并发插入或更新操作,具体实现如下。

final V putVal(K key, V value, boolean onlyIfAbsent) {
    if (key == null || value == null) throw new NullPointerException();
    int hash = spread(key.hashCode());
    int binCount = 0;
    for (Node<K,V>[] tab = table;;) {
        Node<K,V> f; int n, i, fh;
        if (tab == null || (n = tab.length) == 0)
            tab = initTable();
        else if ((f = tabAt(tab, i = (n - 1) & hash)) == null) {
            if (casTabAt(tab, i, null, new Node<K,V>(hash, key, value, null)))
                break;                   // no lock when adding to empty bin
        }
        else if ((fh = f.hash) == MOVED)
            tab = helpTransfer(tab, f);
        ...省略部分代码
    }
    addCount(1L, binCount);
    return null;
}
  1. hash算法
static final int spread(int h) {return (h ^ (h >>> 16)) & HASH_BITS;}
  1. table中定位索引位置,n是table的大小
int index = (n - 1) & hash
  1. 获取table中对应索引的元素f。
    Doug Lea采用Unsafe.getObjectVolatile来获取,也许有人质疑,直接table[index]不可以么,为什么要这么复杂?
    在java内存模型中,我们已经知道每个线程都有一个工作内存,里面存储着table的副本,虽然table是volatile修饰的,但不能保证线程每次都拿到table中的最新元素,Unsafe.getObjectVolatile可以直接获取指定内存的数据,保证了每次拿到数据都是最新的。
  2. 如果f为null,说明table中这个位置第一次插入元素,利用Unsafe.compareAndSwapObject方法插入Node节点。
  • 如果CAS成功,说明Node节点已经插入,随后addCount(1L, binCount)方法会检查当前容量是否需要进行扩容。
  • 如果CAS失败,说明有其它线程提前插入了节点,自旋重新尝试在这个位置插入节点。
  1. 如果f的hash值为-1,说明当前f是ForwardingNode节点,意味有其它线程正在扩容,则一起进行扩容操作。
  2. 其余情况把新的Node节点按链表或红黑树的方式插入到合适的位置,这个过程采用同步内置锁实现并发,代码如下:
synchronized (f) {
    if (tabAt(tab, i) == f) {
        if (fh >= 0) {
            binCount = 1;
            for (Node<K,V> e = f;; ++binCount) {
                K ek;
                if (e.hash == hash &&
                    ((ek = e.key) == key ||
                     (ek != null && key.equals(ek)))) {
                    oldVal = e.val;
                    if (!onlyIfAbsent)
                        e.val = value;
                    break;
                }
                Node<K,V> pred = e;
                if ((e = e.next) == null) {
                    pred.next = new Node<K,V>(hash, key,
                                              value, null);
                    break;
                }
            }
        }
        else if (f instanceof TreeBin) {
            Node<K,V> p;
            binCount = 2;
            if ((p = ((TreeBin<K,V>)f).putTreeVal(hash, key,
                                           value)) != null) {
                oldVal = p.val;
                if (!onlyIfAbsent)
                    p.val = value;
            }
        }
    }
}

在节点f上进行同步,节点插入之前,再次利用tabAt(tab, i) == f判断,防止被其它线程修改。

  1. 如果f.hash >= 0,说明f是链表结构的头结点,遍历链表,如果找到对应的node节点,则修改value,否则在链表尾部加入节点。
  2. 如果f是TreeBin类型节点,说明f是红黑树根节点,则在树结构上遍历元素,更新或增加节点。
  3. 如果链表中节点数binCount >= TREEIFY_THRESHOLD(默认是8),则把链表转化为红黑树结构。

table扩容

当table容量不足的时候,即table的元素数量达到容量阈值sizeCtl,需要对table进行扩容。 整个扩容分为两部分:

  1. 构建一个nextTable,大小为table的两倍。
  2. 把table的数据复制到nextTable中。

这两个过程在单线程下实现很简单,但是ConcurrentHashMap是支持并发插入的,扩容操作自然也会有并发的出现,这种情况下,第二步可以支持节点的并发复制,这样性能自然提升不少,但实现的复杂度也上升了一个台阶。

先看第一步,构建nextTable,毫无疑问,这个过程只能只有单个线程进行nextTable的初始化,具体实现如下:

private final void addCount(long x, int check) {
    ... 省略部分代码
    if (check >= 0) {
        Node<K,V>[] tab, nt; int n, sc;
        while (s >= (long)(sc = sizeCtl) && (tab = table) != null &&
               (n = tab.length) < MAXIMUM_CAPACITY) {
            int rs = resizeStamp(n);
            if (sc < 0) {
                if ((sc >>> RESIZE_STAMP_SHIFT) != rs || sc == rs + 1 ||
                    sc == rs + MAX_RESIZERS || (nt = nextTable) == null ||
                    transferIndex <= 0)
                    break;
                if (U.compareAndSwapInt(this, SIZECTL, sc, sc + 1))
                    transfer(tab, nt);
            }
            else if (U.compareAndSwapInt(this, SIZECTL, sc,
                                         (rs << RESIZE_STAMP_SHIFT) + 2))
                transfer(tab, null);
            s = sumCount();
        }
    }
}

通过Unsafe.compareAndSwapInt修改sizeCtl值,保证只有一个线程能够初始化nextTable,扩容后的数组长度为原来的两倍,但是容量是原来的1.5。

节点从table移动到nextTable,大体思想是遍历、复制的过程。

  1. 首先根据运算得到需要遍历的次数i,然后利用tabAt方法获得i位置的元素f,初始化一个forwardNode实例fwd。
  2. 如果f == null,则在table中的i位置放入fwd,这个过程是采用Unsafe.compareAndSwapObjectf方法实现的,很巧妙的实现了节点的并发移动。
  3. 如果f是链表的头节点,就构造一个反序链表,把他们分别放在nextTable的i和i+n的位置上,移动完成,采用Unsafe.putObjectVolatile方法给table原位置赋值fwd。
  4. 如果f是TreeBin节点,也做一个反序处理,并判断是否需要untreeify,把处理的结果分别放在nextTable的i和i+n的位置上,移动完成,同样采用Unsafe.putObjectVolatile方法给table原位置赋值fwd。

遍历过所有的节点以后就完成了复制工作,把table指向nextTable,并更新sizeCtl为新数组大小的0.75倍 ,扩容完成。

红黑树构造

注意:如果链表结构中元素超过TREEIFY_THRESHOLD阈值,默认为8个,则把链表转化为红黑树,提高遍历查询效率。

if (binCount != 0) {
    if (binCount >= TREEIFY_THRESHOLD)
        treeifyBin(tab, i);
    if (oldVal != null)
        return oldVal;
    break;
}

接下来我们看看如何构造树结构,代码如下:

private final void treeifyBin(Node<K,V>[] tab, int index) {
    Node<K,V> b; int n, sc;
    if (tab != null) {
        if ((n = tab.length) < MIN_TREEIFY_CAPACITY)
            tryPresize(n << 1);
        else if ((b = tabAt(tab, index)) != null && b.hash >= 0) {
            synchronized (b) {
                if (tabAt(tab, index) == b) {
                    TreeNode<K,V> hd = null, tl = null;
                    for (Node<K,V> e = b; e != null; e = e.next) {
                        TreeNode<K,V> p =
                            new TreeNode<K,V>(e.hash, e.key, e.val,
                                              null, null);
                        if ((p.prev = tl) == null)
                            hd = p;
                        else
                            tl.next = p;
                        tl = p;
                    }
                    setTabAt(tab, index, new TreeBin<K,V>(hd));
                }
            }
        }
    }
}

可以看出,生成树节点的代码块是同步的,进入同步代码块之后,再次验证table中index位置元素是否被修改过。
1、根据table中index位置Node链表,重新生成一个hd为头结点的TreeNode链表。
2、根据hd头结点,生成TreeBin树结构,并把树结构的root节点写到table的index位置的内存中,具体实现如下:

TreeBin(TreeNode<K,V> b) {
    super(TREEBIN, null, null, null);
    this.first = b;
    TreeNode<K,V> r = null;
    for (TreeNode<K,V> x = b, next; x != null; x = next) {
        next = (TreeNode<K,V>)x.next;
        x.left = x.right = null;
        if (r == null) {
            x.parent = null;
            x.red = false;
            r = x;
        }
        else {
            K k = x.key;
            int h = x.hash;
            Class<?> kc = null;
            for (TreeNode<K,V> p = r;;) {
                int dir, ph;
                K pk = p.key;
                if ((ph = p.hash) > h)
                    dir = -1;
                else if (ph < h)
                    dir = 1;
                else if ((kc == null &&
                          (kc = comparableClassFor(k)) == null) ||
                         (dir = compareComparables(kc, k, pk)) == 0)
                    dir = tieBreakOrder(k, pk);
                    TreeNode<K,V> xp = p;
                if ((p = (dir <= 0) ? p.left : p.right) == null) {
                    x.parent = xp;
                    if (dir <= 0)
                        xp.left = x;
                    else
                        xp.right = x;
                    r = balanceInsertion(r, x);
                    break;
                }
            }
        }
    }
    this.root = r;
    assert checkInvariants(root);
}

主要根据Node节点的hash值大小构建二叉树。这个红黑树的构造过程实在有点复杂,感兴趣的同学可以看看源码。

get操作

get操作和put操作相比,显得简单了许多。

public V get(Object key) {
    Node<K,V>[] tab; Node<K,V> e, p; int n, eh; K ek;
    int h = spread(key.hashCode());
    if ((tab = table) != null && (n = tab.length) > 0 &&
        (e = tabAt(tab, (n - 1) & h)) != null) {
        if ((eh = e.hash) == h) {
            if ((ek = e.key) == key || (ek != null && key.equals(ek)))
                return e.val;
        }
        else if (eh < 0)
            return (p = e.find(h, key)) != null ? p.val : null;
        while ((e = e.next) != null) {
            if (e.hash == h &&
                ((ek = e.key) == key || (ek != null && key.equals(ek))))
                return e.val;
        }
    }
    return null;
}
  1. 判断table是否为空,如果为空,直接返回null。
  2. 计算key的hash值,并获取指定table中指定位置的Node节点,通过遍历链表或则树结构找到对应的节点,返回value值。

总结

ConcurrentHashMap 是一个并发散列映射表的实现,它允许完全并发的读取,并且支持给定数量的并发更新。相比于 HashTable 和同步包装器包装的 HashMap,使用一个全局的锁来同步不同线程间的并发访问,同一时间点,只能有一个线程持有锁,也就是说在同一时间点,只能有一个线程能访问容器,这虽然保证多线程间的安全并发访问,但同时也导致对容器的访问变成串行化的了。 1.6中采用ReentrantLock 分段锁的方式,使多个线程在不同的segment上进行写操作不会发现阻塞行为;1.8中直接采用了内置锁synchronized,难道是因为1.8的虚拟机对内置锁已经优化的足够快了?

END。
我是占小狼。
在魔都艰苦奋斗,白天是上班族,晚上是知识服务工作者。
读完我的文章有收获,记得关注和点赞哦,如果非要打赏,我也是不会拒绝的啦!