0x00 前言
请听题:什么是熵?什么是交叉熵?什么是联合熵?什么是条件熵?什么是相对熵?它们的联系与区别是什么?
如果你感到回答这些问题有些吃力,对这些概念似乎清楚,似乎又没有那么明白,那这篇文章就是为你准备的。
0x01 从随机变量说起
假设有一枚硬币,将其抛出,落下后朝上的面为y。
这里的y是对未知量的一个表示。但它的值却是不确定的,可能取正面和反面两个值。
类似的不确定变量还有好多,比如说,将人的身高设为z,z中也包含了不确定性,因为不同的人身高是不一样的。
这类包含不确定性的变量我们称为随机变量。统计学就是研究这类不确定性变量的工具。
刻画随机变量最有力的一个工具就是它的概率分布。关于什么是概率分布,这里就不多说了,可以百度百科。
有了概率分布,我们可以说对一个随机变量有了完全的掌握,因为我们可以知道它可能取哪些值,某个值的概率是多少。
以上,是对基础知识的简单复习,下面开始进入正题。
0x02 什么是熵?
上面,我们知道,概率分布是对随机变量的刻画,不同的随机变量有着相同或不同的概率分布,熵,就是对不同概率分布的刻画!
为什么我们还需要对不同的概率分布进行刻画?本质上,是为了描述不确定的程度,并以此对不同的概率分布进行比较。
请允许我举个栗子。
假如我告诉你,我有两枚硬币,一个上抛一次正面朝上概率是 0.5,另一个是 0.8。此时,假设两枚硬币上抛一次落下后朝上的面分别是x,y。此时,我们可以很容易确定随机变量x,y的概率分布,并借此对两个随机变量有准确的掌握。
但我们要问,这两个随机变量哪个更随机?或者说,哪个随机变量包含的不确定性更大?
如果发挥直觉,我们可以感觉到,正面朝上概率为 0.8 的概率分布不确定性小于正面朝上概率为 0.5 的不确定性。
进一步思考,我们为什么会有这样的直觉?
因为我们是从“使用”概率分布的角度来思考问题的。也就是说,如果我们知道一枚硬币抛出后正面朝上概率为 0.8,要比知道概率为 0.5,更容易猜对硬币抛出后哪面朝上。换句话说,0.8 的概率分布比 0.5 的概率分布对我们来说,具有更大的信息量。
现在,我们对概率分布中的不确定性有了感性的认识,现在需要的是一个定量的指标,来衡量这个不确定性。想必你已经猜到了,这个指标就是熵。
0x03 熵的数学表达
熵应该是什么样子,才能表达出概率分布中的不确定性呢?
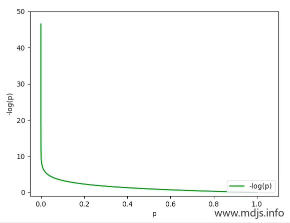
为了解决这个问题,我们来考察一下概率分布中的某个取值,以抛硬币为例,我们看正面这个取值。可以看到,取正面的概率越大,则不确定性就越小。概率越大,不确定性越小! 请把这句话在心中默念三遍。能够表达出概率越大,不确定性越小的表达式就是:
−log( p)
为了让大家有一个感性的认识,我特意画了一个图:
上图中的纵轴为 -log(p),横轴为 p。
然后,我们继续思考,上面的 -logP 只是衡量了某个概率的不确定性,一个概率分布包含多个概率,而且概率相加等于1,一个概率大,必然会有其他的概率小。还是以抛硬币为例,0.8 概率的正面,不确定性固然很小,但同时会造成反面的概率为 0.2,不确定性比较大。这意味着,我们猜对一次抛硬币正面朝上的难度比较小,但要猜对一次反面朝上的难度就比较大。很显然,我们要衡量一个概率的分布的不确定性,就要综合衡量所有概率表达的不确定性。也就是求一个概率分布综合的不确定性。当当当当当!熵正式出场!
− ∑plo g(p)
这个指标可以理解成概率分布的不确定性的期望值。这个值越大,表示该概率分布不确定性越大。它为我们人类提供的“信息”就越小,我们越难利用这个概率分布做出一个正确的判断。从这个角度,我们可以看到,熵是对概率分布信息含量的衡量,这与它是不确定性的衡量,其实是两种解读方式而已。
0x04 伯努利分布的熵
对于抛硬币判正反面来说,它的概率分布是伯努利分布,我们假设正面朝上的概率为p,则反面朝上的概率为(1-p),它的熵就是:
H( p)= −plog(p)−(1− p)lo g(1− p)
我们把它画出来就是这样。
可以看到,p=0.5时,伯努利分布的熵达到最大。这与我们的经验常识一致,因为此时,硬币朝上还是朝下完全是随机的,不确定性最大。
当p趋向于0时,熵也趋向于0,举个极端例子,如果硬币以概率1正面朝上,概率0反面朝上,则完全没有不确定性,所以熵就是0,因为熵是对不确定性的一个测量。
再来思考一个问题,我们说熵是描述不确定性的,在概率论中,不是有一个方差可以用来描述变量变化程度的吗,它和熵是什么关系呢?
直觉上,方差越大,不确定性就越大,熵就应该越大,事实上确实如此,请看下图:
对我们投硬币的伯努利分布,方差pq的最大值在p=0.5时取得,由上文我们知道,这也是熵取得最大值的p值。
对于正态分布,我们可以看到,期望对熵没有影响,只有方差才对熵有影响。这于我们的直觉也是相符的。
以上,我们尽可能从直觉的角度分析出了熵的表达式,也查看了几种分布的熵,以及它们和该分布的方差的关系,发现二者要描述的含义具有内在一致性。至此,我们终于可以说一窥熵的庐山真面目了。
0xFF 总结
以上是我们要讨论的第一部分内容,下面,我们要讨论由熵引出的各种其他熵,也就是本文文首提出的那些。
郑重声明:本篇文章转载、抄袭、引用自仗剑走天涯的《机器学习面试之各种混乱的熵》。居士在学习和整理相关知识点的时候发现仗剑兄总结的十分到位且便于理解,自己没必要再重新整理一遍,但是又舍不得如此佳作,因此自己稍作格式和排版的整理发于此,为第一篇。已征求作者同意。


