svn简介
一、项目管理中的版本控制问题
通常软件开发由多人协作开发,如果对代码文件、配置文件、文档等没有进行版本控制,将会出现很多问题:
- 备份多个版本,占用磁盘空间大
- 解决代码冲突困难
- 容易引发BUG
- 难于追溯问题代码的修改人和修改时间
- 难于恢复至以前正确版本
- 无法进行权限控制
- 项目版本发布困难
二、什么是版本控制
版本控制(Revision control)是维护工程蓝图的标准做法,能追踪工程蓝图从诞生一直到定案的过程。是一种记录若干文件内容变化,以便将来查阅特定版本修订情况的系统。
三、svn是什么?
SVN(Subversion)是近年来崛起的版本管理工具,在当前的开源项目里(J2EE),几乎95%以上的项目都用到了 SVN。Subversion 项目的初衷是为了替换当年开源社区最为流行的版本控制软件 CVS,在 CVS的功能的基础上有很多的提升同时也能较好的解决 CVS 系统的一些不足。
四、svn的使用方法
svn是基于客户/服务器模式:
4.1、复制-修改-合并方案(Subversion默认的模式)
在这种模型里,每一个客户读取项目配置库建立一个私有工作副本——版本库中文件和目录的本地映射。用户并行工作,修改各自的工作副本,最终,各个私有的复制合并在一起,成为最终的版本,这种系统通常可以辅助合并操作,但是最终要靠人工去确定正误。
4.2、锁定-修改-解锁方案
在这样的模型里,在一个时间段里配置库的一个文件只允许被一个人修改。 此模式不适合软件开发这种工作。
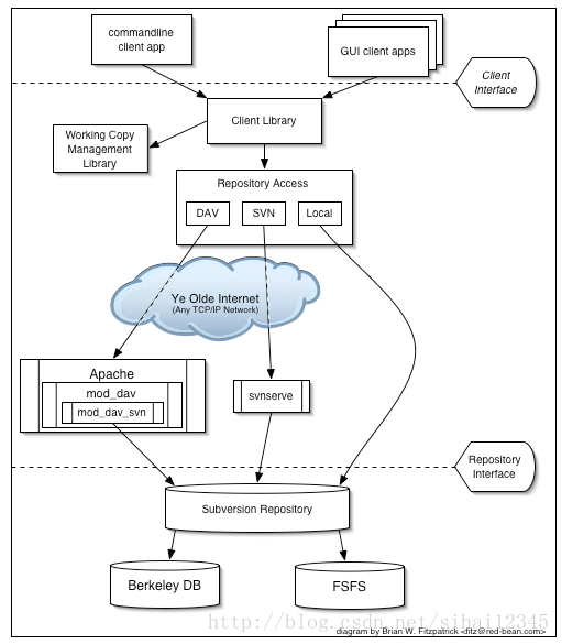
五、svn服务器的工作方式

- 独立服务器方式:
svnserve - 借助Apache方式:
mod_dav_svn - SVN版本数据存储方式:
BDB (Berkeley DB) - 数据库方式:
FSFS
文件方式 (推荐)
欢迎关注我的微信公众号 好好学java,我们将为您提供优质的视频教程、源码以及前沿新鲜的文章。

`