人们往往会低估新技术的概念从被验证到技术真正投入使用所需要的时间。这是预测人工智能未来七宗罪的第七罪。
“人类下一次登陆月球的时候将借助于众多人工智能和机器学习系统。”
这是本文作者(@rodneyabrooks)最近在推特上做出的一个有趣预测。
Rodney是一个理性主义者,他认为很多炒得火热的技术在商业运用上会遇到不小的阻碍,而研发周期无限加长,他在本文对无人汽车、超级高铁和人工智能做了相对保守的预测。但他又是一个乐观的技术信仰者,基于他对科技的深刻理解,他相信很多想法是可以在未来50年内慢慢实现的,他给出了一个实现时间轴。我们来看看关于未来他都说了什么?在文末,作者也给出了他做出预测的理论依据。
很多AI研究领域的大咖,包括YannLeCun,在看完此文后表示基本完全同意,YannLeCun指出,他不太赞同的是,在建模中他更倾向于“监督学习”:
我同意文章中的几乎所有内容,除了我会用“监督学习”来代替每个实例中的“深度学习”。
深度学习(装配参数化的功能模块并通过基于梯度的方法对其进行优化)是否会消失?
有人可能会说蒸汽机将在20世纪初消失。它们并没有消失,但即使消失,热机的整体概念也不会消失。深度学习就像热机,不会像蒸汽机。
关于未来32年的预测
对于所有新技术的出现都会有人预测这些技术会给人类带来什么好处,或者什么坏处。我观察到的一个主流现象是,人们往往会低估新技术的概念从被验证到技术真正投入使用所需要的时间。我曾指出这是预测人工智能未来七宗罪的第七罪。
在过去几个月,我一直在对当下炒作人工智能(AI)和机器学习(ML)泼冷水。但是我不并认为我是一个技术悲观主义者(techono-pessimist),相反,我自认为是一个技术现实主义者(techno-pessimist)。
新的一年到了,对未来一年将会发生什么有许多的预测。我也想利用这个机会自己来做一些预测,我的预测并不仅仅涉及到来年,而是关于未来的32年。
我用三种不同的方式指定日期:
NIML(日期):在我的有生之年,也就是直到2050年1月1日。
NET(日期):不早于这个日期。
BY(日期): 到这个日期。
有时我会对一个预测同时给一个NET日期和一个BY日期,因为我相信这个事情会在这个时间段内发生。
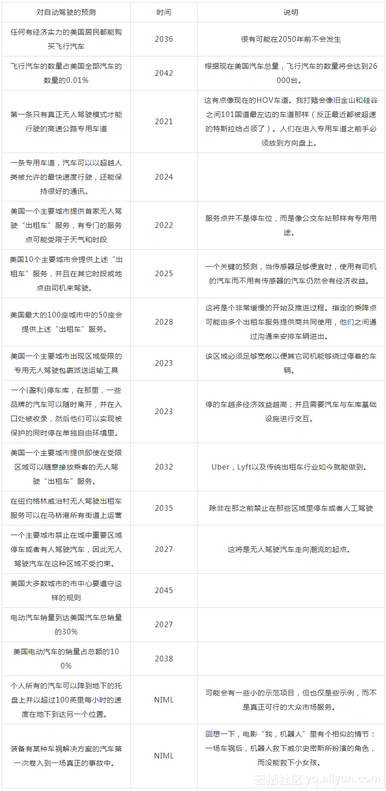
关于自动驾驶汽车的一些预测
下面表格中的前三项都是关于飞行汽车的。我很确定真正能够驾驶的飞行汽车在行驶过程中基本上是自动驾驶的,因此它们可以被划分为此类。称之为飞行汽车,就是一种交通工具,可以去往任何汽车可以到达的地方。否则的话就不是汽车了。

同时,没有飞行执照,但也许接受过几个小时特殊训练的人,能够身着适合在办公室穿的普通衣物跨越100英里,其中绝大部分旅程是在空中。这并不需要事先安排行程,也不需要特殊的计划,仅需类似于智能手机中的APP的地图应用来获得前往目的地的路线。换句话说,除了一点点的训练以外,就像普通人驾驶汽车一样跨越100英里。
接下来我们来谈谈自动驾驶汽车,或者叫无人驾驶汽车。
对于我来说,无人驾驶汽车和普通汽车的差别并不仅仅是在于没有人类来驾驶。它们是完全不同的东西,有着不同的使用模式和适应世界的方式。
不用马拉的马车并不只是简单的把拉车厢的马替换掉。还要全新的用于铺路的基础设施,全新的所有制模式,不同的使用模式,完全不同的燃料和维修程序,不同的车主死亡率,不同程度的便利,并且最终产生了全新的城市结构。
最普遍的说法是无人驾驶汽车将轻易地取代人类驾驶的汽车。而我认为这根本不会发生。相反,我们可能将会在城市内设置无人驾驶汽车专属车道——限制哪些地方无人驾驶汽车可以去,哪些地方有人驾驶汽车可以去,乘降站灵活性标准的改变,停车规则的改变以及总体上对城市的各种各样的增量式修改。
但是我们先来讨论下无人驾驶汽车的接纳程度。正如我在博文“七宗罪”指出的,1987年ErnstDickmanns和他的慕尼黑联邦国防军大学团队,让他们的自动驾驶汽车以每小时90千米的速度在一条高速公路上行驶了20千米。车中当然有人但是并没有控制方向盘。过去的30年里研究人员一直在提升汽车在公路上行驶的能力,不过更多的是关于驾驶,很少有关于人车交互,人们上、下车,与其它服务或限制的交互以及车中有非驾驶乘客的情况。这些都很重要。
从某个角度来看,尽管研究工作仅局限在问题的一小部分上,但是进展依然十分缓慢。无人驾驶汽车的采用仍然遥遥无期。
传感器的价格还需进一步降低,并且所有关于如何使用汽车以及如何操作提供给乘客的界面还需要制定,更不用说在什么样的实际监管和责任环境下它们才能投入使用。在某些约束下,这些问题终将被解决。但肯定要比预期慢得多。
对于无人驾驶汽车行业生存能力的考验将是在于当它们不仅出现在测试或者示范里,而是无人驾驶出租车的车主或者拼车服务或者无人驾驶汽车停车场真正赚到了钱。这只会在有限的地区和市场里逐渐的发生。下面我的里程碑式的预测不是关于无人驾驶汽车的示例的,而是关于可行并可持续的行业的。没有它们,无人驾驶汽车的部署将永远不会成功。
我认为无人驾驶汽车如何被采用的事实是基于它们的某些活动范围受限于某些限制(比如限制围栏),并且附近没有有人驾驶的汽车。此外,无人驾驶汽车的应用最初应该被限制在特定的城市甚至是城市内的特定区域,还有可能是特定的时段以及特定的天气条件。并且很有可能在很长一段时间内,提供流动服务的无人驾驶汽车(像Uber和Lyft那样的)仅被允许在某些时段使用无人驾驶模式,在其它时段内需要雇佣人类司机。
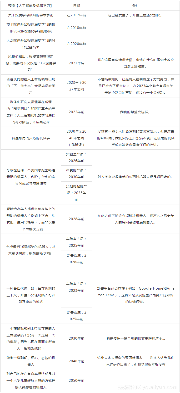
关于机器人技术、人工智能和机器学习的预测
看过我关于机器人技术和人工智能博文的人会知道,我对现实世界中事物大规模部署的快速程度比许多拉拉队长和恐惧传播者们所相信的还要乐观。我的预测被这种乐观影响了。其中一些预测是关于公众对人工智能的看法(人工智能是近三年在这个领域上有发生变化的最大一件事),还有一些是关于技术的想法以及部署。

这些预测看起来似乎有些杂乱随机,它们确实是。但这就是机器人技术、人工智能和机器学习的进步方式。它不会像一般智力,可以突然完成人类(或猩猩)能做的各种事情。这将花费很长的时间才会出现一些简洁的解决方案。
建立人类水平的智力和物理性能是非常困难的。在过去五年有一些小的突破性的进展,许多人认为工作已经完成了,而实际上在这方面的进展还不到1%,还没有真正的知识理论来指导如何达到5%。我编造了这些百分比也不能证明它们是对的。

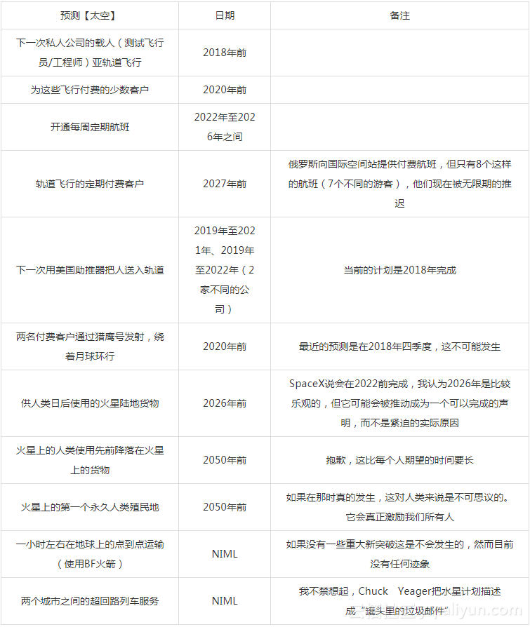
关于太空旅行的预测
以下是我对太空旅行的预测,不像我希望的那样乐观,但我认为比较现实。
我的预测规则
我将尽可能准确地描述我的预测和时间点。但实际上精准定义我所预测的事情几乎不可能。不过我还是想试一试的。
最近有个经历让我意识到,当受到挑战时,人们会非常努力地尝试着维持他们先入为主的技术和技术带给人类的财富。我在推特上发布了以下消息(@rodneyabrooks):
人类下一次登陆月球的时候将借助于众多人工智能和机器学习系统。
上一次我们登陆月球的时候,并没有AI或者ML。
这条推特讲的是,我们需要记住尽管AL和ML在今天非常强大有用,但这并不意味着它们是唯一的方法,也并不代表世界上的一切突然间都以某种神奇的方式发生了改变。
有一条被转发了无数次的评论指出,卡尔曼滤波(Kalman filtering)被用来追踪航天器(阐述完全正确)并且使用贝叶斯更新(阐述完全正确),因此卡尔曼滤波是机器学习的一个实例(完全不合理的推论),所以机器学习已经被用来登月了(基于不合理结论的有效推理,结果就是完全的错误)。这段时间(实际上自从1959年Arthur Samuel提出机器学习以来,详情见我关于ML的博文)当人们提起机器学习,通常他们的意思是以相同的方式使用样例,引出对某些概念的通用表示,后面可以用这些概念基于输入和所保存的学习材料选择标签或行为。
卡尔曼滤波使用从特定过程获得的多个数据点得到对数据真实含义的良好评估,在这期间它并不保存任何东西用来在未来某些时候处理类似的问题。所以,这不是机器学习。不管你多么信仰机器学习是所有技术进步的关键,但上次确实没有用过机器学习来登月。
这就是为什么我要讲清楚我的预测是什么意思。毫无疑问,我将来要反驳很多人,这些人将会指出一些我预测还不会发生的事情已经发生了。我猜人们肯定会这么说!
何为简单?何为困难?
制造电动汽车和可回收火箭是简单的。制造飞行车或者超级高铁系统是困难的。
区别是什么?
在过去一个多世纪里,汽车一直被大量生产直至现在随处可见。如果你想制造电动汽车而不是汽油车,你不必发明太多的东西,也不必考虑如何去大规模部署。
雨刮器、刹车、车轮、轮胎、转向系统、可升降窗户、汽车座椅、底盘等等汽车用品的生产工艺已经超过100年了,甚至已有超过20年大规模数字化驱动列车生产的历史。
要在合理范围内大规模制造有竞争力价格的电动汽车,你需要非常聪明并且资本充足。但是你并不需要去改变很多东西,从头做起。对大部分汽车来说,有很多人为了这些零部件工作了几十年,拥有很多制造零部件和装配的专业制造技术。
虽然可回收火箭听起来很具有革命性,但它也是已经有现有技术和经验做铺垫的。如今所有液体燃料火箭的主要部件和功能都归功于韦纳•冯•布劳恩(Wernher von Braun)为希特勒制造的V-2火箭。
这是一种由高流量涡轮泵(580马力)驱动的液体,用燃料冷却发动机的部分部件并携带自己的液态氧,所以它可以在大气层之上飞行。这种火箭在75年前第一次被制造出,其后它被大量生产,在两年内压榨奴隶工生产了5200个。
从那以后,全世界出现了超过20个不同的液体燃料火箭系列,有一些有超过50年的具体操作使用,这些系列涉及上百种不同的配置,测试了许多不同的参数和权衡取舍。有50年历史的联盟号火箭(Soyuz rockets)所有的发射是靠燃烧20个液体燃料推力仓。Delta系列中,Delta IV配置有一个“Heavy”的变体,在水平线上有三个基本相同的核心,这些核心都是Delta IV早期单核的第一阶段。
自从20世纪50年代以来,使用喷气发动机推进器在地球上软着陆的技术都是劳斯莱斯(Rolls-Royce)的“飞行试验器(flying bedstead)”,后来有鹞式战斗机(Harrier fighter jet)垂直起降技术被大规模使用。从1969年,在没有大气层的情况下下,垂直着陆的火箭发动机被用于载人登月。
今天的猎鹰火箭(Falcon rocket)在返回发射场或恢复驳船到软着陆是使用栅格翼来引导第一阶段的。这些最初是在20世纪50年代由谢尔盖•贝罗特塞夫斯基(Sergey Belotserkovskiy)发明的,从20世纪70年代开始被用于许多导弹,包括弹道导弹,制导炸弹,巡航导弹和联盟号载人太空舱的紧急逃生系统。至今为止已经有不计其数的资金投入到火箭开发上,由此获得了许多可用的技术、丰富的知识和大量的飞行经验。
以上并不是说大规模发展电动汽车或可回收火箭不是一个伟大的发明,只是说它建立在大量前期成果的基础上,更有可能获得成功。这些前期成果提供给后人经验,对将要出现的大部分问题都有解决方案。所以看似革命性的概念可能来自于长久艰难卓绝的进化思想,以及去实现它们的勇气和决心。要预估这些新科技成功其实不难,大家都看得出来。然而对于某些全新的想法,就很难说是否真的能实现了。
自从20世纪50年代以来,一直都有项目致力于解决核聚变反应堆发电的应用问题。我们知道持续的核聚变是“有效”的,因为这是太阳和其他星体的发光原理。65年前,伴随着第一颗热核弹“Ivy Mike”的爆炸,人们首次生产出了短时间尺度上的核聚变。但是我们还是没有想出如何使核聚变在做炸弹之外具有更实际的用途,我也不认为会有很多人相信任何关于规模化聚变发电的预测日期。这确实是一个难题。
超级高铁这一概念吸引了一大批创业公司和资本家,但是在概念上还没有一个被证实,更不用说规模化运行了。超级高铁需要的汽缸可运行数百英里,包括许多在外部气压下以每小时数百英里的速度加速的胶囊座舱,同时也包含人类肉体。所以除了研究如何开发超稳定汽缸外,还有许多细节的问题需要探索。
挑战之一就是如何密封胶囊座舱并在旅途中提供完整的自主生命支撑,而且胶囊舱必须能稳定通过它们不需要停的站点,所以车站需要选择性的密封隔离胶囊舱通过的管道同时允许胶囊舱停在此站的乘客可正常进入和离开。我们需要有特定的程序解决一个胶囊舱被堵在离最近车站100英里的地方时的情况。即使胶囊舱位于一个非常好的法拉第笼(Faraday cage)中,我们也需要跟胶囊舱保持通讯。
为了乘客的安全,需要有适合的座椅和安全条例。为了保证乘客在无窗的胶囊舱中超高速飞行时保持清醒和舒适,需要考虑到用户体验。接下来还有航线权、地震保护、解决由于地球构造板块的正常平滑变形造成一年内沿线路引发的一厘米左右的漂移而导致的汽缸变形问题。后面还有定价模型、投保、如何与乘客个人保险相互作用等等。
针对超级高铁的每一个方面都需要开发很多很多新的技术和设计。没有一个是之前存在、可借鉴的。截止到今天,没有一个是被证明过的,甚至没有被列举过。这需要很长时间来解决所有问题并且建造一个稳定的系统,还需要完成所有部件的工程需要。而且向乘客销售这些无窗高速系统的车票将会是一个很难的心理建设过程。
所以,即使所有技术难关被攻克,挑战依然层出不穷。所以虽然在未来32年中可能还有一些有意义的证明,但我可以很自信地说在那个时间段内将不会有商业上可行的超级高铁乘客运载系统。
使用框架预测各种技术创新的时机。如果某些事情还没有在实验室中被证明,即使物理学上说它是好的,我认为离实现还有很长很长的距离。如果只在原型机中演示过,那仍然有较长一段路要走。如果已经有几个版本被大规模部署过,现在要做的只是升级的话,那我认为很快就可以实现。但是话说回来,如果没有人想要采用它,那么无论技术人员在开发过程投入了多大的热情,它的发展速度都会无比缓慢。
关于新技术的普及
新技术的普及要花费更多时间,远比人们的预期时长要久。因特网的初始版本使用32位的地址,只能让所有的联网设备瓜分仅有的40亿个地址,此时使用的协议被称为IPv4,即互联网协议版本4。但是在20世纪90年代早期,人们意识到那些即将联网的设备(不仅是个人设备,还包括很多其它的东西比如电表、工业传感器、交通传感器和控制器、电视机以及灯控装置等等等等。。。)很快会将所有的地址空间用尽。到了1990年,一个新的协议被定义——IPv6,即互联网协议版本6,把地址空间从32位增加到了128位,允许更多设备入网。
自1996年以来,指定过好多用IPv6替代IPv4进行全网通信的日子。在2010年,这个目标日期定在了2012年。而到了2014年,几乎99%的网络通信仍然使用的是IPv4,许多智能的边缘系统可以在40亿地址空间中塞入数量超过40亿的设备。截至2017年底,各种网络通信流经IPv6的流量从2%到20%不等。
IPv6并不是存在技术性瓶颈使得难以被采用,恰恰相反,随着想要联网的设备数量的增多,许多新奇的创意与变通让人能够继续使用IPv4而不是使用IPv6。根据在本文中也用于预测的试探法(设备替换率、技术解决方案的成熟度、对其提供的实际需要等),我原以为IPv6会在2010年前后普及。我对此过于乐观了。
以及关于“远比预想的要久”
SpaceX在2011年四月首次公布了他们的猎鹰重型(FalconHeavy)火箭,于同年六月在加利福尼亚的范登堡空军基地(Vandenberg AFB)建设发射台,并预计在2013年完成首次发射。而在2017年的12月28日,该火箭才首次被移入发射台,而这个发射台是佛罗里达州肯尼迪航天中心(Kennedy Space Center)的39A发射台。
火箭预计2018年才会发射。研发时间从两年延长到了七年。谁知道还会不会拖更久。
原文发布时间为:2018-01-20
本文作者:文摘菌