每个人心里都有一团火,路过的人只看到烟。
——《至爱梵高·星空之谜》
本文为读 lodash 源码的第八篇,后续文章会更新到这个仓库中,欢迎 star:pocket-lodash
gitbook也会同步仓库的更新,gitbook地址:pocket-lodash
前言
在《lodash源码分析之Hash缓存》和《lodash源码分析之List缓存》介绍了 lodash 的两种缓存方式,这两种缓存方式都实现了和 Map 一致的数据管理接口,其中 List 缓存只在不支持 Map 的环境中使用,那何时使用 Hash 缓存,何时使用 Map 或者 List 缓存呢?这就是 MapCache 类所需要做的事情。
缓存方式的选择
从之前的分析可以看出,Hash 缓存完全可以用 List 缓存或者 Map 来代替,为什么 lodash 不干脆统一用一种缓存方式呢?
原因是在数据量较大时,对象的存取比 Map 或者数组的性能要好。
因此,ladash 在能够用 Hash 缓存时,都尽量使用 Hash 缓存,而能否使用 Hash 缓存的关键是 key 的类型。
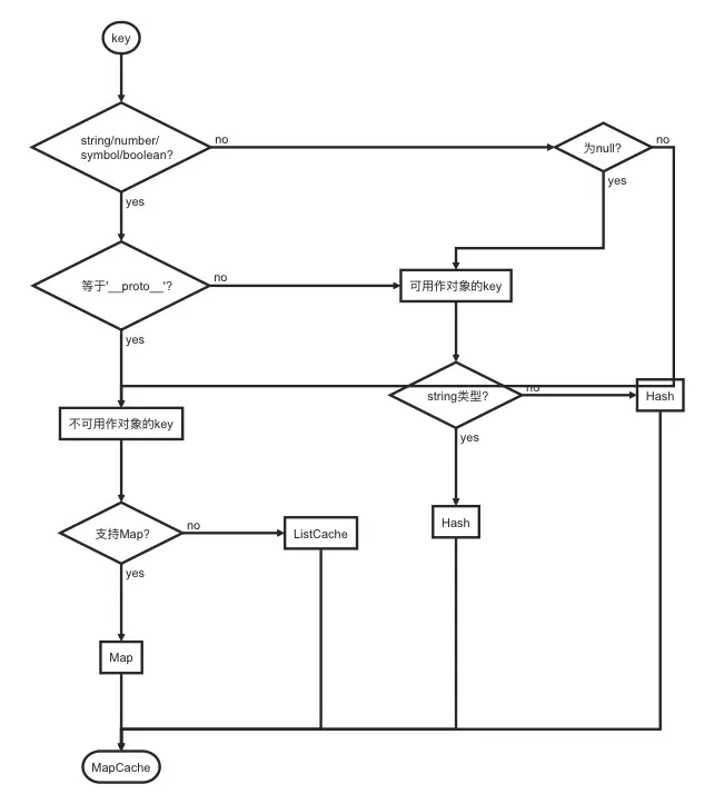
以下便为 lodash 决定使用缓存方式的流程:

首先,判断 key 的类型,以是否为 string/number/symbol/boolean 类型为成两拨,如果是以上的类型,再判断 key 是否等于 __proto__ ,如果不是 __proto__ ,则使用 Hash 缓存。不能为 __proto__ 的原因是,大部分 JS 引擎都以这个属性来保存对象的原型。
如果不是以上的类型,则判断 key 是否为 null,如果为 null ,则依然使用 Hash 缓存,其余的则使用 Map 或者 List 缓存。
从上面的流程图还可以看到,在可以用 Hash 来缓存的 key 中,还以是否为 string 类型分成了两个 Hash 对象来缓存数据,为什么要这样呢?
我们都知道,对象的 key 如果不是字符串或者 Symbol 类型时,会转换成字符串的形式,因此如果缓存的数据中同时存在像数字 1 和字符串 '1' 时,数据都会储存在字符串 '1' 上。这两个不同的键值,最后获取的都是同一份数据,这明显是不行的,因此需要将要字符串的 key 和其他需要转换类型的 key 分开两个 Hash 对象储存。
作用与用法
MapCache 所做的事情有点像函数重载,其调用方式和 Hash 、Map 及 ListCache 一致。
new MapCache([
['key', 'value'],
[{key: 'An Object Key'}, 1],
[Symbol(),2]
])
所返回的结果如下:
{
size: 3,
__data__: {
string: {
...
},
hash: {
...
},
map: {
...
}
}
}
可以看到,__data__ 里根据 key 的类型分成了 string 、hash 和 map 三种类型来储存数据。其中 string 和 hash 都是 Hash 的实例,而 map 则是 map 或 ListCache 的实例。
接口设计
MapCache 同样实现了跟 Map 一致的数据管理接口,如下:

依赖
import Hash from './Hash.js'
import ListCache from './ListCache.js'
源码分析
function getMapData({ __data__ }, key) {
const data = __data__
return isKeyable(key)
? data[typeof key == 'string' ? 'string' : 'hash']
: data.map
}
function isKeyable(value) {
const type = typeof value
return (type == 'string' || type == 'number' || type == 'symbol' || type == 'boolean')
? (value !== '__proto__')
: (value === null)
}
class MapCache {
constructor(entries) {
let index = -1
const length = entries == null ? 0 : entries.length
this.clear()
while (++index < length) {
const entry = entries[index]
this.set(entry[0], entry[1])
}
}
clear() {
this.size = 0
this.__data__ = {
'hash': new Hash,
'map': new (Map || ListCache),
'string': new Hash
}
}
delete(key) {
const result = getMapData(this, key)['delete'](key)
this.size -= result ? 1 : 0
return result
}
get(key) {
return getMapData(this, key).get(key)
}
has(key) {
return getMapData(this, key).has(key)
}
set(key, value) {
const data = getMapData(this, key)
const size = data.size
data.set(key, value)
this.size += data.size == size ? 0 : 1
return this
}
}
是否使用Hash
function isKeyable(value) {
const type = typeof value
return (type == 'string' || type == 'number' || type == 'symbol' || type == 'boolean')
? (value !== '__proto__')
: (value === null)
}
这个函数用来判断是否使用 Hash 缓存。返回 true 表示使用 Hash 缓存,返回 false 则使用 Map 或者 ListCache 缓存。
这个在流程图上已经解释过,不再作详细的解释。
获取对应缓存方式的实例
function getMapData({ __data__ }, key) {
const data = __data__
return isKeyable(key)
? data[typeof key == 'string' ? 'string' : 'hash']
: data.map
}
这个函数根据 key 来获取储存了该 key 的缓存实例。
__data__ 即为 MapCache 实例中的 __data__ 属性的值。
如果使用的是 Hash 缓存,则类型为字符串时,返回 __data__ 中的 string 属性的值,否则返回 hash 属性的值。这两者都为 Hash 实例。
否则返回 map 属性的值,这个可能是 Map 实例或者 ListCache 实例。
constructor
constructor(entries) {
let index = -1
const length = entries == null ? 0 : entries.length
this.clear()
while (++index < length) {
const entry = entries[index]
this.set(entry[0], entry[1])
}
}
构造器跟 Hash 和 ListCache 一模一样,都是先调用 clear 方法,然后调用 set 方法,往缓存中加入初始数据。
clear
clear() {
this.size = 0
this.__data__ = {
'hash': new Hash,
'map': new (Map || ListCache),
'string': new Hash
}
}
clear 是为了清空缓存。
这里值得注意的是 __data__ 属性,使用 hash 、string 和 map 来保存不同类型的缓存数据,它们之间的区别上面已经论述清楚。
这里也可以清晰地看到,如果在支持 Map 的环境中,会优先使用 Map ,而不是 ListCache。
has
has(key) {
return getMapData(this, key).has(key)
}
has 用来判断是否已经有缓存数据,如果缓存数据已经存在,则返回 true 。
这里调用了 getMapData 方法,获取到对应的缓存实例(Hash 、Map 或者 ListCache 的实例),然后调用的是对应实例中的 has 方法。
set
set(key, value) {
const data = getMapData(this, key)
const size = data.size
data.set(key, value)
this.size += data.size == size ? 0 : 1
return this
}
set 用来增加或者更新需要缓存的值。set 的时候需要同时维护 size 和缓存的值。
这里除了调用对应的缓存实例的 set 方法来维护缓存的值外,还需要维护自身的 size 属性,如果增加值,则加 1 。
get
get(key) {
return getMapData(this, key).get(key)
}
get 方法是从缓存中取值。
同样是调用对应的缓存实例中的 get 方法。
delete
delete(key) {
const result = getMapData(this, key)['delete'](key)
this.size -= result ? 1 : 0
return result
}
delete 方法用来删除指定 key 的缓存。成功删除返回 true, 否则返回 false。 删除操作同样需要维护 size 属性。
同样是调用对应缓存实例中的 delete 方法,如果删除成功,则需要将自身的 size 的值减少 1 。
参考
License
署名-非商业性使用-禁止演绎 4.0 国际 (CC BY-NC-ND 4.0)
最后,所有文章都会同步发送到微信公众号上,欢迎关注,欢迎提意见:

作者:对角另一面