Android进程框架:进程的创建、启动与调度流程

8,748 阅读19分钟

关于作者

郭孝星,程序员,吉他手,主要从事Android平台基础架构方面的工作,欢迎交流技术方面的问题,可以去我的Github提issue或者发邮件至guoxiaoxingse@163.com与我交流。

文章目录

  • 一 进程的创建与启动流程
  • 二 进程的优先级
  • 三 进程的调度流程

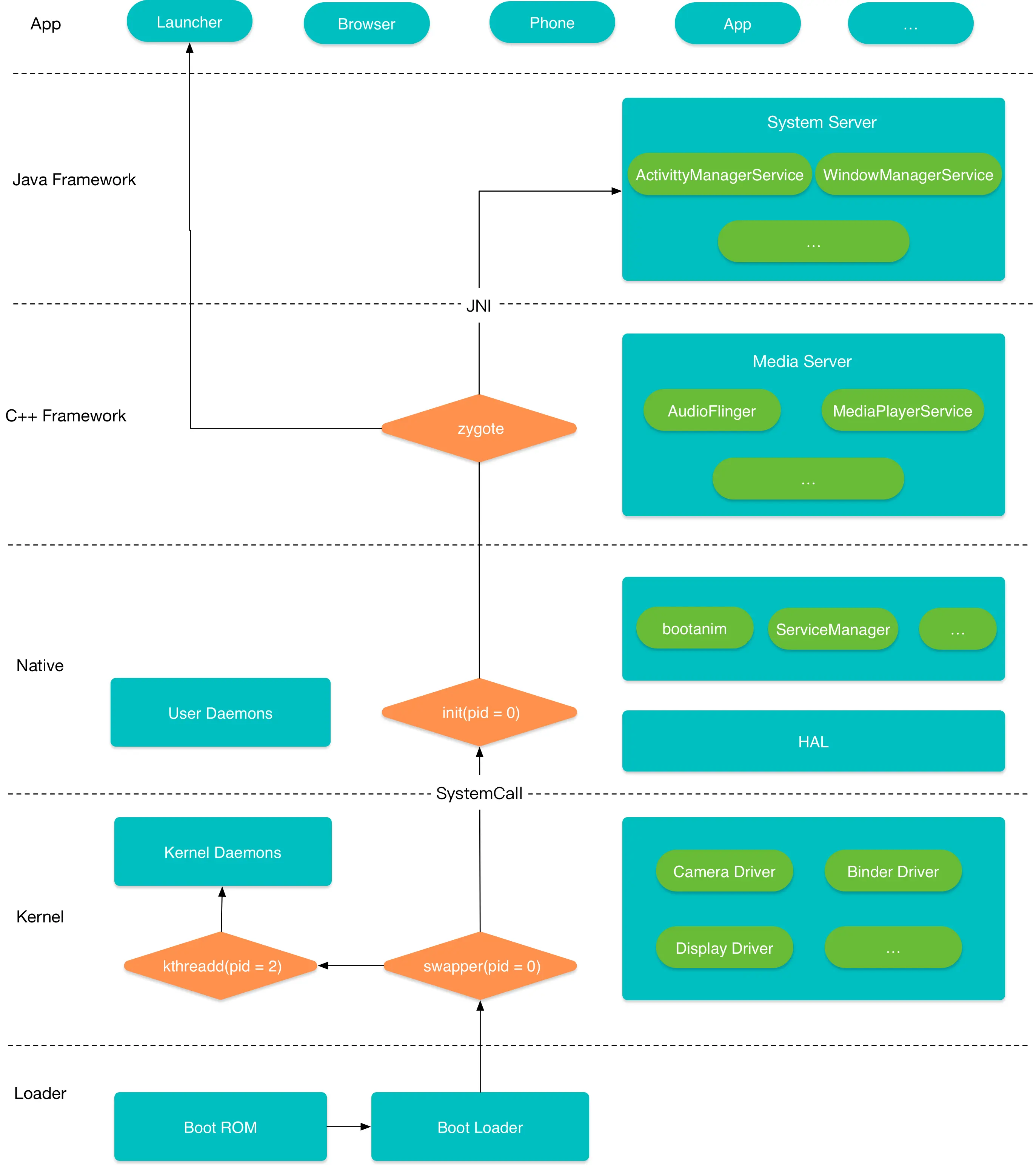
Android系统的启动流程如下图(点击查看大图)所示:

Loader层

  1. 当手机处于关机状态时,长按电源键开机,引导芯片开始从固化在Boot ROM里的预设代码开始执行,然后加载引导程序Boot Loader到RAM。
  2. Boot Loader被加载到RAM之后开始执行,该程序主要完成检查RAM,初始化硬件参数等功能。

Kernel层

  1. 引导程序之后进入Android内核层,先启动swapper进程(idle进程),该进程用来初始化进程管理、内存管理、加载Display、Camera Driver、Binder Driver等相关工作。
  2. swapper进程进程之后再启动kthreadd进程,该进程会创建内核工作线程kworkder、软中断线程ksoftirqd、thernal等内核守护进程,kthreadd进程是所有内核进程的鼻祖。

Native层

  1. 接着会启动init进程,init进程是所有用户进程的鼻祖,它会接着孵化出ueventd、logd、healthd、installd、adbd、lmkd等用户守护进程,启动ServiceManager来管理系统 服务,启动Bootnaim开机动画。
  2. init进程通过解析init.rc文件fork生成Zygote进程,该进程是Android系统第一个Java进程,它是所有Java进程父进程,该进程主要完成了加载ZygoteInit类,注册Zygote Socket 服务套接字;加载虚拟机;预加载Class;预加载Resources。

Framework层

  1. init进程接着fork生成Media Server进程,该进程负责启动和管理整个C++ Framwork(包含AudioFlinger、Camera Service等服务)。

  2. Zygote进程接着会fork生成System Server进程,该进程负责启动和管理整个Java Framwork(包含ActivityManagerService、WindowManagerService等服务)。

App层

Zygote进程孵化出的第一个应用进程是Launcher进程(桌面),它还会孵化出Browser进程(浏览器)、Phone进程(电话)等。我们每个创建的应用都是一个单独的进程。

通过上述流程的分析,想必读者已经对Android的整个进程模型有了大致的理解。作为一个应用开发者我们往往更为关注Framework层和App层里进程的创建与管理相关原理,我们来 一一分析。

一 进程的创建与启动流程

在正式介绍进程之前,我们来思考一个问题,何为进程,进程的本质是什么?🤔

我们知道,代码是静态的,有代码和资源组成的系统要想运行起来就需要一种动态的存在,进程就是程序的动态执行过程。何为进程? 进程就是处理执行状态的代码以及相关资源的集合,包括代码端段、文件、信号、CPU状态、内存地址空间等。

进程使用task_struct结构体来描述,如下所示:

  • 代码段:编译后形成的一些指令
  • 数据段:程序运行时需要的数据
    • 只读数据段:常量
    • 已初始化数据段:全局变量,静态变量
    • 未初始化数据段(bss):未初始化的全局变量和静态变量
  • 堆栈段:程序运行时动态分配的一些内存
  • PCB:进程信息,状态标识等

关于进程的更多详细信息,读者可以去翻阅Linux相关书籍,这里只是给读者带来一种整体上的理解,我们的重心还是放在进程再Android平台上的应用。

在文章开篇的时候,我们提到了系统中运行的各种进程,那么这些进程如何被创建呢?🤔

我们先来看看我们最熟悉的应用进程是如何被创建的,前面我们已经说来每一个应用都运行在一个单独的进程里,当ActivityManagerService去启动四大组件时, 如果发现这个组件所在的进程没有启动,就会去创建一个新的进程,启动进程的时机我们在分析四大组件的启动流程的时候也有讲过,这里再总结一下:

  • Activity ActivityStackSupervisor.startSpecificActivityLocked()
  • Service ActiveServices.bringUpServiceLocked()
  • ContentProvider ActivityManagerService.getContentProviderImpl() = Broadcast BroadcastQueue.processNextBroadcast()

这个新进程就是zygote进程通过复制自身来创建的,新进程在启动的过程中还会创建一个Binder线程池(用来做进程通信)和一个消息循环(用来做线程通信) 整个流程如下图所示:

  1. 当我们点击应用图标启动应用时或者在应用内启动一个带有process标签的Activity时,都会触发创建新进程的请求,这种请求会先通过Binder 发送给system_server进程,也即是发送给ActivityManagerService进行处理。
  2. system_server进程会调用Process.start()方法,会先收集uid、gid等参数,然后通过Socket方式发送给Zygote进程,请求创建新进程。
  3. Zygote进程接收到创建新进程的请求后,调用ZygoteInit.main()方法进行runSelectLoop()循环体内,当有客户端连接时执行ZygoteConnection.runOnce() 方法,最后fork生成新的应用进程。
  4. 新创建的进程会调用handleChildProc()方法,最后调用我们非常熟悉的ActivityThread.main()方法。

注:整个流程会涉及Binder和Socket两种进程通信方式,这个我们后续会有专门的文章单独分析,这个就不再展开。

整个流程大致就是这样,我们接着来看看具体的代码实现,先来看一张进程启动序列图:

从第一步到第三步主要是收集整理uid、gid、groups、target-sdk、nice-name等一系列的参数,为后续启动新进程做准备。然后调用openZygoteSocketIfNeeded()方法 打开Socket通信,向zygote进程发出创建新进程的请求。

注:第二步中的Process.start()方法是个阻塞操作,它会一直等待进程创建完毕,并返回pid才会完成该方法。

我们来重点关注几个关键的函数。

1.1 Process.openZygoteSocketIfNeeded(String abi)

关于Process类与Zygote进程的通信是如何进行的呢?🤔

Process的静态内部类ZygoteState有个成员变量LocalSocket对象,它会与ZygoteInit类的成员变量LocalServerSocket对象建立连接,如下所示:

客户端

public static class ZygoteState {
    final LocalSocket socket;
}

服务端

public class ZygoteInit {
    //该Socket与/dev/socket/zygote文件绑定在一起
    private static LocalServerSocket sServerSocket;
}

我们来具体看看代码里的实现。

 public static class ZygoteState {
    
    public static ZygoteState connect(String socketAddress) throws IOException {
        DataInputStream zygoteInputStream = null;
        BufferedWriter zygoteWriter = null;
        //创建LocalSocket对象
        final LocalSocket zygoteSocket = new LocalSocket();

        try {
            //将LocalSocket与LocalServerSocket建立连接,建立连接的过程就是
            //LocalSocket对象在/dev/socket目录下查找一个名称为"zygote"的文件
            //然后将自己与其绑定起来,这样就建立了连接。
            zygoteSocket.connect(new LocalSocketAddress(socketAddress,
                    LocalSocketAddress.Namespace.RESERVED));

            //创建LocalSocket的输入流,以便可以接收Zygote进程发送过来的数据
            zygoteInputStream = new DataInputStream(zygoteSocket.getInputStream());

            //创建LocalSocket的输出流,以便可以向Zygote进程发送数据。
            zygoteWriter = new BufferedWriter(new OutputStreamWriter(
                    zygoteSocket.getOutputStream()), 256);
        } catch (IOException ex) {
            try {
                zygoteSocket.close();
            } catch (IOException ignore) {
            }

            throw ex;
        }

        String abiListString = getAbiList(zygoteWriter, zygoteInputStream);
        Log.i("Zygote", "Process: zygote socket opened, supported ABIS: " + abiListString);

        return new ZygoteState(zygoteSocket, zygoteInputStream, zygoteWriter,
                Arrays.asList(abiListString.split(",")));
    }
}

建立Socket连接的流程很明朗了,如下所示:

  1. 创建LocalSocket对象。
  2. 将LocalSocket与LocalServerSocket建立连接,建立连接的过程就是LocalSocket对象在/dev/socket目录下查找一个名称为"zygote"的文件,然后将自己与其绑定起来,这样就建立了连接。
  3. 创建LocalSocket的输入流,以便可以接收Zygote进程发送过来的数据。
  4. 创建LocalSocket的输出流,以便可以向Zygote进程发送数据。

1.2 ZygoteInit.main(String argv[])

ZygoteInit是Zygote进程的启动类,该类会预加载一些类,然后便开启一个循环,等待通过Socket发过来的创建新进程的命令,fork出新的 子进程。

ZygoteInit的入口函数就是main()方法,如下所示:

public class ZygoteInit {
    
    public static void main(String argv[]) {
            // Mark zygote start. This ensures that thread creation will throw
            // an error.
            ZygoteHooks.startZygoteNoThreadCreation();
    
            try {
                //...
                registerZygoteSocket(socketName);
                //...
                //开启循环                
                runSelectLoop(abiList);
    
                closeServerSocket();
            } catch (MethodAndArgsCaller caller) {
                caller.run();
            } catch (Throwable ex) {
                Log.e(TAG, "Zygote died with exception", ex);
                closeServerSocket();
                throw ex;
            }
        }
    
    // 开启一个选择循环,接收通过Socket发过来的命令,创建新线程
    private static void runSelectLoop(String abiList) throws MethodAndArgsCaller {
        
        ArrayList<FileDescriptor> fds = new ArrayList<FileDescriptor>();
        ArrayList<ZygoteConnection> peers = new ArrayList<ZygoteConnection>();

        //sServerSocket指的是Socket通信的服务端,在fds中的索引为0
        fds.add(sServerSocket.getFileDescriptor());
        peers.add(null);

        //开启循环
        while (true) {
            StructPollfd[] pollFds = new StructPollfd[fds.size()];
            for (int i = 0; i < pollFds.length; ++i) {
                pollFds[i] = new StructPollfd();
                pollFds[i].fd = fds.get(i);
                pollFds[i].events = (short) POLLIN;
            }
            try {
                //处理轮询状态,当pollFds有时间到来时则往下执行,否则阻塞在这里。
                Os.poll(pollFds, -1);
            } catch (ErrnoException ex) {
                throw new RuntimeException("poll failed", ex);
            }
            for (int i = pollFds.length - 1; i >= 0; --i) {
                
                //采用IO多路复用机制,当接收到客户端发出的连接请求时或者数据处理请求到来时则
                //往下执行,否则进入continue跳出本次循环。
                if ((pollFds[i].revents & POLLIN) == 0) {
                    continue;
                }
                //索引为0,即为sServerSocket,表示接收到客户端发来的连接请求。
                if (i == 0) {
                    ZygoteConnection newPeer = acceptCommandPeer(abiList);
                    peers.add(newPeer);
                    fds.add(newPeer.getFileDesciptor());
                } 
                //索引不为0,表示通过Socket接收来自对端的数据,并执行相应的操作。
                else {
                    boolean done = peers.get(i).runOnce();
                    //处理完成后移除相应的文件描述符。
                    if (done) {
                        peers.remove(i);
                        fds.remove(i);
                    }
                }
            }
        }
    }
}

可以发现ZygoteInit在其入口函数main()方法里调用runSelectLoop()开启了循环,接收Socket发来的请求。请求分为两种:

  1. 连接请求
  2. 数据请求

没有连接请求时Zygote进程会进入休眠状态,当有连接请求到来时,Zygote进程会被唤醒,调用acceptCommadPeer()方法创建Socket通道ZygoteConnection

private static ZygoteConnection acceptCommandPeer(String abiList) {
    try {
        return new ZygoteConnection(sServerSocket.accept(), abiList);
    } catch (IOException ex) {
        throw new RuntimeException(
                "IOException during accept()", ex);
    }
}

然后调用runOnce()方法读取连接请求里的数据,然后创建新进程。

此外,连接的过程中服务端接受的到客户端的connect()操作会执行accpet()操作,建立连接手,客户端通过write()写数据,服务端通过read()读数据。

1.3 ZygoteConnection.runOnce()

class ZygoteConnection {
    
    boolean runOnce() throws ZygoteInit.MethodAndArgsCaller {
    
            String args[];
            Arguments parsedArgs = null;
            FileDescriptor[] descriptors;
    
            try {
                //读取客户端发过来的参数列表
                args = readArgumentList();
                descriptors = mSocket.getAncillaryFileDescriptors();
            } catch (IOException ex) {
                Log.w(TAG, "IOException on command socket " + ex.getMessage());
                closeSocket();
                return true;
            }
    
            //... 参数处理
    
            try {
                
                //... 参数处理
    
    
                //调用Zygote.forkAndSpecialize(来fork出新进程
                pid = Zygote.forkAndSpecialize(parsedArgs.uid, parsedArgs.gid, parsedArgs.gids,
                        parsedArgs.debugFlags, rlimits, parsedArgs.mountExternal, parsedArgs.seInfo,
                        parsedArgs.niceName, fdsToClose, parsedArgs.instructionSet,
                        parsedArgs.appDataDir);
            } catch (ErrnoException ex) {
                logAndPrintError(newStderr, "Exception creating pipe", ex);
            } catch (IllegalArgumentException ex) {
                logAndPrintError(newStderr, "Invalid zygote arguments", ex);
            } catch (ZygoteSecurityException ex) {
                logAndPrintError(newStderr,
                        "Zygote security policy prevents request: ", ex);
            }
    
            try {
                //pid == 0时表示当前是在新创建的子进程重磅执行
                if (pid == 0) {
                    // in child
                    IoUtils.closeQuietly(serverPipeFd);
                    serverPipeFd = null;
                    handleChildProc(parsedArgs, descriptors, childPipeFd, newStderr);
    
                    // should never get here, the child is expected to either
                    // throw ZygoteInit.MethodAndArgsCaller or exec().
                    return true;
                } 
                // pid < 0表示创建新进程失败,pid > 0 表示当前是在父进程中执行
                else {
                    // in parent...pid of < 0 means failure
                    IoUtils.closeQuietly(childPipeFd);
                    childPipeFd = null;
                    return handleParentProc(pid, descriptors, serverPipeFd, parsedArgs);
                }
            } finally {
                IoUtils.closeQuietly(childPipeFd);
                IoUtils.closeQuietly(serverPipeFd);
            }
     }
}

该方法主要用来读取进程启动参数,然后调用Zygote.forkAndSpecialize()方法fork出新进程,该方法是创建新进程的核心方法,它主要会陆续调用三个 方法来完成工作:

  1. preFork():先停止Zygote进程的四个Daemon子线程的运行以及初始化GC堆。这四个Daemon子线程分别为:Java堆内存管理现场、堆线下引用队列线程、析构线程与监控线程。
  2. nativeForkAndSpecialize():调用Linux系统函数fork()创建新进程,创建Java堆处理的线程池,重置GC性能数据,设置进程的信号处理函数,启动JDWP线程。
  3. postForkCommon():启动之前停止的Zygote进程的四个Daemon子线程。

上面的方法都完成会后,新进程会创建完成,并返回pid,接着就调用handleChildProc()来启动新进程。handleChildProc()方法会接着调用RuntimeInit.zygoteInit()来 完成新进程的启动。

1.4 RuntimeInit.zygoteInit(int targetSdkVersion, String[] argv, ClassLoader classLoader)

这个就是个关键的方法了,它主要用来创建一些运行时环境,我们来看一看。

public class RuntimeInit {
    
    public static final void zygoteInit(int targetSdkVersion, String[] argv, ClassLoader classLoader)
            throws ZygoteInit.MethodAndArgsCaller {
        if (DEBUG) Slog.d(TAG, "RuntimeInit: Starting application from zygote");

        Trace.traceBegin(Trace.TRACE_TAG_ACTIVITY_MANAGER, "RuntimeInit");
        redirectLogStreams();
        //创建应用进程的时区和键盘等通用信息
        commonInit();
        //在应用进程中创建一个Binder线程池
        nativeZygoteInit();
        //创建应用信息
        applicationInit(targetSdkVersion, argv, classLoader);
    }
}

该方法主要完成三件事:

  1. 调用commonInit()方法创建应用进程的时区和键盘等通用信息。
  2. 调用nativeZygoteInit()方法在应用进程中创建一个Binder线程池。
  3. 调用applicationInit(targetSdkVersion, argv, classLoader)方法创建应用信息。

Binder线程池我们后续的文章会分析,我们重点来看看applicationInit(targetSdkVersion, argv, classLoader)方法的实现,它主要用来完成应用的创建。

该方法里的argv参数指的就是ActivityThread,该方法会调用invokeStaticMain()通过反射的方式调用ActivityThread类的main()方法。如下所示:

public class RuntimeInit {
    
      private static void applicationInit(int targetSdkVersion, String[] argv, ClassLoader classLoader)
              throws ZygoteInit.MethodAndArgsCaller { 
          //...
  
          // Remaining arguments are passed to the start class's static main
          invokeStaticMain(args.startClass, args.startArgs, classLoader);
      }
      
      private static void invokeStaticMain(String className, String[] argv, ClassLoader classLoader)
              throws ZygoteInit.MethodAndArgsCaller {
          Class<?> cl;
          
          //通过反射调用ActivityThread类的main()方法
          try {
              cl = Class.forName(className, true, classLoader);
          } catch (ClassNotFoundException ex) {
              throw new RuntimeException(
                      "Missing class when invoking static main " + className,
                      ex);
          }
  
          Method m;
          try {
              m = cl.getMethod("main", new Class[] { String[].class });
          } catch (NoSuchMethodException ex) {
              throw new RuntimeException(
                      "Missing static main on " + className, ex);
          } catch (SecurityException ex) {
              throw new RuntimeException(
                      "Problem getting static main on " + className, ex);
          }
          //...
      }  
}

走到ActivityThread类的main()方法,我们就很熟悉了,我们知道在main()方法里,会创建主线程Looper,并开启消息循环,如下所示:

public final class ActivityThread {
    
   public static void main(String[] args) {
       //...
       Environment.initForCurrentUser();
       //...
       Process.setArgV0("<pre-initialized>");
       //创建主线程looper
       Looper.prepareMainLooper();
   
       ActivityThread thread = new ActivityThread();
       //attach到系统进程
       thread.attach(false);
   
       if (sMainThreadHandler == null) {
           sMainThreadHandler = thread.getHandler();
       }
   
       //主线程进入循环状态
       Looper.loop();
   
       throw new RuntimeException("Main thread loop unexpectedly exited");
   } 
}

前面我们从Process.start()开始讲起,分析了应用进程的创建及启动流程,既然有启动就会有结束,接下来我们从 Process.killProcess()开始讲起,继续分析进程的结束流程。

二 进程的优先级

进程按照优先级大小不同又可以分为实时进程与普通进程。

prio值越小表示进程优先级越高,

  • 静态优先级:优先级不会随时间改变,内核也不会修改,只能通过系统调用改变nice值,优先级映射公式为:static_prio = MAX_RT_PRIO + nice + 20,其中MAX_RT_PRIO = 100,那么取值区间为[100, 139];对应普通进程;
  • 实时优先级:取值区间为[0, MAX_RT_PRIO -1],其中MAX_RT_PRIO = 100,那么取值区间为[0, 99];对应实时进程;
  • 懂爱优先级:调度程序通过增加或者减少进程优先级,来达到奖励IO消耗型或按照惩罚CPU消耗型的进程的效果。区间范围[0, MX_PRIO-1],其中MX_PRIO = 140,那么取值区间为[0,139];

三 进程调度流程

进程的调度在Process类里完成。

3.1 优先级调度

优先级调度方法

setThreadPriority(int tid, int priority)

进程的优先级以及对应的nice值如下所示:

  • THREAD_PRIORITY_LOWEST 19 最低优先级
  • THREAD_PRIORITY_BACKGROUND 10 后台
  • THREAD_PRIORITY_LESS_FAVORABLE 1 比默认略低
  • THREAD_PRIORITY_DEFAULT 0 默认
  • THREAD_PRIORITY_MORE_FAVORABLE -1 比默认略高
  • THREAD_PRIORITY_FOREGROUND -2 前台
  • THREAD_PRIORITY_DISPLAY -4 显示相关
  • THREAD_PRIORITY_URGENT_DISPLAY -8 显示(更为重要),input事件
  • THREAD_PRIORITY_AUDIO -16 音频相关
  • THREAD_PRIORITY_URGENT_AUDIO -19 音频(更为重要)

3.2 组优先级调度

进程组优先级调度方法

setProcessGroup(int pid, int group)
setThreadGroup(int tid, int group)

组优先级及对应取值

  • THREAD_GROUP_DEFAULT -1 仅用于setProcessGroup,将优先级<=10的进程提升到-2
  • THREAD_GROUP_BG_NONINTERACTIVE 0 CPU分时的时长缩短
  • THREAD_GROUP_FOREGROUND 1 CPU分时的时长正常
  • THREAD_GROUP_SYSTEM 2 系统线程组
  • THREAD_GROUP_AUDIO_APP 3 应用程序音频
  • THREAD_GROUP_AUDIO_SYS 4 系统程序音频

3.3 调度策略

调度策略设置方法

setThreadScheduler(int tid, int policy, int priority)
  • SCHED_OTHER 默认 标准round-robin分时共享策略
  • SCHED_BATCH 批处理调度 针对具有batch风格(批处理)进程的调度策略
  • SCHED_IDLE 空闲调度 针对优先级非常低的适合在后台运行的进程
  • SCHED_FIFO 先进先出 实时调度策略,android暂未实现
  • SCHED_RR 循环调度 实时调度策略,android暂未实现

3.4 进程adj调度

另外除了这些基本的调度策略,Android系统还定义了两个和进程相关的状态值,一个就是定义在ProcessList.java里的adj值,另一个 是定义在ActivityManager.java里的procState值。

定义在ProcessList.java文件,oom_adj划分为16级,从-17到16之间取值。

  • UNKNOWN_ADJ 16 一般指将要会缓存进程,无法获取确定值
  • CACHED_APP_MAX_ADJ 15 不可见进程的adj最大值 1
  • CACHED_APP_MIN_ADJ 9 不可见进程的adj最小值 2
  • SERVICE_B_AD 8 B List中的Service(较老的、使用可能性更小)
  • PREVIOUS_APP_ADJ 7 上一个App的进程(往往通过按返回键)
  • HOME_APP_ADJ 6 Home进程
  • SERVICE_ADJ 5 服务进程(Service process)
  • HEAVY_WEIGHT_APP_ADJ 4 后台的重量级进程,system/rootdir/init.rc文件中设置
  • BACKUP_APP_ADJ 3 备份进程 3
  • PERCEPTIBLE_APP_ADJ 2 可感知进程,比如后台音乐播放 4
  • VISIBLE_APP_ADJ 1 可见进程(Visible process) 5
  • FOREGROUND_APP_ADJ 0 前台进程(Foreground process) 6
  • PERSISTENT_SERVICE_ADJ -11 关联着系统或persistent进程
  • PERSISTENT_PROC_ADJ -12 系统persistent进程,比如telephony
  • SYSTEM_ADJ -16 系统进程
  • NATIVE_ADJ -17 native进程(不被系统管理)

更新进程adj值的方法定义在ActivityManagerService中,分别为:

  • updateOomAdjLocked:更新adj,当目标进程为空,或者被杀则返回false;否则返回true;
  • computeOomAdjLocked:计算adj,返回计算后RawAdj值;
  • applyOomAdjLocked:应用adj,当需要杀掉目标进程则返回false;否则返回true。

那么进程的adj值什么时候会被更新呢?🤔

Activity

  • ActivityManagerService.realStartActivityLocked: 启动Activity
  • ActivityStack.resumeTopActivityInnerLocked: 恢复栈顶Activity
  • ActivityStack.finishCurrentActivityLocked: 结束当前Activity
  • ActivityStack.destroyActivityLocked: 摧毁当前Activity

Service

  • ActiveServices.realStartServiceLocked: 启动服务
  • ActiveServices.bindServiceLocked: 绑定服务(只更新当前app)
  • ActiveServices.unbindServiceLocked: 解绑服务 (只更新当前app)
  • ActiveServices.bringDownServiceLocked: 结束服务 (只更新当前app)
  • ActiveServices.sendServiceArgsLocked: 在bringup或则cleanup服务过程调用 (只更新当前app)

BroadcastReceiver

  • BroadcastQueue.processNextBroadcast: 处理下一个广播
  • BroadcastQueue.processCurBroadcastLocked: 处理当前广播
  • BroadcastQueue.deliverToRegisteredReceiverLocked: 分发已注册的广播 (只更新当前app)

ContentProvider

  • ActivityManagerService.removeContentProvider: 移除provider
  • ActivityManagerService.publishContentProviders: 发布provider (只更新当前app)
  • ActivityManagerService.getContentProviderImpl: 获取provider (只更新当前app)

另外,Lowmemorykiller也会根据当前的内存情况逐级进行进程释放,一共有六个级别(上面加粗的部分):

  • CACHED_APP_MAX_ADJ
  • CACHED_APP_MIN_ADJ
  • BACKUP_APP_ADJ
  • PERCEPTIBLE_APP_ADJ
  • VISIBLE_APP_ADJ
  • FOREGROUND_APP_ADJ

定义在ActivityManager.java文件,process_state划分18类,从-1到16之间取值

  • PROCESS_STATE_CACHED_EMPTY 16 进程处于cached状态,且为空进程
  • PROCESS_STATE_CACHED_ACTIVITY_CLIENT 15 进程处于cached状态,且为另一个cached进程(内含Activity)的client进程
  • PROCESS_STATE_CACHED_ACTIVITY 14 进程处于cached状态,且内含Activity
  • PROCESS_STATE_LAST_ACTIVITY 13 后台进程,且拥有上一次显示的Activity
  • PROCESS_STATE_HOME 12 后台进程,且拥有home Activity
  • PROCESS_STATE_RECEIVER 11 后台进程,且正在运行receiver
  • PROCESS_STATE_SERVICE 10 后台进程,且正在运行service
  • PROCESS_STATE_HEAVY_WEIGHT 9 后台进程,但无法执行restore,因此尽量避免kill该进程
  • PROCESS_STATE_BACKUP 8 后台进程,正在运行backup/restore操作
  • PROCESS_STATE_IMPORTANT_BACKGROUND 7 对用户很重要的进程,用户不可感知其存在
  • PROCESS_STATE_IMPORTANT_FOREGROUND 6 对用户很重要的进程,用户可感知其存在
  • PROCESS_STATE_TOP_SLEEPING 5 与PROCESS_STATE_TOP一样,但此时设备正处于休眠状态
  • PROCESS_STATE_FOREGROUND_SERVICE 4 拥有给一个前台Service
  • PROCESS_STATE_BOUND_FOREGROUND_SERVICE 3 拥有给一个前台Service,且由系统绑定
  • PROCESS_STATE_TOP 2 拥有当前用户可见的top Activity
  • PROCESS_STATE_PERSISTENT_UI 1 persistent系统进程,并正在执行UI操作
  • PROCESS_STATE_PERSISTENT 0 persistent系统进程
  • PROCESS_STATE_NONEXISTENT -1 不存在的进程

根据上面说描述的adj值和state值,我们又可以按照重要性程度的不同,将进程划分为五级:

前台进程

用户当前操作所必需的进程。如果一个进程满足以下任一条件,即视为前台进程:

  • 托管用户正在交互的 Activity(已调用 Activity 的 onResume() 方法)
  • 托管某个 Service,后者绑定到用户正在交互的 Activity
  • 托管正在“前台”运行的 Service(服务已调用 startForeground())
  • 托管正执行一个生命周期回调的 Service(onCreate()、onStart() 或 onDestroy())
  • 托管正执行其 onReceive() 方法的 BroadcastReceiver

通常,在任意给定时间前台进程都为数不多。只有在内存不足以支持它们同时继续运行这一万不得已的情况下,系统才会终止它们。 此时,设备往往已达到内存分页状态,因此需要终止一些前台进程来确保用户界面正常响应。

可见进程

没有任何前台组件、但仍会影响用户在屏幕上所见内容的进程。 如果一个进程满足以下任一条件,即视为可见进程:

  • 托管不在前台、但仍对用户可见的 Activity(已调用其 onPause() 方法)。例如,如果前台 Activity 启动了一个对话框,允许在其后显示上一 Activity,则有可能会发生这种情况。
  • 托管绑定到可见(或前台)Activity 的 Service。

可见进程被视为是极其重要的进程,除非为了维持所有前台进程同时运行而必须终止,否则系统不会终止这些进程。

服务进程

正在运行已使用 startService() 方法启动的服务且不属于上述两个更高类别进程的进程。尽管服务进程与用户所见内容没有直接关联,但是它们通常在执行一些用户关 心的操作(例如,在后台播放音乐或从网络下载数据)。因此,除非内存不足以维持所有前台进程和可见进程同时运行,否则系统会让服务进程保持运行状态。

后台进程

包含目前对用户不可见的 Activity 的进程(已调用 Activity 的 onStop() 方法)。这些进程对用户体验没有直接影响,系统可能随时终止它们,以回收内存供前台进程、可见进程或服务进程使用。 通常会有很多后台进程在运行,因此它们会保存在 LRU (最近最少使用)列表中,以确保包含用户最近查看的 Activity 的进程最后一个被终止。如果某个 Activity 正确实现了生命周期方法,并保存了其当前状态,则终止其进程不会对用户体验产生明显影响,因为当用户导航回该 Activity 时,Activity 会恢复其所有可见状态。

空进程

不含任何活动应用组件的进程。保留这种进程的的唯一目的是用作缓存,以缩短下次在其中运行组件所需的启动时间。 为使总体系统资源在进程缓存和底层内核缓存之间保持平衡,系统往往会终止这些进程。