[Android] Toast问题深度剖析(一)

539 阅读12分钟
原文链接: mp.weixin.qq.com

题记

Toast 作为 Android 系统中最常用的类之一,由于其方便的api设计和简洁的交互体验,被我们所广泛采用。但是,伴随着我们开发的深入,Toast 的问题也逐渐暴露出来。本文章就将解释 Toast 这些问题产生的具体原因。本系列文章将分成两篇:

  • 第一篇,我们将分析 Toast 所带来的问题

  • 第二篇,将提供解决 Toast 问题的解决方案(注:本文源码基于Android 7.0)

1. 异常和偶尔不显示的问题

当你在程序中调用了 ToastAPI,你可能会在后台看到类似这样的 Toast 执行异常:

android.view.WindowManager$BadTokenException
    Unable to add window -- token android.os.BinderProxy@7f652b2 is not valid; is your activity running?
    android.view.ViewRootImpl.setView(ViewRootImpl.java:826)
    android.view.WindowManagerGlobal.addView(WindowManagerGlobal.java:369)
    android.view.WindowManagerImpl.addView(WindowManagerImpl.java:94)
    android.widget.Toast$TN.handleShow(Toast.java:459)

另外,在某些系统上,你没有看到什么异常,却会出现 Toast 无法正常展示的问题。为了解释上面这些问题产生的原因,我们需要先读一遍 Toast 的源码。

2. Toast 的显示和隐藏

首先,所有 Android 进程的视图显示都需要依赖于一个窗口。而这个窗口对象,被记录在了我们的 WindowManagerService(后面简称 WMS) 核心服务中。WMS 是专门用来管理应用窗口的核心服务。当 Android 进程需要构建一个窗口的时候,必须指定这个窗口的类型。 Toast 的显示也同样要依赖于一个窗口, 而它被指定的类型是:

public static final int TYPE_TOAST = FIRST_SYSTEM_WINDOW+5;//系统窗口

可以看出, Toast 是一个系统窗口,这就保证了 Toast 可以在 Activity 所在的窗口之上显示,并可以在其他的应用上层显示。那么,这就有一个疑问:

“如果是系统窗口,那么,普通的应用进程为什么会有权限去生成这么一个窗口呢?”

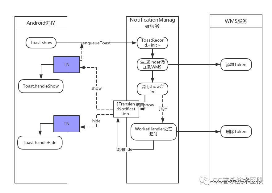
实际上,Android 系统在这里使了一次 “偷天换日” 小计谋。我们先来看下 Toast 从显示到隐藏的整个流程:

// code Toast.java
public void show() {
        if (mNextView == null) {
            throw new RuntimeException("setView must have been called");
        }

        INotificationManager service = getService();//调用系统的notification服务
        String pkg = mContext.getOpPackageName();
        TN tn = mTN;//本地binder
        tn.mNextView = mNextView;
        try {
            service.enqueueToast(pkg, tn, mDuration);
        } catch (RemoteException e) {
            // Empty
        }
    }

我们通过代码可以看出,当 Toastshow 的时候,将这个请求放在 NotificationManager 所管理的队列中,并且为了保证 NotificationManager 能跟进程交互, 会传递一个 TN 类型的 Binder 对象给 NotificationManager 系统服务。而在 NotificationManager 系统服务中:

//code NotificationManagerService
public void enqueueToast(...) {
    ....
    synchronized (mToastQueue) {
                    ...
                    {
                        // Limit the number of toasts that any given package except the android
                        // package can enqueue.  Prevents DOS attacks and deals with leaks.
                        if (!isSystemToast) {
                            int count = 0;
                            final int N = mToastQueue.size();
                            for (int i=0; i<N; i++) {
                                 final ToastRecord r = mToastQueue.get(i);
                                 if (r.pkg.equals(pkg)) {
                                     count++;
                                     if (count >= MAX_PACKAGE_NOTIFICATIONS) {
                                         //上限判断
                                         return;
                                     }
                                 }
                            }
                        }

                        Binder token = new Binder();
                        mWindowManagerInternal.addWindowToken(token,
                                WindowManager.LayoutParams.TYPE_TOAST);//生成一个Toast窗口
                        record = new ToastRecord(callingPid, pkg, callback, duration, token);
                        mToastQueue.add(record);
                        index = mToastQueue.size() - 1;
                        keepProcessAliveIfNeededLocked(callingPid);
                    }
                    ....
                     if (index == 0) {
                        showNextToastLocked();//如果当前没有toast,显示当前toast
                    }
                } finally {
                    Binder.restoreCallingIdentity(callingId);
                }
            }
}

(不去深究其他代码的细节,有兴趣可以自行研究,挑出我们所关心的Toast显示相关的部分)

我们会得到以下的流程(在 NotificationManager系统服务所在的进程中):

  • 判断当前的进程所弹出的 Toast 数量是否已经超过上限 MAX_PACKAGE_NOTIFICATIONS ,如果超过,直接返回

  • 生成一个 TOAST 类型的系统窗口,并且添加到 WMS 管理

  • 将该 Toast 请求记录成为一个 ToastRecord 对象

代码到这里,我们已经看出 Toast 是如何偷天换日的。实际上,这个所需要的这个系统窗口 token ,是由我们的 NotificationManager 系统服务所生成,由于系统服务具有高权限,当然不会有权限问题。不过,我们又会有第二个问题:

既然已经生成了这个窗口的 Token 对象,又是如何传递给 Android进程并通知进程显示界面的呢?

我们知道, Toast 不仅有窗口,也有时序。有了时序,我们就可以让 Toast 按照我们调用的次序显示出来。而这个时序的控制,自然而然也是落在我们的 NotificationManager 服务身上。我们通过上面的代码可以看出,当系统并没有 Toast 的时候,将通过调用 showNextToastLocked(); 函数来显示下一个 Toast

void showNextToastLocked() {
        ToastRecord record = mToastQueue.get(0);
        while (record != null) {
            ...
            try {
                record.callback.show(record.token);//通知进程显示
                scheduleTimeoutLocked(record);//超时监听消息
                return;
            } catch (RemoteException e) {
                ...
            }
        }
    }

这里,showNextToastLocked 函数将调用 ToastRecordcallback 成员的 show 方法通知进程显示,那么 callback 是什么呢?

final ITransientNotification callback;//TN的Binder代理对象

我们看到 callback 的声明,可以知道它是一个 ITransientNotification 类型的对象,而这个对象实际上就是我们刚才所说的 TN 类型对象的代理对象:

private static class TN extends ITransientNotification.Stub {
    ...
}

那么 callback对象的 show方法中需要传递的参数 record.token呢?实际上就是我们刚才所说的 NotificationManager服务所生成的窗口的 token。相信大家已经对 AndroidBinder 机制已经熟门熟路了,当我们调用 TN 代理对象的 show 方法的时候,相当于 RPC 调用了 TNshow 方法。来看下 TN 的代码:

// code TN.java
final Handler mHandler = new Handler() {
            @Override
            public void handleMessage(Message msg) {
                IBinder token = (IBinder) msg.obj;
                handleShow(token);//处理界面显示
            }
        };
@Override
        public void show(IBinder windowToken) {
            if (localLOGV) Log.v(TAG, "SHOW: " + this);
            mHandler.obtainMessage(0, windowToken).sendToTarget();
        }

这时候 TN 收到了 show 方法通知,将通过 mHandler 对象去 post 出一条命令为 0 的消息。实际上,就是一条显示窗口的消息。最终,将会调用 handleShow(Binder) 方法:

public void handleShow(IBinder windowToken) {
            if (localLOGV) Log.v(TAG, "HANDLE SHOW: " + this + " mView=" + mView
                    + " mNextView=" + mNextView);
            if (mView != mNextView) {
                ...
                mWM = (WindowManager)context.getSystemService(Context.WINDOW_SERVICE);
                ....
                mParams.token = windowToken;
                ...
                mWM.addView(mView, mParams);
                ...
            }
        }

而这个显示窗口的方法非常简单,就是将所传递过来的窗口 token 赋值给窗口属性对象 mParams, 然后通过调用 WindowManager.addView 方法,将 Toast 中的 mView 对象纳入 WMS 的管理。

上面我们解释了 NotificationManager 服务是如何将窗口 token 传递给 Android 进程,并且 Android 进程是如何显示的。我们刚才也说到, NotificationManager 不仅掌管着 Toast 的生成,也管理着 Toast 的时序控制。因此,我们需要穿梭一下时空,回到 NotificationManagershowNextToastLocked() 方法。大家可以看到:在调用 callback.show 方法之后又调用了个 scheduleTimeoutLocked 方法:

record.callback.show(record.token);//通知进程显示
scheduleTimeoutLocked(record);//超时监听消息

而这个方法就是用于管理 Toast 时序:

private void scheduleTimeoutLocked(ToastRecord r)
    {
        mHandler.removeCallbacksAndMessages(r);
        Message m = Message.obtain(mHandler, MESSAGE_TIMEOUT, r);
        long delay = r.duration == Toast.LENGTH_LONG ? LONG_DELAY : SHORT_DELAY;
        mHandler.sendMessageDelayed(m, delay);
    }

scheduleTimeoutLocked 内部通过调用 HandlersendMessageDelayed 函数来实现定时调用,而这个 mHandler 对象的实现类,是一个叫做 WorkerHandler 的内部类:

private final class WorkerHandler extends Handler
    {
        @Override
        public void handleMessage(Message msg)
        {
            switch (msg.what)
            {
                case MESSAGE_TIMEOUT:
                    handleTimeout((ToastRecord)msg.obj);
                    break;
                ....
            }
    } 
    private void handleTimeout(ToastRecord record)
    {
        synchronized (mToastQueue) {
            int index = indexOfToastLocked(record.pkg, record.callback);
            if (index >= 0) {
                cancelToastLocked(index);
            }
        }
    }

WorkerHandler 处理 MESSAGE_TIMEOUT 消息会调用 handleTimeout(ToastRecord) 函数,而 handleTimeout(ToastRecord) 函数经过搜索后,将调用 cancelToastLocked 函数取消掉 Toast 的显示:

void cancelToastLocked(int index) {
        ToastRecord record = mToastQueue.get(index);
            ....
            record.callback.hide();//远程调用hide,通知客户端隐藏窗口
            ....

        ToastRecord lastToast = mToastQueue.remove(index);
        mWindowManagerInternal.removeWindowToken(lastToast.token, true);
        //将给 Toast 生成的窗口 Token 从 WMS 服务中删除
        ...

cancelToastLocked 函数将做以下两件事:

  1. 远程调用 ITransientNotification.hide 方法,通知客户端隐藏窗口

  2. 将给 Toast 生成的窗口 TokenWMS 服务中删除

上面我们就从源码的角度分析了一个Toast的显示和隐藏,我们不妨再来捋一下思路,Toast 的显示和隐藏大致分成以下核心步骤:

  1. Toast 调用 show 方法的时候 ,实际上是将自己纳入到 NotificationManagerToast 管理中去,期间传递了一个本地的 TN 类型或者是 ITransientNotification.StubBinder 对象

  2. NotificationManager 收到 Toast 的显示请求后,将生成一个  Binder 对象,将它作为一个窗口的 token 添加到 WMS 对象,并且类型是 TOAST

  3. NotificationManager 将这个窗口 token 通过 ITransientNotificationshow 方法传递给远程的 TN 对象,并且抛出一个超时监听消息 scheduleTimeoutLocked

  4. TN 对象收到消息以后将往 Handler 对象中 post 显示消息,然后调用显示处理函数将 Toast 中的 View 添加到了 WMS 管理中, Toast 窗口显示

  5. NotificationManagerWorkerHandler 收到 MESSAGE_TIMEOUT 消息, NotificationManager 远程调用进程隐藏  Toast 窗口,然后将窗口 tokenWMS 中删除

3. 异常产生的原因

上面我们分析了 Toast 的显示和隐藏的源码流程,那么为什么会出现显示异常呢?我们先来看下这个异常是什么呢?

Unable to add window -- token android.os.BinderProxy@7f652b2 is not valid; is your activity running?
    android.view.ViewRootImpl.setView(ViewRootImpl.java:826)
    android.view.WindowManagerGlobal.addView(WindowManagerGlobal.java:369)

首先,这个异常发生在 Toast 显示的时候,原因是因为 token 失效。那么 token 为什么会失效呢?我们来看下下面的图:

通常情况下,按照正常的流程,是不会出现这种异常。但是由于在某些情况下, Android 进程某个 UI 线程的某个消息阻塞。导致 TNshow 方法 post 出来 0 (显示) 消息位于该消息之后,迟迟没有执行。这时候,NotificationManager 的超时检测结束,删除了 WMS 服务中的 token 记录。也就是如图所示,删除 token 发生在 Android 进程 show 方法之前。这就导致了我们上面的异常。我们来写一段代码测试一下:

public void click(View view) {
        Toast.makeText(this,"test",Toast.LENGTH_SHORT).show();
        try {
            Thread.sleep(10000);
        } catch (InterruptedException e) {
            e.printStackTrace();
        }
}

我们先调用 Toast.show 方法,然后在该 ui 线程消息中 sleep 10秒。当进程异常退出后我们截取他们的日志可以得到:

12-28 11:10:30.086 24599 24599 E AndroidRuntime: android.view.WindowManager$BadTokenException: Unable to add window -- token android.os.BinderProxy@2e5da2c is not valid; is your activity running?
12-28 11:10:30.086 24599 24599 E AndroidRuntime:     at android.view.ViewRootImpl.setView(ViewRootImpl.java:679)
12-28 11:10:30.086 24599 24599 E AndroidRuntime:     at android.view.WindowManagerGlobal.addView(WindowManagerGlobal.java:342)
12-28 11:10:30.086 24599 24599 E AndroidRuntime:     at android.view.WindowManagerImpl.addView(WindowManagerImpl.java:93)
12-28 11:10:30.086 24599 24599 E AndroidRuntime:     at android.widget.Toast$TN.handleShow(Toast.java:434)
12-28 11:10:30.086 24599 24599 E AndroidRuntime:     at android.widget.Toast$TN$2.handleMessage(Toast.java:345)

果然如我们所料,我们复现了这个问题的堆栈。那么或许你会有下面几个疑问:

Toast.show 方法外增加 try-catch 有用么?

当然没用,按照我们的源码分析,异常是发生在我们的下一个 UI 线程消息中,因此我们在上一个 ui 线程消息中加入 try-catch 是没有意义的

为什么有些系统中没有这个异常,但是有时候 toast不显示?

我们上面分析的是7.0的代码,而在8.0的代码中,Toast 中的 handleShow发生了变化:

//code handleShow() android 8.0
                try {
                    mWM.addView(mView, mParams);
                    trySendAccessibilityEvent();
                } catch (WindowManager.BadTokenException e) {
                    /* ignore */
                }

8.0 的代码中,对 mWM.addView 进行了 try-catch 包装,因此并不会抛出异常,但由于执行失败,因此不会显示 Toast

有哪些原因引起的这个问题?

  1. 引起这个问题的也不一定是卡顿,当你的 TN 抛出消息的时候,前面有大量的 UI 线程消息等待执行,而每个 UI 线程消息虽然并不卡顿,但是总和如果超过了 NotificationManager 的超时时间,还是会出现问题

  2. UI 线程执行了一条非常耗时的操作,比如加载图片,大量浮点运算等等,比如我们上面用 sleep 模拟的就是这种情况

  3. 在某些情况下,进程退后台或者息屏了,系统为了减少电量或者某种原因,分配给进程的 cpu 时间减少,导致进程内的指令并不能被及时执行,这样一样会导致进程看起来”卡顿”的现象