最近项目中用到shuffle调优相关内容,找了一些学习资源,整理成笔记分享给大家
问题:什么是shuffle?
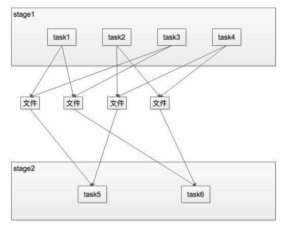
答案:每个Spark作业启动运行的时候,首先Driver进程会将我们编写的Spark作业代码分拆为多个stage,每个stage执行一部分代码片段,并为每个stage创建一批Task,然后将这些Task分配到各个Executor进程中执行。一个stage的所有Task都执行完毕之后,在各个executor节点上会产生大量的文件,这些文件会通过IO写入磁盘(这些文件存放的时候这个stage计算得到的中间结果),然后Driver就会调度运行下一个stage。下一个stage的Task的输入数据就是上一个stage输出的中间结果。如此循环往复,直到程序执行完毕,最终得到我们想要的结果。Spark是根据shuffle类算子来进行stage的划分。如果我们的代码中执行了某个shuffle类算子(比如groupByKey、countByKey、reduceByKey、join等等)每当遇到这种类型的RDD算子的时候,划分出一个stage界限来。
问题:reduce oom
原因:
reduce task 去map端获取数据,reduce一边拉取数据一边聚合,reduce端有一块聚合内存(executor memory * 0.2),也就是这块内存不够
方案:
1.增加reduce 聚合操作的内存的比例
2.增加Executor memory的大小
executor-memory 5G
3.减少reduce task每次拉取的数据量,设置spak.reducer.maxSizeInFlight 24m
问题:堆外内存不足
描述: shuffle file cannot find or executor lost
原因: 1.map task所运行的executor内存不足,导致executor 挂掉了,executor里面的BlockManager就挂掉了,导致ConnectionManager不能用,也就无法建立连接,从而不能拉取数据。 2.executor并没有挂掉,BlockManage之间的连接失败(map task所运行的executor正在GC)建立连接成功,map task所运行的executor正在GC 3.reduce task向Driver中的MapOutputTracker获取shuffle file位置的时候出现了问题
解决办法: 1.增大Executor内存(即堆内内存) ,申请的堆外内存也会随之增加--executor-memory 5G 2.增大堆外内存 --conf spark.yarn.executor.memoryoverhead 2048M--conf spark.executor.memoryoverhead 2048M (默认申请的堆外内存是Executor内存的10%,真正处理大数据的时候,这里都会出现问题,导致spark作业反复崩溃,无法运行;此时就会去调节这个参数,到至少1G(1024M),甚至说2G、4G)
问题:降低文件个数
每个shuffle的前半部分stage的task都会创建出后半部分stage对应的task数量的文件,然后每个task会有一个内存缓冲区,使用HashMap对值进行汇集
默认的shuffle流程图


相关参数调优
spark.shuffle.file.buffer
默认值:32k
参数说明:该参数用于设置shuffle write task的BufferedOutputStream的buffer缓冲大小。将数据写到磁盘文件之前,会先写入buffer缓冲中,待缓冲写满之后,才会溢写到磁盘。
调优建议:如果作业可用的内存资源较为充足的话,可以适当增加这个参数的大小(比如64k),从而减少shuffle write过程中溢写磁盘文件的次数,也就可以减少磁盘IO次数,进而提升性能。在实践中发现,合理调节该参数,性能会有1%~5%的提升。
spark.reducer.maxSizeInFlight
默认值:48m
参数说明:该参数用于设置shuffle read task的buffer缓冲大小,而这个buffer缓冲决定了每次能够拉取多少数据。
调优建议:如果作业可用的内存资源较为充足的话,可以适当增加这个参数的大小(比如96m),从而减少拉取数据的次数,也就可以减少网络传输的次数,进而提升性能。在实践中发现,合理调节该参数,性能会有1%~5%的提升。
spark.shuffle.io.maxRetries
默认值:3
参数说明:shuffle read task从shuffle write task所在节点拉取属于自己的数据时,如果因为网络异常导致拉取失败,是会自动进行重试的。该参数就代表了可以重试的最大次数。如果在指定次数之内拉取还是没有成功,就可能会导致作业执行失败。
调优建议:对于那些包含了特别耗时的shuffle操作的作业,建议增加重试最大次数(比如60次),以避免由于JVM的full gc或者网络不稳定等因素导致的数据拉取失败。在实践中发现,对于针对超大数据量(数十亿~上百亿)的shuffle过程,调节该参数可以大幅度提升稳定性。
spark.shuffle.io.retryWait
默认值:5s
参数说明:具体解释同上,该参数代表了每次重试拉取数据的等待间隔,默认是5s。
调优建议:建议加大间隔时长(比如60s),以增加shuffle操作的稳定性。
spark.shuffle.memoryFraction
默认值:0.2
参数说明:该参数代表了Executor内存中,分配给shuffle read task进行聚合操作的内存比例,默认是20%。
调优建议:在资源参数调优中讲解过这个参数。如果内存充足,而且很少使用持久化操作,建议调高这个比例,给shuffle read的聚合操作更多内存,以避免由于内存不足导致聚合过程中频繁读写磁盘。在实践中发现,合理调节该参数可以将性能提升10%左右。
spark.shuffle.manager
默认值:sort
参数说明:该参数用于设置ShuffleManager的类型。Spark 1.5以后,有三个可选项:hash、sort和tungsten-sort。HashShuffleManager是Spark 1.2以前的默认选项,但是Spark 1.2以及之后的版本默认都是SortShuffleManager了。tungsten-sort与sort类似,但是使用了tungsten计划中的堆外内存管理机制,内存使用效率更高。
调优建议:由于SortShuffleManager默认会对数据进行排序,因此如果你的业务逻辑中需要该排序机制的话,则使用默认的SortShuffleManager就可以;而如果你的业务逻辑不需要对数据进行排序,那么建议参考后面的几个参数调优,通过bypass机制或优化的HashShuffleManager来避免排序操作,同时提供较好的磁盘读写性能。这里要注意的是,tungsten-sort要慎用,因为之前发现了一些相应的bug。
spark.shuffle.sort.bypassMergeThreshold
默认值:200
参数说明:当ShuffleManager为SortShuffleManager时,如果shuffle read task的数量小于这个阈值(默认是200),则shuffle write过程中不会进行排序操作,而是直接按照未经优化的HashShuffleManager的方式去写数据,但是最后会将每个task产生的所有临时磁盘文件都合并成一个文件,并会创建单独的索引文件。
调优建议:当你使用SortShuffleManager时,如果的确不需要排序操作,那么建议将这个参数调大一些,大于shuffle read task的数量。那么此时就会自动启用bypass机制,map-side就不会进行排序了,减少了排序的性能开销。但是这种方式下,依然会产生大量的磁盘文件,因此shuffle write性能有待提高。
spark.shuffle.consolidateFiles
默认值:false
参数说明:如果使用HashShuffleManager,该参数有效。如果设置为true,那么就会开启consolidate机制,会大幅度合并shuffle write的输出文件,对于shuffle read task数量特别多的情况下,这种方法可以极大地减少磁盘IO开销,提升性能。
调优建议:如果的确不需要SortShuffleManager的排序机制,那么除了使用bypass机制,还可以尝试将spark.shffle.manager参数手动指定为hash,使用HashShuffleManager,同时开启consolidate机制。在实践中尝试过,发现其性能比开启了bypass机制的SortShuffleManager要高出10%~30%。
参考 https://www.jianshu.com/p/069c37aad295
微信公众号:大数据diary

公众号不定期分享大数据相关干货文章及学习资料,欢迎志同道合的朋友一起来交流学习!