使用Git必须要理解的GitFlow

1,215 阅读3分钟

GitFlow 是由 Vincent Driessen 提出的一个 git操作流程标准。包含如下几个关键分支:

  • master:主分支develop:主开发分支,包含确定即将发布的代码;
  • feature:新功能分支,一般一个新功能对应一个分支,对于功能的拆分需要比较合理,以避免一些后面不必要的代码冲突;
  • release:发布分支,发布时候用的分支,一般测试时候发现的 bug 在这个分支进行修复;
  • hotfix:热修复分支,紧急修 bug 的时候用。

GitFlow 的优势有如下几点:

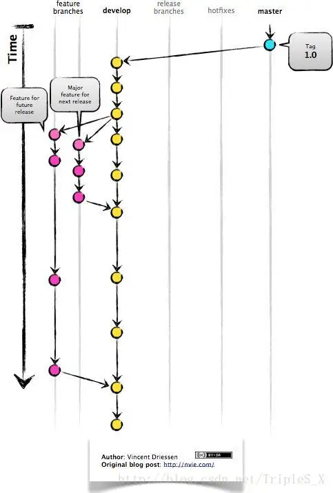
  • 并行开发:GitFlow可以很方便的实现并行开发。每个新功能都会建立一个新的 feature分支,从而和已经完成的功能隔离开来,而且只有在新功能完成开发的情况下,其对应的 feature分支才会合并到主开发分支上(也就是我们经常说的develop分支)。另外,如果你正在开发某个功能,同时又有一个新的功能需要开发,你只需要提交当前 feature 的代码,然后创建另外一个feature 分支并完成新功能开发。然后再切回之前的 feature 分支即可继续完成之前功能的开发。
  • 协作开发:GitFlow 还支持多人协同开发,因为每个 feature 分支上改动的代码都只是为了让某个新的 feature 可以独立运行。同时我们也很容易知道每个人都在干啥。
  • 发布阶段:当一个新 feature 开发完成的时候,它会被合并到 develop 分支,这个分支主要用来暂时保存那些还没有发布的内容,所以如果需要再开发新的 feature,我们只需要从 develop 分支创建新分支,即可包含所有已经完成的 feature 。
  • 支持紧急修复:GitFlow 还包含了 hotfix 分支。这种类型的分支是从某个已经发布的 tag 上创建出来并做一个紧急的修复,而且这个紧急修复只影响这个已经发布的 tag,而不会影响到你正在开发的新 feature。

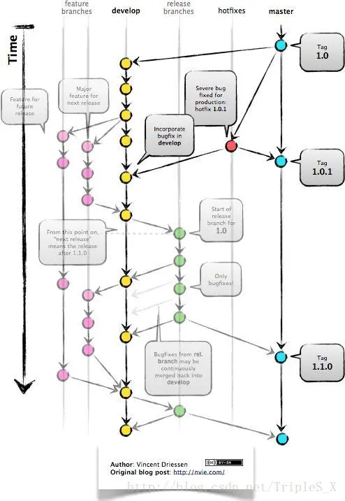
然后就是 GitFlow 最经典的几张流程图,一定要理解:

feature 分支都是从 develop 分支创建,完成后再合并到 develop 分支上,等待发布。
当需要发布时,我们从 develop 分支创建一个 release 分支 然后这个 release 分支会发布到测试环境进行测试,如果发现问题就在这个分支直接进行修复。在所有问题修复之前,我们会不停的重复发布->测试->修复->重新发布->重新测试这个流程。
发布结束后,这个 release 分支会合并到 develop 和 master 分支,从而保证不会有代码丢失。
master 分支只跟踪已经发布的代码,合并到 master 上的 commit 只能来自 release 分支和 hotfix 分支。

hotfix 分支的作用是紧急修复一些 Bug。它们都是从 master 分支上的某个 tag 建立,修复结束后再合并到 develop 和 master 分支上。