Spring Security源码分析二:Spring Security授权过程

317 阅读7分钟
原文链接: zhuanlan.zhihu.com
Spring Security是一个能够为基于Spring的企业应用系统提供声明式的安全访问控制解决方案的安全框架。它提供了一组可以在Spring应用上下文中配置的Bean,充分利用了Spring IoC,DI(控制反转Inversion of Control ,DI:Dependency Injection 依赖注入)和AOP(面向切面编程)功能,为应用系统提供声明式的安全访问控制功能,减少了为企业系统安全控制编写大量重复代码的工作。

前言

本文是接上一章Spring Security源码分析一:Spring Security认证过程进一步分析Spring Security用户名密码登录授权是如何实现得;

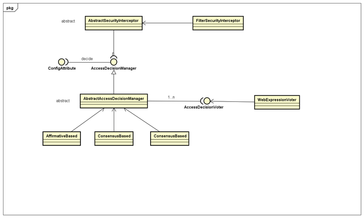
类图

调试过程

使用debug方式启动github.com/longfeizhen…该项目,浏览器输入 http://localhost:8080/persons,用户名随意,密码123456即可;

源码分析

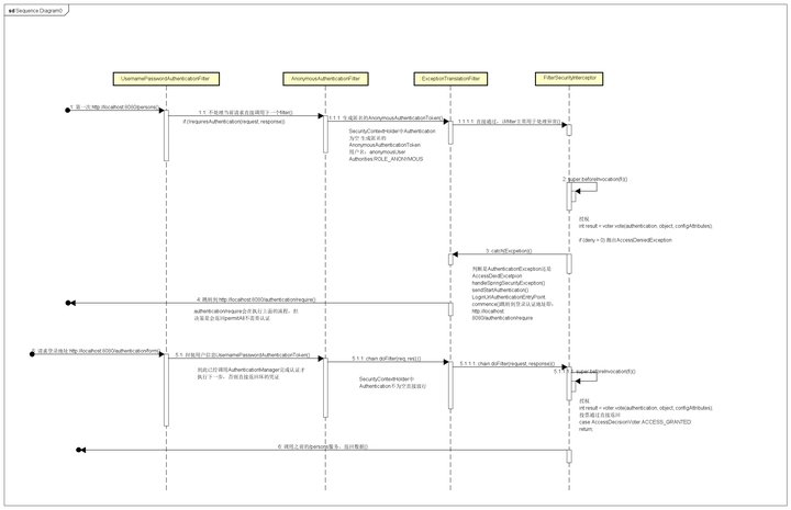
如图所示,显示了登录认证过程中的 filters 相关的调用流程,作者将几个自认为重要的 filters 标注了出来,

从图中可以看出执行的顺序。来看看几个作者认为比较重要的 Filter 的处理逻辑,UsernamePasswordAuthenticationFilterAnonymousAuthenticationFilterExceptionTranslationFilterFilterSecurityInterceptor 以及相关的处理流程如下所述;

UsernamePasswordAuthenticationFilter

整个调用流程是,先调用其父类 AbstractAuthenticationProcessingFilter.doFilter() 方法,然后再执行 UsernamePasswordAuthenticationFilter.attemptAuthentication() 方法进行验证;

AbstractAuthenticationProcessingFilter

public void doFilter(ServletRequest req, ServletResponse res, FilterChain chain)
            throws IOException, ServletException {

        HttpServletRequest request = (HttpServletRequest) req;
        HttpServletResponse response = (HttpServletResponse) res;
        #1.判断当前的filter是否可以处理当前请求,不可以的话则交给下一个filter处理
        if (!requiresAuthentication(request, response)) {
            chain.doFilter(request, response);

            return;
        }

        if (logger.isDebugEnabled()) {
            logger.debug("Request is to process authentication");
        }

        Authentication authResult;

        try {
            #2.抽象方法由子类UsernamePasswordAuthenticationFilter实现
            authResult = attemptAuthentication(request, response);
            if (authResult == null) {
                // return immediately as subclass has indicated that it hasn't completed
                // authentication
                return;
            }
            #2.认证成功后,处理一些与session相关的方法 
            sessionStrategy.onAuthentication(authResult, request, response);
        }
        catch (InternalAuthenticationServiceException failed) {
            logger.error(
                    "An internal error occurred while trying to authenticate the user.",
                    failed);
            #3.认证失败后的的一些操作
            unsuccessfulAuthentication(request, response, failed);

            return;
        }
        catch (AuthenticationException failed) {
            // Authentication failed
            unsuccessfulAuthentication(request, response, failed);

            return;
        }

        // Authentication success
        if (continueChainBeforeSuccessfulAuthentication) {
            chain.doFilter(request, response);
        }
        #3. 认证成功后的相关回调方法 主要将当前的认证放到SecurityContextHolder中
        successfulAuthentication(request, response, chain, authResult);
    }

整个程序的执行流程如下:

  1. 判断filter是否可以处理当前的请求,如果不可以则放行交给下一个filter
  2. 调用抽象方法attemptAuthentication进行验证,该方法由子类UsernamePasswordAuthenticationFilter实现
  3. 认证成功以后,回调一些与 session 相关的方法;
  4. 认证成功以后,认证成功后的相关回调方法;认证成功以后,认证成功后的相关回调方法;
protected void successfulAuthentication(HttpServletRequest request,
         HttpServletResponse response, FilterChain chain, Authentication authResult)
         throws IOException, ServletException {

     if (logger.isDebugEnabled()) {
         logger.debug("Authentication success. Updating SecurityContextHolder to contain: "
                 + authResult);
     }

     SecurityContextHolder.getContext().setAuthentication(authResult);

     rememberMeServices.loginSuccess(request, response, authResult);

     // Fire event
     if (this.eventPublisher != null) {
         eventPublisher.publishEvent(new InteractiveAuthenticationSuccessEvent(
                 authResult, this.getClass()));
     }

     successHandler.onAuthenticationSuccess(request, response, authResult);
 }
    1. 将当前认证成功的 Authentication 放置到 SecurityContextHolder 中;
    2. 将当前认证成功的 Authentication 放置到 SecurityContextHolder 中;
    3. 调用其它可扩展的 handlers 继续处理该认证成功以后的回调事件;(实现AuthenticationSuccessHandler接口即可)

UsernamePasswordAuthenticationFilter

public Authentication attemptAuthentication(HttpServletRequest request,
            HttpServletResponse response) throws AuthenticationException {
        #1.判断请求的方法必须为POST请求
        if (postOnly && !request.getMethod().equals("POST")) {
            throw new AuthenticationServiceException(
                    "Authentication method not supported: " + request.getMethod());
        }
        #2.从request中获取username和password
        String username = obtainUsername(request);
        String password = obtainPassword(request);

        if (username == null) {
            username = "";
        }

        if (password == null) {
            password = "";
        }

        username = username.trim();
        #3.构建UsernamePasswordAuthenticationToken(两个参数的构造方法setAuthenticated(false))
        UsernamePasswordAuthenticationToken authRequest = new UsernamePasswordAuthenticationToken(
                username, password);

        // Allow subclasses to set the "details" property
        setDetails(request, authRequest);
        #4. 调用 AuthenticationManager 进行验证(子类ProviderManager遍历所有的AuthenticationProvider认证)
        return this.getAuthenticationManager().authenticate(authRequest);
    }
  1. 认证请求的方法必须为POST
  2. 从request中获取 username 和 password
  3. 封装Authenticaiton的实现类UsernamePasswordAuthenticationToken,(UsernamePasswordAuthenticationToken调用两个参数的构造方法setAuthenticated(false))
  4. 调用 AuthenticationManagerauthenticate 方法进行验证;可参考ProviderManager部分;

AnonymousAuthenticationFilter

从上图中过滤器的执行顺序图中可以看出AnonymousAuthenticationFilter过滤器是在UsernamePasswordAuthenticationFilter等过滤器之后,如果它前面的过滤器都没有认证成功,Spring Security则为当前的SecurityContextHolder中添加一个Authenticaiton 的匿名实现类AnonymousAuthenticationToken;

public void doFilter(ServletRequest req, ServletResponse res, FilterChain chain)
            throws IOException, ServletException {
        #1.如果前面的过滤器都没认证通过,则SecurityContextHolder中Authentication为空
        if (SecurityContextHolder.getContext().getAuthentication() == null) {
            #2.为当前的SecurityContextHolder中添加一个匿名的AnonymousAuthenticationToken
            SecurityContextHolder.getContext().setAuthentication(
                    createAuthentication((HttpServletRequest) req));

            if (logger.isDebugEnabled()) {
                logger.debug("Populated SecurityContextHolder with anonymous token: '"
                        + SecurityContextHolder.getContext().getAuthentication() + "'");
            }
        }
        else {
            if (logger.isDebugEnabled()) {
                logger.debug("SecurityContextHolder not populated with anonymous token, as it already contained: '"
                        + SecurityContextHolder.getContext().getAuthentication() + "'");
            }
        }

        chain.doFilter(req, res);
    }

    #3.创建匿名的AnonymousAuthenticationToken
    protected Authentication createAuthentication(HttpServletRequest request) {
        AnonymousAuthenticationToken auth = new AnonymousAuthenticationToken(key,
                principal, authorities);
        auth.setDetails(authenticationDetailsSource.buildDetails(request));

        return auth;
    }

        /**
     * Creates a filter with a principal named "anonymousUser" and the single authority
     * "ROLE_ANONYMOUS".
     *
     * @param key the key to identify tokens created by this filter
     */
     ##.创建一个用户名为anonymousUser 授权为ROLE_ANONYMOUS
    public AnonymousAuthenticationFilter(String key) {
        this(key, "anonymousUser", AuthorityUtils.createAuthorityList("ROLE_ANONYMOUS"));
    }
  1. 判断SecurityContextHolder中Authentication为否为空;
  2. 如果空则为当前的SecurityContextHolder中添加一个匿名的AnonymousAuthenticationToken(用户名为 anonymousUser 的AnonymousAuthenticationToken

ExceptionTranslationFilter

ExceptionTranslationFilter 异常处理过滤器,该过滤器用来处理在系统认证授权过程中抛出的异常(也就是下一个过滤器FilterSecurityInterceptor),主要是 处理 AuthenticationExceptionAccessDeniedException

public void doFilter(ServletRequest req, ServletResponse res, FilterChain chain)
            throws IOException, ServletException {
        HttpServletRequest request = (HttpServletRequest) req;
        HttpServletResponse response = (HttpServletResponse) res;

        try {
            chain.doFilter(request, response);

            logger.debug("Chain processed normally");
        }
        catch (IOException ex) {
            throw ex;
        }
        catch (Exception ex) {
            // Try to extract a SpringSecurityException from the stacktrace
            #.判断是不是AuthenticationException
            Throwable[] causeChain = throwableAnalyzer.determineCauseChain(ex);
            RuntimeException ase = (AuthenticationException) throwableAnalyzer
                    .getFirstThrowableOfType(AuthenticationException.class, causeChain);

            if (ase == null) {
                #. 判断是不是AccessDeniedException
                ase = (AccessDeniedException) throwableAnalyzer.getFirstThrowableOfType(
                        AccessDeniedException.class, causeChain);
            }

            if (ase != null) {
                handleSpringSecurityException(request, response, chain, ase);
            }
            else {
                // Rethrow ServletExceptions and RuntimeExceptions as-is
                if (ex instanceof ServletException) {
                    throw (ServletException) ex;
                }
                else if (ex instanceof RuntimeException) {
                    throw (RuntimeException) ex;
                }

                // Wrap other Exceptions. This shouldn't actually happen
                // as we've already covered all the possibilities for doFilter
                throw new RuntimeException(ex);
            }
        }
    }

FilterSecurityInterceptor

此过滤器为认证授权过滤器链中最后一个过滤器,该过滤器之后就是请求真正的/persons 服务

public void doFilter(ServletRequest request, ServletResponse response,
            FilterChain chain) throws IOException, ServletException {
        FilterInvocation fi = new FilterInvocation(request, response, chain);
        invoke(fi);
    }

public void invoke(FilterInvocation fi) throws IOException, ServletException {
        if ((fi.getRequest() != null)
                && (fi.getRequest().getAttribute(FILTER_APPLIED) != null)
                && observeOncePerRequest) {
            // filter already applied to this request and user wants us to observe
            // once-per-request handling, so don't re-do security checking
            fi.getChain().doFilter(fi.getRequest(), fi.getResponse());
        }
        else {
            // first time this request being called, so perform security checking
            if (fi.getRequest() != null) {
                fi.getRequest().setAttribute(FILTER_APPLIED, Boolean.TRUE);
            }
            #1. before invocation重要
            InterceptorStatusToken token = super.beforeInvocation(fi);

            try {
                #2. 可以理解开始请求真正的 /persons 服务
                fi.getChain().doFilter(fi.getRequest(), fi.getResponse());
            }
            finally {
                super.finallyInvocation(token);
            }
            #3. after Invocation
            super.afterInvocation(token, null);
        }
    }
  1. before invocation重要
  2. 请求真正的 /persons 服务
  3. after Invocation

三个部分中,最重要的是 #1,该过程中会调用 AccessDecisionManager 来验证当前已认证成功的用户是否有权限访问该资源;

before invocation: AccessDecisionManager

protected InterceptorStatusToken beforeInvocation(Object object) {
        ...

        Collection<ConfigAttribute> attributes = this.obtainSecurityMetadataSource()
                .getAttributes(object);

        ...
        Authentication authenticated = authenticateIfRequired();

        // Attempt authorization
        try {
            #1.重点
            this.accessDecisionManager.decide(authenticated, object, attributes);
        }
        catch (AccessDeniedException accessDeniedException) {
            publishEvent(new AuthorizationFailureEvent(object, attributes, authenticated,accessDeniedException));

            throw accessDeniedException;
        }

        ...
    }

authenticated就是当前认证的Authentication,那么objectattributes又是什么呢?

attributes和object 是什么?

Collection<ConfigAttribute> attributes = this.obtainSecurityMetadataSource()
                .getAttributes(object);

调试

我们发现object为当前请求的 url:/persons, 那么getAttributes方法就是使用当前的访问资源路径去匹配我们自己定义的匹配规则。

protected void configure(HttpSecurity http) throws Exception {
        http.formLogin()//使用表单登录,不再使用默认httpBasic方式
                .loginPage(SecurityConstants.DEFAULT_UNAUTHENTICATION_URL)//如果请求的URL需要认证则跳转的URL
                .loginProcessingUrl(SecurityConstants.DEFAULT_SIGN_IN_PROCESSING_URL_FORM)//处理表单中自定义的登录URL
                .and()
                .authorizeRequests().antMatchers(SecurityConstants.DEFAULT_UNAUTHENTICATION_URL,
                SecurityConstants.DEFAULT_SIGN_IN_PROCESSING_URL_FORM,
                SecurityConstants.DEFAULT_REGISTER_URL,
                "/**/*.js",
                "/**/*.css",
                "/**/*.jpg",
                "/**/*.png",
                "/**/*.woff2")
                .permitAll()//以上的请求都不需要认证
                .anyRequest()//剩下的请求
                .authenticated()//都需要认证
                .and()
                .csrf().disable()//关闭csrd拦截
        ;
    }

0-7返回 permitALL即不需要认证 ,8对应anyRequest返回 authenticated即当前请求需要认证;

可以看到当前的authenticated为匿名AnonymousAuthentication用户名为anonymousUser

AccessDecisionManager 是如何授权的?

Spring Security默认使用AffirmativeBased实现AccessDecisionManagerdecide 方法来实现授权

public void decide(Authentication authentication, Object object,
            Collection<ConfigAttribute> configAttributes) throws AccessDeniedException {
        int deny = 0;
        #1.调用AccessDecisionVoter 进行vote(投票)
        for (AccessDecisionVoter voter : getDecisionVoters()) {
            int result = voter.vote(authentication, object, configAttributes);

            if (logger.isDebugEnabled()) {
                logger.debug("Voter: " + voter + ", returned: " + result);
            }

            switch (result) {
            #1.1只要有voter投票为ACCESS_GRANTED,则通过 直接返回
            case AccessDecisionVoter.ACCESS_GRANTED://1
                return;
            @#1.2只要有voter投票为ACCESS_DENIED,则记录一下
            case AccessDecisionVoter.ACCESS_DENIED://-1
                deny++;

                break;

            default:
                break;
            }
        }

        if (deny > 0) {
        #2.如果有两个及以上AccessDecisionVoter(姑且称之为投票者吧)都投ACCESS_DENIED,则直接就不通过了
            throw new AccessDeniedException(messages.getMessage(
                    "AbstractAccessDecisionManager.accessDenied", "Access is denied"));
        }

        // To get this far, every AccessDecisionVoter abstained
        checkAllowIfAllAbstainDecisions();
    }
  1. 调用AccessDecisionVoter 进行vote(投票)
    1. 只要有投通过(ACCESS_GRANTED)票,则直接判为通过。
    2. 如果没有投通过则 deny++ ,最后判断if(deny>0 抛出AccessDeniedException(未授权)

WebExpressionVoter.vote()

public int vote(Authentication authentication, FilterInvocation fi,
            Collection<ConfigAttribute> attributes) {
        assert authentication != null;
        assert fi != null;
        assert attributes != null;

        WebExpressionConfigAttribute weca = findConfigAttribute(attributes);

        if (weca == null) {
            return ACCESS_ABSTAIN;
        }

        EvaluationContext ctx = expressionHandler.createEvaluationContext(authentication,
                fi);
        ctx = weca.postProcess(ctx, fi);

        return ExpressionUtils.evaluateAsBoolean(weca.getAuthorizeExpression(), ctx) ? ACCESS_GRANTED
                : ACCESS_DENIED;
    }

到此位置authentication当前用户信息,fl当前访问的资源路径及attributes当前资源路径的决策(即是否需要认证)。剩下就是判断当前用户的角色Authentication.authorites是否权限访问决策访问当前资源fi

时序图


作者:longfeizheng
链接:Spring Security源码分析二:Spring Security授权过程
声明:本文来源于极乐科技合作社区,版权归作者所有,转载请注明作者出处,谢谢!