【CES无人车阵营拆解】6大传统车企及BAT各梯队生态曝光

363 阅读11分钟
原文链接: click.aliyun.com

每年的CES,汽车都是最大看点之一,今年尤为瞩目。

2018 CES上,不仅有本田、大众、丰田、福特等一众车企发布新品,还有另一帮人虎视眈眈——无人驾驶这个风口聚集了互联网公司(谷歌、百度等)、零部件商(博世、大陆等)、芯片厂商(英特尔、英伟达等)。

这些车企眼里的“门口的野蛮人”正在改变着造车的格局,这对传统车厂来说并非是好事:车厂有可能沦为未来汽车的代工厂。

于是,在今年的CES上,老牌的丰田坐不住了:

在昨天的2018CES上,丰田的掌舵人丰田章男宣布,丰田将由汽车公司转型为移动出行公司,并推出e-Palette移动出行平台,竞争对手也变成了谷歌、苹果等科技巨头

CES 2018:无人驾驶主导未来出行,AI成传统车企救命稻草

CES 2018展现出了一个趋势,AI主导人类出行几乎已成定局,今年的CES主题之一是连接性,在家里,在车上,还有丰田说的“第三空间”——在路上。这就意味着未来,不仅不需要驾驶,汽车还能预测乘客的需求和希望。

汽车作为人类历史上最发达、古老的工业之一,现在正面临着全面AI化的变革。

现在,汽车行业的利润丰厚,汽车制造商希望保证软件公司不会占据市场获得最大份额。McKinsey分析认为,到2030年,分享汽车和主板数据服务会让汽车行业的年收入增加1.5万亿美元,而传统汽车销售和服务的收入到2030年会达到5.2万亿美元。

e35daefaca3da8b850284e1962bc70419252a084

丰田e-Palette与传统车企推出的无人车完全不一样,反而让人想到了谷歌最初的无人车。丰田表示,这个集软硬件为一身的开放性车辆平台,是一款全自动化的新一代电池电动汽车,旨在针对各种移动即服务(MaaS)业务进行扩展和定制。

e-Palette能够为开发者提供开发自动驾驶系统(自动驾驶控制软件和摄像机/传感器等)所需的API,车辆产生的数据信息由e-Palette进行收集和分析。

首批与e-Palette合作的伙伴有亚马逊、滴滴、必胜客和Uber等,他们将在车辆规划等领域与丰田进行合作。

这是丰田章男第一次参加CES,看得出这家曾经“打单独斗”的日本车企也开始建立生态圈,同时,e-Palette的问世也表明丰田在无人驾驶领域的野心。

正因为e-Palette,也让丰田章男的演讲不比英伟达CEO仁勋之前的那场演讲逊色。

黄仁勋说,无人驾驶是AI技术的集大成者,他宣布英伟达倾力打造的自动驾驶处理器Xavier将于2018年第一季度正式交付客户。在会上,他还与大众和Uber合作,对抗英特尔与宝马建立起的联盟。

传统车企和科技公司抱团布局生态大战,CES秀朋友圈最新变动

去年,新智元总结了科技和传统汽车巨头融合的全景式版图,下图是无人车产业中三种玩家的投资、合作、谈判和人才流动关系图。

3ffc207f6787028f778a9c577be9dd7c849d8953

今年CES,传统车企巨头和科技企业构成的朋友圈,又发生了新的变化,为了分享一些风险以及成本,现有的汽车巨头以及行业潜在的破局者正在组队,形成一个前所未有的、复杂的联盟。

比如百度发布Apollo2.0,构建起从整车厂、零部件到软件的整个汽车产业的生态圈;国外,普遍认为存在“谷歌+菲亚特克莱斯勒+Lyft”联盟、“英特尔+Mobileye+宝马+德尔福集团”联盟。

而在这些联盟组成的生态圈中,传统德系车企游走在多个联盟中间。以大众为例,在今年CES上,大众与英伟达合作,对抗宝马与英特尔的联盟,但去年,大众还与百度建立战略合作;宝马与英特尔联盟,但也不拒绝跟谷歌合作。

大众纵横捭阖的姿态显示出传统车企的焦虑:自动驾驶爆发之后,技术上不占优势的传统车厂可能会沦为互联网公司的代工厂。

我们整理了以下清单,或许能从一个角度了解其中的连横合纵。

福特:携手Lyft,朝移动性未来的操作系统进军

c51041020197b095b882e7cd8bcdda8b55440e19

丰田在 2018 CES上展示的无人驾驶城市货运物流概念图


福特已经厌倦了只是一家汽车公司,现在它希望被看作是移动性未来的操作系统,运输货物被福特汽车视为自动驾驶汽车商用化场景之一。福特宣布,2018年将在一座城市开始与美国物流公司Postmates对自动驾驶汽车运输货物进行合作测试,福特认为,与Lyft,Domino's Pizza,Postmates等进行合作,可以帮助福特验证自动驾驶的商业模式。福特全球营销副总裁Jim Farley表示,2018年稍后福特将会开展更多的城市合作。

这一切都可以根据福特去年提出的一项名为“明日之城”的倡议提出,这是一个光鲜的,乌托邦式的城市交通视野。

丰田:与亚马逊,Uber和必胜客合作开发一款无人驾驶电动车,打造电商平台E-Palette

720ef5dc7fb1eb119509ace97f47d4c36680e145

丰田在 2018 CES上展示的电商概念车

这是一辆卡车,这是一辆出租车,这是一个移动酒店。 在拉斯维加斯消费电子展(CES)上,丰田今天宣布,正在与亚马逊,Uber和必胜客合作开发一款无人驾驶电动车。

丰田总裁Akio Toyoda正式宣布推出E-Palette,可以在进出工作场所的同时,为零售体验,个人商店,市场,展厅和办公室共享提供按需使用案例,乘坐分享交通工具也可以按需交付餐点来分享空间,这一平台将最终形成一个用户自助式的城市。

大众:联手英伟达,打造智能型副驾驶

大众汽车集团和领先的自动驾驶技术公司Aurora已经宣布建立战略合作伙伴关系,将两家公司联合起来,将自动驾驶电动汽车作为Mobility-as-a-Service(MaaS)推向城市。

35445800a0f376e777c69fc693527ae6ea00f16f

大众在 2018 CES上展示的电动巴士概念车

大众也与英伟达达成合作,来研究如何利用 NVIDIA DRIVETM IX 平台打造全新座驾体验这个课题。Nvidia将为德国汽车制造商的未来车型添加人工智能功能,采取“智能型副驾驶”系统的形式。

大众汽车表示,使用面部识别技术来解锁汽车,手势控制,自然语言控制,安全警告以及驾驶员注意力的眼动追踪都是可能的。

本田:另辟蹊径发力机器人,辅助自动驾驶

日本制造商本田展示了一系列新的机器人概念,包括伴侣机器人,自主越野车和一些“移动性机器人”概念。

aa52037fc46ea7bf36d72983d02dc09c081e6378

本田在 2018 CES上展示的概念车

从左到右,你可以看到微笑的同伴机器人(3E-A18),这个机器人“用各种各样的面部表情表现出同情心”。设计用于室内或室外空间“随意使用”的“椅式移动概念”(3E-B18)和另一个“多功能货舱”的移动概念(3E-C18);和“自主越野概念”(3E-D18),基本上看起来像四轮摩托。所有这些都是概念车,这意味着本田目前还没有计划实际销售它们。

宝马:与英特尔、Mobileye结成同盟,近期还与地图服务商HERE合作

5f72b5c4632d5e1985116a664bdda97540cf1d2d

Lyft和Aptiv在 2018 CES上使用的宝马5系

虽然宝马缺席今年的CES,但是CES上却依旧出现宝马的身影。Lyft联合自动驾驶软件厂商Aptiv展示它们共同开发的“全自动驾驶”打车服务,Aptiv提供自动驾驶技术,Lyft提供服务,车辆则是宝马5系。这样的车在CES上部署了8辆。

目前,宝马已经与英特尔、Mobileye结成同盟,近期还与地图服务商HERE合作,并宣布会在2021年推出符合SAE标准的L5 自动驾驶汽车。

通用:和Cruise Automation正在部署第四代无人驾驶电动测试车

ba53355d8995c7276c23f473776ce7412de4375e

去年12月试驾的Cruise汽车

通用也是缺席2018CES的重要车厂,但过去几年通用从未在自动驾驶领域停止步伐。

通用从2016年收购了美国创业公司Cruise Automation之后,其自动驾驶汽车在去年12月首次公开试驾。通用汽车CEO Mary Barra曾表示,通用和Cruise Automation正在部署第四代无人驾驶电动测试车

国内无人车新势力,BAT与传统车企的朋友圈

中国三大巨头百度、阿里、腾讯(BAT)不约而同选择与国内外传统车企合作或直接入股车企的方式布局他们的造车商业。

百度也没有走孤胆英雄的路线

在跟百度合作的车企名单中,包括了首汽、一汽、北汽、奇瑞、长安等国内车企,百度还同英特尔、英伟达、博世、大陆等供应商达成战略合作,形成了“百度+处理器+中国车企+博世、大陆”的联盟。

下面是第一电动网对合作关系的梳理:

c2b263781a416551ad5ddf090d4f35217e337929

腾讯通过投资深入到无人驾驶领域,CES秀“汽车朋友圈”

腾讯也在CES秀出汽车朋友圈。CES 2018,腾讯汽车举办了布局2020的活动,请到小鹏汽车、蔚来汽车、威马汽车和沃尔沃等高管出席,围绕各家企业发布的2020相关战略,从怎样落地实现、如何规避风险与合作共赢展开探讨,揭秘展现各家企业手中握有的王牌。

根据美国证券交易委员会今日曝光的文件显示,腾讯在17年3月17日通过旗下的黄河投资以17.78亿美元的价格收购了特斯拉816.75万股股票,其持股比例达到5%。据彭博数据显示,腾讯已成为特斯拉第四大股东。腾讯还投资了国内初创公司蔚来和威马。

除了投资汽车公司之外,腾讯还曾入股四维图新。在无人驾驶领域,“地图提供商+汽车制造商”已经被默认为是一种主流的合作模式,2014年,腾讯斥资12亿成为了四维图新的第二大股东。

腾讯还与车企合作。2015年3月,腾讯、富士康以及和谐汽车三方宣布联手开发“互联网+智能电动车”

2017年9月,广汽集团和腾讯在广州签订战略合作协议。11月,腾讯公司与广汽集团发布了在智能网联领域的最新合作成果,与此同时,由广汽集团自主研发的iSPACE智联电动概念车也在现场全球首发。

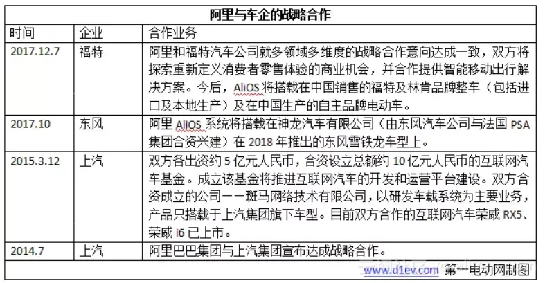
阿里与上汽合作孵化的全球首款独立汽车人机操作系统AliOS

AliOS被阿里视作未来汽车智慧大脑。据公开资料显示,2014年7月,阿里与上汽集团宣布达成战略合作,2015年阿里与上汽集团共同投资设立10亿元的“互联网汽车基金”,组建了斑马网络,正式开始“跑在互联网上的汽车”的落地计划。

2016年7月,上汽集团推出与阿里联手打造的首款互联网汽车——荣威RX5,上市后迅速成为畅销车型。

2017年底云栖大会北京站,阿里宣布与福特合作,在智能网联汽车方面开展项目。

08be3372ffb3a128a9812fb806fb71a285b0fc7b

原文发布时间为:2018-01-11

本文来自云栖社区合作伙伴新智元,了解相关信息可以关注“AI_era”微信公众号

原文链接:【CES无人车阵营拆解】6大传统车企及BAT各梯队生态曝光