有一天突然想到一个问题,web端的权限控制: 1.真的能控制权限吗? 2.仅仅靠前端,能不能做到真正的权限控制? 3.如果需要后台配合,应该如何配合? 可能这是一个老生常谈的问题,但还是想整理下,有误的地方望大家指出。
何为权限控制
权限控制大致分为两个维度:
- 垂直维度: 控制用户可以访问哪些url的权限
- 水平维度: 控制用户访问特定url,获取哪些数据的权限(e.g. 普通用户、管理员、超级管理员访问同一url,获取的数据是不同的)
Web权限控制方案List
- 前后端不分离:以Java为例,后端通过jsp、freemark、thmeleaf等模板来渲染相应权限的数据,渲染完呈现在浏览器端
- 前后端分离: ▫SPA单页面应用,路由由前端控制,前端通过js控制hash路由的权限 ▫SSR服务端渲染,Node中间层做代理路由,判断权限渲染特定的路由至浏览器端
SPA前端权限控制方案
SPA: 单页Web应用(single page web application)将所有web活动局限于一个html页面中,利用js通过hash或者浏览器history api来实现无刷新路由跳转,前后端通过ajax数据通信,避免了浏览器的刷新重新加载,为用户提供流程的操作体验。这意味着前端接管了路由层,需要通过调用前端自身的MVC模块,来渲染不同的页面。
Base on:
- Vue 前端MVVM框架
- Vuex 状态管理机
- Vue-router 路由
- Axios HTTP请求库
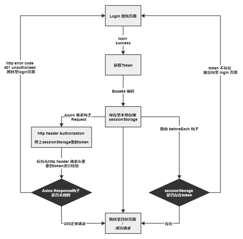
1.登陆事件Login
// 1.触发登陆事件
dispatch('login')
// actions
commit(types.LOGIN_SUCCESS, res.data.data)
...
2.获取Token,经Base64编码后存至sessionStorage
// mutations
const mutations = {
[types.LOGIN_SUCCESS] (state, data) {
state.authlock = false
// 2.登陆成功回调拿到token,经Base64 编码后存入本地sessionStorage
let token = Base64.encode(data + ':HIKDATAE')
sessionStorage.setItem('userToken', token)
// 路由跳转至目标页面
router.push({name: 'xxx'})
},
[types.LOGOUT_SUCCESS] (state) {
state.authlock = true
// 登出成功回调,移除本地token
sessionStorage.removeItem('userToken')
router.push({name: 'Login'})
}
}
3.所有HTTP Header Authorization 加上编码后的token(前后端可约定规则)
// Axios 请求钩子(request)
axios.interceptors.request.use(req => {
let token = sessionStorage.getItem('user')
if (token) {
// 3.token 存在,则在之后所有请求的http请求头 Authorization 带上base64编码后的token,后台拿到token后进行验证权限
req.headers.Authorization = `Basic ${token}`
}
req.data = qs.stringify(req.data)
return req
}, error => {
return Promise.reject(error)
})
(web前端学习交流群:328058344 禁止闲聊,非喜勿进!)
浏览器http header

4.请求拦截:后台拿到token后对每个请求进行校验,若校验失败返回401,前端response钩子里统一catch error 跳转至登陆页面。
// Axios 请求钩子(response)
axios.interceptors.response.use(res => {
return res
}, error => {
if (error.response) {
switch (error.response.status) {
// 4.所有接口response校验钩子,若token检验失败,后台返回 401 error code, 清除token信息并跳转到登录页面
case 401:
store.commit(types.LOGOUT)
router.replace({
path: '/login'
})
}
}
return Promise.reject(error)
})
5.路由跳转拦截:任意路由跳转时,在路由beforeEach钩子里校验本地是否存在token,若没有,则跳转至登陆页面
// 路由钩子(每个路由跳转前调起beforeEach钩子)
router.beforeEach((to, from, next) => {
if (to.path === '/login') {
sessionStorage.removeItem('userToken')
}
let user = sessionStorage.getItem('userToken')
if (!user && to.path !== '/login') {
// 若本地token不存在,则任意路由跳转的时候,重定向至login 登陆页面
next({ path: '/login' })
} else {
next()
}
})
6.登出Logout:清楚本地sessionStorage的token信息
// mutations
const mutations = {
...
[types.LOGOUT_SUCCESS] (state) {
state.authlock = true
// 登出成功回调,移除本地token
sessionStorage.removeItem('userToken')
router.push({name: 'Login'})
}
}
流程示意图如下:

写完才觉得,什么才是真正的安全权限?任重而道远。。。