如何设计一个深度学习项目

614 阅读2分钟

作者:chen_h
微信号 & QQ:862251340
微信公众号:coderpai
我的博客:请点击这里

目前,有很多关于深度学习的线上和线下技术资源。每天,技术人员都会发表很多的新的论文和书写很多相关的技术博客。然而,我们很少能看到有资源教我们如何来构建一个实际中的深度学习项目:如果从上到下,从问题的提出到找到解决方案。大家都知道技术存在一定的花哨性,即使是一个经验丰富的人,当他需要自己去组织一个项目时,他也会在技术细节上感到迷茫。

Andrew Ng 开始了一个新的项目 deeplearning.ai 去帮助大家来构建组织自己的项目。该课程讲述了一系列的有关构建深度学习项目的细节(这是学习深度学习的好地方),还有一个名为

的课程,它直观地与真实的生活例子相结合,来教导学生如何来学习解决方案的设计。当然,我们不可能因为学习了这些课程而说自己学会了如何构建一个深度学习项目,但是这些课程为我们日后的深度学习项目奠定了良好的基础。显然,我们需要向 Andrew Ng 学习很多的东西。

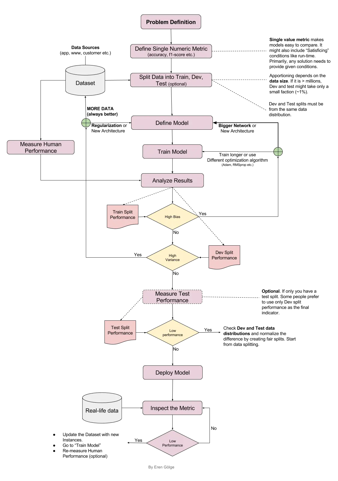
下面,我试图绘制出了一个课程的总结。但是请注意,这不是一个客观的总结图,其中融入了我自己的一些参考。希望对你只是一个好的参考资料。


CoderPai 是一个专注于算法实战的平台,从基础的算法到人工智能算法都有设计。如果你对算法实战感兴趣,请快快关注我们吧。加入AI实战微信群,AI实战QQ群,ACM算法微信群,ACM算法QQ群。详情请关注 “CoderPai” 微信号(coderpai)。