本文翻译自Medium的一篇AI文章,原作者是eBay购物AI的产品设计师Elaine Lee。
这篇文章对于AI和用户关系的探讨向前更近了一步——思考和讨论如何让AI反过来收集更多用户的数据,进而能够利用这些数据提供更多更好的服务。也就是说,通过预先提供给用户价值,让用户获益,更愿意投入、提供数据,而AI获取到这些数据,又可以反过来变得更智能、更好的提供用户价值。这样形成一种良性循环。在这个过程中,产品和体验设计师可以发挥很大的作用,利用同理性以及对自然对话的原则理解,来促成这一过程。以下为正文。
以用户为中心构建AI,让用户与AI形成一种供给关系的良性循环,使用户能够教育AI。
今天的设计师们有更多机会去利用智能AI来设计产品。过去我们一直处于AI领域的初级阶段,更要进一步扩越到更高的阶段,到达广义上的真正的"AI智能",我们就需要来自用户的数据,大量的数据。然而我们如何才能获取到这些数据呢?
我们需要设计良好的体验,来激发用户愿意投入、提供数据,来让AI提供更优的服务。也就是说,要把更多精力投入在让用户主动去教育AI的目标上。😮
在这一点上,设计师可以发挥所长,尽可能利用用户的输入以及这些输入背后潜在的信号,来帮助AI更加智能。在让AI理解"这些信息是什么"之前,首先要先从用户角度去解析"为什么要提供这些信息"。
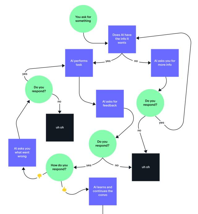
下面这张流程图展示了AI和用户之间互动与反馈的过程:

(点击查看大图)
需要预先思考用户可能会在哪个关键节点放弃,在这个场景下给予他们一些好处和鼓励,让他们有继续的理由。
设计师需要解决的关键问题是,让AI获取到需要的信息,同时就是让用户能够愿意给予提供这些信息。
在构建AI与用户的信息供给关系时,可以考虑以下几点:
以用户为中心,创造用户价值
要帮助AI获取到必要信息,首先需要聚焦到用户收益上。有效的用户价值可以吸引用户投入。在互动过程中,快速即时的成就感可以让用户保持兴趣。而明显的改变、反馈、前进的状态展示可以让用户愿意继续留在互动流程中,这样就可以让AI能够获取数据,变得更加智能。
也就是说,要尽可能的在每一个步骤提供给用户对应的价值,避免流程中断失败。
先聚焦,然后扩展
传递核心用户价值,可以在用户和AI之间建立信任。聚焦在关键体验,移除不必要的元素,以避免让用户脱离核心路径。一旦用户沉浸到主要路径中,就会更容易持续使用。另外,还需要识别出能够提升用户价值的部分,思考AI需要获取哪些数据,从而能够加以利用,来提供附加的用户价值。
例如eBay的购物助手,会获取用户的购买行为、订单、风格样式以及其他和购物相关的信息。此外,还需要获取与购物有关联的全球新闻、天气、热点、趋势,以及这些因素影响用户购买决策的模式。通过这些额外的信息,就可以设计一种更智能的可以提升用户购物体验的AI系统。
向用户借力,然后更进一步
从用户的互动、特性、思维过程以及人与机器的关系中去找到线索信息。
1.情感智慧
我们可以构建更有自我意识和社会意识的AI系统,从而建立它和人类之间的信任。设计师也更善于利用同理心,在设计产品体验的过程中,去更好的影响、提升AI的情感智能。
AI几乎很难理解人们所说的和实际表现之间的细微差别,而这对于人类来说很简单。AI需要去识别用户的各种输入,包括语言、表情、肢体动作和下意识的微动作。而设计师可以将这些行为与可能表达的用户情感联系在一起,并引导AI去学习和理解。
例如用户说OK的时候,并不总是表达yes的含义。我们需要去识别出不同表达之间的细微差别,这样才能够让AI去学习,例如某一种OK其实可能会表达犹豫、质疑或是消极的回应。所以要特别注意用户潜在的意图,设计出更情感化的AI系统。
2.交流风格
目前人与机器之间是一种命令和回应的关系,用户是发出命令的一方。然而,我们也希望让AI可以成为发出请求的一方,而用户给出回应。如果AI可以像用户那种方式自然的说话表达,那么就可以更容易做到这一点。
AI通过语气、表达方式、文化背景和个性来表达自己,这些方式会影响到它和人类之间的交流关系。通过研究目标用户与机器、朋友、家人和服务提供者的交流方式,可以帮助我们开发出自然、动态的对话。我们需要让AI的表达是可以被理解的,向用户展现出同理心和认同感。可以让那些困难的问题,变得简单,让用户能够更轻松的回答,这样就可以增加我们获取用户数据的几率。
需要注意,AI助手通常比较少会说"对不起"。让AI保持积极、正面的形象,也是一种对AI人格设计的决策。当用户与机器交流的过程中,如果出现与用户预期不符的情况,可以提供给用户下一步骤的引导、补偿措施、替代方案和计时的满足感,来替代直接道歉。
3.供给互惠关系
提供给用户价值,进而获取用户反馈。这种反馈循环是在设计AI体验的过程中,最具挑战性的任务之一。
在Clifford Nass和BJ Fogg对人机供给互惠关系的研究中发现,如果机器在之前曾给予过用户帮助,那么用户会更容易认同、遵从、帮助机器。这种互惠关系也会让用户的表现更好,带来正面积极的影响。
再结合Nir Eyal的"上瘾模型"理论:如果用户能够清晰的理解、体验到AI带来的收益,那么他们会更愿意去投入。
Spotify会推荐一些我们也许会喜欢听的歌曲。这很棒。它会通过对音乐的大拇指的竖起、向下和红心这些显性的标识,来作为一种筛选信号。另外,也会结合我们听音乐的隐性的行为来判断:当我们被动的听歌时,不会主动的给予反馈,但是如果我们不喜欢的歌,就会结束收听。这样,我们就会逐渐了解到,我们可以通过更主动的去提供一些输入,让每周推荐的歌单更加智能,更符合自己的品味。
这些需要时间
AI的体验设计具有模糊性和魅力,在这个过程中,产品思维和设计思维会产生碰撞的火花。
我们会收到目前AI现有智能技术的制约。而且,要更聚焦到AI本身还是用户?这会带来决策中的挑战。建议要更多的聚焦在获取用户数据这个点上。
在创建一种魔法般的体验时,我们会有面临很大的压力和挑战,同时,目前由于种种限制,可能没办法完好的实现魔法体验,也会带来一种挫折感。然而要时刻记住,我们长远的目标,是为了能够引领、设计面向下一个智能AI时代的产品。
我们需要更早的开始搜集用户数据,即使你可能感觉还没有准备好。但是永远不存在完全准备好的完美时机。我们可以促成它发生,而当AI变得更智能的时刻就会带给用户超凡的体验。
我们也可能会迷失,但是从长远角度来看,我们不变的重要目标是推动AI行业的前进,是它可以被人类更好的理解、更有价值。
一句话总结:以用户为中心,保持聚焦,促成良性的信息供给互惠关系,然后获取用户数据。你理解了吗?
