同步自本人简书博客
What is AST
什么是AST?AST是Abstract Syntax Tree(抽象语法树)的缩写。传说中的程序员三大浪漫是编译原理、图形学、操作系统,不把AST玩转,显得逼格不够,而本文目标就是为你揭示AST在现代化JavaScript项目中的应用。
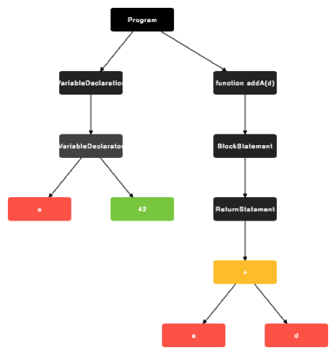
var a = 42
function addA(d){
return a + d;
}
按照语法规则书写的代码,是用来让开发者可阅读、可理解的。对编译器等工具来讲,它可以理解的就是抽象语法树了,在网站javascript-ast里,可以直观看到由源码生成的图形化语法树

生成抽象语法树需要经过两个阶段:
- 分词(tokenize)
- 语义分析(parse)
其中,分词是将源码source code分割成语法单元,语义分析是在分词结果之上分析这些语法单元之间的关系。
以var a = 42这句代码为例,简单理解,可以得到下面分词结果
[
{type:'identifier',value:'var'},
{type:'whitespace',value:' '},
{type:'identifier',value:'a'},
{type:'whitespace',value:' '},
{type:'operator',value:'='},
{type:'whitespace',value:' '},
{type:'num',value:'42'},
{type:'sep',value:';'}
]
实际使用babylon6解析这一代码时,分词结果为

生成的抽象语法树为
{
"type":"Program",
"body":[
{
"type":"VariableDeclaration",
"kind":"var",
"declarations":{
"type":"VariableDeclarator",
"id":{
"type":"Identifier",
"value":"a"
},
"init":{
"type":"Literal",
"value":42
}
}
}
]
}
社区中有各种AST parser实现
- 早期有uglifyjs和esprima
- espree, 基于esprima,用于eslint,Introducing Espree, an Esprima alternative
- acorn,号称是相对于esprima性能更优, Acorn: yet another JavaScript parser
- babylon,出自acorn,用于babel
- babel-eslint,babel团队维护的,用于配合使用ESLint, GitHub - babel/babel-eslint: ESLint using Babel as the parser.
AST in ESLint
ESLint是一个用来检查和报告JavaScript编写规范的插件化工具,通过配置规则来规范代码,以no-cond-assign规则为例,启用这一规则时,代码中不允许在条件语句中赋值,这一规则可以避免在条件语句中,错误的将判断写成赋值
//check ths user's job title
if(user.jobTitle = "manager"){
user.jobTitle is now incorrect
}
ESLint的检查基于AST,除了这些内置规则外,ESLint为我们提供了API,使得我们可以利用源代码生成的AST,开发自定义插件和自定义规则。
module.exports = {
rules: {
"var-length": {
create: function (context) {
//规则实现
}
}
}
};
自定义规则插件的结构如上,在create方法中,我们可以定义我们关注的语法单元类型并且实现相关的规则逻辑,ESLint会在遍历语法树时,进入对应的单元类型时,执行我们的检查逻辑。
比如我们要实现一条规则,要求赋值语句中,变量名长度大于两位
module.exports = {
rules: {
"var-length": {
create: function (context) {
return {
VariableDeclarator: node => {
if (node.id.name.length < 2) {
context.report(node, 'Variable names should be longer than 1 character');
}
}
};
}
}
}
};
为这一插件编写package.json
{
"name": "eslint-plugin-my-eslist-plugin",
"version": "0.0.1",
"main": "index.js",
"devDependencies": {
"eslint": "~2.6.0"
},
"engines": {
"node": ">=0.10.0"
}
}
在项目中使用时,通过npm安装依赖后,在配置中启用插件和对应规则
"plugins": [
"my-eslint-plugin"
]
"rules": {
"my-eslint-plugin/var-length": "warn"
}
通过这些配置,便可以使用上述自定义插件。
有时我们不想要发布新的插件,而仅想编写本地自定义规则,这时我们可以通过自定义规则来实现。自定义规则与插件结构大致相同,如下是一个自定义规则,禁止在代码中使用console的方法调用。
const disallowedMethods = ["log", "info", "warn", "error", "dir"];
module.exports = {
meta: {
docs: {
description: "Disallow use of console",
category: "Best Practices",
recommended: true
}
},
create(context) {
return {
Identifier(node) {
const isConsoleCall = looksLike(node, {
name: "console",
parent: {
type: "MemberExpression",
property: {
name: val => disallowedMethods.includes(val)
}
}
});
// find the identifier with name 'console'
if (!isConsoleCall) {
return;
}
context.report({
node,
message: "Using console is not allowed"
});
}
};
}
};
AST in Babel
Babel是为使用下一代JavaScript语法特性来开发而存在的编译工具,最初这个项目名为6to5,意为将ES6语法转换为ES5。发展到现在,Babel已经形成了一个强大的生态。

业界大佬的评价:Babel is the new jQuery

Babel的工作过程经过三个阶段,parse、transform、generate,具体来说,如下图所示,在parse阶段,使用babylon库将源代码转换为AST,在transform阶段,利用各种插件进行代码转换,如图中的JSX transform将React JSX转换为plain object,在generator阶段,再利用代码生成工具,将AST转换成代码。

Babel为我们提供了API让我们可以对代码进行AST转换并且进行各种操作
import * as babylon from "babylon";
import traverse from "babel-traverse";
import generate from "babel-generator";
const code = `function square(n) {
return n * n;
}`
const ast = babylon.parse(code);
traverse(ast,{
enter(path){
if(path.node.type === 'Identifier' && path.node.name === 'n'){
path.node.name = 'x'
}
}
})
generate(ast,{},code)
直接使用这些API的场景倒不多,项目中经常用到的,是各种Babel插件,比如 babel-plugin-transform-remove-console插件,可以去除代码中所有对console的方法调用,主要代码如下
module.exports = function({ types: t }) {
return {
name: "transform-remove-console",
visitor: {
CallExpression(path, state) {
const callee = path.get("callee");
if (!callee.isMemberExpression()) return;
if (isIncludedConsole(callee, state.opts.exclude)) {
// console.log()
if (path.parentPath.isExpressionStatement()) {
path.remove();
} else {
//var a = console.log()
path.replaceWith(createVoid0());
}
} else if (isIncludedConsoleBind(callee, state.opts.exclude)) {
// console.log.bind()
path.replaceWith(createNoop());
}
},
MemberExpression: {
exit(path, state) {
if (
isIncludedConsole(path, state.opts.exclude) &&
!path.parentPath.isMemberExpression()
) {
//console.log = func
if (
path.parentPath.isAssignmentExpression() &&
path.parentKey === "left"
) {
path.parentPath.get("right").replaceWith(createNoop());
} else {
//var a = console.log
path.replaceWith(createNoop());
}
}
}
}
}
};
使用这一插件,可以将程序中如下调用进行转换
console.log()
var a = console.log()
console.log.bind()
var b = console.log
console.log = func
//output
var a = void 0
(function(){})
var b = function(){}
console.log = function(){}
上述Babel插件的工作方式与前述的ESLint自定义插件/规则类似,工具在遍历源码生成的AST时,根据我们指定的节点类型进行对应的检查。
在我们开发插件时,是如何确定代码AST树形结构呢?可以利用AST explorer方便的查看源码生成的对应AST结构。

AST in Codemod
Codemod可以用来帮助你在一个大规模代码库中,自动化修改你的代码。jscodeshift是一个运行codemods的JavaScript工具,主要依赖于recast和ast-types两个工具库。recast作为JavaScript parser提供AST接口,ast-types提供类型定义。
利用jscodeshift接口,完成前面类似功能,将代码中对console的方法调用代码删除
export default (fileInfo,api)=>{
const j = api.jscodeshift;
const root = j(fileInfo.source);
const callExpressions = root.find(j.CallExpression,{
callee:{
type:'MemberExpression',
object:{
type:'Identifier',
name:'console'
}
}
});
callExpressions.remove();
return root.toSource();
}
如果想要代码看起来更加简洁,也可以使用链式API调用
export default (fileInfo,api)=>{
const j = api.jscodeshift;
return j(fileInfo.source)
.find(j.CallExpression,{
callee:{
type:'MemberExpression',
object:{
type:'Identifier',
name:'console'
}
}
})
.remove()
.toSource();
}
在了解了jscodeshift之后,头脑中立即出现了一个疑问,就是我们为什么需要jscodeshift呢?利用AST进行代码转换,Babel不是已经完全搞定了吗?
带着这个问题进行一番搜索,发现Babel团队这处提交说明babel-core: add options for different parser/generator。
前文提到,Babel处理流程中包括了parse、transform和generation三个步骤。在生成代码的阶段,Babel不关心生成代码的格式,因为生成的编译过的代码目标不是让开发者阅读的,而是生成到发布目录供运行的,这个过程一般还会对代码进行压缩处理。
这一次过程在使用Babel命令时也有体现,我们一般使用的命令形式为
babel src -d dist
而在上述场景中,我们的目标是在代码库中,对源码进行处理,这份经过处理的代码仍需是可读的,我们仍要在这份代码上进行开发,这一过程如果用Babel命令来体现,实际是这样的过程
babel src -d src
在这样的过程中,我们会检查转换脚本对源代码到底做了哪些变更,来确认我们的转换正确性。这就需要这一个差异结果是可读的,而直接使用Babel完成上述转换时,使用git diff输出差异结果时,这份差异结果是混乱不可读的。
基于这个需求,Babel团队现在允许通过配置自定义parser和generator
{
"plugins":[
"./plugins.js"
],
"parserOpts":{
"parser":"recast"
},
"generatorOpts":{
"generator":"recast"
}
}
假设我们有如下代码,我们通过脚本,将代码中import模式进行修改
import fs, {readFile} from 'fs'
import {resolve} from 'path'
import cp from 'child_process'
resolve(__dirname, './thing')
readFile('./thing.js', 'utf8', (err, string) => {
console.log(string)
})
fs.readFile('./other-thing', 'utf8', (err, string) => {
const resolve = string => string
console.log(resolve())
})
cp.execSync('echo "hi"')
//转换为
import fs from 'fs';
import _path from 'path';
import cp from 'child_process'
_path.resolve(__dirname, './thing')
fs.readFile('./thing.js', 'utf8', (err, string) => {
console.log(string)
})
fs.readFile('./other-thing', 'utf8', (err, string) => {
const resolve = string => string
console.log(resolve())
})
cp.execSync('echo "hi"')
完成这一转换的plugin.js为
module.exports = function(babel) {
const { types: t } = babel
// could just use https://www.npmjs.com/package/is-builtin-module
const nodeModules = [
'fs', 'path', 'child_process',
]
return {
name: 'node-esmodule', // not required
visitor: {
ImportDeclaration(path) {
const specifiers = []
let defaultSpecifier
path.get('specifiers').forEach(specifier => {
if (t.isImportSpecifier(specifier)) {
specifiers.push(specifier)
} else {
defaultSpecifier = specifier
}
})
const {node: {value: source}} = path.get('source')
if (!specifiers.length || !nodeModules.includes(source)) {
return
}
let memberObjectNameIdentifier
if (defaultSpecifier) {
memberObjectNameIdentifier = defaultSpecifier.node.local
} else {
memberObjectNameIdentifier = path.scope.generateUidIdentifier(source)
path.node.specifiers.push(t.importDefaultSpecifier(memberObjectNameIdentifier))
}
specifiers.forEach(specifier => {
const {node: {imported: {name}}} = specifier
const {referencePaths} = specifier.scope.getBinding(name)
referencePaths.forEach(refPath => {
refPath.replaceWith(
t.memberExpression(memberObjectNameIdentifier, t.identifier(name))
)
})
specifier.remove()
})
}
}
}
}
删除和加上parserOpts和generatorOpts设置运行两次,使用git diff命令输出结果,可以看出明显的差异

使用recast

不使用recast
AST in Webpack
Webpack是一个JavaScript生态的打包工具,其打出bundle结构是一个IIFE(立即执行函数)
(function(module){})([function(){},function(){}]);
Webpack在打包流程中也需要AST的支持,它借助acorn库解析源码,生成AST,提取模块依赖关系

在各类打包工具中,由Rollup提出,Webpack目前也提供支持的一个特性是treeshaking。treeshaking可以使得打包输出结果中,去除没有引用的模块,有效减少包的体积。
//math.js
export {doMath, sayMath}
const add = (a, b) => a + b
const subtract = (a, b) => a - b
const divide = (a, b) => a / b
const multiply = (a, b) => a * b
function doMath(a, b, operation) {
switch (operation) {
case 'add':
return add(a, b)
case 'subtract':
return subtract(a, b)
case 'divide':
return divide(a, b)
case 'multiply':
return multiply(a, b)
default:
throw new Error(`Unsupported operation: ${operation}`)
}
}
function sayMath() {
return 'MATH!'
}
//main.js
import {doMath}
doMath(2, 3, 'multiply') // 6
上述代码中,math.js输出doMath,sayMath方法,main.js中仅引用doMath方法,采用Webpack treeshaking特性,再加上uglify的支持,在输出的bundle文件中,可以去掉sayMath相关代码,输出的math.js形如
export {doMath}
const add = (a, b) => a + b
const subtract = (a, b) => a - b
const divide = (a, b) => a / b
const multiply = (a, b) => a * b
function doMath(a, b, operation) {
switch (operation) {
case 'add':
return add(a, b)
case 'subtract':
return subtract(a, b)
case 'divide':
return divide(a, b)
case 'multiply':
return multiply(a, b)
default:
throw new Error(`Unsupported operation: ${operation}`)
}
}
进一步分析main.js中的调用,doMath(2, 3, 'multiply') 调用仅会执行doMath的一个分支,math.js中定义的一些help方法如add,subtract,divide实际是不需要的,理论上,math.js最优可以被减少为
export {doMath}
const multiply = (a, b) => a * b
function doMath(a, b) {
return multiply(a, b)
}
基于AST,进行更为完善的代码覆盖率分析,应当可以实现上述效果,这里只是一个想法,没有具体的实践。参考Faster JavaScript with SliceJS