在Android中的任何一个布局、任何一个控件其实都是直接或间接继承自View的,因此View是一个很重要的概念。本篇将深入学习View,内容如下:
- View事件体系
- View位置参数
- View的触控
- View的滑动
- View事件分发机制
- View滑动冲突
- View工作原理
- View工作流程
- 自定义View
简介:在Android的世界中View是所有控件的基类,其中也包括ViewGroup在内,ViewGroup是代表着控件的集合,其中可以包含多个View控件。 从某种角度上来讲Android中的控件可以分为两大类:View与ViewGroup。通过ViewGroup,整个界面的控件形成了一个树形结构,上层的控件要负责测量与绘制下层的控件,并传递交互事件。 在每棵控件树的顶部都存在着一个ViewParent对象,它是整棵控件树的核心所在,所有的交互管理事件都由它来统一调度和分配,从而对整个视图进行整体控制。

一.View事件体系
1.View的位置参数
a.Android坐标系:以屏幕的左上角为坐标原点,向右为x轴增大方向,向下为y轴增大方向。
b.View的位置由它的四个顶点决定,分别对应View的四个属性:top、left、right、bottom。其中left是左上角的横坐标,right是右下角的横坐标,top是左上角的纵坐标,bottom是右下角的纵坐标。注意这些坐标是相对于view父容器而言,是一种相对的坐标。具体关系见下图:

因此,View的宽高和坐标关系:width = right - left,height = top - bottom。
可利用View的get方法获取上述属性,如:
- left = getLeft();
- right = getRight();
- top = getTop();
- bottom = getBottom();
- width=getWidth();
- height=getHeight();
c.从android3.0开始,View增加了额外几个参数:x,y,translationX、translationY。其中x和y是View左上角的坐标,translationX和translationY是View左上角相对于父容器的偏移量,它们默认值是0。这些参数也是相对于View父容器。具体关系见下图:

- 存在关系:x = left + translationX,y = top + translationY
- 由此可见,x和left不同体现在:left是View的初始坐标,在绘制完毕后就不会再改变;而x是View偏移后的实时坐标,是实际坐标。y和top的区别同理。
类似地,安卓也提供了相应的get/set方法。需要注意的是,在onCreate()方法里无法获取到View的坐标参数,这是因为此时View还未开始绘制,全部坐标参数将都是0。
推荐阅读:Android应用坐标系统全面详解
2.触控系列
a.MotionEvent:是手指触摸屏幕锁产生的一系列事件。典型事件有:
- ACTION_DOWN:手指刚接触屏幕
- ACTION_MOVE:手指在屏幕上滑动
- ACTION_UP:手指在屏幕上松开的一瞬间
事件列:从手指接触屏幕至手指离开屏幕,这个过程产生的一系列事件 任何事件列都是以DOWN事件开始,UP事件结束,中间有无数的MOVE事件。如图:

通过MotionEvent 对象可以得到触摸事件的x、y坐标。其中通过getX()、getY()可获取相对于当前view左上角的x、y坐标;通过getRawX()、getRawY()可获取相对于手机屏幕左上角的x,y坐标。具体关系见下图:

b.TouchSlop:系统所能识别的被认为是滑动的最小距离。即当手指在屏幕上滑动时,如果两次滑动之间的距离小于这个常量,那么系统就不认为你是在进行滑动操作。
该常量和设备有关,可用它来判断用户的滑动是否达到阈值,获取方法:ViewConfiguration.get(getContext()).getScaledTouchSlop()。
c.VelocityTracker:速度追踪,用于追踪手指在滑动过程中的速度,包括水平和竖直方向的速度。
使用过程:首先在view的onTouchEvent方法中追踪当前单击事件的速度:
VelocityTracker velocityTracker = VelocityTracker.obtain();//实例化一个VelocityTracker 对象
velocityTracker.addMovement(event);//添加追踪事件
接着在ACTION_UP事件中获取当前的速度。注意这里计算的是1000ms时间间隔移动的像素值,假设像素是100,即速度是每秒100像素。另外,手指逆着坐标系的正方向滑动,所产生的速度为负值,顺着正反向滑动,所产生的速度为正值。
velocityTracker .computeCurrentVelocity(1000);//获取速度前先计算速度,这里计算的是在1000ms内
float xVelocity = velocityTracker .getXVelocity();//得到的是1000ms内手指在水平方向从左向右滑过的像素数,即水平速度
float yVelocity = velocityTracker .getYVelocity();//得到的是1000ms内手指在水平方向从上向下滑过的像素数,垂直速度
最后,当不需要使用它的时候,需要调用clear方法来重置并回收内存:
velocityTracker.clear();
velocityTracker.recycle();
推荐阅读:Android常用触控类分析:MotionEvent 、 ViewConfiguration、VelocityTracker
d.GestureDetector:手势检测,用于辅助检测用户的单击、滑动、长按、双击等行为。
使用过程:创建一个GestureDetecor对象并实现OnGestureListener接口,根据需要实现单击等方法:
GestureDetector mGestureDetector = new GestureDetector(this);//实例化一个GestureDetector对象
mGestureDetector.setIsLongpressEnabled(false);// 解决长按屏幕后无法拖动的现象
接着,接管目标view的onTouchEvent方法,在待监听view的onTouchEvent方法中添加如下实现:
boolean consume = mGestureDetector.onTouchEvent(event);
return consume;
然后,就可以有选择的实现OnGestureListener和OnDoubleTapListener中的方法了。
建议:如果只是监听滑动操作,建议在onTouchEvent中实现;如果要监听双击这种行为,则使用GestureDetector 。
推荐阅读:Android手势检测——GestureDetector全面分析
3.滑动系列
a.实现View滑动三种办法:
①通过View本身提供的scrollTo/scrollBy方法
- 两者区别:scrollBy是内部调用了scrollTo的,它是基于当前位置的相对滑动;而scrollTo是绝对滑动,因此如果利用相同输入参数多次调用scrollTo()方法,由于View初始位置是不变只会出现一次View滚动的效果而不是多次。
- 注意:两者都只能对view内容进行滑动,而不能使view本身滑动。
mScrollX和mScrollY分别表示View在X、Y方向的滚动距离。mScrollX:View的左边缘减去View的内容的左边缘;mScrollY:View的上边缘减去View的内容的上边缘。从右向左滑动,mScrollX为正值,反之为负值;从下往上滑动,mScrollY为正值,反之为负值。(更直观感受:查看下一张照片或者查看长图时手指滑动方向为正)

②通过动画给View施加平移效果:主要通过改变View的translationX和translationY参数来实现。可用view动画,也可以采用属性动画,如果使用属性动画的话,为了能够兼容3.0以下版本,需要采用开源动画库nineoldandroids。注意View动画的View移动只是位置移动,并不能真正的改变view的位置,而属性动画可以。
③通过改变View的LayoutParams使得View重新布局:比如将一个View向右移动100像素,向右,只需要把它的marginLeft参数增大即可,代码见下:
MarginLayoutParams params = (MarginLayoutParams) btn.getLayoutParams();
params.leftMargin += 100;
btn.requestLayout();// 请求重新对View进行measure、layout
三种方式对比:
- scrollTo/scrollBy:操作简单,适合对view内容滑动。非平滑
- 动画:操作简单,主要适用于没有交互的view和实现复杂的动画效果
- 改变LayoutParams:操作稍微复杂,适用于有交互的view。非平滑
b.实现View弹性滑动三种方法:
①使用Scroller:
- 与scrollTo/scrollBy不同:scrollTo/scrollBy过程是瞬间完成的,非平滑;而Scroller则有过渡滑动的效果。
- 注意:Scoller本身无法让View弹性滑动,它需要和View的computerScroller方法配合使用。
Scroller惯用代码:
Scroller scroller = new Scroller(mContext); //实例化一个Scroller对象
private void smoothScrollTo(int dstX, int dstY) {
int scrollX = getScrollX();//View的左边缘到其内容左边缘的距离
int scrollY = getScrollY();//View的上边缘到其内容上边缘的距离
int deltaX = dstX - scrollX;//x方向滑动的位移量
int deltaY = dstY - scrollY;//y方向滑动的位移量
scroller.startScroll(scrollX, scrollY, deltaX, deltaY, 1000); //开始滑动
invalidate(); //刷新界面
}
@Override//计算一段时间间隔内偏移的距离,并返回是否滚动结束的标记
public void computeScroll() {
if (scroller.computeScrollOffset()) {
scrollTo(scroller.getCurrX(), scroller.getCurY());
postInvalidate();//通过不断的重绘不断的调用computeScroll方法
}
}
其中startScroll源码如下,可见它并没有进行实际的滑动操作,而是通过后续invalidate()方法去做滑动动作。
public void startScroll(int startX,int startY,int dx,int dy,int duration){
mMode = SCROLL_MODE;
mFinished = false;
mDuration = duration;//滑动时间
mStartTime = AnimationUtils.currentAminationTimeMills();//开始时间
mStartX = startX;//滑动起点
mStartY = startY;//滑动起点
mFinalX = startX + dx;//滑动终点
mFinalY = startY + dy;//滑动终点
mDeltaX = dx;//滑动距离
mDeltaY = dy;//滑动距离
mDurationReciprocal = 1.0f / (float)mDuration;
}
- 具体过程:在MotionEvent.ACTION_UP事件触发时调用startScroll方法->马上调用invalidate/postInvalidate方法->会请求View重绘,导致View.draw方法被执行->会调用View.computeScroll方法,此方法是空实现,需要自己处理逻辑。具体逻辑是:先判断computeScrollOffset,若为true(表示滚动未结束),则执行scrollTo方法,它会再次调用postInvalidate,如此反复执行,直到返回值为false。如图所示:

- 原理:Scroll的computeScrollOffset()根据时间的流逝动态计算一小段时间里View滑动的距离,并得到当前View位置,再通过scrollTo继续滑动。即把一次滑动拆分成无数次小距离滑动从而实现弹性滑动。
推荐阅读: 站在源码的肩膀上全解Scroller工作机制
②通过动画:动画本身就是一种渐近的过程,故可通过动画来实现弹性滑动。方法是:
ObjectAnimator.ofFloat(targetView,"translationX",0,100).setDuration(100).start();//在100ms内使得View从原始位置向右平移100像素
③使用延时策略:通过发送一系列延时信息从而达到一种渐近式的效果,具体可以通过Handler和View的postDelayed方法,也可使用线程的sleep方法。
对弹性滑动完成总时间有精确要求的使用场景下,使用延时策略是一个不太合适的选择。
推荐阅读:View滑动与实现滑动的几种方法
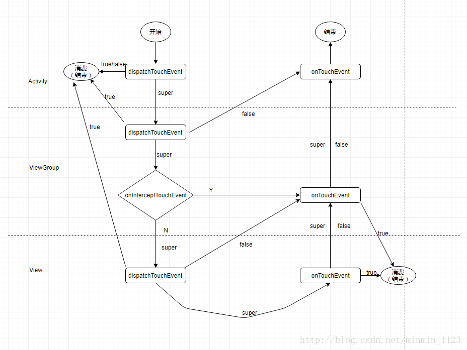
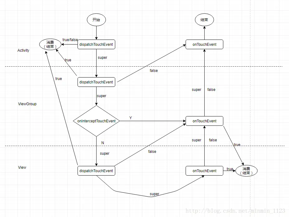
4.View事件分发机制
a.事件分发本质:就是对MotionEvent事件分发的过程。即当一个MotionEvent产生了以后,系统需要将这个点击事件传递到一个具体的View上。(关于MotionEvent介绍见本篇2.a)
b.点击事件的传递顺序:Activity(Window) -> ViewGroup -> View

c.需要的三个主要方法:
-
dispatchTouchEvent:进行事件的分发(传递)。返回值是 boolean 类型,受当前onTouchEvent和下级view的dispatchTouchEvent影响
-
onInterceptTouchEvent:对事件进行拦截。该方法只在ViewGroup中有,View(不包含 ViewGroup)是没有的。一旦拦截,则执行ViewGroup的onTouchEvent,在ViewGroup中处理事件,而不接着分发给View。且只调用一次,所以后面的事件都会交给ViewGroup处理。
-
onTouchEvent:进行事件处理。
事件分发过程图:

- 事件分发是逐级下发的,目的是将事件传递给一个View。
- ViewGroup一旦拦截事件,就不往下分发,同时调用onTouchEvent处理事件。
推荐阅读:Android事件分发机制详解(源码)
5.View滑动冲突
a.产生原因:
- 一般情况下,在一个界面里存在内外两层可同时滑动的情况时,会出现滑动冲突现象。
b.可能场景:
- 外部滑动和内部滑动方向不一致:如ViewPager嵌套ListView(实际这么用没问题,因为ViewPager内部已处理过)。
- 外部滑动方向和内部滑动方向一致:如ScrollView嵌套ListView(实际上也已被解决)。
- 上面两种情况的嵌套
c.处理规则:
- 对场景一:当用户左右/上下滑动时让外部View拦截点击事件,当用户上下/左右滑动时让内部View拦截点击事件。即根据滑动的方向判断谁来拦截事件。关于判断是上下滑动还是左右滑动,可根据滑动的距离或者滑动的角度去判断。
- 对场景二:一般从业务上找突破点。即根据业务需求,规定何时让外部View拦截事件何时由内部View拦截事件。
- 对场景三:相对复杂,可同样根据需求在业务上找到突破点。
d.解决方式:
- 法一:外部拦截法
- 含义:指点击事件都先经过父容器的拦截处理,如果父容器需要此事件就拦截,否则就不拦截。
- 方法:需要重写父容器的onInterceptTouchEvent方法,在内部做出相应的拦截。以下是伪代码:
//重写父容器的拦截方法
public boolean onInterceptTouchEvent (MotionEvent event){
boolean intercepted = false;
int x = (int) event.getX();
int y = (int) event.getY();
switch (event.getAction()) {
case MotionEvent.ACTION_DOWN://对于ACTION_DOWN事件必须返回false,一旦拦截后续事件将不能传递给子View
intercepted = false;
break;
case MotionEvent.ACTION_MOVE://对于ACTION_MOVE事件根据需要决定是否拦截
if (父容器需要当前事件) {
intercepted = true;
} else {
intercepted = flase;
}
break;
}
case MotionEvent.ACTION_UP://对于ACTION_UP事件必须返回false,一旦拦截子View的onClick事件将不会触发
intercepted = false;
break;
default : break;
}
mLastXIntercept = x;
mLastYIntercept = y;
return intercepted;
}
- 法二:内部拦截法:
- 含义:指父容器不拦截任何事件,而将所有的事件都传递给子容器,如果子容器需要此事件就直接消耗,否则就交由父容器进行处理。
- 方法:需要配合requestDisallowInterceptTouchEvent方法。以下是子View的dispatchTouchEvent方法的伪代码:
public boolean dispatchTouchEvent ( MotionEvent event ) {
int x = (int) event.getX();
int y = (int) event.getY();
switch (event.getAction) {
case MotionEvent.ACTION_DOWN:
parent.requestDisallowInterceptTouchEvent(true);//为true表示禁止父容器拦截
break;
case MotionEvent.ACTION_MOVE:
int deltaX = x - mLastX;
int deltaY = y - mLastY;
if (父容器需要此类点击事件) {
parent.requestDisallowInterceptTouchEvent(false);
}
break;
case MotionEvent.ACTION_UP:
break;
default :
break;
}
mLastX = x;
mLastY = y;
return super.dispatchTouchEvent(event);
}
除子容器需要做处理外,父容器也要默认拦截除了ACTION_DOWN以外的其他事件,这样当子容器调用parent.requestDisallowInterceptTouchEvent(false)方法时,父元素才能继续拦截所需的事件。因此,父View需要重写onInterceptTouchEvent方法:
public boolean onInterceptTouchEvent (MotionEvent event) {
int action = event.getAction();
if(action == MotionEvent.ACTION_DOWN) {
return false;
} else {
return true;
}
}
内部拦截法要求父容器不能拦截ACTION_DOWN的原因:由于该事件并不受FLAG_DISALLOW_INTERCEPT(由requestDisallowInterceptTouchEvent方法设置)标记位控制,一旦ACTION_DOWN事件到来,该标记位会被重置。所以一旦父容器拦截了该事件,那么所有的事件都不会传递给子View,内部拦截法也就失效了。
推荐阅读:一文解决Android View滑动冲突
二.View工作原理
1.View工作流程:measure测量->layout布局->draw绘制
- measure确定View的测量宽高
- layout确定View的最终宽高和四个顶点的位置
- draw将View 绘制到屏幕上
- 对应onMeasure()、onLayout()、onDraw()三个方法。
具体过程:
- ViewRoot对应于ViewRootImpl类,它是连接WindowManager和DecorView的纽带。
- View的绘制流程是从ViewRoot和performTraversals开始。
- performTraversals()依次调用performMeasure()、performLayout()和performDraw()三个方法,分别完成顶级 View的绘制。
- 其中,performMeasure()会调用measure(),measure()中又调用onMeasure(),实现对其所有子元素的measure过程,这样就完成了一次measure过程;接着子元素会重复父容器的measure过程,如此反复至完成整个View树的遍历。layout和draw同理。过程图如下:

补充阅读:了解ViewRoot和DecorView
a.measure过程:确定测量宽高
先来理解MeasureSpec:
- 作用:通过宽测量值widthMeasureSpec和高测量值heightMeasureSpec决定View的大小
- 组成:一个32位int值,高2位代表SpecMode(测量模式),低30位代表SpecSize( 某种测量模式下的规格大小)。
- 三种模式:
- UNSPECIFIED:父容器不对View有任何限制,要多大有多大。常用于系统内部。
- EXACTLY(精确模式):父视图为子视图指定一个确切的尺寸SpecSize。对应LyaoutParams中的match_parent或具体数值。
- AT_MOST(最大模式):父容器为子视图指定一个最大尺寸SpecSize,View的大小不能大于这个值。对应LayoutParams中的wrap_content。
- 决定因素:值由子View的布局参数LayoutParams和父容器的MeasureSpec值共同决定。具体规则见下图:

现在,分别讨论两种measure过程:
①View的measure:只有一个原始的View,通过measure()即可完成测量。过程图见下:

从getDefaultSize()中可以看出,直接继承View的自定义View需要重写onMeasure()并设置wrap_content时的自身大小,否则效果相当于macth_parent。解决上述问题的典型代码:
@Override
protected void onMeasure(int widthMeasureSpec, int heightMeasureSpec) {
super.onMeasure(widthMeasureSpec,heightMeasureSpec);
int widthSpecMode = MeasureSpec.getMode(widthMeasureSpec);
int widthSpecSize = MeasureSpec.getSize(widthMeasureSpec);
int heightSpecMode = MeasureSpec.getMode(heightMeasureSpec);
int heightSpecSize = MeasureSpec.getSize(heightMeasureSpec);
//分析模式,根据不同的模式来设置
if(widthSpecMode == MeasureSpec.AT_MOST && heightSpecMode == MeasureSpec.AT_MOST){
setMeasuredDimension(mWidth,mHeight);
}else if(widthSpecMode == MeasureSpec.AT_MOST){
setMeasuredDimension(mWidth,heightSpecSize);
}else if(heightSpecMode == MeasureSpec.AT_MOST){
setMeasuredDimension(widthSpecSize,mHeight);
}
}
补充阅读:为什么你的自定义View wrap_content不起作用
②ViewGroup的measure:除了完成ViewGroup自身的测量外,还会遍历去调用所有子元素的measure方法。
ViewGroup中没有重写onMeasure(),而是提供measureChildren()。

图片来源:自定义View Measure过程
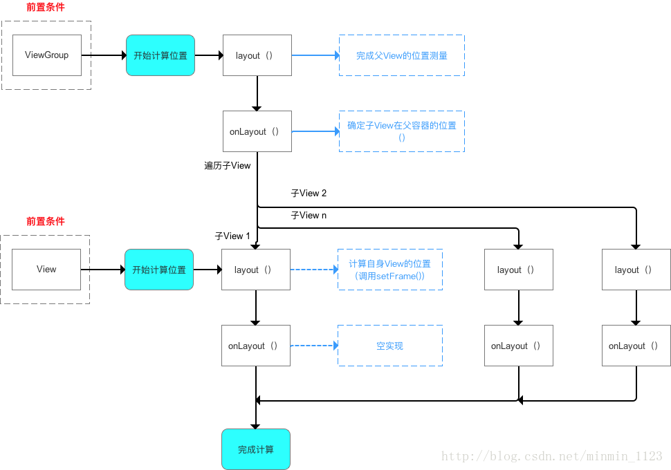
b.layout过程:确定View的最终宽高和四个顶点的位置
- 大致流程:从顶级View开始依次调用layout(),其中子View的layout()会调用setFrame()来设定自己的四个顶点(mLeft、mRight、mTop、mBottom),接着调用onLayout()来确定其坐标,注意该方法是空方法,因为不同的ViewGroup对其子View的布局是不相同的。

图片来源:自定义View Layout过程
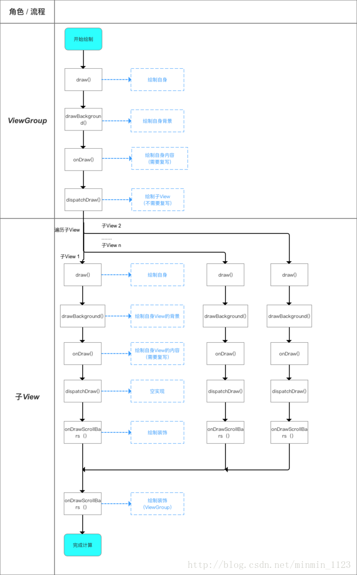
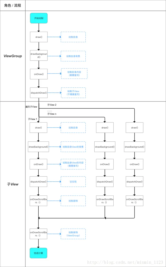
c.draw过程:绘制到屏幕
绘制顺序:
- 绘制背景:background.draw(canvas)
- 绘制自己:onDraw(canvas)
- 绘制children:dispatchDraw(canvas)
- 绘制装饰:onDrawScrollBars(canvas)

注意:Vew有一个特殊的方法setWillNotDraw(),该方法用于设置 WILL_NOT_DRAW 标记位(其作用是当一个View不需要绘制内容时,系统可进行相应优化)。默认情况下View是没有这个优化标志的(设为true)。
图片来源:自定义View Draw过程
推荐阅读:对View工作流程的理解(源码)
2.自定义View
a.自定义View的类型:

b.特别提醒:

最后,因为自定义View内容非常多,这里不再展开。最重要的是实践,就是现在带着理论基础开始实战吧~
希望这篇文章对你有帮助~