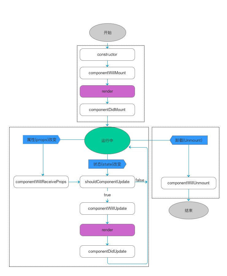
一个React Native组件从它被加载,到最终被卸载会经历一个完整的生命周期。所谓生命周期,就是一个对象从开始生成到最后消亡所经历的状态,理解生命周期,是合理开发的关键。
ES6语法和之前的ES5语法有所变化,本篇文章是根据ES6语法写的。

在ES5语法中,有getDefaultPropTypes这个函数,这个函数在组件被创建时,调用一次,它的返回值成为了this.props的初始值。
而ES6语法中,属性的类型和默认值声明不像ES5语法那样在组件定义内部声明,而是在组件定义的外部声明,所以声明周期函数没有了getDefaultPropTypes了,但是声明DefaultPropTypes也是在组件创建的时候调用一次。具体可以参考我的另一篇文章React Native声明属性和属性确认
constructor 构造方法
这个方法会在组件创建的时候调用一次。 这个方法中可以通过this.state初始化状态机(ES5是通过getInitialState方法初始化的)。 一般还在该方法中进行方法的bind(this)的操作。
constructor(props) {
super(props);
// 初始状态
this.state = {
content: 'Content will appear here'
};
console.log("constructor")
}
componentWillMount
在React Native组件的生命周期中,这个函数只会被执行一次。 它在初始渲染(render函数被React Native矿建调用执行)前被执行,当它执行完后,render函数会马上被React Native框架调用执行。
如果在这个函数中通过setState函数修改状态机变量,RN框架不会额外执行渲染。
如果子组件也有componentWillMount函数,会在父组件之后调用。
如果需要从本地存储中读取数据用于显示,这个函数是一个不错的选择。
componentDidMount
在React Native组件的生命周期中,这个函数只会被执行一次,它在初始渲染完成后会马上被调用。在这之后开发者可以通过子组件的引用来访问,操作任何子组件。
如果RN组件的子组件也有componentDidMount函数,并会在父组件的componentDidMount函数之前被调用。
一般情况在这个方法中请求网络数据是一个不错的选择。

componentWillReceiveProps
这个函数原型是:
componentWillReceiveProps(object nextProps)
在React Native组件的初始渲染完成后,当React Native组件接收到新的props时,这个函数将被调用。 参数就是新的props。
再次强电下,初次渲染时不会调用该方法,是故意设计这种机制的
如果新的props会导致界面重新渲染,这个函数将在渲染前执行。如果函数中修改状态机,框架不会立刻执行状态机改变的渲染而是等函数执行完了一起渲染。
shouldComponentUpdate
这个函数的原型是:
boolean shouldComponentUpdate(object nextProps, object nextState)
React Native组件的初始渲染执行完成后, RN组件接收到新的state或者props时这个函数会调用。
函数需要返回一个布尔值,告诉React Native框架针对这次改变是否重新渲染, 如果返回false,不会渲染,相应的下面两个方法 componentWillUpdate和componentDidUpdate函数不会调用。
通过这个函数阻止无必要的重新渲染,是提高React Native应用程序性能的一大技巧。
componentWillUpdate
这个函数的原型是:
componentWillUpdate(object nextProps, object nextState)
初始渲染完成后,重新渲染前会调用这个函数。但是这个函数不能通过this.setState再次改变状态机变量的值。
componentDidUpdate
其函数原型是:
componentDidUpdate(object preProps,object prevState)
RN组件初始渲染完成后,RN框架在重新渲染RN组件完成后调用。
参数是渲染前的props和 state
componentWillUnmount
函数原型:
componentWillUnmount()
在RN组件被卸载前,这个函数将被执行。
更多精彩请关注微信公众账号likeDev
