在文章之前要先感谢我的老师黄小平先生,在制作这个扫描器期间,给了我们很大的帮助和指导. 先说下这个条形码扫描器的预期功能: 如名称所示,主要达到的功能就是实现给定一个条形码就能扫描出来并通过串口与电脑相联系,在电脑上显示条形码扫描器扫描出来的结果。和超市里面用的是不一样的,没那么高级. ##条形码简介##
- 1、1974年6月26日,在俄州特洛伊市马什超级市场,一位收银员将10 包黄箭口香糖放在条形码扫描器中扫了一下,收银台自动显示出价格,一个时代便由此诞生了。
- 2、40 年后的今天,人们每天要扫描50亿次条 形码。
- 3、研究估计,条形码每年为社会节约300亿美元。
- 4、条形码在生活中可谓无所不在:其中包括物流、仓储,图书馆,银行,pos收银系统,医疗卫生、零售商品、服装、食品服务以及高科技电子产品等等,而目 前仍然会在每天都在一些新增加的项目上持续的用到条码应用领域。
##条形码的编码原理##
条形码由空白区,起始码,数据码,纠错码,终止码等部分组成。 ###条形码的编码原理 -->一维条码### 编码方法
- 模块组配编码法

- 宽度调节编码法
###条形码的编码原理 -->二维条码### 编码方法
- 堆叠式 / 行排式

- 矩阵式(二维码)
识别原理
- 1、扫描轨迹

- 2、光探头接收到信号

- 3、经过放大整形后的电信号
###系统硬件###
扫描器 制作条形码扫描器必备的.这个两百多,呜呜,学校说可以报销,我都快毕业了,钱都没看到.
扫描器原理图
放大整形电路(好久没看电路图了,想当初学电路时,每天看这些,煎熬啊.还好这个电路图没那么复杂)
译码器 制作这个扫描器需要用到C51单片机.

AT89C51特点 这东西当初为了买它,跑了好几次市场,因为型号不对.纠结
译码器的功能: 数据采集。 • 确认位于符号两侧的有效静区。 • 通过起始字符、终止字符判别条形码符号的码制及扫描方向。 • 将每个元素宽度量化成相应码制的若干个单位元素宽度。 • 确保被量化的元素宽度与所译码制的编码规则一致。 • 将条码符号所表示的数据转换成计算机可识别的数据(译码),并传输给计算机。 • 显示条形码符号表示的数据,从而使蜂鸣器、显示灯指示阅读成功。 数据采集电路图
- 当INT1第一个脉冲下降沿触发中断时,中断服务程序启动定时器0,记录条的脉宽。当INT0的第一个脉冲下降沿触发中断时,中断服务程序启动定时器1记录空的脉宽。

- 设计思想是,无论扫描器输出信号的上升沿还是下降沿,均在INT0端产生负脉冲信号,以触发外中断0中断。
##系统软件## 条形码宽度测量


其中GATE=1表示Timer1或是timer0必须在INT0或INT1是在高电位时才会初始化,C/T=1表示计时计数是由外部引脚T0或T1输入计时的脉冲。M1和M0用来选择计时计数器的工作模式。 本系统中,设GATE=1,C/T=0(定时功能),TR0=1,INT0=1时开始测量脉冲宽度。M1M0=01即为16位计数器,在晶振为12MHZ时候,能最大定时65.536ms. 程序流程图
主程序流程图
码制的判别和译码(交叉25码)
交叉25码编码规则
码制判别程序流程图
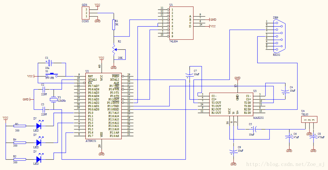
##串口通信电路图##

本系统兼有硬件和软件设计,如果将光电探头改成CCD扫描器,通过编写相应的图像识别程序,亦能识别二维条码。 下面贴上我的板子~焊得不是很专业,这个线太粗了,应该换成那种细的.


这个是教我这个的老师的图,我的那个线太丑了,就不放了.
这里贴上部分代码,感兴趣的可以去我的github上看看
include <REGX51.H>
static int wide[19];
static char wi[19];
static int x=0,y=0;
static char a[2],b[2],c[2];
static char n=0;
static char TT0=0,TT1=0,ZZ0=0,ZZ1=0;
void delay (void) {
unsigned char i,j;
for (i=0;i<255;i++)
for(j=0;j<255;j++)
;
}
static void xint0_isr(void) interrupt IE0_VECTOR
{
ZZ0=1;ZZ1=0;
}
static void xint1_isr(void) interrupt IE1_VECTOR
{
ZZ1=1;ZZ0=0;
}
void luoji(void){
unsigned char m;
wi[2]=0;
for(m=2;m<19;m++)
{
if(wide[m+1]>2*wide[m])
wi[m+1]=1;
else if(2*wide[m+1]<wide[m])
wi[m+1]=0;
else wi[m+1]=wi[m];
}
}
void yuedu(void){
{
if((wi[4]==0)&&(wi[6]==0)&&(wi[8]==1)&&(wi[10]==1)&&(wi[12]==0)) a[0]=0;
else if((wi[4]==1)&&(wi[6]==0)&&(wi[8]==0)&&(wi[10]==0)&&(wi[12]==1))a[0]=1;
else if((wi[4]==0)&&(wi[6]==1)&&(wi[8]==0)&&(wi[10]==0)&&(wi[12]==1))a[0]=2;
else if((wi[4]==1)&&(wi[6]==1)&&(wi[8]==0)&&(wi[10]==0)&&(wi[12]==0))a[0]=3;
else if((wi[4]==0)&&(wi[6]==0)&&(wi[8]==1)&&(wi[10]==0)&&(wi[12]==1))a[0]=4;
else if((wi[4]==1)&&(wi[6]==0)&&(wi[8]==1)&&(wi[10]==0)&&(wi[12]==0))a[0]=5;
else if((wi[4]==0)&&(wi[6]==1)&&(wi[8]==1)&&(wi[10]==0)&&(wi[12]==0))a[0]=6;
else if((wi[4]==0)&&(wi[6]==0)&&(wi[8]==0)&&(wi[10]==1)&&(wi[12]==1))a[0]=7;
else if((wi[4]==1)&&(wi[6]==0)&&(wi[8]==0)&&(wi[10]==1)&&(wi[12]==0))a[0]=8;
else if((wi[4]==0)&&(wi[6]==1)&&(wi[8]==0)&&(wi[10]==1)&&(wi[12]==0))a[0]=9;
}
{
if((wi[5]==0)&&(wi[7]==0)&&(wi[9]==1)&&(wi[11]==1)&&(wi[13]==0)) a[1]=0;
else if((wi[5]==1)&&(wi[7]==0)&&(wi[9]==0)&&(wi[11]==0)&&(wi[13]==1)) a[1]=1;
else if((wi[5]==0)&&(wi[7]==1)&&(wi[9]==0)&&(wi[11]==0)&&(wi[13]==1)) a[1]=2;
else if((wi[5]==1)&&(wi[7]==1)&&(wi[9]==0)&&(wi[11]==0)&&(wi[13]==0)) a[1]=3;
else if((wi[5]==0)&&(wi[7]==0)&&(wi[9]==1)&&(wi[11]==0)&&(wi[13]==1)) a[1]=4;
else if((wi[5]==1)&&(wi[7]==0)&&(wi[9]==1)&&(wi[11]==0)&&(wi[13]==0)) a[1]=5;
else if((wi[5]==0)&&(wi[7]==1)&&(wi[9]==1)&&(wi[11]==0)&&(wi[13]==0)) a[1]=6;
else if((wi[5]==0)&&(wi[7]==0)&&(wi[9]==0)&&(wi[11]==1)&&(wi[13]==1)) a[1]=7;
else if((wi[5]==1)&&(wi[7]==0)&&(wi[9]==0)&&(wi[11]==1)&&(wi[13]==0)) a[1]=8;
else if((wi[5]==0)&&(wi[7]==1)&&(wi[9]==0)&&(wi[11]==1)&&(wi[13]==0)) a[1]=9;
}
{
if((wi[6]==0)&&(wi[8]==0)&&(wi[10]==1)&&(wi[12]==1)&&(wi[14]==0)) b[0]=0;
else if((wi[6]==1)&&(wi[8]==0)&&(wi[10]==0)&&(wi[12]==0)&&(wi[14]==1))b[0]=1;
else if((wi[6]==0)&&(wi[8]==1)&&(wi[10]==0)&&(wi[12]==0)&&(wi[14]==1))b[0]=2;
else if((wi[6]==1)&&(wi[8]==1)&&(wi[10]==0)&&(wi[12]==0)&&(wi[14]==0))b[0]=3;
else if((wi[6]==0)&&(wi[8]==0)&&(wi[10]==1)&&(wi[12]==0)&&(wi[14]==1))b[0]=4;
else if((wi[6]==1)&&(wi[8]==0)&&(wi[10]==1)&&(wi[12]==0)&&(wi[14]==0))b[0]=5;
else if((wi[6]==0)&&(wi[8]==1)&&(wi[10]==1)&&(wi[12]==0)&&(wi[14]==0))b[0]=6;
else if((wi[6]==0)&&(wi[8]==0)&&(wi[10]==0)&&(wi[12]==1)&&(wi[14]==1))b[0]=7;
else if((wi[6]==1)&&(wi[8]==0)&&(wi[10]==0)&&(wi[12]==1)&&(wi[14]==0))b[0]=8;
else if((wi[6]==0)&&(wi[8]==1)&&(wi[10]==0)&&(wi[12]==1)&&(wi[14]==0))b[0]=9;
}
{
if((wi[7]==0)&&(wi[9]==0)&&(wi[11]==1)&&(wi[13]==1)&&(wi[15]==0)) b[1]=0;
else if((wi[7]==1)&&(wi[9]==0)&&(wi[11]==0)&&(wi[13]==0)&&(wi[15]==1)) b[1]=1;
else if((wi[7]==0)&&(wi[9]==1)&&(wi[11]==0)&&(wi[13]==0)&&(wi[15]==1)) b[1]=2;
else if((wi[7]==1)&&(wi[9]==1)&&(wi[11]==0)&&(wi[13]==0)&&(wi[15]==0)) b[1]=3;
else if((wi[7]==0)&&(wi[9]==0)&&(wi[11]==1)&&(wi[13]==0)&&(wi[15]==1)) b[1]=4;
else if((wi[7]==1)&&(wi[9]==0)&&(wi[11]==1)&&(wi[13]==0)&&(wi[15]==0)) b[1]=5;
else if((wi[7]==0)&&(wi[9]==1)&&(wi[11]==1)&&(wi[13]==0)&&(wi[15]==0)) b[1]=6;
else if((wi[7]==0)&&(wi[9]==0)&&(wi[11]==0)&&(wi[13]==1)&&(wi[15]==1)) b[1]=7;
else if((wi[7]==1)&&(wi[9]==0)&&(wi[11]==0)&&(wi[13]==1)&&(wi[15]==0)) b[1]=8;
else if((wi[7]==0)&&(wi[9]==1)&&(wi[11]==0)&&(wi[13]==1)&&(wi[15]==0)) b[1]=9;
}
{
if((wi[8]==0)&&(wi[10]==0)&&(wi[12]==1)&&(wi[14]==1)&&(wi[16]==0)) c[0]=0;
else if((wi[8]==1)&&(wi[10]==0)&&(wi[12]==0)&&(wi[14]==0)&&(wi[16]==1))c[0]=1;
else if((wi[8]==0)&&(wi[10]==1)&&(wi[12]==0)&&(wi[14]==0)&&(wi[16]==1))c[0]=2;
else if((wi[8]==1)&&(wi[10]==1)&&(wi[12]==0)&&(wi[14]==0)&&(wi[16]==0))c[0]=3;
else if((wi[8]==0)&&(wi[10]==0)&&(wi[12]==1)&&(wi[14]==0)&&(wi[16]==1))c[0]=4;
else if((wi[8]==1)&&(wi[10]==0)&&(wi[12]==1)&&(wi[14]==0)&&(wi[16]==0))c[0]=5;
else if((wi[8]==0)&&(wi[10]==1)&&(wi[12]==1)&&(wi[14]==0)&&(wi[16]==0))c[0]=6;
else if((wi[8]==0)&&(wi[10]==0)&&(wi[12]==0)&&(wi[14]==1)&&(wi[16]==1))c[0]=7;
else if((wi[8]==1)&&(wi[10]==0)&&(wi[12]==0)&&(wi[14]==1)&&(wi[16]==0))c[0]=8;
else if((wi[8]==0)&&(wi[10]==1)&&(wi[12]==0)&&(wi[14]==1)&&(wi[16]==0))c[0]=9;
}
{
if((wi[9]==0)&&(wi[11]==0)&&(wi[13]==1)&&(wi[15]==1)&&(wi[17]==0)) c[1]=0;
else if((wi[9]==1)&&(wi[11]==0)&&(wi[13]==0)&&(wi[15]==0)&&(wi[17]==1)) c[1]=1;
else if((wi[9]==0)&&(wi[11]==1)&&(wi[13]==0)&&(wi[15]==0)&&(wi[17]==1)) c[1]=2;
else if((wi[9]==1)&&(wi[11]==1)&&(wi[13]==0)&&(wi[15]==0)&&(wi[17]==0)) c[1]=3;
else if((wi[9]==0)&&(wi[11]==0)&&(wi[13]==1)&&(wi[15]==0)&&(wi[17]==1)) c[1]=4;
else if((wi[9]==1)&&(wi[11]==0)&&(wi[13]==1)&&(wi[15]==0)&&(wi[17]==0)) c[1]=5;
else if((wi[9]==0)&&(wi[11]==1)&&(wi[13]==1)&&(wi[15]==0)&&(wi[17]==0)) c[1]=6;
else if((wi[9]==0)&&(wi[11]==0)&&(wi[13]==0)&&(wi[15]==1)&&(wi[17]==1)) c[1]=7;
else if((wi[9]==1)&&(wi[11]==0)&&(wi[13]==0)&&(wi[15]==1)&&(wi[17]==0)) c[1]=8;
else if((wi[9]==0)&&(wi[11]==1)&&(wi[13]==0)&&(wi[15]==1)&&(wi[17]==0)) c[1]=9;
}
}
}